#include "bdcInt.h"
Go to the source code of this file.
| int Bdc_FuncCopyInt | ( | Bdc_Fun_t * | p | ) |
| void Bdc_FuncSetCopy | ( | Bdc_Fun_t * | p, |
| void * | pCopy ) |
| void Bdc_FuncSetCopyInt | ( | Bdc_Fun_t * | p, |
| int | iCopy ) |
MACRO DEFINITIONS ///.
Function*************************************************************
Synopsis [Allocate resynthesis manager.]
Description []
SideEffects []
SeeAlso []
Definition at line 68 of file bdcCore.c.


| int Bdc_ManAndNum | ( | Bdc_Man_t * | p | ) |
Function*************************************************************
Synopsis [Performs decomposition of one function.]
Description []
SideEffects []
SeeAlso []
Definition at line 378 of file bdcCore.c.


Definition at line 426 of file bdcCore.c.


Function*************************************************************
Synopsis [Performs decomposition of one function.]
Description []
SideEffects []
SeeAlso []
Definition at line 404 of file bdcCore.c.

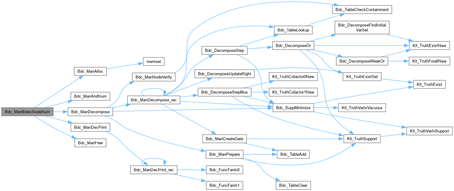
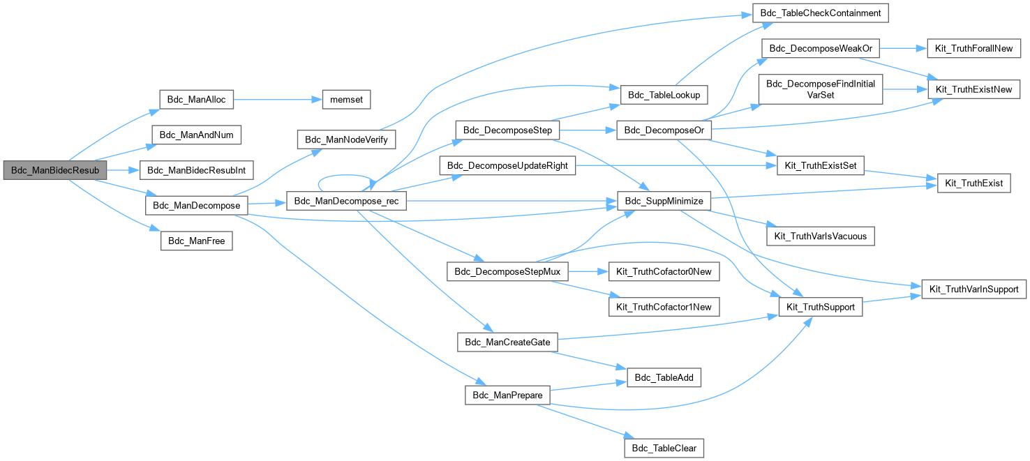
| int Bdc_ManDecompose | ( | Bdc_Man_t * | p, |
| unsigned * | puFunc, | ||
| unsigned * | puCare, | ||
| int | nVars, | ||
| Vec_Ptr_t * | vDivs, | ||
| int | nNodesMax ) |
Function*************************************************************
Synopsis [Performs decomposition of one function.]
Description []
SideEffects []
SeeAlso []
Definition at line 291 of file bdcCore.c.


| void Bdc_ManDecomposeTest | ( | unsigned | uTruth, |
| int | nVars ) |
Function*************************************************************
Synopsis [Performs decomposition of one function.]
Description []
SideEffects []
SeeAlso []
Definition at line 343 of file bdcCore.c.

| void Bdc_ManDecPrint | ( | Bdc_Man_t * | p | ) |
Function*************************************************************
Synopsis [Prints bi-decomposition recursively.]
Description [This procedure prints bi-decomposition as a factored form. In doing so, logic sharing, if present, will be replicated several times.]
SideEffects []
SeeAlso []
Definition at line 233 of file bdcCore.c.


| void Bdc_ManDecPrintSimple | ( | Bdc_Man_t * | p | ) |
Function*************************************************************
Synopsis [Prints bi-decomposition in a simple format.]
Description []
SideEffects []
SeeAlso []
Definition at line 199 of file bdcCore.c.
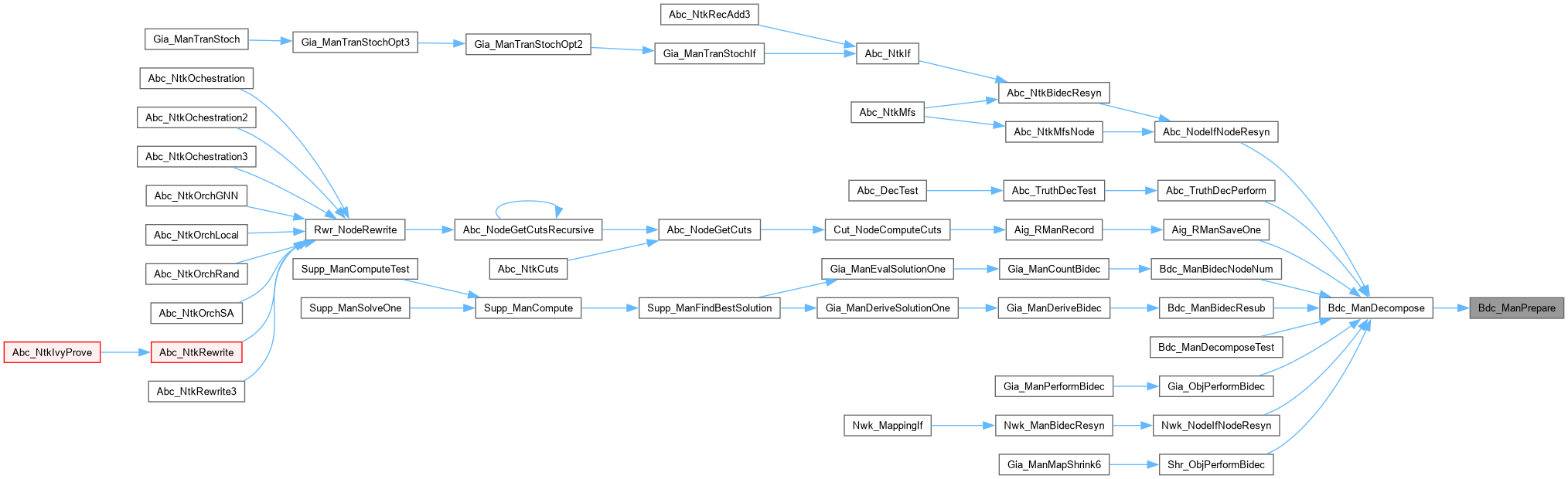
| void Bdc_ManFree | ( | Bdc_Man_t * | p | ) |
Function*************************************************************
Synopsis [Deallocate resynthesis manager.]
Description []
SideEffects []
SeeAlso []
Definition at line 113 of file bdcCore.c.

| ABC_NAMESPACE_IMPL_START Bdc_Fun_t * Bdc_ManFunc | ( | Bdc_Man_t * | p, |
| int | i ) |
DECLARATIONS ///.
CFile****************************************************************
FileName [bdcCore.c]
SystemName [ABC: Logic synthesis and verification system.]
PackageName [Truth-table-based bi-decomposition engine.]
Synopsis [The gateway to bi-decomposition.]
Author [Alan Mishchenko]
Affiliation [UC Berkeley]
Date [Ver. 1.0. Started - January 30, 2007.]
Revision [
] FUNCTION DEFINITIONS /// Function*************************************************************
Synopsis [Accessing contents of the node.]
Description []
SideEffects []
SeeAlso []
Definition at line 46 of file bdcCore.c.

| int Bdc_ManNodeNum | ( | Bdc_Man_t * | p | ) |
Function*************************************************************
Synopsis [Clears the manager.]
Description []
SideEffects []
SeeAlso []
Definition at line 147 of file bdcCore.c.

