#include "bdcInt.h"
Go to the source code of this file.
Functions | |
| ABC_NAMESPACE_IMPL_START int | Bdc_TableCheckContainment (Bdc_Man_t *p, Bdc_Isf_t *pIsf, unsigned *puTruth) |
| DECLARATIONS ///. | |
| Bdc_Fun_t * | Bdc_TableLookup (Bdc_Man_t *p, Bdc_Isf_t *pIsf) |
| void | Bdc_TableAdd (Bdc_Man_t *p, Bdc_Fun_t *pFunc) |
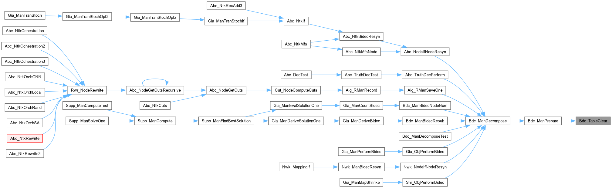
| void | Bdc_TableClear (Bdc_Man_t *p) |
Function*************************************************************
Synopsis [Adds the new entry to the hash table.]
Description []
SideEffects []
SeeAlso []
Definition at line 101 of file bdcTable.c.

| ABC_NAMESPACE_IMPL_START int Bdc_TableCheckContainment | ( | Bdc_Man_t * | p, |
| Bdc_Isf_t * | pIsf, | ||
| unsigned * | puTruth ) |
DECLARATIONS ///.
CFile****************************************************************
FileName [bdcTable.c]
SystemName [ABC: Logic synthesis and verification system.]
PackageName [Truth-table-based bi-decomposition engine.]
Synopsis [Hash table for intermediate nodes.]
Author [Alan Mishchenko]
Affiliation [UC Berkeley]
Date [Ver. 1.0. Started - January 30, 2007.]
Revision [
] FUNCTION DEFINITIONS /// Function*************************************************************
Synopsis [Checks containment of the function in the ISF.]
Description []
SideEffects []
SeeAlso []
Definition at line 45 of file bdcTable.c.

| void Bdc_TableClear | ( | Bdc_Man_t * | p | ) |
Function*************************************************************
Synopsis [Adds the new entry to the hash table.]
Description []
SideEffects []
SeeAlso []
Definition at line 120 of file bdcTable.c.

Function*************************************************************
Synopsis [Adds the new entry to the hash table.]
Description []
SideEffects []
SeeAlso []
Definition at line 62 of file bdcTable.c.

