#include <Vec.h>
Public Member Functions | |
| vec () | |
| vec (int size) | |
| vec (int size, const T &pad) | |
| ~vec () | |
| operator T* (void) | |
| int | size (void) const |
| void | shrink (int nelems) |
| void | shrink_ (int nelems) |
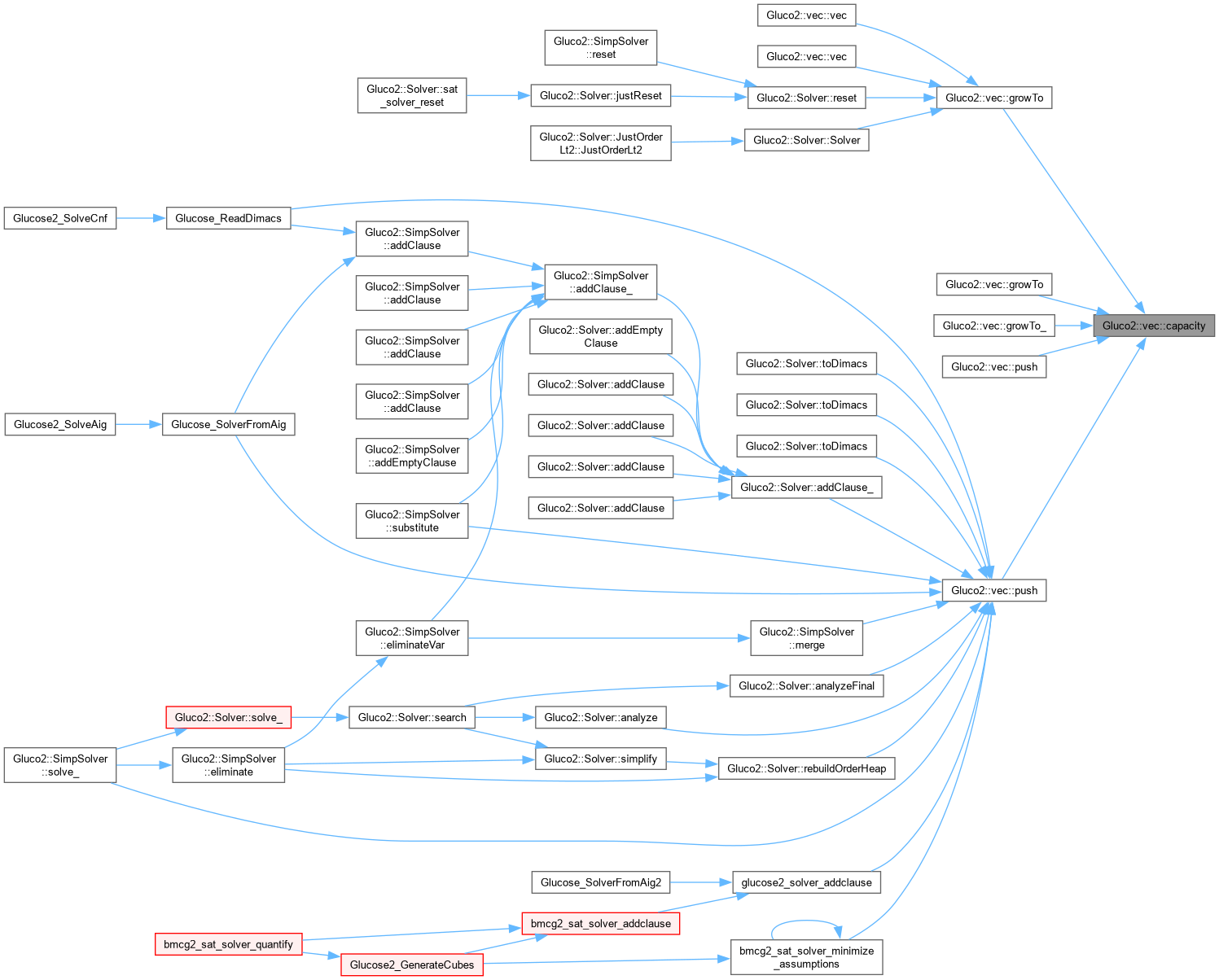
| int | capacity (void) const |
| void | capacity (int min_cap) |
| void | prelocate (int ext_cap) |
| void | growTo (int size) |
| void | growTo_ (int size) |
| void | growTo (int size, const T &pad) |
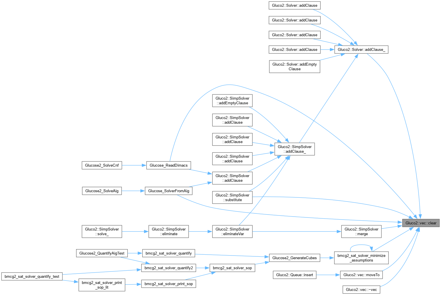
| void | clear (bool dealloc=false) |
| void | push (void) |
| void | push (const T &elem) |
| void | push_ (const T &elem) |
| void | pop (void) |
| const T & | last (void) const |
| T & | last (void) |
| const T & | operator[] (int index) const |
| T & | operator[] (int index) |
| void | copyTo (vec< T > ©) const |
| void | copyTo_ (vec< T > ©) const |
| void | moveTo (vec< T > &dest) |
|
inline |
|
inlineexplicit |
|
inline |
|
inline |
| void Gluco2::vec< T >::capacity | ( | int | min_cap | ) |
Definition at line 101 of file Vec.h.

|
inline |
| void Gluco2::vec< T >::clear | ( | bool | dealloc = false | ) |
|
inline |
|
inline |
| void Gluco2::vec< T >::growTo | ( | int | size | ) |
| void Gluco2::vec< T >::growTo | ( | int | size, |
| const T & | pad ) |
| void Gluco2::vec< T >::growTo_ | ( | int | size | ) |
|
inline |
|
inline |
|
inline |
|
inline |
|
inline |
|
inline |
|
inline |
| void Gluco2::vec< T >::prelocate | ( | int | ext_cap | ) |
|
inline |
|
inline |
|
inline |
|
inline |
|
inline |
|
inline |