ABC: A System for Sequential Synthesis and Verification
 
Loading...
Searching...
No Matches
XAlloc.h File Reference
#include <errno.h>
#include <stdlib.h>
#include <stdio.h>
#include <misc/util/abc_namespaces.h>
Include dependency graph for XAlloc.h:
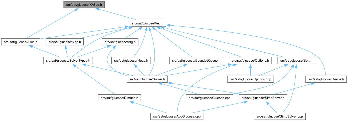
This graph shows which files directly or indirectly include this file:

Go to the source code of this file.

Namespaces

namespace  Gluco