
Go to the source code of this file.
Functions | |
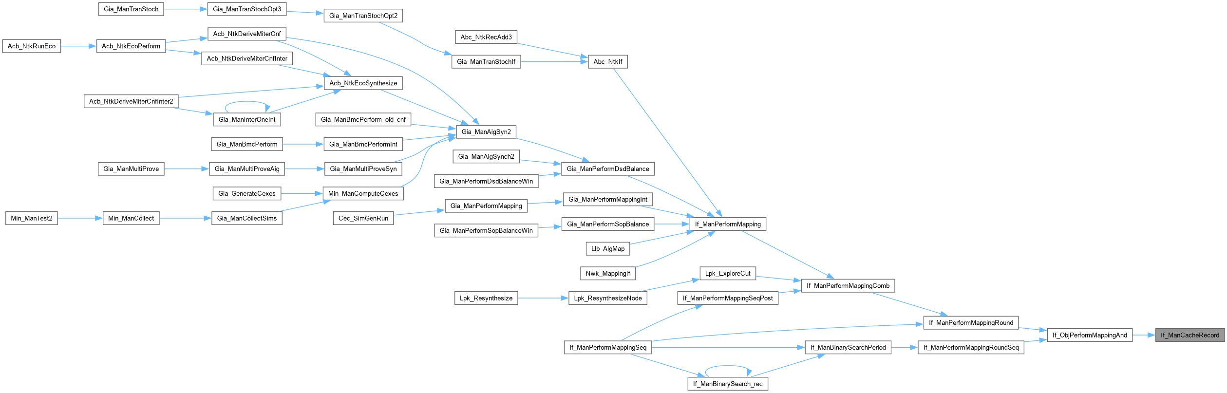
| ABC_NAMESPACE_IMPL_START void | If_ManCacheRecord (If_Man_t *p, int iDsd0, int iDsd1, int nShared, int iDsd) |
| DECLARATIONS ///. | |
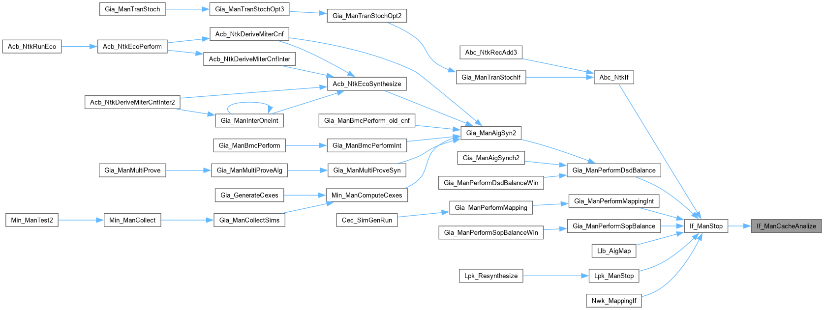
| void | If_ManCacheAnalize (If_Man_t *p) |
| void If_ManCacheAnalize | ( | If_Man_t * | p | ) |
Function*************************************************************
Synopsis []
Description []
SideEffects []
SeeAlso []
Definition at line 70 of file ifCache.c.

| ABC_NAMESPACE_IMPL_START void If_ManCacheRecord | ( | If_Man_t * | p, |
| int | iDsd0, | ||
| int | iDsd1, | ||
| int | nShared, | ||
| int | iDsd ) |
DECLARATIONS ///.
CFile****************************************************************
FileName [ifCache.c]
SystemName [ABC: Logic synthesis and verification system.]
PackageName [FPGA mapping based on priority cuts.]
Synopsis []
Author [Alan Mishchenko]
Affiliation [UC Berkeley]
Date [Ver. 1.0. Started - November 21, 2006.]
Revision [
] FUNCTION DEFINITIONS /// Function*************************************************************
Synopsis []
Description []
SideEffects []
SeeAlso []
Definition at line 45 of file ifCache.c.
