#include "if.h"
Go to the source code of this file.
Function*************************************************************
Synopsis [Computes area of the first level.]
Description [The cut need to be derefed.]
SideEffects []
SeeAlso []
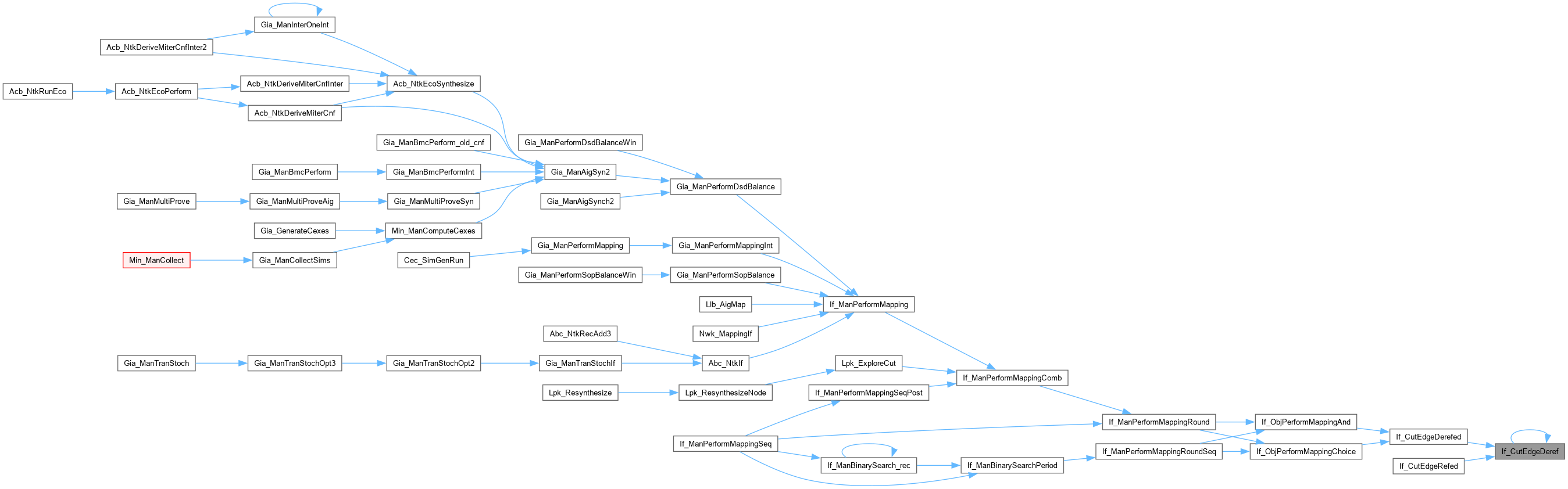
Definition at line 1056 of file ifCut.c.


Function*************************************************************
Synopsis [Computes area of the first level.]
Description [The cut need to be derefed.]
SideEffects []
SeeAlso []
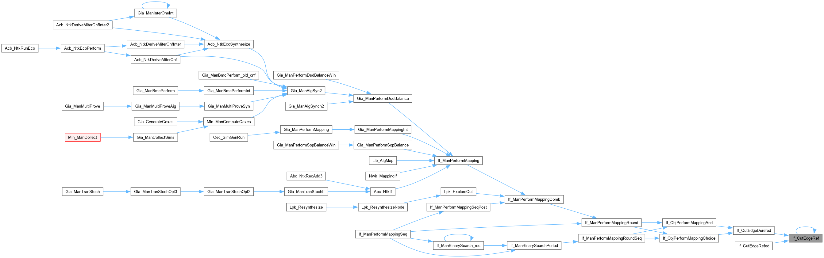
Definition at line 1110 of file ifCut.c.


Function*************************************************************
Synopsis [Computes area flow.]
Description []
SideEffects []
SeeAlso []
Definition at line 927 of file ifCut.c.

Function*************************************************************
Synopsis [Computes area of the first level.]
Description [The cut need to be derefed.]
SideEffects []
SeeAlso []
Definition at line 1083 of file ifCut.c.


Function*************************************************************
Synopsis [Computes area of the first level.]
Description [The cut need to be derefed.]
SideEffects []
SeeAlso []
Definition at line 1133 of file ifCut.c.

Function*************************************************************
Synopsis [Average number of references of the leaves.]
Description []
SideEffects []
SeeAlso []
| int If_CutCheck | ( | If_Cut_t * | pCut | ) |
Function*************************************************************
Synopsis [Checks correctness of the cut.]
Description []
SideEffects []
SeeAlso []
Definition at line 834 of file ifCut.c.
Function*************************************************************
Synopsis [Prepares the object for FPGA mapping.]
Description []
SideEffects []
SeeAlso []
Definition at line 468 of file ifCut.c.
Function*************************************************************
Synopsis [Prepares the object for FPGA mapping.]
Description []
SideEffects []
SeeAlso []
Definition at line 408 of file ifCut.c.
Function*************************************************************
Synopsis [Prepares the object for FPGA mapping.]
Description []
SideEffects []
SeeAlso []
Definition at line 438 of file ifCut.c.
| int If_CutCountTotalFanins | ( | If_Man_t * | p | ) |
Function*************************************************************
Synopsis [Computes the cone of the cut in AIG with choices.]
Description []
SideEffects []
SeeAlso []
Definition at line 1469 of file ifCut.c.

Function*************************************************************
Synopsis [Computes area of the first level.]
Description [The cut need to be derefed.]
SideEffects []
SeeAlso []
Definition at line 1157 of file ifCut.c.


Function*************************************************************
Synopsis [Computes edge of the first level.]
Description [The cut need to be derefed.]
SideEffects []
SeeAlso []
Definition at line 1211 of file ifCut.c.


Function*************************************************************
Synopsis [Computes area flow.]
Description []
SideEffects []
SeeAlso []
Definition at line 965 of file ifCut.c.

Function*************************************************************
Synopsis [Computes area of the first level.]
Description [The cut need to be derefed.]
SideEffects []
SeeAlso []
Definition at line 1184 of file ifCut.c.


Function*************************************************************
Synopsis [Computes area of the first level.]
Description [The cut need to be derefed.]
SideEffects []
SeeAlso []
Definition at line 1234 of file ifCut.c.

Function*************************************************************
Synopsis [Returns 1 if the cut is contained.]
Description []
SideEffects []
SeeAlso []
Definition at line 146 of file ifCut.c.

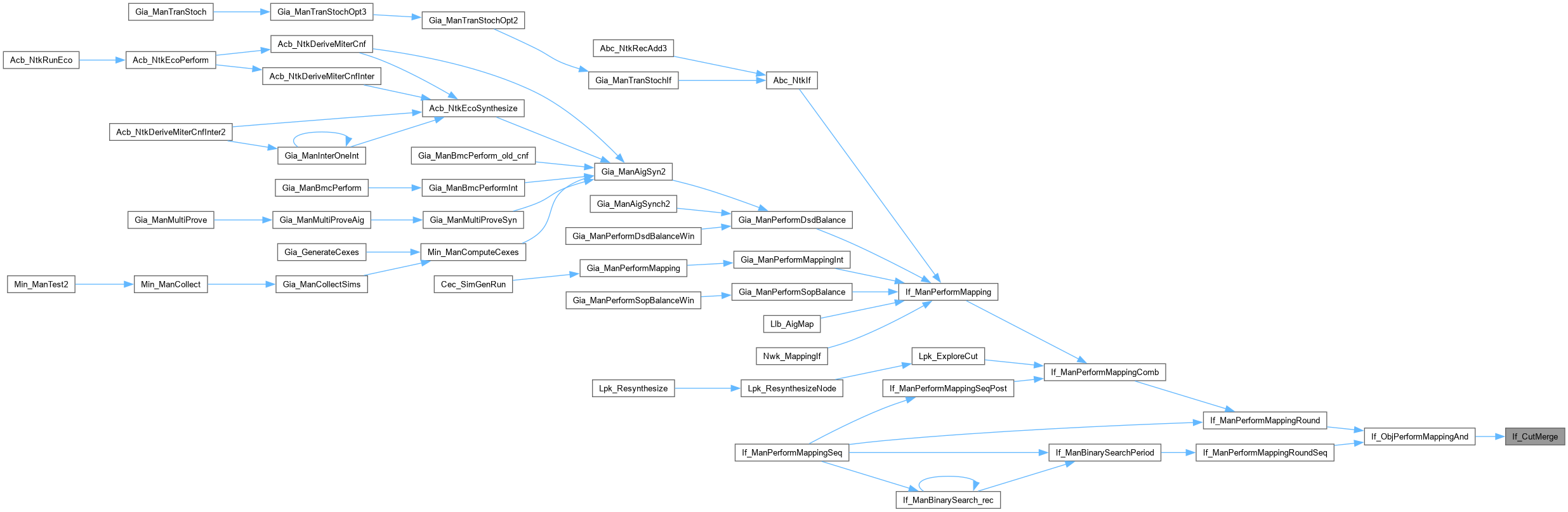
Definition at line 1518 of file ifCut.c.

Function*************************************************************
Synopsis []
Description []
SideEffects []
SeeAlso []
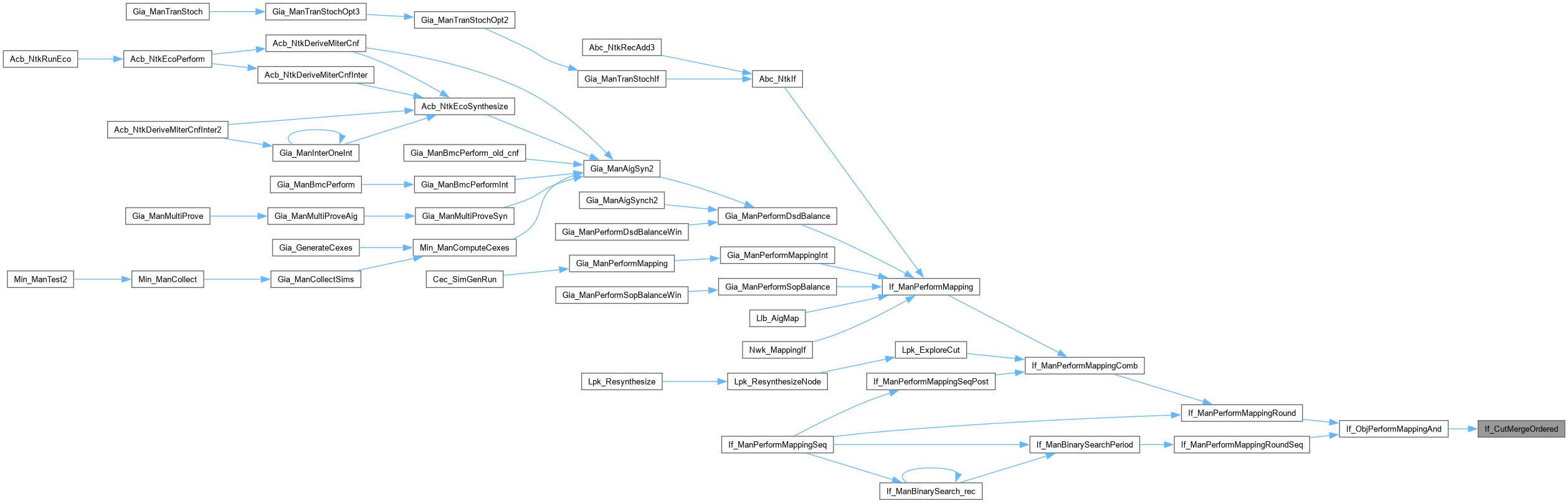
Definition at line 1504 of file ifCut.c.


Function*************************************************************
Synopsis [Computes the cone of the cut in AIG with choices.]
Description []
SideEffects []
SeeAlso []
Definition at line 1447 of file ifCut.c.


Function*************************************************************
Synopsis [Computes the cone of the cut in AIG with choices.]
Description []
SideEffects []
SeeAlso []
Definition at line 1380 of file ifCut.c.


| int If_CutGetCones | ( | If_Man_t * | p | ) |
Function*************************************************************
Synopsis [Computes the cone of the cut in AIG with choices.]
Description []
SideEffects []
SeeAlso []
Definition at line 1417 of file ifCut.c.

| void If_CutLift | ( | If_Cut_t * | pCut | ) |
Function*************************************************************
Synopsis [Moves the cut over the latch.]
Description []
SideEffects []
SeeAlso []
Function*************************************************************
Synopsis [Prepares the object for FPGA mapping.]
Description []
SideEffects []
SeeAlso []
Definition at line 364 of file ifCut.c.

Function*************************************************************
Synopsis [Prepares the object for FPGA mapping.]
Description []
SideEffects []
SeeAlso []
Definition at line 290 of file ifCut.c.

Function*************************************************************
Synopsis [Prepares the object for FPGA mapping.]
Description []
SideEffects []
SeeAlso []
Definition at line 201 of file ifCut.c.
| void If_CutOrder | ( | If_Cut_t * | pCut | ) |
Function*************************************************************
Synopsis [Orders the leaves of the cut.]
Description []
SideEffects []
SeeAlso []
Function*************************************************************
Synopsis [Computes area of the first level.]
Description [The cut need to be derefed.]
SideEffects []
SeeAlso []
Definition at line 1258 of file ifCut.c.


Function*************************************************************
Synopsis [Computes Power of the first level.]
Description [The cut need to be derefed.]
SideEffects []
SeeAlso []
Definition at line 1314 of file ifCut.c.


Function*************************************************************
Synopsis [Computes area flow.]
Description []
SideEffects []
SeeAlso []
Definition at line 1003 of file ifCut.c.

Function*************************************************************
Synopsis [Computes area of the first level.]
Description [The cut need to be derefed.]
SideEffects []
SeeAlso []
Definition at line 1286 of file ifCut.c.


Function*************************************************************
Synopsis [Computes area of the first level.]
Description [The cut need to be derefed.]
SideEffects []
SeeAlso []
Definition at line 1337 of file ifCut.c.

| void If_CutPrint | ( | If_Cut_t * | pCut | ) |
Function*************************************************************
Synopsis [Prints one cut.]
Description []
SideEffects []
SeeAlso []
Definition at line 864 of file ifCut.c.

Function*************************************************************
Synopsis [Performs incremental sorting of cuts.]
Description [Currently only the trivial sorting is implemented.]
SideEffects []
SeeAlso []
Definition at line 746 of file ifCut.c.


| int If_CutVerifyCuts | ( | If_Set_t * | pCutSet, |
| int | fOrdered ) |
Definition at line 62 of file ifCut.c.
