
Go to the source code of this file.
Classes | |
| struct | If_Grp_t_ |
| struct | If_Hte_t_ |
Macros | |
| #define | CLU_VAR_MAX 16 |
| DECLARATIONS ///. | |
| #define | CLU_WRD_MAX (1 << ((CLU_VAR_MAX)-6)) |
| #define | CLU_MEM_MAX 1000 |
| #define | CLU_UNUSED 0xff |
Typedefs | |
| typedef struct If_Grp_t_ | If_Grp_t |
| DECLARATIONS ///. | |
| typedef struct If_Hte_t_ | If_Hte_t |
Functions | |
| void | Kit_DsdPrintFromTruth (unsigned *pTruth, int nVars) |
| void | Extra_PrintBinary (FILE *pFile, unsigned Sign[], int nBits) |
| int | If_CluSupportSize (word *t, int nVars) |
| unsigned int | If_CluPrimeCudd (unsigned int p) |
| void | If_CluHashTableCheck (If_Man_t *p) |
| void | If_CluHashPrintStats (If_Man_t *p, int t) |
| int | If_CluHashFindMedian (If_Man_t *p, int t) |
| int | If_CluHashKey (word *pTruth, int nWords, int Size) |
| unsigned * | If_CluHashLookup (If_Man_t *p, word *pTruth, int t) |
| void | If_CluChangePhase (word *pF, int nVars, int iVar) |
| void | If_CluCountOnesInCofs (word *pTruth, int nVars, int *pStore) |
| unsigned | If_CluSemiCanonicize (word *pTruth, int nVars, int *pCanonPerm) |
| void | If_CluSemiCanonicizeVerify (word *pTruth, word *pTruth0, int nVars, int *pCanonPerm, unsigned uCanonPhase) |
| void | If_CluPrintGroup (If_Grp_t *g) |
| void | If_CluPrintConfig (int nVars, If_Grp_t *g, If_Grp_t *r, word BStruth, word *pFStruth) |
| void | If_CluInitTruthTables () |
| void | If_CluVerify (word *pF, int nVars, If_Grp_t *g, If_Grp_t *r, word BStruth, word *pFStruth) |
| void | If_CluVerify3 (word *pF, int nVars, If_Grp_t *g, If_Grp_t *g2, If_Grp_t *r, word BStruth, word BStruth2, word FStruth) |
| void | If_CluSwapVars (word *pTruth, int nVars, int *V2P, int *P2V, int iVar, int jVar) |
| void | If_CluReverseOrder (word *pTruth, int nVars, int *V2P, int *P2V, int iVarStart) |
| void | If_CluMoveVar2 (word *pF, int nVars, int *Var2Pla, int *Pla2Var, int v, int p) |
| void | If_CluMoveVar (word *pF, int nVars, int *Var2Pla, int *Pla2Var, int v, int p) |
| void | If_CluMoveGroupToMsb (word *pF, int nVars, int *V2P, int *P2V, If_Grp_t *g) |
| void | If_CluReverseOrder_old (word *pF, int nVars, int *V2P, int *P2V, int iVarStart) |
| int | If_CluCountCofs (word *pF, int nVars, int nBSsize, int iShift, word pCofs[3][CLU_WRD_MAX/4]) |
| int | If_CluCountCofs4 (word *pF, int nVars, int nBSsize, word pCofs[6][CLU_WRD_MAX/4]) |
| void | If_CluCofactors (word *pF, int nVars, int iVar, word *pCof0, word *pCof1) |
| int | If_CluDetectSpecialCaseCofs (word *pF, int nVars, int iVar) |
| If_Grp_t | If_CluDecUsingCofs (word *pTruth, int nVars, int nLutLeaf) |
| word | If_CluDeriveDisjoint (word *pF, int nVars, int *V2P, int *P2V, If_Grp_t *g, If_Grp_t *r) |
| void | If_CluDeriveDisjoint4 (word *pF, int nVars, int *V2P, int *P2V, If_Grp_t *g, If_Grp_t *r, word *pTruth0, word *pTruth1) |
| word | If_CluDeriveNonDisjoint (word *pF, int nVars, int *V2P, int *P2V, If_Grp_t *g, If_Grp_t *r) |
| int | If_CluCheckNonDisjointGroup (word *pF, int nVars, int *V2P, int *P2V, If_Grp_t *g) |
| If_Grp_t | If_CluFindGroup (word *pF, int nVars, int iVarStart, int iVarStop, int *V2P, int *P2V, int nBSsize, int fDisjoint) |
| void | If_CluCheckGroup (word *pTruth, int nVars, If_Grp_t *g) |
| void | If_CluCheckPerm (word *pTruth, word *pF, int nVars, int *V2P, int *P2V) |
| int | If_CluMinimumBase (word *t, int *pSupp, int nVarsAll, int *pnVars) |
| If_Grp_t | If_CluCheck (If_Man_t *p, word *pTruth0, int nVars, int iVarStart, int iVarStop, int nLutLeaf, int nLutRoot, If_Grp_t *pR, word *pFunc0, word *pFunc1, word *pLeftOver, int fHashing) |
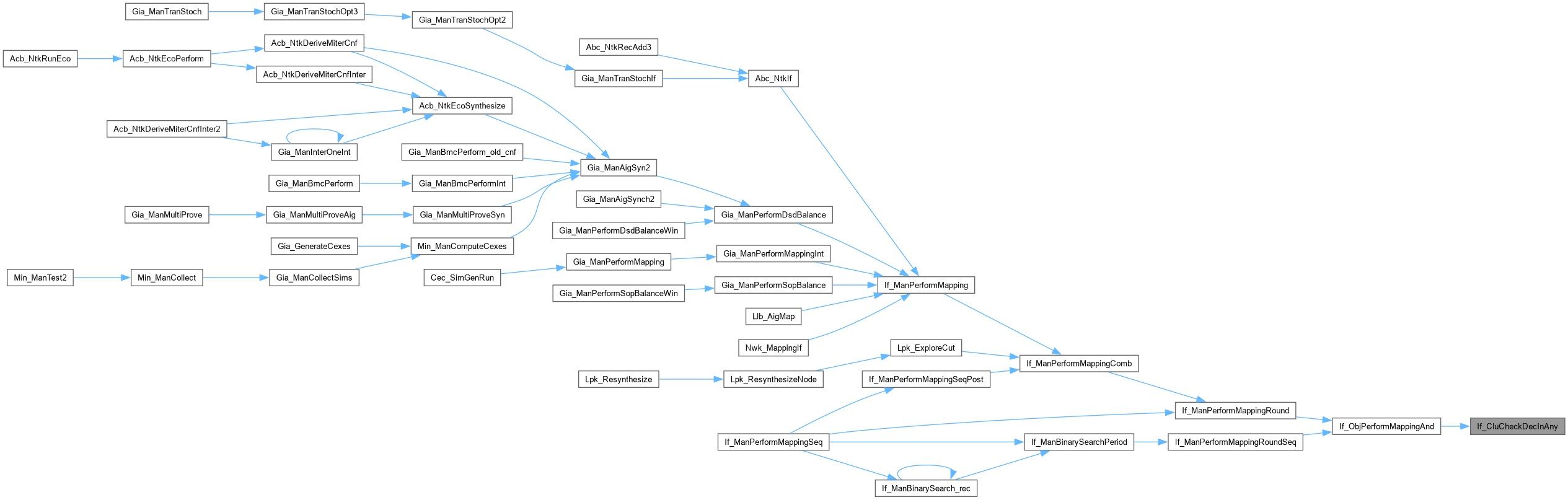
| int | If_CluCheckDecInAny (word t, int nVars) |
| int | If_CluCheckDecIn (word t, int nVars) |
| int | If_CluCheckDecInU (word t, int nVars) |
| int | If_CluCheckDecOut (word t, int nVars) |
| int | If_CluCheckDecOutU (word t, int nVars) |
| int | If_CutPerformCheck45 (If_Man_t *p, unsigned *pTruth, int nVars, int nLeaves, char *pStr) |
| int | If_CutPerformCheck54 (If_Man_t *p, unsigned *pTruth, int nVars, int nLeaves, char *pStr) |
| If_Grp_t | If_CluCheck3 (If_Man_t *p, word *pTruth0, int nVars, int nLutLeaf, int nLutLeaf2, int nLutRoot, If_Grp_t *pR, If_Grp_t *pG2, word *pFunc0, word *pFunc1, word *pFunc2) |
| int | If_CluCheckExt (void *pMan, word *pTruth, int nVars, int nLutLeaf, int nLutRoot, char *pLut0, char *pLut1, word *pFunc0, word *pFunc1) |
| int | If_CluCheckExt3 (void *pMan, word *pTruth, int nVars, int nLutLeaf, int nLutLeaf2, int nLutRoot, char *pLut0, char *pLut1, char *pLut2, word *pFunc0, word *pFunc1, word *pFunc2) |
| float | If_CluDelayMax (If_Grp_t *g, float *pDelays) |
| float | If_CutDelayLutStruct (If_Man_t *p, If_Cut_t *pCut, char *pStr, float WireDelay) |
| int | If_CutPerformCheck16 (If_Man_t *p, unsigned *pTruth0, int nVars, int nLeaves, char *pStr) |
| void | If_CluTest () |
Variables | |
| int | s_Count2 = 0 |
| int | s_Count3 = 0 |
| #define CLU_VAR_MAX 16 |
DECLARATIONS ///.
CFile****************************************************************
FileName [ifDec16.c]
SystemName [ABC: Logic synthesis and verification system.]
PackageName [FPGA mapping based on priority cuts.]
Synopsis [Fast checking procedures.]
Author [Alan Mishchenko]
Affiliation [UC Berkeley]
Date [Ver. 1.0. Started - November 21, 2006.]
Revision [
]
| #define CLU_WRD_MAX (1 << ((CLU_VAR_MAX)-6)) |
|
extern |
Function*************************************************************
Synopsis [Prints the bit string.]
Description []
SideEffects []
SeeAlso []
Definition at line 516 of file extraUtilFile.c.
| void If_CluChangePhase | ( | word * | pF, |
| int | nVars, | ||
| int | iVar ) |
Definition at line 439 of file ifDec16.c.

| If_Grp_t If_CluCheck | ( | If_Man_t * | p, |
| word * | pTruth0, | ||
| int | nVars, | ||
| int | iVarStart, | ||
| int | iVarStop, | ||
| int | nLutLeaf, | ||
| int | nLutRoot, | ||
| If_Grp_t * | pR, | ||
| word * | pFunc0, | ||
| word * | pFunc1, | ||
| word * | pLeftOver, | ||
| int | fHashing ) |
G1.pVars[nLutLeaf+i] = P2V[i];
Definition at line 1553 of file ifDec16.c.


| If_Grp_t If_CluCheck3 | ( | If_Man_t * | p, |
| word * | pTruth0, | ||
| int | nVars, | ||
| int | nLutLeaf, | ||
| int | nLutLeaf2, | ||
| int | nLutRoot, | ||
| If_Grp_t * | pR, | ||
| If_Grp_t * | pG2, | ||
| word * | pFunc0, | ||
| word * | pFunc1, | ||
| word * | pFunc2 ) |
Definition at line 1909 of file ifDec16.c.


| int If_CluCheckDecIn | ( | word | t, |
| int | nVars ) |
Definition at line 1792 of file ifDec16.c.

| int If_CluCheckDecInAny | ( | word | t, |
| int | nVars ) |
Definition at line 1767 of file ifDec16.c.

| int If_CluCheckDecInU | ( | word | t, |
| int | nVars ) |
Definition at line 1818 of file ifDec16.c.

| int If_CluCheckDecOut | ( | word | t, |
| int | nVars ) |
Definition at line 1840 of file ifDec16.c.

| int If_CluCheckDecOutU | ( | word | t, |
| int | nVars ) |
| int If_CluCheckExt | ( | void * | pMan, |
| word * | pTruth, | ||
| int | nVars, | ||
| int | nLutLeaf, | ||
| int | nLutRoot, | ||
| char * | pLut0, | ||
| char * | pLut1, | ||
| word * | pFunc0, | ||
| word * | pFunc1 ) |
| int If_CluCheckExt3 | ( | void * | pMan, |
| word * | pTruth, | ||
| int | nVars, | ||
| int | nLutLeaf, | ||
| int | nLutLeaf2, | ||
| int | nLutRoot, | ||
| char * | pLut0, | ||
| char * | pLut1, | ||
| char * | pLut2, | ||
| word * | pFunc0, | ||
| word * | pFunc1, | ||
| word * | pFunc2 ) |
Definition at line 2079 of file ifDec16.c.


Definition at line 1420 of file ifDec16.c.


Definition at line 1278 of file ifDec16.c.


Definition at line 1451 of file ifDec16.c.

Definition at line 1015 of file ifDec16.c.

Definition at line 903 of file ifDec16.c.

Definition at line 978 of file ifDec16.c.

| void If_CluCountOnesInCofs | ( | word * | pTruth, |
| int | nVars, | ||
| int * | pStore ) |
Definition at line 465 of file ifDec16.c.


Definition at line 1112 of file ifDec16.c.


| float If_CluDelayMax | ( | If_Grp_t * | g, |
| float * | pDelays ) |
| word If_CluDeriveDisjoint | ( | word * | pF, |
| int | nVars, | ||
| int * | V2P, | ||
| int * | P2V, | ||
| If_Grp_t * | g, | ||
| If_Grp_t * | r ) |
Definition at line 1183 of file ifDec16.c.


| void If_CluDeriveDisjoint4 | ( | word * | pF, |
| int | nVars, | ||
| int * | V2P, | ||
| int * | P2V, | ||
| If_Grp_t * | g, | ||
| If_Grp_t * | r, | ||
| word * | pTruth0, | ||
| word * | pTruth1 ) |
Definition at line 1208 of file ifDec16.c.


| word If_CluDeriveNonDisjoint | ( | word * | pF, |
| int | nVars, | ||
| int * | V2P, | ||
| int * | P2V, | ||
| If_Grp_t * | g, | ||
| If_Grp_t * | r ) |
Definition at line 1237 of file ifDec16.c.


| int If_CluDetectSpecialCaseCofs | ( | word * | pF, |
| int | nVars, | ||
| int | iVar ) |
Definition at line 1046 of file ifDec16.c.

| If_Grp_t If_CluFindGroup | ( | word * | pF, |
| int | nVars, | ||
| int | iVarStart, | ||
| int | iVarStop, | ||
| int * | V2P, | ||
| int * | P2V, | ||
| int | nBSsize, | ||
| int | fDisjoint ) |
Definition at line 1306 of file ifDec16.c.


| int If_CluHashFindMedian | ( | If_Man_t * | p, |
| int | t ) |
Definition at line 180 of file ifDec16.c.

| int If_CluHashKey | ( | word * | pTruth, |
| int | nWords, | ||
| int | Size ) |
Definition at line 214 of file ifDec16.c.

Definition at line 233 of file ifDec16.c.


| void If_CluHashPrintStats | ( | If_Man_t * | p, |
| int | t ) |
| void If_CluHashTableCheck | ( | If_Man_t * | p | ) |
Definition at line 144 of file ifDec16.c.

| void If_CluInitTruthTables | ( | ) |
Definition at line 606 of file ifDec16.c.

| int If_CluMinimumBase | ( | word * | t, |
| int * | pSupp, | ||
| int | nVarsAll, | ||
| int * | pnVars ) |
Definition at line 1532 of file ifDec16.c.

| void If_CluMoveVar | ( | word * | pF, |
| int | nVars, | ||
| int * | Var2Pla, | ||
| int * | Pla2Var, | ||
| int | v, | ||
| int | p ) |
Definition at line 818 of file ifDec16.c.

| void If_CluMoveVar2 | ( | word * | pF, |
| int | nVars, | ||
| int * | Var2Pla, | ||
| int * | Pla2Var, | ||
| int | v, | ||
| int | p ) |
Definition at line 812 of file ifDec16.c.


| unsigned int If_CluPrimeCudd | ( | unsigned int | p | ) |
Definition at line 590 of file ifDec16.c.


| void If_CluPrintGroup | ( | If_Grp_t * | g | ) |
| void If_CluReverseOrder | ( | word * | pTruth, |
| int | nVars, | ||
| int * | V2P, | ||
| int * | P2V, | ||
| int | iVarStart ) |
Definition at line 800 of file ifDec16.c.


| void If_CluReverseOrder_old | ( | word * | pF, |
| int | nVars, | ||
| int * | V2P, | ||
| int * | P2V, | ||
| int | iVarStart ) |
Definition at line 864 of file ifDec16.c.

| unsigned If_CluSemiCanonicize | ( | word * | pTruth, |
| int | nVars, | ||
| int * | pCanonPerm ) |
Definition at line 485 of file ifDec16.c.


| void If_CluSemiCanonicizeVerify | ( | word * | pTruth, |
| word * | pTruth0, | ||
| int | nVars, | ||
| int * | pCanonPerm, | ||
| unsigned | uCanonPhase ) |
Definition at line 539 of file ifDec16.c.

|
extern |
| void If_CluSwapVars | ( | word * | pTruth, |
| int | nVars, | ||
| int * | V2P, | ||
| int * | P2V, | ||
| int | iVar, | ||
| int | jVar ) |
Definition at line 723 of file ifDec16.c.

| void If_CluTest | ( | ) |
Definition at line 2301 of file ifDec16.c.

| void If_CluVerify | ( | word * | pF, |
| int | nVars, | ||
| If_Grp_t * | g, | ||
| If_Grp_t * | r, | ||
| word | BStruth, | ||
| word * | pFStruth ) |
Definition at line 641 of file ifDec16.c.


| void If_CluVerify3 | ( | word * | pF, |
| int | nVars, | ||
| If_Grp_t * | g, | ||
| If_Grp_t * | g2, | ||
| If_Grp_t * | r, | ||
| word | BStruth, | ||
| word | BStruth2, | ||
| word | FStruth ) |
Definition at line 673 of file ifDec16.c.


Definition at line 2103 of file ifDec16.c.

| int If_CutPerformCheck16 | ( | If_Man_t * | p, |
| unsigned * | pTruth0, | ||
| int | nVars, | ||
| int | nLeaves, | ||
| char * | pStr ) |
Function*************************************************************
Synopsis [Performs additional check.]
Description []
SideEffects []
SeeAlso []
Definition at line 2216 of file ifDec16.c.


| int If_CutPerformCheck45 | ( | If_Man_t * | p, |
| unsigned * | pTruth, | ||
| int | nVars, | ||
| int | nLeaves, | ||
| char * | pStr ) |
Definition at line 1865 of file ifDec16.c.


| int If_CutPerformCheck54 | ( | If_Man_t * | p, |
| unsigned * | pTruth, | ||
| int | nVars, | ||
| int | nLeaves, | ||
| char * | pStr ) |
Definition at line 1886 of file ifDec16.c.


|
extern |
Function*************************************************************
Synopsis [Print the DSD formula.]
Description []
SideEffects []
SeeAlso []
Definition at line 491 of file kitDsd.c.
