#include "if.h"
Go to the source code of this file.
Functions | |
| void | If_ManImproveMapping (If_Man_t *p) |
| FUNCTION DEFINITIONS ///. | |
| int | If_ManImproveCutCost (If_Man_t *p, Vec_Ptr_t *vFront) |
| void | If_ManImproveMark_rec (If_Man_t *p, If_Obj_t *pObj, Vec_Ptr_t *vVisited) |
| int | If_ManImproveNodeWillGrow (If_Man_t *p, If_Obj_t *pObj) |
| int | If_ManImproveNodeFaninCost (If_Man_t *p, If_Obj_t *pObj) |
| void | If_ManImproveNodeFaninUpdate (If_Man_t *p, If_Obj_t *pObj, Vec_Ptr_t *vFront, Vec_Ptr_t *vVisited) |
| int | If_ManImproveNodeFaninCompact0 (If_Man_t *p, If_Obj_t *pObj, int nLimit, Vec_Ptr_t *vFront, Vec_Ptr_t *vVisited) |
| int | If_ManImproveNodeFaninCompact1 (If_Man_t *p, If_Obj_t *pObj, int nLimit, Vec_Ptr_t *vFront, Vec_Ptr_t *vVisited) |
| int | If_ManImproveNodeFaninCompact2 (If_Man_t *p, If_Obj_t *pObj, int nLimit, Vec_Ptr_t *vFront, Vec_Ptr_t *vVisited) |
| int | If_ManImproveNodeFaninCompact_int (If_Man_t *p, If_Obj_t *pObj, int nLimit, Vec_Ptr_t *vFront, Vec_Ptr_t *vVisited) |
Function*************************************************************
Synopsis [Counts the number of nodes with no external fanout.]
Description []
SideEffects []
SeeAlso []
Definition at line 107 of file ifReduce.c.
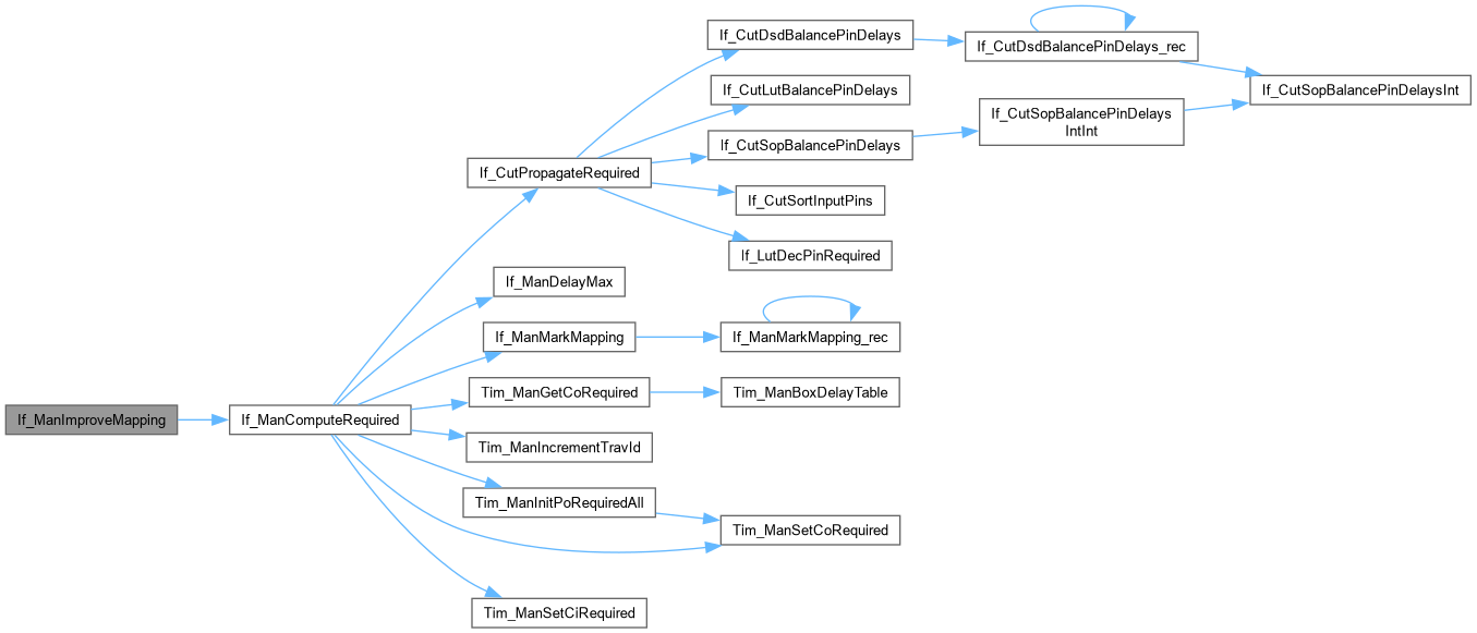
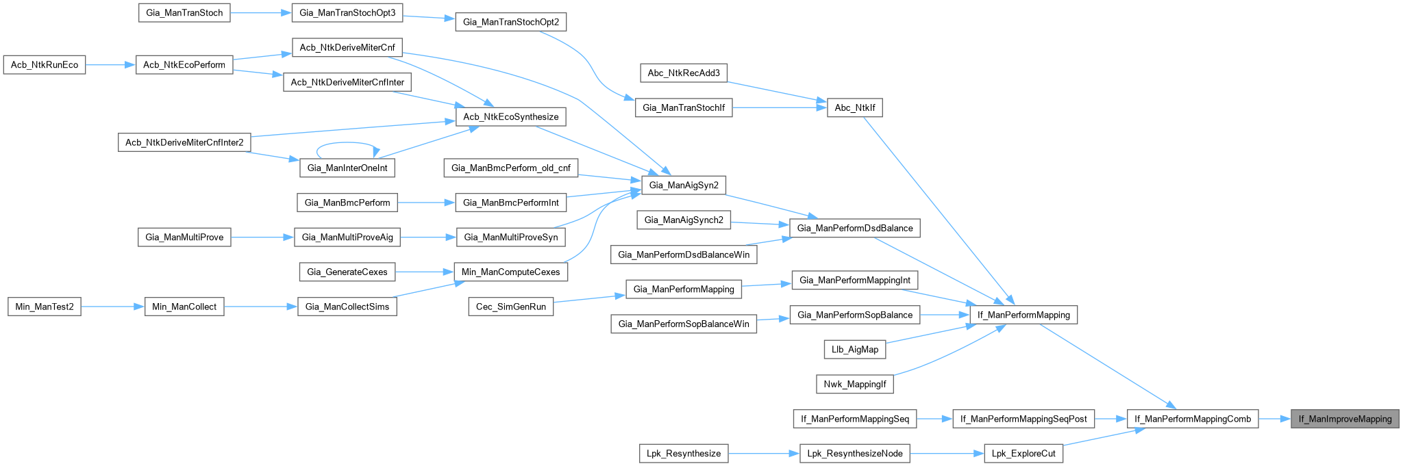
| void If_ManImproveMapping | ( | If_Man_t * | p | ) |
FUNCTION DEFINITIONS ///.
Function*************************************************************
Synopsis [Improves current mapping using expand/Expand of one cut.]
Description [Assumes current mapping assigned and required times computed.]
SideEffects []
SeeAlso []
Definition at line 51 of file ifReduce.c.


Function*************************************************************
Synopsis [Performs area recovery for each node.]
Description []
SideEffects []
SeeAlso []
Definition at line 182 of file ifReduce.c.


| int If_ManImproveNodeFaninCompact0 | ( | If_Man_t * | p, |
| If_Obj_t * | pObj, | ||
| int | nLimit, | ||
| Vec_Ptr_t * | vFront, | ||
| Vec_Ptr_t * | vVisited ) |
Function*************************************************************
Synopsis [Compacts the number of external refs.]
Description []
SideEffects []
SeeAlso []
Definition at line 345 of file ifReduce.c.


| int If_ManImproveNodeFaninCompact1 | ( | If_Man_t * | p, |
| If_Obj_t * | pObj, | ||
| int | nLimit, | ||
| Vec_Ptr_t * | vFront, | ||
| Vec_Ptr_t * | vVisited ) |
Function*************************************************************
Synopsis [Compacts the number of external refs.]
Description []
SideEffects []
SeeAlso []
Definition at line 375 of file ifReduce.c.


| int If_ManImproveNodeFaninCompact2 | ( | If_Man_t * | p, |
| If_Obj_t * | pObj, | ||
| int | nLimit, | ||
| Vec_Ptr_t * | vFront, | ||
| Vec_Ptr_t * | vVisited ) |
Function*************************************************************
Synopsis [Compacts the number of external refs.]
Description []
SideEffects []
SeeAlso []
Definition at line 403 of file ifReduce.c.

| int If_ManImproveNodeFaninCompact_int | ( | If_Man_t * | p, |
| If_Obj_t * | pObj, | ||
| int | nLimit, | ||
| Vec_Ptr_t * | vFront, | ||
| Vec_Ptr_t * | vVisited ) |
Function*************************************************************
Synopsis [Compacts the number of external refs.]
Description []
SideEffects []
SeeAlso []
Definition at line 431 of file ifReduce.c.

Function*************************************************************
Synopsis [Returns the increase in the number of fanins with no external refs.]
Description []
SideEffects []
SeeAlso []
Definition at line 286 of file ifReduce.c.

| void If_ManImproveNodeFaninUpdate | ( | If_Man_t * | p, |
| If_Obj_t * | pObj, | ||
| Vec_Ptr_t * | vFront, | ||
| Vec_Ptr_t * | vVisited ) |
Function*************************************************************
Synopsis [Updates the frontier.]
Description []
SideEffects []
SeeAlso []
Definition at line 313 of file ifReduce.c.

Function*************************************************************
Synopsis [Returns 1 if the number of fanins will grow.]
Description []
SideEffects []
SeeAlso []
Definition at line 266 of file ifReduce.c.
