#include <stdio.h>#include <assert.h>#include <string.h>#include <math.h>#include "act_var.h"#include "solver.h"#include "utils/misc.h"#include "misc/util/abc_global.h"
Go to the source code of this file.
| int satoko_add_clause | ( | solver_t * | s, |
| int * | lits, | ||
| int | size ) |
Definition at line 255 of file solver_api.c.


| int satoko_add_variable | ( | solver_t * | s, |
| char | sign ) |
Definition at line 237 of file solver_api.c.

| void satoko_assump_pop | ( | solver_t * | s | ) |
Definition at line 306 of file solver_api.c.


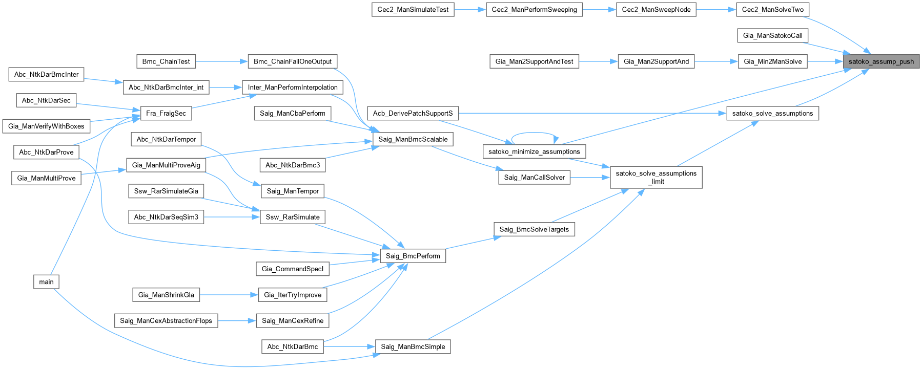
| void satoko_assump_push | ( | solver_t * | s, |
| int | lit ) |
Definition at line 298 of file solver_api.c.


| void satoko_bookmark | ( | satoko_t * | s | ) |
Definition at line 443 of file solver_api.c.
| int satoko_clausenum | ( | satoko_t * | s | ) |
| void satoko_configure | ( | satoko_t * | s, |
| satoko_opts_t * | user_opts ) |
TODO: sanity check on configuration options
Definition at line 196 of file solver_api.c.


| int satoko_conflictnum | ( | satoko_t * | s | ) |
Definition at line 640 of file solver_api.c.


| solver_t * satoko_create | ( | void | ) |
Definition at line 88 of file solver_api.c.


| void satoko_default_opts | ( | satoko_opts_t * | opts | ) |
Definition at line 161 of file solver_api.c.


| void satoko_destroy | ( | solver_t * | s | ) |
Definition at line 132 of file solver_api.c.

| int satoko_final_conflict | ( | solver_t * | s, |
| int ** | out ) |
| int satoko_learntnum | ( | satoko_t * | s | ) |
| void satoko_mark_cone | ( | satoko_t * | s, |
| int * | pvars, | ||
| int | n_vars ) |
Definition at line 562 of file solver_api.c.

| int satoko_minimize_assumptions | ( | satoko_t * | s, |
| int * | plits, | ||
| int | nlits, | ||
| int | nconflim ) |
Definition at line 372 of file solver_api.c.


| satoko_opts_t * satoko_options | ( | satoko_t * | s | ) |
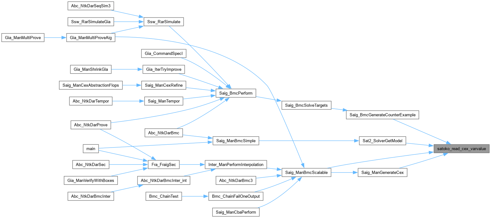
| int satoko_read_cex_varvalue | ( | satoko_t * | s, |
| int | ivar ) |
Definition at line 660 of file solver_api.c.


| void satoko_reset | ( | satoko_t * | s | ) |
Definition at line 469 of file solver_api.c.

| void satoko_rollback | ( | satoko_t * | s | ) |
Definition at line 508 of file solver_api.c.


| void satoko_set_runid | ( | satoko_t * | s, |
| int | id ) |
Definition at line 665 of file solver_api.c.

| void satoko_set_stop | ( | satoko_t * | s, |
| int * | pstop ) |
Definition at line 645 of file solver_api.c.
| void satoko_set_stop_func | ( | satoko_t * | s, |
| int(* | fnct )(int) ) |
| void satoko_setnvars | ( | solver_t * | s, |
| int | nvars ) |
Definition at line 230 of file solver_api.c.


| int satoko_simplify | ( | solver_t * | s | ) |
Definition at line 202 of file solver_api.c.


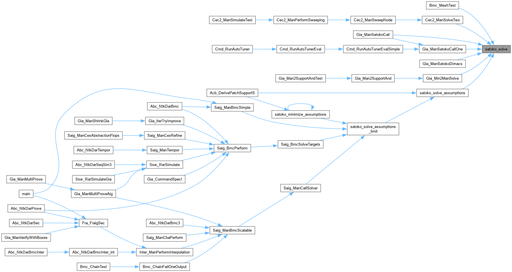
| int satoko_solve | ( | solver_t * | s | ) |
Definition at line 314 of file solver_api.c.


| int satoko_solve_assumptions | ( | solver_t * | s, |
| int * | plits, | ||
| int | nlits ) |
Definition at line 347 of file solver_api.c.


| int satoko_solve_assumptions_limit | ( | satoko_t * | s, |
| int * | plits, | ||
| int | nlits, | ||
| int | nconflim ) |
Definition at line 364 of file solver_api.c.


| satoko_stats_t * satoko_stats | ( | satoko_t * | s | ) |
| void satoko_unbookmark | ( | satoko_t * | s | ) |
Definition at line 456 of file solver_api.c.
| void satoko_unmark_cone | ( | satoko_t * | s, |
| int * | pvars, | ||
| int | n_vars ) |
Definition at line 575 of file solver_api.c.
| char satoko_var_polarity | ( | satoko_t * | s, |
| unsigned | var ) |
| int satoko_varnum | ( | satoko_t * | s | ) |
| void satoko_write_dimacs | ( | satoko_t * | s, |
| char * | fname, | ||
| int | wrt_lrnt, | ||
| int | zero_var ) |
Definition at line 583 of file solver_api.c.