ABC: A System for Sequential Synthesis and Verification
 
Loading...
Searching...
No Matches
CaDiCaL::Flags Struct Reference

#include <flags.hpp>

Public Types

enum  {
  UNUSED = 0 , ACTIVE = 1 , FIXED = 2 , ELIMINATED = 3 ,
  SUBSTITUTED = 4 , PURE = 5
}
 

Public Member Functions

 Flags ()
 
bool unused () const
 
bool active () const
 
bool fixed () const
 
bool eliminated () const
 
bool substituted () const
 
bool pure () const
 
void copy (Flags &dst) const
 

Public Attributes

bool seen: 1
 
bool keep: 1
 
bool poison: 1
 
bool removable: 1
 
bool shrinkable: 1
 
bool added: 1
 
bool elim: 1
 
bool subsume: 1
 
bool ternary: 1
 
bool sweep: 1
 
bool blockable: 1
 
unsigned char marked_signed: 2
 
unsigned char factor: 2
 
unsigned char block: 2
 
unsigned char skip: 2
 
unsigned char assumed: 2
 
unsigned char failed: 2
 
unsigned char status: 3
 

Detailed Description

Definition at line 10 of file flags.hpp.

Member Enumeration Documentation

◆ anonymous enum

anonymous enum
Enumerator
UNUSED 
ACTIVE 
FIXED 
ELIMINATED 
SUBSTITUTED 
PURE 

Definition at line 47 of file flags.hpp.

47 {
48 UNUSED = 0,
49 ACTIVE = 1,
50 FIXED = 2,
51 ELIMINATED = 3,
52 SUBSTITUTED = 4,
53 PURE = 5
54 };

Constructor & Destructor Documentation

◆ Flags()

CaDiCaL::Flags::Flags ( )
inline

Definition at line 60 of file flags.hpp.

60 {
61 seen = keep = poison = removable = shrinkable = added = sweep = false;
62 subsume = elim = ternary = true;
63 block = 3u;
65 status = UNUSED;
66 }
bool removable
Definition flags.hpp:17
bool shrinkable
Definition flags.hpp:18
unsigned char marked_signed
Definition flags.hpp:32
unsigned char skip
Definition flags.hpp:38
unsigned char failed
Definition flags.hpp:43
unsigned char status
Definition flags.hpp:56
unsigned char block
Definition flags.hpp:37
unsigned char assumed
Definition flags.hpp:42
unsigned char factor
Definition flags.hpp:33
Here is the caller graph for this function:

Member Function Documentation

◆ active()

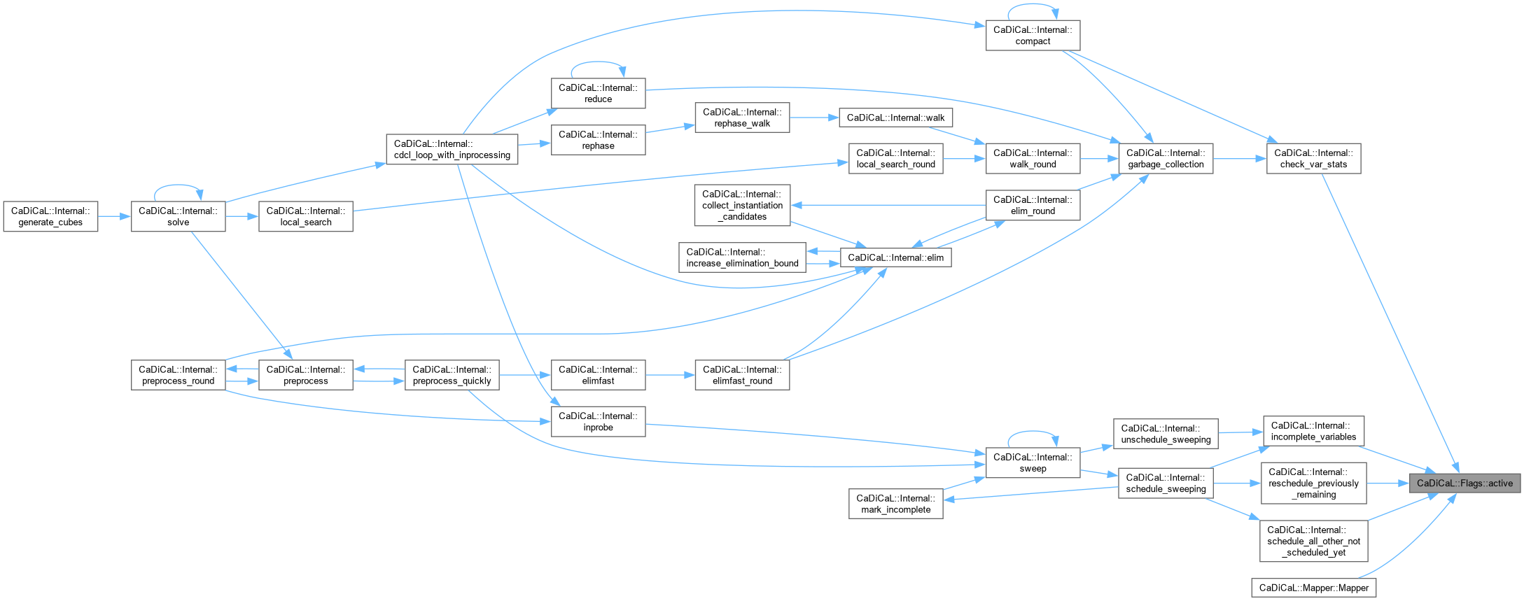
bool CaDiCaL::Flags::active ( ) const
inline

Definition at line 69 of file flags.hpp.

69{ return status == ACTIVE; }
Here is the caller graph for this function:

◆ copy()

void CaDiCaL::Flags::copy ( Flags & dst) const
inline

Definition at line 79 of file flags.hpp.

79 {
80 dst.elim = elim;
81 dst.subsume = subsume;
82 dst.ternary = ternary;
83 dst.block = block;
84 }
Here is the call graph for this function:
Here is the caller graph for this function:

◆ eliminated()

bool CaDiCaL::Flags::eliminated ( ) const
inline

Definition at line 71 of file flags.hpp.

71{ return status == ELIMINATED; }
Here is the caller graph for this function:

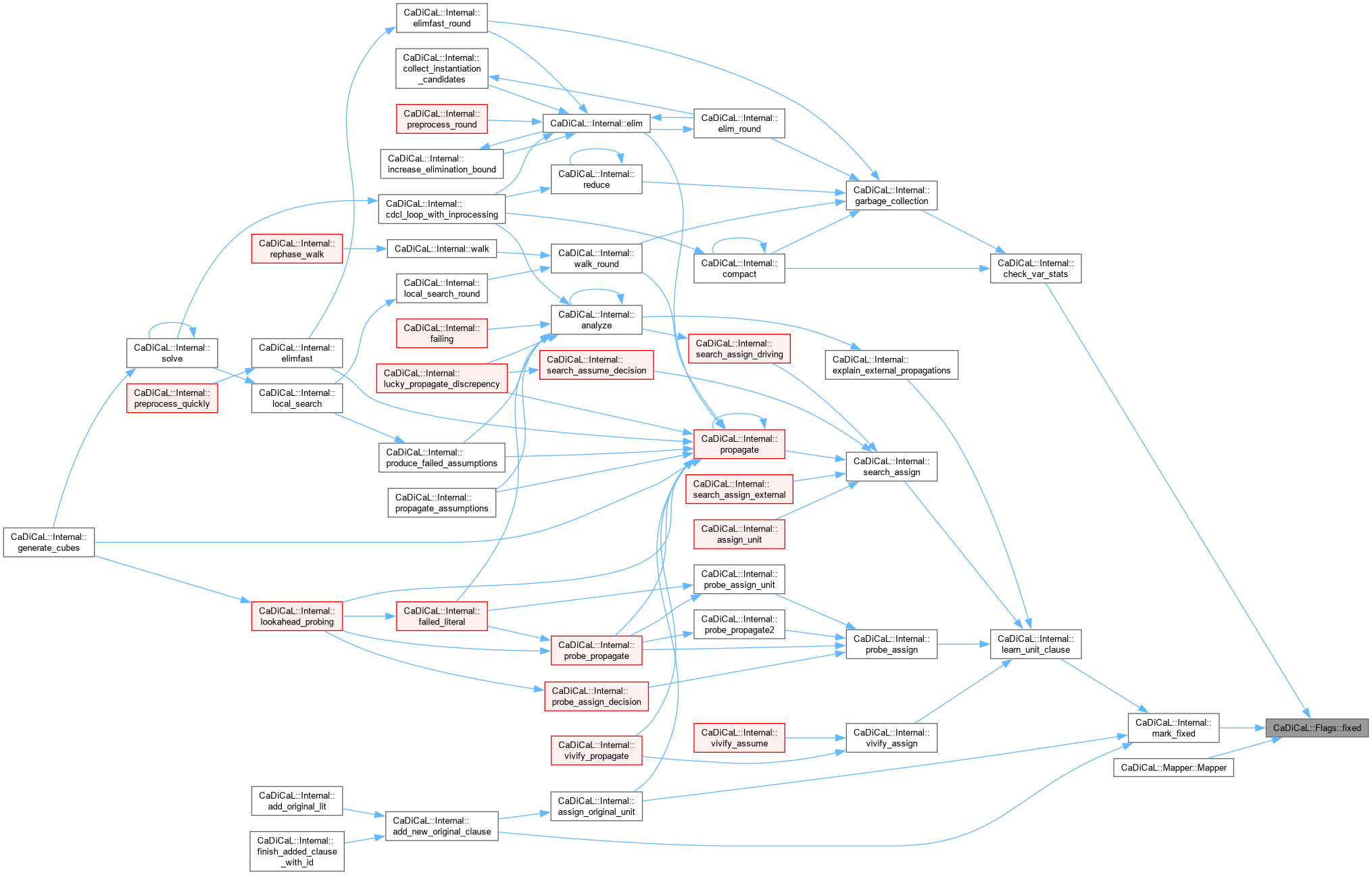
◆ fixed()

bool CaDiCaL::Flags::fixed ( ) const
inline

Definition at line 70 of file flags.hpp.

70{ return status == FIXED; }
Here is the caller graph for this function:

◆ pure()

bool CaDiCaL::Flags::pure ( ) const
inline

Definition at line 73 of file flags.hpp.

73{ return status == PURE; }
Here is the caller graph for this function:

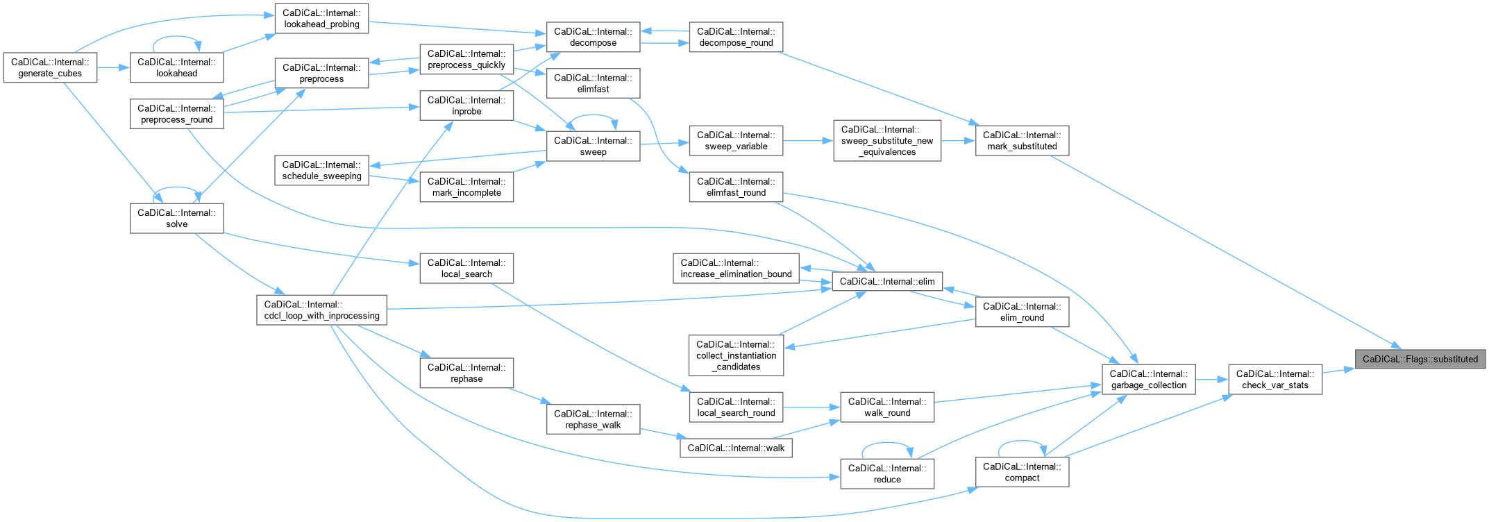
◆ substituted()

bool CaDiCaL::Flags::substituted ( ) const
inline

Definition at line 72 of file flags.hpp.

72{ return status == SUBSTITUTED; }
Here is the caller graph for this function:

◆ unused()

bool CaDiCaL::Flags::unused ( ) const
inline

Definition at line 68 of file flags.hpp.

68{ return status == UNUSED; }
Here is the caller graph for this function:

Member Data Documentation

◆ added

bool CaDiCaL::Flags::added

Definition at line 19 of file flags.hpp.

◆ assumed

unsigned char CaDiCaL::Flags::assumed

Definition at line 42 of file flags.hpp.

◆ block

unsigned char CaDiCaL::Flags::block

Definition at line 37 of file flags.hpp.

◆ blockable

bool CaDiCaL::Flags::blockable

Definition at line 29 of file flags.hpp.

◆ elim

bool CaDiCaL::Flags::elim

Definition at line 25 of file flags.hpp.

◆ factor

unsigned char CaDiCaL::Flags::factor

Definition at line 33 of file flags.hpp.

◆ failed

unsigned char CaDiCaL::Flags::failed

Definition at line 43 of file flags.hpp.

◆ keep

bool CaDiCaL::Flags::keep

Definition at line 15 of file flags.hpp.

◆ marked_signed

unsigned char CaDiCaL::Flags::marked_signed

Definition at line 32 of file flags.hpp.

◆ poison

bool CaDiCaL::Flags::poison

Definition at line 16 of file flags.hpp.

◆ removable

bool CaDiCaL::Flags::removable

Definition at line 17 of file flags.hpp.

◆ seen

bool CaDiCaL::Flags::seen

Definition at line 14 of file flags.hpp.

◆ shrinkable

bool CaDiCaL::Flags::shrinkable

Definition at line 18 of file flags.hpp.

◆ skip

unsigned char CaDiCaL::Flags::skip

Definition at line 38 of file flags.hpp.

◆ status

unsigned char CaDiCaL::Flags::status

Definition at line 56 of file flags.hpp.

◆ subsume

bool CaDiCaL::Flags::subsume

Definition at line 26 of file flags.hpp.

◆ sweep

bool CaDiCaL::Flags::sweep

Definition at line 28 of file flags.hpp.

◆ ternary

bool CaDiCaL::Flags::ternary

Definition at line 27 of file flags.hpp.


The documentation for this struct was generated from the following file: