ABC: A System for Sequential Synthesis and Verification
 
Loading...
Searching...
No Matches
zutil.c File Reference
#include <stdio.h>
#include <stdlib.h>
#include <string.h>
#include "misc/util/abc_global.h"
#include "zutil.h"
Include dependency graph for zutil.c:

Go to the source code of this file.

Classes

struct  internal_state
 

Functions

const char *ZEXPORT zlibVersion ()
 
uLong ZEXPORT zlibCompileFlags ()
 
const char *ZEXPORT zError (int err)
 
void ZLIB_INTERNAL zmemcpy (Bytef *dest, const Bytef *source, uInt len)
 
int ZLIB_INTERNAL zmemcmp (const Bytef *s1, const Bytef *s2, uInt len)
 
void ZLIB_INTERNAL zmemzero (Bytef *dest, uInt len)
 
voidp malloc OF ((uInt size))
 
voidp calloc OF ((uInt items, uInt size))
 
void free OF ((voidpf ptr))
 
voidpf ZLIB_INTERNAL zcalloc (voidpf opaque, unsigned items, unsigned size)
 
void ZLIB_INTERNAL zcfree (voidpf opaque, voidpf ptr)
 

Variables

const char *const z_errmsg [10]
 

Function Documentation

◆ OF() [1/3]

voidp calloc OF ( (uInt items, uInt size) )
extern
Here is the call graph for this function:

◆ OF() [2/3]

voidp malloc OF ( (uInt size) )
extern
Here is the call graph for this function:

◆ OF() [3/3]

void free OF ( (voidpf ptr) )
extern
Here is the call graph for this function:

◆ zcalloc()

voidpf ZLIB_INTERNAL zcalloc ( voidpf opaque,
unsigned items,
unsigned size )

Definition at line 300 of file zutil.c.

301{
302 if (opaque) items += size - size; /* make compiler happy */
303 return sizeof(uInt) > 2 ? (voidpf)malloc(items * size) :
304 (voidpf)calloc(items, size);
305}
unsigned long long size
Definition giaNewBdd.h:39
char * calloc()
char * malloc()
Byte FAR * voidpf
Definition zconf.h:355
unsigned int uInt
Definition zconf.h:335
Here is the call graph for this function:
Here is the caller graph for this function:

◆ zcfree()

void ZLIB_INTERNAL zcfree ( voidpf opaque,
voidpf ptr )

Definition at line 307 of file zutil.c.

308{
309 free(ptr);
310 if (opaque) return; /* make compiler happy */
311}
VOID_HACK free()
Here is the call graph for this function:
Here is the caller graph for this function:

◆ zError()

const char *ZEXPORT zError ( int err)

Definition at line 142 of file zutil.c.

143{
144 return ERR_MSG(err);
145}
#define ERR_MSG(err)
Definition zutil.h:48
Here is the caller graph for this function:

◆ zlibCompileFlags()

uLong ZEXPORT zlibCompileFlags ( )

Definition at line 41 of file zutil.c.

42{
44
45 flags = 0;
46 switch ((int)(sizeof(uInt))) {
47 case 2: break;
48 case 4: flags += 1; break;
49 case 8: flags += 2; break;
50 default: flags += 3;
51 }
52 switch ((int)(sizeof(uLong))) {
53 case 2: break;
54 case 4: flags += 1 << 2; break;
55 case 8: flags += 2 << 2; break;
56 default: flags += 3 << 2;
57 }
58 switch ((int)(sizeof(voidpf))) {
59 case 2: break;
60 case 4: flags += 1 << 4; break;
61 case 8: flags += 2 << 4; break;
62 default: flags += 3 << 4;
63 }
64 switch ((int)(sizeof(z_off_t))) {
65 case 2: break;
66 case 4: flags += 1 << 6; break;
67 case 8: flags += 2 << 6; break;
68 default: flags += 3 << 6;
69 }
70#ifdef DEBUG
71 flags += 1 << 8;
72#endif
73#if defined(ASMV) || defined(ASMINF)
74 flags += 1 << 9;
75#endif
76#ifdef ZLIB_WINAPI
77 flags += 1 << 10;
78#endif
79#ifdef BUILDFIXED
80 flags += 1 << 12;
81#endif
82#ifdef DYNAMIC_CRC_TABLE
83 flags += 1 << 13;
84#endif
85#ifdef NO_GZCOMPRESS
86 flags += 1L << 16;
87#endif
88#ifdef NO_GZIP
89 flags += 1L << 17;
90#endif
91#ifdef PKZIP_BUG_WORKAROUND
92 flags += 1L << 20;
93#endif
94#ifdef FASTEST
95 flags += 1L << 21;
96#endif
97#ifdef STDC
98# ifdef NO_vsnprintf
99 flags += 1L << 25;
100# ifdef HAS_vsprintf_void
101 flags += 1L << 26;
102# endif
103# else
104# ifdef HAS_vsnprintf_void
105 flags += 1L << 26;
106# endif
107# endif
108#else
109 flags += 1L << 24;
110# ifdef NO_snprintf
111 flags += 1L << 25;
112# ifdef HAS_sprintf_void
113 flags += 1L << 26;
114# endif
115# else
116# ifdef HAS_snprintf_void
117 flags += 1L << 26;
118# endif
119# endif
120#endif
121 return flags;
122}
Definition flags.h:11
#define z_off_t
Definition zconf.h:396
unsigned long uLong
Definition zconf.h:336
Here is the caller graph for this function:

◆ zlibVersion()

const char *ZEXPORT zlibVersion ( )

Definition at line 36 of file zutil.c.

37{
38 return ZLIB_VERSION;
39}
#define ZLIB_VERSION
Definition zlib.h:48
Here is the caller graph for this function:

◆ zmemcmp()

int ZLIB_INTERNAL zmemcmp ( const Bytef * s1,
const Bytef * s2,
uInt len )

Definition at line 165 of file zutil.c.

166{
167 uInt j;
168
169 for (j = 0; j < len; j++) {
170 if (s1[j] != s2[j]) return 2*(s1[j] > s2[j])-1;
171 }
172 return 0;
173}
Here is the caller graph for this function:

◆ zmemcpy()

void ZLIB_INTERNAL zmemcpy ( Bytef * dest,
const Bytef * source,
uInt len )

Definition at line 157 of file zutil.c.

158{
159 if (len == 0) return;
160 do {
161 *dest++ = *source++; /* ??? to be unrolled */
162 } while (--len != 0);
163}
Here is the caller graph for this function:

◆ zmemzero()

void ZLIB_INTERNAL zmemzero ( Bytef * dest,
uInt len )

Definition at line 175 of file zutil.c.

176{
177 if (len == 0) return;
178 do {
179 *dest++ = 0; /* ??? to be unrolled */
180 } while (--len != 0);
181}
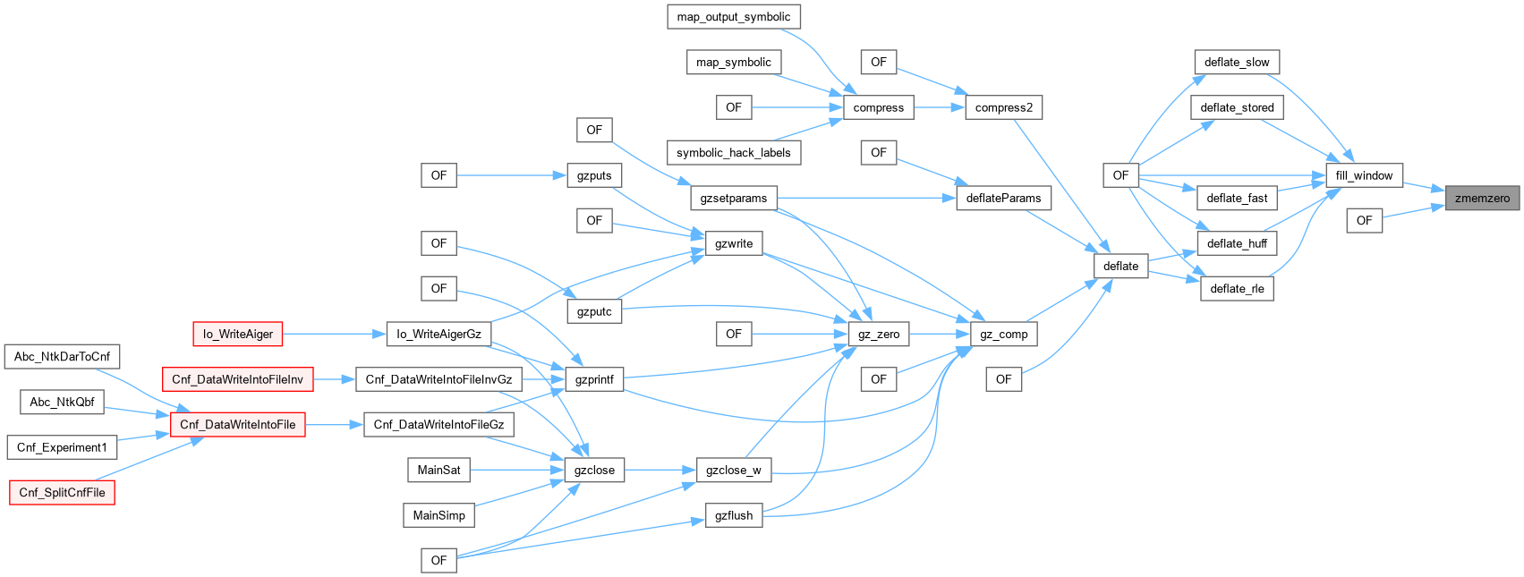
Here is the caller graph for this function:

Variable Documentation

◆ z_errmsg

const char* const z_errmsg[10]
Initial value:
= {
"need dictionary",
"stream end",
"",
"file error",
"stream error",
"data error",
"insufficient memory",
"buffer error",
"incompatible version",
""}

Definition at line 23 of file zutil.c.

23 {
24"need dictionary", /* Z_NEED_DICT 2 */
25"stream end", /* Z_STREAM_END 1 */
26"", /* Z_OK 0 */
27"file error", /* Z_ERRNO (-1) */
28"stream error", /* Z_STREAM_ERROR (-2) */
29"data error", /* Z_DATA_ERROR (-3) */
30"insufficient memory", /* Z_MEM_ERROR (-4) */
31"buffer error", /* Z_BUF_ERROR (-5) */
32"incompatible version",/* Z_VERSION_ERROR (-6) */
33""};