
Go to the source code of this file.
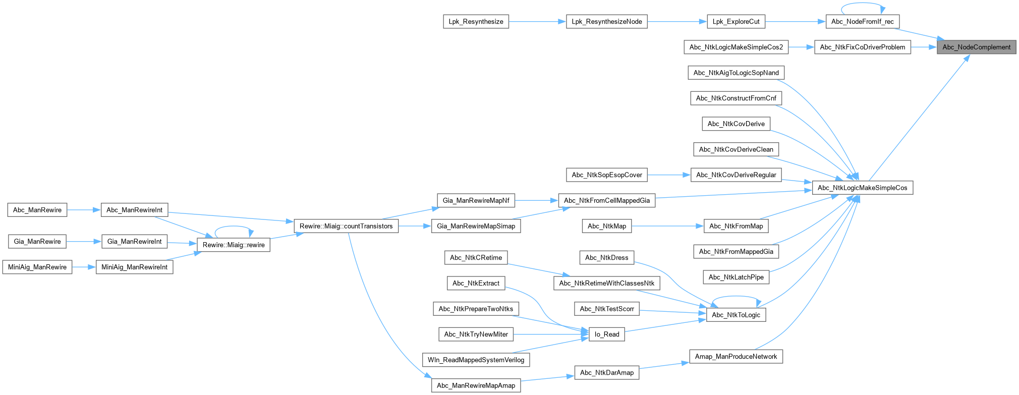
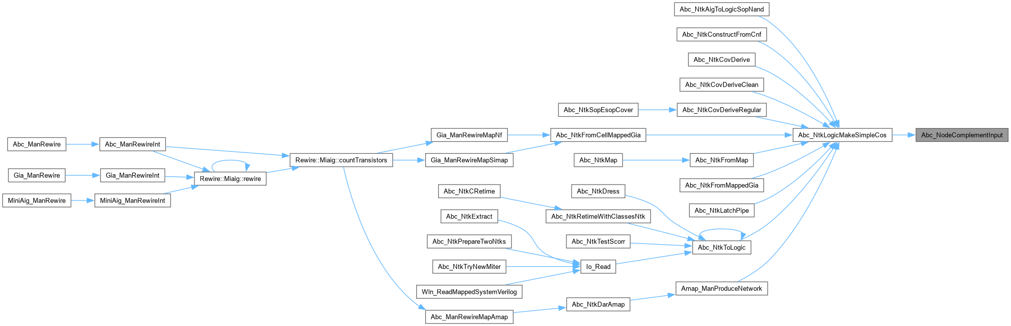
| void Abc_NodeComplement | ( | Abc_Obj_t * | pNode | ) |
Function*************************************************************
Synopsis [Complements the local functions of the node.]
Description []
SideEffects []
SeeAlso []
Definition at line 1012 of file abcObj.c.


Function*************************************************************
Synopsis [Changes the polarity of one fanin.]
Description []
SideEffects []
SeeAlso []
Definition at line 1039 of file abcObj.c.


| int Abc_NodeIsBuf | ( | Abc_Obj_t * | pNode | ) |
Function*************************************************************
Synopsis [Returns 1 if the node is a buffer.]
Description []
SideEffects []
SeeAlso []
Definition at line 948 of file abcObj.c.


| int Abc_NodeIsConst | ( | Abc_Obj_t * | pNode | ) |
Function*************************************************************
Synopsis [Returns 1 if the node is a constant 0 node.]
Description []
SideEffects []
SeeAlso []
Definition at line 867 of file abcObj.c.

| int Abc_NodeIsConst0 | ( | Abc_Obj_t * | pNode | ) |
Function*************************************************************
Synopsis [Returns 1 if the node is a constant 0 node.]
Description []
SideEffects []
SeeAlso []
Definition at line 884 of file abcObj.c.


| int Abc_NodeIsConst1 | ( | Abc_Obj_t * | pNode | ) |
Function*************************************************************
Synopsis [Returns 1 if the node is a constant 1 node.]
Description []
SideEffects []
SeeAlso []
Definition at line 916 of file abcObj.c.


| int Abc_NodeIsInv | ( | Abc_Obj_t * | pNode | ) |
Function*************************************************************
Synopsis [Returns 1 if the node is an inverter.]
Description []
SideEffects []
SeeAlso []
Definition at line 980 of file abcObj.c.


Function*************************************************************
Synopsis [Clones the objects in the same network but does not assign its function.]
Description []
SideEffects []
SeeAlso []
Definition at line 442 of file abcObj.c.

Function*************************************************************
Synopsis [Creates AND.]
Description []
SideEffects []
SeeAlso []
Definition at line 738 of file abcObj.c.


Function*************************************************************
Synopsis [Creates buffer.]
Description []
SideEffects []
SeeAlso []
Definition at line 706 of file abcObj.c.


Function*************************************************************
Synopsis [Creates constant 0 node.]
Description []
SideEffects []
SeeAlso []
Definition at line 612 of file abcObj.c.


Function*************************************************************
Synopsis [Creates constant 1 node.]
Description []
SideEffects []
SeeAlso []
Definition at line 643 of file abcObj.c.


Function*************************************************************
Synopsis [Creates EXOR.]
Description []
SideEffects []
SeeAlso []
Definition at line 802 of file abcObj.c.


Function*************************************************************
Synopsis [Creates inverter.]
Description []
SideEffects []
SeeAlso []
Definition at line 674 of file abcObj.c.


| Abc_Obj_t * Abc_NtkCreateNodeMux | ( | Abc_Ntk_t * | pNtk, |
| Abc_Obj_t * | pNodeC, | ||
| Abc_Obj_t * | pNode1, | ||
| Abc_Obj_t * | pNode0 ) |
Function*************************************************************
Synopsis [Creates MUX.]
Description []
SideEffects []
SeeAlso []
Definition at line 834 of file abcObj.c.


Function*************************************************************
Synopsis [Creates OR.]
Description []
SideEffects []
SeeAlso []
Definition at line 770 of file abcObj.c.


| Abc_Obj_t * Abc_NtkCreateObj | ( | Abc_Ntk_t * | pNtk, |
| Abc_ObjType_t | Type ) |
Function*************************************************************
Synopsis [Adds the node to the network.]
Description []
SideEffects []
SeeAlso []
Definition at line 109 of file abcObj.c.


| void Abc_NtkDeleteAll_rec | ( | Abc_Obj_t * | pObj | ) |
Function*************************************************************
Synopsis [Deletes the node and MFFC of the node.]
Description []
SideEffects []
SeeAlso []
Definition at line 315 of file abcObj.c.


| void Abc_NtkDeleteObj | ( | Abc_Obj_t * | pObj | ) |
Function*************************************************************
Synopsis [Deletes the object from the network.]
Description []
SideEffects []
SeeAlso []
Definition at line 170 of file abcObj.c.


| void Abc_NtkDeleteObj_rec | ( | Abc_Obj_t * | pObj, |
| int | fOnlyNodes ) |
Function*************************************************************
Synopsis [Deletes the node and MFFC of the node.]
Description []
SideEffects []
SeeAlso []
Definition at line 278 of file abcObj.c.


| void Abc_NtkDeleteObjPo | ( | Abc_Obj_t * | pObj | ) |
Function*************************************************************
Synopsis [Deletes the PO from the network.]
Description []
SideEffects []
SeeAlso []
Definition at line 249 of file abcObj.c.


Function*************************************************************
Synopsis [Duplicates the latch with its input/output terminals.]
Description []
SideEffects []
SeeAlso []
Definition at line 415 of file abcObj.c.


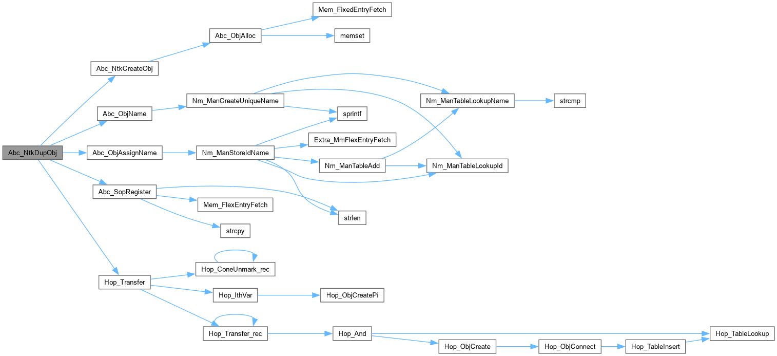
Function*************************************************************
Synopsis [Duplicate the Obj.]
Description []
SideEffects []
SeeAlso []
Definition at line 342 of file abcObj.c.

Function*************************************************************
Synopsis [Returns CI with the given name.]
Description []
SideEffects []
SeeAlso []
Definition at line 538 of file abcObj.c.


Function*************************************************************
Synopsis [Returns CO with the given name.]
Description []
SideEffects []
SeeAlso []
Definition at line 562 of file abcObj.c.

Function*************************************************************
Synopsis [Returns the net with the given name.]
Description []
SideEffects []
SeeAlso []
Definition at line 515 of file abcObj.c.


Function*************************************************************
Synopsis [Returns the net with the given name.]
Description []
SideEffects []
SeeAlso []
Definition at line 464 of file abcObj.c.


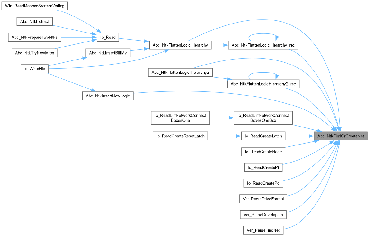
Function*************************************************************
Synopsis [Finds or creates the net.]
Description []
SideEffects []
SeeAlso []
Definition at line 587 of file abcObj.c.


| ABC_NAMESPACE_IMPL_START Abc_Obj_t * Abc_ObjAlloc | ( | Abc_Ntk_t * | pNtk, |
| Abc_ObjType_t | Type ) |
DECLARATIONS ///.
CFile****************************************************************
FileName [abcObj.c]
SystemName [ABC: Logic synthesis and verification system.]
PackageName [Network and node package.]
Synopsis [Object creation/duplication/deletion procedures.]
Author [Alan Mishchenko]
Affiliation [UC Berkeley]
Date [Ver. 1.0. Started - June 20, 2005.]
Revision [
] FUNCTION DEFINITIONS /// Function*************************************************************
Synopsis [Creates a new object.]
Description []
SideEffects []
SeeAlso []
Definition at line 52 of file abcObj.c.


| void Abc_ObjRecycle | ( | Abc_Obj_t * | pObj | ) |
Function*************************************************************
Synopsis [Recycles the object.]
Description []
SideEffects []
SeeAlso []
Definition at line 77 of file abcObj.c.

