#include <stdio.h>#include <stdlib.h>#include <string.h>#include <assert.h>#include "misc/vec/vec.h"#include "aig/hop/hop.h"#include "aig/gia/gia.h"#include "misc/st/st.h"#include "misc/st/stmm.h"#include "misc/nm/nm.h"#include "misc/mem/mem.h"#include "misc/util/utilCex.h"#include "misc/extra/extra.h"
Go to the source code of this file.
Classes | |
| struct | Abc_Time_t_ |
| struct | Abc_Obj_t_ |
| struct | Abc_Ntk_t_ |
| struct | Abc_Des_t_ |
Macros | |
| #define | Abc_NtkForEachObj(pNtk, pObj, i) |
| ITERATORS ///. | |
| #define | Abc_NtkForEachObjReverse(pNtk, pNode, i) |
| #define | Abc_NtkForEachObjVec(vIds, pNtk, pObj, i) |
| #define | Abc_NtkForEachObjVecStart(vIds, pNtk, pObj, i, Start) |
| #define | Abc_NtkForEachNet(pNtk, pNet, i) |
| #define | Abc_NtkForEachNode(pNtk, pNode, i) |
| #define | Abc_NtkForEachNodeNotBarBuf(pNtk, pNode, i) |
| #define | Abc_NtkForEachNode1(pNtk, pNode, i) |
| #define | Abc_NtkForEachNodeNotBarBuf1(pNtk, pNode, i) |
| #define | Abc_NtkForEachNodeReverse(pNtk, pNode, i) |
| #define | Abc_NtkForEachNodeReverse1(pNtk, pNode, i) |
| #define | Abc_NtkForEachBarBuf(pNtk, pNode, i) |
| #define | Abc_NtkForEachGate(pNtk, pNode, i) |
| #define | Abc_AigForEachAnd(pNtk, pNode, i) |
| #define | Abc_NtkForEachNodeCi(pNtk, pNode, i) |
| #define | Abc_NtkForEachNodeCo(pNtk, pNode, i) |
| #define | Abc_NtkForEachBox(pNtk, pObj, i) |
| #define | Abc_NtkForEachLatch(pNtk, pObj, i) |
| #define | Abc_NtkForEachLatchInput(pNtk, pObj, i) |
| #define | Abc_NtkForEachLatchOutput(pNtk, pObj, i) |
| #define | Abc_NtkForEachWhitebox(pNtk, pObj, i) |
| #define | Abc_NtkForEachBlackbox(pNtk, pObj, i) |
| #define | Abc_NtkForEachPi(pNtk, pPi, i) |
| #define | Abc_NtkForEachCi(pNtk, pCi, i) |
| #define | Abc_NtkForEachPo(pNtk, pPo, i) |
| #define | Abc_NtkForEachCo(pNtk, pCo, i) |
| #define | Abc_NtkForEachLiPo(pNtk, pCo, i) |
| #define | Abc_ObjForEachFanin(pObj, pFanin, i) |
| #define | Abc_ObjForEachFanout(pObj, pFanout, i) |
| #define | Abc_ObjForEachFaninId(pObj, iFanin, i) |
| #define | Abc_ObjForEachFanoutId(pObj, iFanout, i) |
| #define | Abc_CubeForEachVar(pCube, Value, i) |
| #define | Abc_SopForEachCube(pSop, nFanins, pCube) |
| #define | Abc_SopForEachCubePair(pSop, nFanins, pCube, pCube2) |
Typedefs | |
| typedef struct Abc_Des_t_ | Abc_Des_t |
| BASIC TYPES ///. | |
| typedef struct Abc_Ntk_t_ | Abc_Ntk_t |
| typedef struct Abc_Obj_t_ | Abc_Obj_t |
| typedef struct Abc_Aig_t_ | Abc_Aig_t |
| typedef struct Abc_ManTime_t_ | Abc_ManTime_t |
| typedef struct Abc_ManCut_t_ | Abc_ManCut_t |
| typedef struct Abc_Time_t_ | Abc_Time_t |
| typedef struct Odc_Man_t_ | Odc_Man_t |
Enumerations | |
| enum | Abc_NtkType_t { ABC_NTK_NONE = 0 , ABC_NTK_NETLIST , ABC_NTK_LOGIC , ABC_NTK_STRASH , ABC_NTK_OTHER } |
| INCLUDES ///. More... | |
| enum | Abc_NtkFunc_t { ABC_FUNC_NONE = 0 , ABC_FUNC_SOP , ABC_FUNC_BDD , ABC_FUNC_AIG , ABC_FUNC_MAP , ABC_FUNC_BLIFMV , ABC_FUNC_BLACKBOX , ABC_FUNC_OTHER } |
| enum | Abc_ObjType_t { ABC_OBJ_NONE = 0 , ABC_OBJ_CONST1 , ABC_OBJ_PI , ABC_OBJ_PO , ABC_OBJ_BI , ABC_OBJ_BO , ABC_OBJ_NET , ABC_OBJ_NODE , ABC_OBJ_LATCH , ABC_OBJ_WHITEBOX , ABC_OBJ_BLACKBOX , ABC_OBJ_NUMBER } |
| enum | Abc_InitType_t { ABC_INIT_NONE = 0 , ABC_INIT_ZERO , ABC_INIT_ONE , ABC_INIT_DC , ABC_INIT_OTHER } |
| #define Abc_AigForEachAnd | ( | pNtk, | |
| pNode, | |||
| i ) |
Definition at line 488 of file abc.h.
| #define Abc_CubeForEachVar | ( | pCube, | |
| Value, | |||
| i ) |
| #define Abc_NtkForEachBarBuf | ( | pNtk, | |
| pNode, | |||
| i ) |
Definition at line 482 of file abc.h.
| #define Abc_NtkForEachBlackbox | ( | pNtk, | |
| pObj, | |||
| i ) |
Definition at line 512 of file abc.h.
| #define Abc_NtkForEachBox | ( | pNtk, | |
| pObj, | |||
| i ) |
| #define Abc_NtkForEachCi | ( | pNtk, | |
| pCi, | |||
| i ) |
| #define Abc_NtkForEachCo | ( | pNtk, | |
| pCo, | |||
| i ) |
| #define Abc_NtkForEachGate | ( | pNtk, | |
| pNode, | |||
| i ) |
Definition at line 485 of file abc.h.
| #define Abc_NtkForEachLatch | ( | pNtk, | |
| pObj, | |||
| i ) |
Definition at line 500 of file abc.h.
| #define Abc_NtkForEachLatchInput | ( | pNtk, | |
| pObj, | |||
| i ) |
Definition at line 503 of file abc.h.
| #define Abc_NtkForEachLatchOutput | ( | pNtk, | |
| pObj, | |||
| i ) |
Definition at line 506 of file abc.h.
| #define Abc_NtkForEachLiPo | ( | pNtk, | |
| pCo, | |||
| i ) |
Definition at line 524 of file abc.h.
| #define Abc_NtkForEachNet | ( | pNtk, | |
| pNet, | |||
| i ) |
Definition at line 461 of file abc.h.
| #define Abc_NtkForEachNode | ( | pNtk, | |
| pNode, | |||
| i ) |
Definition at line 464 of file abc.h.
| #define Abc_NtkForEachNode1 | ( | pNtk, | |
| pNode, | |||
| i ) |
Definition at line 470 of file abc.h.
| #define Abc_NtkForEachNodeCi | ( | pNtk, | |
| pNode, | |||
| i ) |
Definition at line 491 of file abc.h.
| #define Abc_NtkForEachNodeCo | ( | pNtk, | |
| pNode, | |||
| i ) |
Definition at line 494 of file abc.h.
| #define Abc_NtkForEachNodeNotBarBuf | ( | pNtk, | |
| pNode, | |||
| i ) |
Definition at line 467 of file abc.h.
| #define Abc_NtkForEachNodeNotBarBuf1 | ( | pNtk, | |
| pNode, | |||
| i ) |
Definition at line 473 of file abc.h.
| #define Abc_NtkForEachNodeReverse | ( | pNtk, | |
| pNode, | |||
| i ) |
Definition at line 476 of file abc.h.
| #define Abc_NtkForEachNodeReverse1 | ( | pNtk, | |
| pNode, | |||
| i ) |
Definition at line 479 of file abc.h.
| #define Abc_NtkForEachObj | ( | pNtk, | |
| pObj, | |||
| i ) |
ITERATORS ///.
Definition at line 449 of file abc.h.
| #define Abc_NtkForEachObjReverse | ( | pNtk, | |
| pNode, | |||
| i ) |
Definition at line 452 of file abc.h.
| #define Abc_NtkForEachObjVec | ( | vIds, | |
| pNtk, | |||
| pObj, | |||
| i ) |
Definition at line 455 of file abc.h.
| #define Abc_NtkForEachObjVecStart | ( | vIds, | |
| pNtk, | |||
| pObj, | |||
| i, | |||
| Start ) |
Definition at line 458 of file abc.h.
| #define Abc_NtkForEachPi | ( | pNtk, | |
| pPi, | |||
| i ) |
| #define Abc_NtkForEachPo | ( | pNtk, | |
| pPo, | |||
| i ) |
| #define Abc_NtkForEachWhitebox | ( | pNtk, | |
| pObj, | |||
| i ) |
Definition at line 509 of file abc.h.
| #define Abc_ObjForEachFanin | ( | pObj, | |
| pFanin, | |||
| i ) |
| #define Abc_ObjForEachFaninId | ( | pObj, | |
| iFanin, | |||
| i ) |
| #define Abc_ObjForEachFanout | ( | pObj, | |
| pFanout, | |||
| i ) |
| #define Abc_ObjForEachFanoutId | ( | pObj, | |
| iFanout, | |||
| i ) |
| #define Abc_SopForEachCube | ( | pSop, | |
| nFanins, | |||
| pCube ) |
| #define Abc_SopForEachCubePair | ( | pSop, | |
| nFanins, | |||
| pCube, | |||
| pCube2 ) |
Definition at line 540 of file abc.h.
| typedef struct Abc_Aig_t_ Abc_Aig_t |
| typedef struct Abc_Des_t_ Abc_Des_t |
| typedef struct Abc_ManCut_t_ Abc_ManCut_t |
| typedef struct Abc_ManTime_t_ Abc_ManTime_t |
| typedef struct Abc_Ntk_t_ Abc_Ntk_t |
| typedef struct Abc_Obj_t_ Abc_Obj_t |
| typedef struct Abc_Time_t_ Abc_Time_t |
| typedef struct Odc_Man_t_ Odc_Man_t |
| enum Abc_InitType_t |
| Enumerator | |
|---|---|
| ABC_INIT_NONE | |
| ABC_INIT_ZERO | |
| ABC_INIT_ONE | |
| ABC_INIT_DC | |
| ABC_INIT_OTHER | |
Definition at line 102 of file abc.h.
| enum Abc_NtkFunc_t |
| Enumerator | |
|---|---|
| ABC_FUNC_NONE | |
| ABC_FUNC_SOP | |
| ABC_FUNC_BDD | |
| ABC_FUNC_AIG | |
| ABC_FUNC_MAP | |
| ABC_FUNC_BLIFMV | |
| ABC_FUNC_BLACKBOX | |
| ABC_FUNC_OTHER | |
Definition at line 63 of file abc.h.
| enum Abc_NtkType_t |
INCLUDES ///.
CFile****************************************************************
FileName [abc.h]
SystemName [ABC: Logic synthesis and verification system.]
PackageName [Network and node package.]
Synopsis [External declarations.]
Author [Alan Mishchenko]
Affiliation [UC Berkeley]
Date [Ver. 1.0. Started - June 20, 2005.]
Revision [
] PARAMETERS ///
| Enumerator | |
|---|---|
| ABC_NTK_NONE | |
| ABC_NTK_NETLIST | |
| ABC_NTK_LOGIC | |
| ABC_NTK_STRASH | |
| ABC_NTK_OTHER | |
Definition at line 54 of file abc.h.
| enum Abc_ObjType_t |
| Enumerator | |
|---|---|
| ABC_OBJ_NONE | |
| ABC_OBJ_CONST1 | |
| ABC_OBJ_PI | |
| ABC_OBJ_PO | |
| ABC_OBJ_BI | |
| ABC_OBJ_BO | |
| ABC_OBJ_NET | |
| ABC_OBJ_NODE | |
| ABC_OBJ_LATCH | |
| ABC_OBJ_WHITEBOX | |
| ABC_OBJ_BLACKBOX | |
| ABC_OBJ_NUMBER | |
Definition at line 86 of file abc.h.
FUNCTION DECLARATIONS ///.
FUNCTION DECLARATIONS ///.
Function*************************************************************
Synopsis [Allocates the local AIG manager.]
Description []
SideEffects []
SeeAlso []
Definition at line 128 of file abcAig.c.


Function*************************************************************
Synopsis [Performs canonicization step.]
Description [The argument nodes can be complemented.]
SideEffects []
SeeAlso []
Definition at line 700 of file abcAig.c.

Function*************************************************************
Synopsis [Performs canonicization step.]
Description [The argument nodes can be complemented.]
SideEffects []
SeeAlso []
Definition at line 403 of file abcAig.c.


Function*************************************************************
Synopsis [Makes sure that every node in the table is in the network and vice versa.]
Description []
SideEffects []
SeeAlso []
Definition at line 226 of file abcAig.c.


Function*************************************************************
Synopsis [Resizes the hash table of AIG nodes.]
Description []
SideEffects []
SeeAlso []
Definition at line 1379 of file abcAig.c.
Function*************************************************************
Synopsis [Returns the number of dangling nodes removed.]
Description []
SideEffects []
SeeAlso []
Definition at line 194 of file abcAig.c.


Function*************************************************************
Synopsis [Performs internal deletion step.]
Description []
SideEffects []
SeeAlso []
Definition at line 989 of file abcAig.c.


Function*************************************************************
Synopsis [Returns the DFS ordered array of logic nodes.]
Description [Collects only the internal nodes, leaving out CIs/COs. However it marks both CIs and COs with the current TravId.]
SideEffects []
SeeAlso []
Definition at line 1198 of file abcDfs.c.


Function*************************************************************
Synopsis [Returns the DFS ordered array of logic nodes.]
Description [Collects only the internal nodes, leaving out CIs/COs. However it marks both CIs and COs with the current TravId.]
SideEffects []
SeeAlso []
Definition at line 1238 of file abcDfs.c.


Function*************************************************************
Synopsis [Deallocates the local AIG manager.]
Description []
SideEffects []
SeeAlso []
Definition at line 165 of file abcAig.c.

Function*************************************************************
Synopsis [Returns nodes by level from the smallest to the largest.]
Description [Correctly handles the case of choice nodes, by first spreading them out across several levels and then collecting.]
SideEffects [What happens with dangling nodes???]
SeeAlso []
Definition at line 1841 of file abcDfs.c.

Function*************************************************************
Synopsis [Computes the number of logic levels not counting PIs/POs.]
Description []
SideEffects []
SeeAlso []
Definition at line 292 of file abcAig.c.


Function*************************************************************
Synopsis [Implements the miter.]
Description []
SideEffects []
SeeAlso []
Definition at line 789 of file abcAig.c.


|
extern |
Function*************************************************************
Synopsis [Implements Boolean XOR.]
Description []
SideEffects []
SeeAlso []
Definition at line 752 of file abcAig.c.


|
extern |
Function*************************************************************
Synopsis [Returns the gate implementing EXOR of the two arguments if it exists.]
Description [The argument nodes can be complemented.]
SideEffects []
SeeAlso []
Definition at line 508 of file abcAig.c.

Function*************************************************************
Synopsis [Returns 1 if the node has at least one complemented fanout.]
Description [A fanout is complemented if the fanout's fanin edge pointing to the given node is complemented.]
SideEffects []
SeeAlso []
Definition at line 1241 of file abcAig.c.
Function*************************************************************
Synopsis [Returns 1 if the node has at least one complemented fanout.]
Description [A fanout is complemented if the fanout's fanin edge pointing to the given node is complemented. Only the fanouts with current TravId are counted.]
SideEffects []
SeeAlso []
Definition at line 1268 of file abcAig.c.

Function*************************************************************
Synopsis [Check if the node has a combination loop of depth 1 or 2.]
Description []
SideEffects []
SeeAlso []
Definition at line 1330 of file abcAig.c.
Function*************************************************************
Synopsis [Prints the AIG node for debugging purposes.]
Description []
SideEffects []
SeeAlso []
Definition at line 1296 of file abcAig.c.

Function*************************************************************
Synopsis [Resizes the hash table of AIG nodes.]
Description []
SideEffects []
SeeAlso []
Definition at line 628 of file abcAig.c.


|
extern |
Function*************************************************************
Synopsis [Replaces one AIG node by the other.]
Description []
SideEffects []
SeeAlso []
Definition at line 850 of file abcAig.c.

Function*************************************************************
Synopsis [Sets the correct phase of the nodes.]
Description [The AIG nodes should be in the DFS order.]
SideEffects []
SeeAlso []
Definition at line 1406 of file abcAig.c.

Function*************************************************************
Synopsis [Start the update list.]
Description []
SideEffects []
SeeAlso []
Definition at line 1477 of file abcAig.c.

Function*************************************************************
Synopsis [Start the update list.]
Description []
SideEffects []
SeeAlso []
Definition at line 1437 of file abcAig.c.
Function*************************************************************
Synopsis [Start the update list.]
Description []
SideEffects []
SeeAlso []
Definition at line 1457 of file abcAig.c.
Function*************************************************************
Synopsis [Implements Boolean XOR.]
Description []
SideEffects []
SeeAlso []
Definition at line 735 of file abcAig.c.


|
extern |
Function*************************************************************
Synopsis [Returns the gate implementing EXOR of the two arguments if it exists.]
Description [The argument nodes can be complemented.]
SideEffects []
SeeAlso []
Definition at line 474 of file abcAig.c.

Function*************************************************************
Synopsis [Create the library.]
Description []
SideEffects []
SeeAlso []
Definition at line 226 of file abcLib.c.


DECLARATIONS ///.
CFile****************************************************************
FileName [abcLib.c]
SystemName [ABC: Logic synthesis and verification system.]
PackageName [Network and node package.]
Synopsis [Functions to manipulate verilog libraries.]
Author [Alan Mishchenko]
Affiliation [UC Berkeley]
Date [Ver. 1.0. Started - June 20, 2005.]
Revision [
] FUNCTION DEFINITIONS /// Function*************************************************************
Synopsis [Create the library.]
Description []
SideEffects []
SeeAlso []
Definition at line 45 of file abcLib.c.


Function*************************************************************
Synopsis [Frees the library.]
Description []
SideEffects []
SeeAlso []
Definition at line 269 of file abcLib.c.
Function*************************************************************
Synopsis [Duplicated the library.]
Description []
SideEffects []
SeeAlso []
Definition at line 133 of file abcLib.c.

Function*************************************************************
Synopsis [Create the library.]
Description []
SideEffects []
SeeAlso []
Definition at line 249 of file abcLib.c.


Function*************************************************************
Synopsis [Detects the top-level models.]
Description []
SideEffects []
SeeAlso []
Definition at line 293 of file abcLib.c.

Function*************************************************************
Synopsis [Frees the library.]
Description []
SideEffects []
SeeAlso []
Definition at line 94 of file abcLib.c.


Function*************************************************************
Synopsis [Prints the library.]
Description []
SideEffects []
SeeAlso []
Definition at line 194 of file abcLib.c.
Function*************************************************************
Synopsis [Collects nodes in the DFS manner by level.]
Description [The number of levels should be set!!!]
SideEffects []
SeeAlso []
Definition at line 1313 of file abcDfs.c.

|
extern |
Definition at line 2894 of file abcExact.c.


|
extern |
Definition at line 2611 of file abcExact.c.
|
extern |
Function*************************************************************
Synopsis [APIs for integraging with the mapper.]
Definition at line 2605 of file abcExact.c.
Function*************************************************************
Synopsis [Duplicates the timing manager with the PI/PO timing info.]
Description [The PIs/POs of the new network should be allocated.]
SideEffects []
SeeAlso []
Definition at line 573 of file abcTiming.c.


|
extern |
Function*************************************************************
Synopsis []
Description []
SideEffects []
SeeAlso []
Definition at line 547 of file abcTiming.c.

|
extern |
Function*************************************************************
Synopsis [Returns 1 if it is an AIG with choice nodes.]
Description []
SideEffects []
SeeAlso []
Definition at line 1627 of file abcUtil.c.

Function*************************************************************
Synopsis [Returns 1 if it is an AIG with choice nodes.]
Description []
SideEffects []
SeeAlso []
Definition at line 1647 of file abcUtil.c.

|
extern |
Function*************************************************************
Synopsis [Collects the TFO of the cut in the topological order.]
Description [TFO of the cut is defined as a set of nodes, for which the cut is a cut, that is, every path from the collected nodes to the CIs goes through a node in the cut. The nodes are collected if their level does not exceed the given number (LevelMax). The nodes are returned in the topological order. If the root node is given, its MFFC is marked, so that the collected nodes do not contain any nodes in the MFFC.]
SideEffects []
SeeAlso []
Definition at line 699 of file abcReconv.c.


Function*************************************************************
Synopsis [Procedure used for sorting the nodes in decreasing order of levels.]
Description []
SideEffects []
SeeAlso []
Definition at line 1715 of file abcUtil.c.
Function*************************************************************
Synopsis [Procedure used for sorting the nodes in increasing order of levels.]
Description []
SideEffects []
SeeAlso []
Definition at line 1689 of file abcUtil.c.

Function*************************************************************
Synopsis [Orders PIs/POs/latches alphabetically.]
Description []
SideEffects []
SeeAlso []
Definition at line 316 of file abcNames.c.


Function*************************************************************
Synopsis [Complements the local functions of the node.]
Description []
SideEffects []
SeeAlso []
Definition at line 1012 of file abcObj.c.


Function*************************************************************
Synopsis [Changes the polarity of one fanin.]
Description []
SideEffects []
SeeAlso []
Definition at line 1039 of file abcObj.c.


|
extern |
Function*************************************************************
Synopsis [Get the nodes contained in the cut.]
Description []
SideEffects []
SeeAlso []
Definition at line 444 of file abcReconv.c.

Function*************************************************************
Synopsis [Converts SOP into MV-SOP.]
Description []
SideEffects []
SeeAlso []
Definition at line 1033 of file abcBlifMv.c.

Function*************************************************************
Synopsis [Dereferences the node's MFFC.]
Description []
SideEffects []
SeeAlso []
Definition at line 215 of file abcRefs.c.


Function*************************************************************
Synopsis [Evaluates the cost of the cut.]
Description [The Boolean function of the cut is specified by two SOPs, which represent the negative/positive polarities of the cut function. Converts these two SOPs into a mutually-agreed-upon representation to be passed to the internal cost-evaluation procedure (see the above prototype Abc_NodeEvalMvCostInternal).]
SideEffects []
SeeAlso []
Definition at line 1140 of file abcBlifMv.c.

Function*************************************************************
Synopsis [Checks if the internal node has CO fanout.]
Description []
SideEffects []
SeeAlso []
Definition at line 812 of file abcUtil.c.

|
extern |
Function*************************************************************
Synopsis [Finds a fanin-limited, reconvergence-driven cut for the node.]
Description []
SideEffects []
SeeAlso []
Definition at line 256 of file abcReconv.c.

Function*************************************************************
Synopsis [Returns the index of the given fanin.]
Description []
SideEffects []
SeeAlso []
Definition at line 791 of file abcUtil.c.

Function*************************************************************
Synopsis [Checks if the internal node has CO fanout.]
Description []
SideEffects []
SeeAlso []
Definition at line 833 of file abcUtil.c.
Function*************************************************************
Synopsis [Gets fanin node names.]
Description []
SideEffects []
SeeAlso []
Definition at line 264 of file abcNames.c.

Function*************************************************************
Synopsis [Computes the cuts for the network.]
Description []
SideEffects []
SeeAlso []
Definition at line 433 of file abcCut.c.


Function*************************************************************
Synopsis [Computes the cuts for the network.]
Description []
SideEffects []
SeeAlso []
Definition at line 412 of file abcCut.c.


Function*************************************************************
Synopsis [Computes the cuts for the network.]
Description []
SideEffects []
SeeAlso []
Definition at line 487 of file abcCut.c.

Function*************************************************************
Synopsis [Gets fanin node names.]
Description []
SideEffects []
SeeAlso []
Definition at line 228 of file abcNames.c.


Function*************************************************************
Synopsis [Gets fanin node names.]
Description []
SideEffects []
SeeAlso []
Definition at line 206 of file abcNames.c.


Function*************************************************************
Synopsis [Checks if the internal node has CO drivers with the same name.]
Description [Checks if the internal node can borrow its name from CO fanouts. This is possible if all COs with non-complemented fanin edge pointing to this node have the same name.]
SideEffects []
SeeAlso []
Definition at line 856 of file abcUtil.c.

Function*************************************************************
Synopsis [Returns 1 if the node is a buffer.]
Description []
SideEffects []
SeeAlso []
Definition at line 948 of file abcObj.c.


Function*************************************************************
Synopsis [Returns 1 if the node is a constant 0 node.]
Description []
SideEffects []
SeeAlso []
Definition at line 867 of file abcObj.c.

Function*************************************************************
Synopsis [Returns 1 if the node is a constant 0 node.]
Description []
SideEffects []
SeeAlso []
Definition at line 884 of file abcObj.c.


Function*************************************************************
Synopsis [Returns 1 if the node is a constant 1 node.]
Description []
SideEffects []
SeeAlso []
Definition at line 916 of file abcObj.c.


Function*************************************************************
Synopsis [Returns 1 if the node is the root of EXOR/NEXOR.]
Description []
SideEffects []
SeeAlso []
Definition at line 1300 of file abcUtil.c.

Function*************************************************************
Synopsis [Returns 1 if the node is an inverter.]
Description []
SideEffects []
SeeAlso []
Definition at line 980 of file abcObj.c.


Function*************************************************************
Synopsis [Returns 1 if the node is the control type of the MUX.]
Description []
SideEffects []
SeeAlso []
Definition at line 1398 of file abcUtil.c.

Function*************************************************************
Synopsis [Returns 1 if the node is the root of MUX or EXOR/NEXOR.]
Description []
SideEffects []
SeeAlso []
Definition at line 1342 of file abcUtil.c.

|
extern |
Function*************************************************************
Synopsis [Collects the support of the derefed MFFC.]
Description []
SideEffects []
SeeAlso []
Definition at line 299 of file abcRefs.c.


Function*************************************************************
Synopsis [Collects the internal nodes of the MFFC limited by cut.]
Description []
SideEffects [Increments the trav ID and marks visited nodes.]
SeeAlso []
Definition at line 439 of file abcRefs.c.


Function*************************************************************
Synopsis [Labels MFFC with the current traversal ID.]
Description []
SideEffects []
SeeAlso []
Definition at line 100 of file abcRefs.c.

FUNCTION DEFINITIONS ///.
Function*************************************************************
Synopsis [Returns the MFFC size.]
Description []
SideEffects []
SeeAlso []
Definition at line 48 of file abcRefs.c.

Function*************************************************************
Synopsis [Returns the MFFC size while stopping at the complemented edges.]
Description []
SideEffects []
SeeAlso []
Definition at line 74 of file abcRefs.c.
Definition at line 893 of file abcMinBase.c.
Function*************************************************************
Synopsis [Prints the factored form of one node.]
Description []
SideEffects []
SeeAlso []
Definition at line 1101 of file abcPrint.c.


Function*************************************************************
Synopsis [Prints the fanins/fanouts of a node.]
Description []
SideEffects []
SeeAlso []
Definition at line 1048 of file abcPrint.c.

Function*************************************************************
Synopsis [Prints the factored form of one node.]
Description []
SideEffects []
SeeAlso []
Definition at line 1358 of file abcPrint.c.


|
extern |
Definition at line 103 of file abcTiming.c.
Definition at line 111 of file abcTiming.c.

Function*************************************************************
Synopsis [Computes the cuts for the network.]
Description []
SideEffects []
SeeAlso []
Definition at line 511 of file abcCut.c.


|
extern |
Definition at line 151 of file abcTiming.c.

|
extern |
Definition at line 155 of file abcTiming.c.

|
extern |
Definition at line 115 of file abcTiming.c.


|
extern |
Function*************************************************************
Synopsis [Recognizes what nodes are control and data inputs of a MUX.]
Description [If the node is a MUX, returns the control variable C. Assigns nodes T and E to be the then and else variables of the MUX. Node C is never complemented. Nodes T and E can be complemented. This function also recognizes EXOR/NEXOR gates as MUXes.]
SideEffects []
SeeAlso []
Definition at line 1430 of file abcUtil.c.


Function*************************************************************
Synopsis [References the node's MFFC.]
Description []
SideEffects []
SeeAlso []
Definition at line 241 of file abcRefs.c.


|
extern |
Function*************************************************************
Synopsis [Strashes one logic node.]
Description [Assume the network is in the AIG form]
SideEffects []
SeeAlso []
Definition at line 468 of file abcStrash.c.


Function*************************************************************
Synopsis [Adds dummy names.]
Description []
SideEffects []
SeeAlso []
Definition at line 547 of file abcNames.c.


Function*************************************************************
Synopsis [Adds dummy names.]
Description []
SideEffects []
SeeAlso []
Definition at line 495 of file abcNames.c.


Function*************************************************************
Synopsis [Adds dummy names.]
Description []
SideEffects []
SeeAlso []
Definition at line 521 of file abcNames.c.


|
extern |
Function*************************************************************
Synopsis [Creates latch with the given initial value.]
Description []
SideEffects []
SeeAlso []
Definition at line 254 of file abcLatch.c.


Function*************************************************************
Synopsis [Converts the network from AIG to BDD representation.]
Description []
SideEffects []
SeeAlso []
Definition at line 1050 of file abcFunc.c.


|
extern |
DECLARATIONS ///.
CFile****************************************************************
FileName [abcNtk.c]
SystemName [ABC: Logic synthesis and verification system.]
PackageName [Network and node package.]
Synopsis [Network creation/duplication/deletion procedures.]
Author [Alan Mishchenko]
Affiliation [UC Berkeley]
Date [Ver. 1.0. Started - June 20, 2005.]
Revision [
] FUNCTION DEFINITIONS /// Function*************************************************************
Synopsis [Creates a new Ntk.]
Description []
SideEffects []
SeeAlso []
Definition at line 53 of file abcNtk.c.

Function*************************************************************
Synopsis [Appends the second network to the first.]
Description [Modifies the first network by adding the logic of the second. Performs structural hashing while appending the networks. Does not change the second network. Returns 0 if the appending failed, 1 otherise.]
SideEffects []
SeeAlso []
Definition at line 320 of file abcStrash.c.


|
extern |
Function*************************************************************
Synopsis [Adds new nodes to the cone.]
Description []
SideEffects []
SeeAlso []
Definition at line 1075 of file abcNtk.c.


FUNCTION DEFINITIONS ///.
Function*************************************************************
Synopsis [Attaches gates from the current library to the internal nodes.]
Description []
SideEffects []
SeeAlso []
Definition at line 60 of file abcAttach.c.

DECLARATIONS ///.
CFile****************************************************************
FileName [abcUtil.c]
SystemName [ABC: Logic synthesis and verification system.]
PackageName [Network and node package.]
Synopsis [Various utilities.]
Author [Alan Mishchenko]
Affiliation [UC Berkeley]
Date [Ver. 1.0. Started - June 20, 2005.]
Revision [
] FUNCTION DEFINITIONS /// Function*************************************************************
Synopsis [Frees one attribute manager.]
Description []
SideEffects []
SeeAlso []
Definition at line 55 of file abcUtil.c.

|
extern |
FUNCTION DEFINITIONS ///.
Function*************************************************************
Synopsis [Balances the AIG network.]
Description []
SideEffects []
SeeAlso []
Definition at line 53 of file abcBalance.c.


Function*************************************************************
Synopsis []
Description []
SideEffects []
SeeAlso []
Definition at line 4078 of file abcDar.c.


Definition at line 462 of file abcBarBuf.c.


Function*************************************************************
Synopsis [Converts the network to dedicated barbufs and back.]
Description []
SideEffects []
SeeAlso []
Definition at line 424 of file abcBarBuf.c.


|
extern |
Definition at line 687 of file abcNtbdd.c.

|
extern |
Definition at line 627 of file abcNames.c.

FUNCTION DEFINITIONS ///.
Function*************************************************************
Synopsis [Checks the integrity of the network.]
Description []
SideEffects []
SeeAlso []
Definition at line 64 of file abcCheck.c.

Function*************************************************************
Synopsis [Checks the connectivity of the object.]
Description []
SideEffects []
SeeAlso []
Definition at line 420 of file abcCheck.c.


Function*************************************************************
Synopsis [Checks the integrity of the network after reading.]
Description []
SideEffects []
SeeAlso []
Definition at line 80 of file abcCheck.c.


Function*************************************************************
Synopsis [Returns 0 if CI names are repeated.]
Description []
SideEffects []
SeeAlso []
Definition at line 862 of file abcCheck.c.

Function*************************************************************
Synopsis [Returns 0 if there is a pair of CI/CO with the same name and logic in between.]
Description []
SideEffects []
SeeAlso []
Definition at line 927 of file abcCheck.c.

Function*************************************************************
Synopsis [Returns 0 if CO names are repeated.]
Description []
SideEffects []
SeeAlso []
Definition at line 893 of file abcCheck.c.

Function*************************************************************
Synopsis [Cleans the copy field of all objects.]
Description []
SideEffects []
SeeAlso []
Definition at line 540 of file abcUtil.c.
Definition at line 547 of file abcUtil.c.


Function*************************************************************
Synopsis [Cleans the copy field of all objects.]
Description []
SideEffects []
SeeAlso []
Definition at line 567 of file abcUtil.c.

Function*************************************************************
Synopsis [Cleans the copy field of all objects.]
Description []
SideEffects []
SeeAlso []
Definition at line 696 of file abcUtil.c.

Function*************************************************************
Synopsis [Cleans the copy field of all objects.]
Description []
SideEffects []
SeeAlso []
Definition at line 753 of file abcUtil.c.

Function*************************************************************
Synopsis [Cleans the copy field of all objects.]
Description []
SideEffects []
SeeAlso []
Definition at line 772 of file abcUtil.c.

Function*************************************************************
Synopsis [Cleans the copy field of all objects.]
Description []
SideEffects []
SeeAlso []
Definition at line 715 of file abcUtil.c.
Function*************************************************************
Synopsis [Cleans the copy field of all objects.]
Description []
SideEffects []
SeeAlso []
Definition at line 734 of file abcUtil.c.

Definition at line 635 of file abcNames.c.

Function*************************************************************
Synopsis [Cleans the copy field of all objects.]
Description []
SideEffects []
SeeAlso []
Definition at line 669 of file abcUtil.c.

Definition at line 676 of file abcUtil.c.


Function*************************************************************
Synopsis [Removes dangling nodes.]
Description [Returns the number of nodes removed.]
SideEffects []
SeeAlso []
Definition at line 478 of file abcSweep.c.


Function*************************************************************
Synopsis [Removes dangling nodes.]
Description [Returns the number of nodes removed.]
SideEffects []
SeeAlso []
Definition at line 503 of file abcSweep.c.

|
extern |
Function*************************************************************
Synopsis [Sequential cleanup.]
Description [Performs three tasks:
SideEffects []
SeeAlso []
Definition at line 919 of file abcSweep.c.


Function*************************************************************
Synopsis [Clones the objects in the same network but does not assign its function.]
Description []
SideEffects []
SeeAlso []
Definition at line 442 of file abcObj.c.

Definition at line 574 of file abcCollapse.c.


|
extern |
DECLARATIONS ///.
CFile****************************************************************
FileName [abcCollapse.c]
SystemName [ABC: Logic synthesis and verification system.]
PackageName [Network and node package.]
Synopsis [Collapsing the network into two-levels.]
Author [Alan Mishchenko]
Affiliation [UC Berkeley]
Date [Ver. 1.0. Started - June 20, 2005.]
Revision [
]
Definition at line 250 of file abcCollapse.c.

|
extern |
Definition at line 943 of file abcCollapse.c.

Function*************************************************************
Synopsis [Collects the CI or CO names.]
Description []
SideEffects []
SeeAlso []
Definition at line 285 of file abcNames.c.


Function*************************************************************
Synopsis [Collects all latches in the network.]
Description []
SideEffects []
SeeAlso []
Definition at line 1667 of file abcUtil.c.
Function*************************************************************
Synopsis [Strashes one logic node using its SOP.]
Description []
SideEffects []
SeeAlso []
Definition at line 181 of file abcLatch.c.

Function*************************************************************
Synopsis [Derives latch init string.]
Description []
SideEffects []
SeeAlso []
Definition at line 203 of file abcLatch.c.
Function*************************************************************
Synopsis [Collects all objects into one array.]
Description []
SideEffects []
SeeAlso []
Definition at line 1765 of file abcUtil.c.

Function*************************************************************
Synopsis [Computes OR or AND of the POs.]
Description []
SideEffects []
SeeAlso []
Definition at line 1155 of file abcMiter.c.


|
extern |
Function*************************************************************
Synopsis [Compares the signals of the networks.]
Description []
SideEffects [Ordering POs by name is a very bad idea! It destroys the natural order of the logic in the circuit.]
SeeAlso []
Definition at line 749 of file abcCheck.c.


Function*************************************************************
Synopsis [Transfors the array of latch names into that of latch numbers.]
Description []
SideEffects []
SeeAlso []
Definition at line 364 of file abcLatch.c.

Function*************************************************************
Synopsis [Extracts blackboxes by making them into additional PIs/POs.]
Description [The input netlist has not logic hierarchy. The resulting netlist has additional PIs/POs for each blackbox input/output.]
SideEffects []
SeeAlso []
Definition at line 598 of file abcHie.c.


Function*************************************************************
Synopsis [Converts registers with DC values into additional PIs.]
Description []
SideEffects []
SeeAlso []
Definition at line 310 of file abcLatch.c.


Function*************************************************************
Synopsis [Converts SOP netlist into BLIF-MV netlist.]
Description []
SideEffects []
SeeAlso []
Definition at line 957 of file abcBlifMv.c.


Function*************************************************************
Synopsis [Counts the number of nodes having non-trivial copies.]
Description []
SideEffects []
SeeAlso []
Definition at line 605 of file abcUtil.c.

Function*************************************************************
Synopsis [Checks if latches form self-loop.]
Description []
SideEffects []
SeeAlso []
Definition at line 92 of file abcLatch.c.


|
extern |
Function*************************************************************
Synopsis [Creates the network composed of one logic cone.]
Description []
SideEffects []
SeeAlso []
Definition at line 925 of file abcNtk.c.


|
extern |
Function*************************************************************
Synopsis [Creates the network composed of several logic cones.]
Description []
SideEffects []
SeeAlso []
Definition at line 995 of file abcNtk.c.


|
extern |
Function*************************************************************
Synopsis []
Description []
SideEffects []
SeeAlso []
Definition at line 2550 of file abcNtk.c.


Function*************************************************************
Synopsis [Creates the network composed of one node.]
Description []
SideEffects []
SeeAlso []
Definition at line 1260 of file abcNtk.c.

Function*************************************************************
Synopsis [Creates the network composed of one node.]
Description []
SideEffects []
SeeAlso []
Definition at line 1298 of file abcNtk.c.

Function*************************************************************
Synopsis []
Description []
SideEffects []
SeeAlso []
Definition at line 2512 of file abcNtk.c.


|
extern |
Function*************************************************************
Synopsis [Creates the network composed of MFFC of one node.]
Description []
SideEffects []
SeeAlso []
Definition at line 1128 of file abcNtk.c.

Function*************************************************************
Synopsis [Creates AND.]
Description []
SideEffects []
SeeAlso []
Definition at line 738 of file abcObj.c.


Function*************************************************************
Synopsis [Creates buffer.]
Description []
SideEffects []
SeeAlso []
Definition at line 706 of file abcObj.c.


Function*************************************************************
Synopsis [Creates constant 0 node.]
Description []
SideEffects []
SeeAlso []
Definition at line 612 of file abcObj.c.


Function*************************************************************
Synopsis [Creates constant 1 node.]
Description []
SideEffects []
SeeAlso []
Definition at line 643 of file abcObj.c.


Function*************************************************************
Synopsis [Creates EXOR.]
Description []
SideEffects []
SeeAlso []
Definition at line 802 of file abcObj.c.


Function*************************************************************
Synopsis [Creates inverter.]
Description []
SideEffects []
SeeAlso []
Definition at line 674 of file abcObj.c.


|
extern |
Function*************************************************************
Synopsis [Creates MUX.]
Description []
SideEffects []
SeeAlso []
Definition at line 834 of file abcObj.c.


Function*************************************************************
Synopsis [Creates OR.]
Description []
SideEffects []
SeeAlso []
Definition at line 770 of file abcObj.c.


|
extern |
Function*************************************************************
Synopsis [Adds the node to the network.]
Description []
SideEffects []
SeeAlso []
Definition at line 109 of file abcObj.c.


|
extern |
Function*************************************************************
Synopsis [Creates the miter composed of one multi-output cone.]
Description []
SideEffects []
SeeAlso []
Definition at line 1200 of file abcNtk.c.


Function*************************************************************
Synopsis [Creates the network composed of one node with the given SOP.]
Description []
SideEffects []
SeeAlso []
Definition at line 1333 of file abcNtk.c.


Function*************************************************************
Synopsis [Creates the network composed of one node with the given SOP.]
Description []
SideEffects []
SeeAlso []
Definition at line 1374 of file abcNtk.c.

|
extern |
Function*************************************************************
Synopsis [Gives the current ABC network to AIG manager for processing.]
Description []
SideEffects []
SeeAlso []
Definition at line 3317 of file abcDar.c.


Function*************************************************************
Synopsis []
Description []
SideEffects []
SeeAlso []
Definition at line 4054 of file abcDar.c.

|
extern |
Function*************************************************************
Synopsis [Performs delay-trace of the network. If input (pIn) or output (pOut) are given, finds the most-timing-critical path between them and prints it to the standard output. If input and/or output are not given, finds the most-critical path in the network and prints it.]
Description []
SideEffects []
SeeAlso []
Definition at line 1031 of file abcTiming.c.


Function*************************************************************
Synopsis []
Description []
SideEffects []
SeeAlso []
Definition at line 100 of file abcSpeedup.c.


Function*************************************************************
Synopsis [Deletes the Ntk.]
Description []
SideEffects []
SeeAlso []
Definition at line 1421 of file abcNtk.c.

Function*************************************************************
Synopsis [Deletes the node and MFFC of the node.]
Description []
SideEffects []
SeeAlso []
Definition at line 315 of file abcObj.c.


Function*************************************************************
Synopsis [Deletes the object from the network.]
Description []
SideEffects []
SeeAlso []
Definition at line 170 of file abcObj.c.


Function*************************************************************
Synopsis [Deletes the node and MFFC of the node.]
Description []
SideEffects []
SeeAlso []
Definition at line 278 of file abcObj.c.


Function*************************************************************
Synopsis [Deletes the PO from the network.]
Description []
SideEffects []
SeeAlso []
Definition at line 249 of file abcObj.c.


|
extern |

Function*************************************************************
Synopsis [Returns the DFS ordered array of logic nodes.]
Description [Collects only the internal nodes, leaving out CIs and CO. However it marks with the current TravId both CIs and COs.]
SideEffects []
SeeAlso []
Definition at line 82 of file abcDfs.c.


Function*************************************************************
Synopsis [Returns the DFS ordered array of logic nodes.]
Description [Collects only the internal nodes, leaving out CIs and CO. However it marks with the current TravId both CIs and COs.]
SideEffects []
SeeAlso []
Definition at line 127 of file abcDfs.c.


Function*************************************************************
Synopsis [Returns the DFS ordered array of all objects.]
Description [This procedure collects everything from POs to PIs.]
SideEffects []
SeeAlso []
Definition at line 665 of file abcDfs.c.

Function*************************************************************
Synopsis [Returns the DFS ordered array of logic nodes.]
Description [Collects only the internal nodes, leaving CIs and CO. However it marks with the current TravId both CIs and COs.]
SideEffects []
SeeAlso []
Definition at line 573 of file abcDfs.c.

Function*************************************************************
Synopsis [Returns the DFS ordered array of logic nodes.]
Description [Collects only the internal nodes, leaving CIs and CO. However it marks with the current TravId both CIs and COs.]
SideEffects []
SeeAlso []
Definition at line 611 of file abcDfs.c.


Function*************************************************************
Synopsis [Returns the DFS ordered array of logic nodes.]
Description [Collects only the internal nodes, leaving out PIs, POs and latches.]
SideEffects []
SeeAlso []
Definition at line 151 of file abcDfs.c.


Function*************************************************************
Synopsis [Returns the reverse DFS ordered array of logic nodes.]
Description [Collects only the internal nodes, leaving out CIs/COs. However it marks both CIs and COs with the current TravId.]
SideEffects []
SeeAlso []
Definition at line 221 of file abcDfs.c.


|
extern |
Function*************************************************************
Synopsis [Returns the levelized array of TFO nodes.]
Description [Collects the levelized array of internal nodes, leaving out CIs/COs. However it marks both CIs and COs with the current TravId.]
SideEffects []
SeeAlso []
Definition at line 294 of file abcDfs.c.


|
extern |
Function*************************************************************
Synopsis [Returns the levelized array of TFO nodes.]
Description [Collects the levelized array of internal nodes, leaving out CIs/COs. However it marks both CIs and COs with the current TravId. Collects only the nodes whose support does not exceed the set of given CI nodes.]
SideEffects []
SeeAlso []
Definition at line 329 of file abcDfs.c.


Function*************************************************************
Synopsis [Returns the array of nodes and latches reachable from POs.]
Description []
SideEffects []
SeeAlso []
Definition at line 428 of file abcDfs.c.


Function*************************************************************
Synopsis [Returns the array of nodes and latches reachable from POs.]
Description []
SideEffects []
SeeAlso []
Definition at line 485 of file abcDfs.c.


Definition at line 799 of file abcDfs.c.


Function*************************************************************
Synopsis [Checks the integrity of the network.]
Description []
SideEffects []
SeeAlso []
Definition at line 96 of file abcCheck.c.


|
extern |
FUNCTION DEFINITIONS ///.
Function*************************************************************
Synopsis [Allocates the don't-care manager.]
Description [The parameters are the max number of cut variables, the number of fanout levels used for the ODC computation, and verbosiness.]
SideEffects []
SeeAlso []
Definition at line 163 of file abcOdc.c.


Function*************************************************************
Synopsis [Clears the manager.]
Description []
SideEffects []
SeeAlso []
Definition at line 244 of file abcOdc.c.


|
extern |
Function*************************************************************
Synopsis [Computes ODCs for the node in terms of the cut variables.]
Description [Returns the number of don't care minterms in the truth table. In particular, this procedure returns 0 if there is no don't-cares.]
SideEffects []
SeeAlso []
Definition at line 1042 of file abcOdc.c.


Function*************************************************************
Synopsis [Frees the don't-care manager.]
Description []
SideEffects []
SeeAlso []
Definition at line 276 of file abcOdc.c.

Function*************************************************************
Synopsis [Duplicate the network.]
Description []
SideEffects []
SeeAlso []
Definition at line 472 of file abcNtk.c.


Function*************************************************************
Synopsis [Duplicates the latch with its input/output terminals.]
Description []
SideEffects []
SeeAlso []
Definition at line 415 of file abcObj.c.


Definition at line 538 of file abcNtk.c.


Definition at line 578 of file abcNtk.c.


Function*************************************************************
Synopsis [Duplicate the Obj.]
Description []
SideEffects []
SeeAlso []
Definition at line 342 of file abcObj.c.

Function*************************************************************
Synopsis [Duplicate the network.]
Description []
SideEffects []
SeeAlso []
Definition at line 669 of file abcNtk.c.

Function*************************************************************
Synopsis [Creates the array of fanout counters.]
Description []
SideEffects []
SeeAlso []
Definition at line 1741 of file abcUtil.c.

Function*************************************************************
Synopsis [Returns the twin node if it exists.]
Description []
SideEffects []
SeeAlso []
Definition at line 804 of file abcMap.c.


Function*************************************************************
Synopsis [Cleans the copy field of all objects.]
Description []
SideEffects []
SeeAlso []
Definition at line 586 of file abcUtil.c.

Function*************************************************************
Synopsis [Finalizes the network using the existing network as a model.]
Description []
SideEffects []
SeeAlso []
Definition at line 355 of file abcNtk.c.


Function*************************************************************
Synopsis [Finalizes the network using the existing network as a model.]
Description []
SideEffects []
SeeAlso []
Definition at line 413 of file abcNtk.c.


Function*************************************************************
Synopsis [Returns CI with the given name.]
Description []
SideEffects []
SeeAlso []
Definition at line 538 of file abcObj.c.


Function*************************************************************
Synopsis [Returns CO with the given name.]
Description []
SideEffects []
SeeAlso []
Definition at line 562 of file abcObj.c.

|
extern |
Function*************************************************************
Synopsis [Find minimum size networks with a SAT solver.]
Description [If nMaxDepth is -1, then depth constraints are ignored. If nMaxDepth is not -1, one can set pArrTimeProfile which should have the length of nVars. One can ignore pArrTimeProfile by setting it to NULL.]
SideEffects []
SeeAlso []
Definition at line 2414 of file abcExact.c.

Function*************************************************************
Synopsis [Returns the net with the given name.]
Description []
SideEffects []
SeeAlso []
Definition at line 515 of file abcObj.c.


Function*************************************************************
Synopsis [Returns the net with the given name.]
Description []
SideEffects []
SeeAlso []
Definition at line 464 of file abcObj.c.


Function*************************************************************
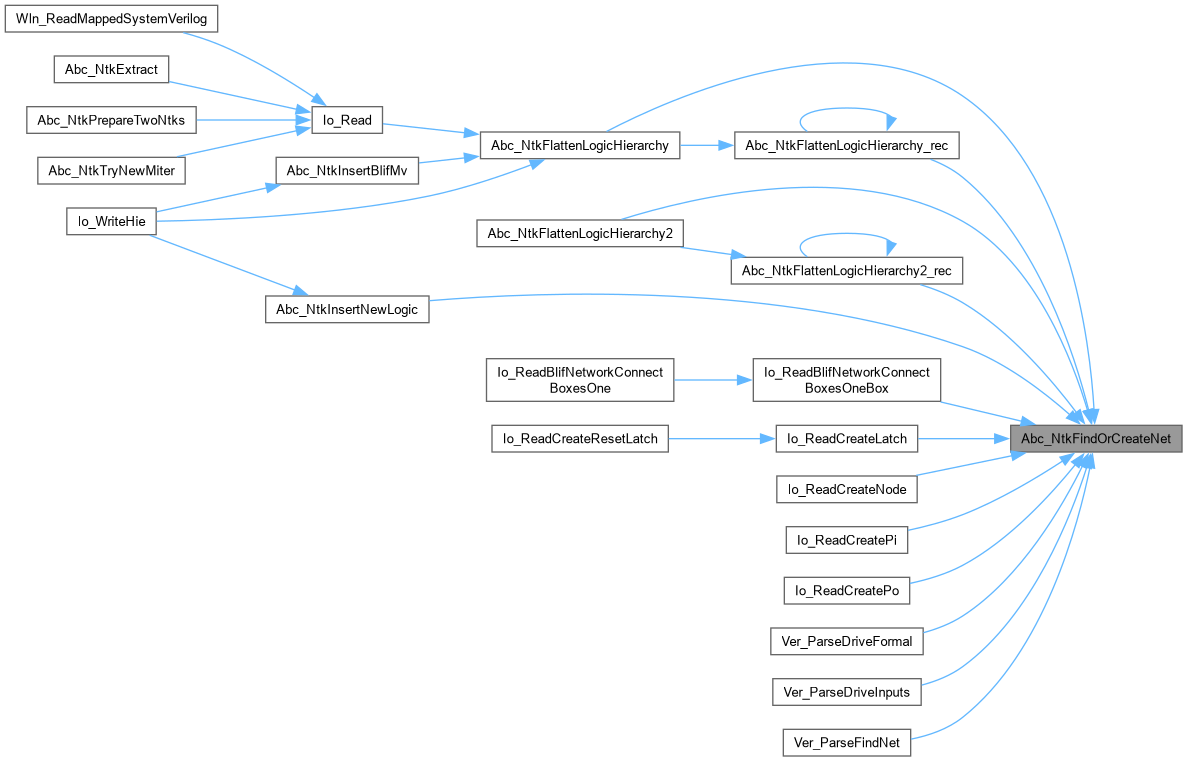
Synopsis [Finds or creates the net.]
Description []
SideEffects []
SeeAlso []
Definition at line 587 of file abcObj.c.


Function*************************************************************
Synopsis [Reads the verilog file.]
Description []
SideEffects []
SeeAlso []
Definition at line 1557 of file abcNtk.c.


|
extern |
Definition at line 418 of file abcHieGia.c.


Function*************************************************************
Synopsis [Flattens the logic hierarchy of the netlist.]
Description []
SideEffects []
SeeAlso []
Definition at line 514 of file abcHie.c.


|
extern |
FUNCTION DEFINITIONS ///.
Function*************************************************************
Synopsis [Interfaces the network with the FRAIG package.]
Description []
SideEffects []
SeeAlso []
Definition at line 58 of file abcFraig.c.


Function*************************************************************
Synopsis [Interfaces the network with the FRAIG package.]
Description []
SideEffects []
SeeAlso []
Definition at line 698 of file abcFraig.c.

Function*************************************************************
Synopsis [Interfaces the network with the FRAIG package.]
Description []
SideEffects []
SeeAlso []
Definition at line 654 of file abcFraig.c.

|
extern |
Function*************************************************************
Synopsis [Interfaces the network with the FRAIG package.]
Description []
SideEffects []
SeeAlso []
Definition at line 766 of file abcFraig.c.


Function*************************************************************
Synopsis [Interfaces the network with the FRAIG package.]
Description []
SideEffects []
SeeAlso []
Definition at line 485 of file abcFraig.c.

|
extern |
Function*************************************************************
Synopsis [Derives the timeframes of the network.]
Description []
SideEffects []
SeeAlso []
Definition at line 775 of file abcMiter.c.


Function*************************************************************
Synopsis [Stops the Mv-Var manager.]
Description []
SideEffects []
SeeAlso []
Definition at line 69 of file abcBlifMv.c.

Definition at line 263 of file abcBarBuf.c.


Definition at line 1048 of file abcDfs.c.

Function*************************************************************
Synopsis [Reads the number of BDD nodes.]
Description []
SideEffects []
SeeAlso []
Definition at line 276 of file abcUtil.c.


Function*************************************************************
Synopsis [Reads the number of BDD nodes.]
Description []
SideEffects []
SeeAlso []
Definition at line 247 of file abcUtil.c.

Function*************************************************************
Synopsis [Counts the number of exors.]
Description []
SideEffects []
SeeAlso []
Definition at line 423 of file abcUtil.c.

Function*************************************************************
Synopsis [Returns 1 if it is an AIG with choice nodes.]
Description []
SideEffects []
SeeAlso []
Definition at line 463 of file abcUtil.c.

Function*************************************************************
Synopsis [Sets the CI node levels according to the arrival info.]
Description []
SideEffects []
SeeAlso []
Definition at line 789 of file abcTiming.c.


|
extern |
Function*************************************************************
Synopsis [Sets the CI node levels according to the arrival info.]
Description []
SideEffects []
SeeAlso []
Definition at line 750 of file abcTiming.c.

Function*************************************************************
Synopsis [Returns the array of CI IDs.]
Description []
SideEffects []
SeeAlso []
Definition at line 1787 of file abcUtil.c.
Function*************************************************************
Synopsis [Reads the number of BDD nodes.]
Description []
SideEffects []
SeeAlso []
Definition at line 303 of file abcUtil.c.
Definition at line 802 of file abcTiming.c.


|
extern |
Definition at line 763 of file abcTiming.c.

Function*************************************************************
Synopsis [Reads the number of cubes of the node.]
Description []
SideEffects []
SeeAlso []
Definition at line 117 of file abcUtil.c.


Function*************************************************************
Synopsis [Reads the number of cubes of the node.]
Description []
SideEffects []
SeeAlso []
Definition at line 143 of file abcUtil.c.

Function*************************************************************
Synopsis [Counts the number of exors.]
Description []
SideEffects []
SeeAlso []
Definition at line 383 of file abcUtil.c.

Function*************************************************************
Synopsis [Reads the maximum number of fanins.]
Description []
SideEffects []
SeeAlso []
Definition at line 486 of file abcUtil.c.

Definition at line 497 of file abcUtil.c.

Function*************************************************************
Synopsis [Counts the number of exors.]
Description []
SideEffects []
SeeAlso []
Definition at line 443 of file abcUtil.c.

Function*************************************************************
Synopsis [Counts the number of literals in the factored forms.]
Description []
SideEffects []
SeeAlso []
Definition at line 196 of file abcUtil.c.


Function*************************************************************
Synopsis [Reads the number of literals in the SOPs of the nodes.]
Description []
SideEffects []
SeeAlso []
Definition at line 172 of file abcUtil.c.


Function*************************************************************
Synopsis [Computes the area of the mapped circuit.]
Description []
SideEffects []
SeeAlso []
Definition at line 347 of file abcUtil.c.


Function*************************************************************
Synopsis [Counts the number of exors.]
Description []
SideEffects []
SeeAlso []
Definition at line 403 of file abcUtil.c.

Function*************************************************************
Synopsis [Reads the total number of all fanins.]
Description []
SideEffects []
SeeAlso []
Definition at line 520 of file abcUtil.c.

Function*************************************************************
Synopsis [Inserts processed network into original base MV network.]
Description [The original network remembers the interface of combinational logic (PIs/POs/latches names and values). The processed network may be binary or multi-valued (currently, multi-value is not supported). The resulting network has the same interface as the original network while the internal logic is the same as that of the processed network.]
SideEffects []
SeeAlso []
Definition at line 912 of file abcBlifMv.c.


Definition at line 535 of file abcHieGia.c.

Function*************************************************************
Synopsis [Strashes one logic node using its SOP.]
Description []
SideEffects []
SeeAlso []
Definition at line 235 of file abcLatch.c.

Function*************************************************************
Synopsis [Inserts blackboxes into the netlist.]
Description [The first arg is the netlist with blackboxes without logic hierarchy. The second arg is a non-hierarchical netlist derived from the above netlist after processing. This procedure create a new netlist, which is comparable to the original netlist with blackboxes, except that it contains logic nodes from the netlist after processing.]
SideEffects [This procedure silently assumes that blackboxes appear only in the top-level model. If they appear in other models as well, the name of the model and its number were appended to the names of blackbox inputs/outputs.]
SeeAlso []
Definition at line 691 of file abcHie.c.


Function*************************************************************
Synopsis [Complements the constraint outputs.]
Description []
SideEffects []
SeeAlso []
Definition at line 2244 of file abcUtil.c.

Function*************************************************************
Synopsis [Detects combinational loops.]
Description [This procedure is based on the idea suggested by Donald Chai. As we traverse the network and visit the nodes, we need to distinquish three types of nodes: (1) those that are visited for the first time, (2) those that have been visited in this traversal but are currently not on the traversal path, (3) those that have been visited and are currently on the travesal path. When the node of type (3) is encountered, it means that there is a combinational loop. To mark the three types of nodes, two new values of the traversal IDs are used.]
SideEffects []
SeeAlso []
Definition at line 1614 of file abcDfs.c.


Function*************************************************************
Synopsis [Returns 0 if the network hierachy contains a cycle.]
Description []
SideEffects []
SeeAlso []
Definition at line 817 of file abcCheck.c.


Definition at line 1702 of file abcDfs.c.


Function*************************************************************
Synopsis [Returns 1 if the ordering of nodes is DFS.]
Description []
SideEffects []
SeeAlso []
Definition at line 698 of file abcDfs.c.

Function*************************************************************
Synopsis [Checks if the logic network is in the topological order.]
Description []
SideEffects []
SeeAlso []
Definition at line 2888 of file abcUtil.c.

Function*************************************************************
Synopsis [Returns the PO values under the given input pattern.]
Description []
SideEffects []
SeeAlso []
Definition at line 1074 of file abcVerify.c.

Function*************************************************************
Synopsis [Returns 1 if the number of PIs matches.]
Description []
SideEffects []
SeeAlso []
Definition at line 1106 of file abcVerify.c.
Function*************************************************************
Synopsis [Gives the current ABC network to AIG manager for processing.]
Description []
SideEffects []
SeeAlso []
Definition at line 503 of file abcIvy.c.


Function*************************************************************
Synopsis [Checks if latches form self-loop.]
Description []
SideEffects []
SeeAlso []
Definition at line 71 of file abcLatch.c.


Function*************************************************************
Synopsis [Computes the number of logic levels not counting PIs/POs.]
Description []
SideEffects []
SeeAlso []
Definition at line 1449 of file abcDfs.c.


Function*************************************************************
Synopsis [Computes the number of logic levels not counting PIs/POs.]
Description []
SideEffects []
SeeAlso []
Definition at line 1423 of file abcDfs.c.


Definition at line 1517 of file abcDfs.c.


Function*************************************************************
Synopsis [Computes the number of logic levels not counting PIs/POs.]
Description []
SideEffects []
SeeAlso []
Definition at line 1499 of file abcDfs.c.


Function*************************************************************
Synopsis [Loads copy field of the objects.]
Description []
SideEffects []
SeeAlso []
Definition at line 650 of file abcUtil.c.

Function*************************************************************
Synopsis [Returns 1 if COs of a logic network are simple.]
Description [The COs of a logic network are simple under three conditions: (1) The edge from CO to its driver is not complemented. (2) If CI is a driver of a CO, they have the same name.] (3) If two COs share the same driver, they have the same name.]
SideEffects []
SeeAlso []
Definition at line 942 of file abcUtil.c.


Function*************************************************************
Synopsis [Transforms the network to have simple COs.]
Description []
SideEffects []
SeeAlso []
Definition at line 1080 of file abcUtil.c.


Function*************************************************************
Synopsis [Converts the network to combinational.]
Description []
SideEffects []
SeeAlso []
Definition at line 1637 of file abcNtk.c.


Definition at line 634 of file abcFanOrder.c.

|
extern |
Function*************************************************************
Synopsis [Returns the leaves of the cone.]
Description []
SideEffects []
SeeAlso []
Definition at line 644 of file abcReconv.c.

|
extern |
Function*************************************************************
Synopsis [Returns the leaves of the cone.]
Description []
SideEffects []
SeeAlso []
Definition at line 660 of file abcReconv.c.

|
extern |
Function*************************************************************
Synopsis [Returns the leaves of the cone.]
Description []
SideEffects []
SeeAlso []
Definition at line 676 of file abcReconv.c.

|
extern |
Function*************************************************************
Synopsis [Starts the resynthesis manager.]
Description []
SideEffects []
SeeAlso []
Definition at line 595 of file abcReconv.c.


|
extern |
Function*************************************************************
Synopsis [Stops the resynthesis manager.]
Description []
SideEffects []
SeeAlso []
Definition at line 623 of file abcReconv.c.

Function*************************************************************
Synopsis [Unmaps the network.]
Description []
SideEffects []
SeeAlso []
Definition at line 1228 of file abcFunc.c.


Function*************************************************************
Synopsis [Unmaps the network with user provided Mio library.]
Description []
SideEffects []
SeeAlso []
Definition at line 1194 of file abcFunc.c.


|
extern |
Function*************************************************************
Synopsis [Returns the percentable of increased power due to glitching.]
Description []
SideEffects []
SeeAlso []
Definition at line 1942 of file abcPrint.c.


Function*************************************************************
Synopsis [Marks nodes for power-optimization.]
Description []
SideEffects []
SeeAlso []
Definition at line 163 of file abcPrint.c.


DECLARATIONS ///.
CFile****************************************************************
FileName [abcMinBase.c]
SystemName [ABC: Logic synthesis and verification system.]
PackageName [Network and node package.]
Synopsis [Makes nodes of the network minimum base.]
Author [Alan Mishchenko]
Affiliation [UC Berkeley]
Date [Ver. 1.0. Started - June 20, 2005.]
Revision [
]
Definition at line 892 of file abcMinBase.c.

|
extern |
FUNCTION DEFINITIONS ///.
Function*************************************************************
Synopsis [Derives the miter of two networks.]
Description [Preprocesses the networks to make sure that they are strashed.]
SideEffects []
SeeAlso []
Definition at line 59 of file abcMiter.c.


|
extern |
Function*************************************************************
Synopsis [Performs mitering for one network.]
Description []
SideEffects []
SeeAlso []
Definition at line 254 of file abcMiter.c.


|
extern |
Function*************************************************************
Synopsis [Derives the AND of two miters.]
Description [The network should have the same names of PIs.]
SideEffects []
SeeAlso []
Definition at line 387 of file abcMiter.c.


Function*************************************************************
Synopsis [Derives the cofactor of the miter w.r.t. the set of vars.]
Description [The array of variable values contains -1/0/1 for each PI. -1 means this PI remains, 0/1 means this PI is set to 0/1.]
SideEffects []
SeeAlso []
Definition at line 450 of file abcMiter.c.


Function*************************************************************
Synopsis [Derives the miter of two cofactors of one output.]
Description []
SideEffects []
SeeAlso []
Definition at line 517 of file abcMiter.c.

Function*************************************************************
Synopsis [Checks the status of the miter.]
Description [Return 0 if the miter is sat for at least one output. Return 1 if the miter is unsat for all its outputs. Returns -1 if the miter is undecided for some outputs.]
SideEffects []
SeeAlso []
Definition at line 682 of file abcMiter.c.


FUNCTION DEFINITIONS ///.
Function*************************************************************
Synopsis [Attempts to solve the miter using a number of tricks.]
Description [Returns -1 if timed out; 0 if SAT; 1 if UNSAT. Returns a simplified version of the original network (or a constant 0 network). In case the network is not a constant zero and a SAT assignment is found, pNtk->pModel contains a satisfying assignment.]
SideEffects []
SeeAlso []
Definition at line 62 of file abcProve.c.

Function*************************************************************
Synopsis [Derives the miter of two cofactors of one output.]
Description []
SideEffects []
SeeAlso []
Definition at line 585 of file abcMiter.c.


Function*************************************************************
Synopsis [Quantifies all the PIs existentially from the only PO of the network.]
Description []
SideEffects []
SeeAlso []
Definition at line 648 of file abcMiter.c.

Function*************************************************************
Synopsis [Reports the status of the miter.]
Description []
SideEffects []
SeeAlso []
Definition at line 727 of file abcMiter.c.
|
extern |
FUNCTION DEFINITIONS ///.
Function*************************************************************
Synopsis [Attempts to solve the miter using an internal SAT sat_solver.]
Description [Returns -1 if timed out; 0 if SAT; 1 if UNSAT.]
SideEffects []
SeeAlso []
Definition at line 58 of file abcSat.c.


Function*************************************************************
Synopsis [Sets up the SAT sat_solver.]
Description []
SideEffects []
SeeAlso []
Definition at line 664 of file abcSat.c.


|
extern |
Function*************************************************************
Synopsis [Returns the set of CI nodes in the support of the given nodes.]
Description []
SideEffects []
SeeAlso []
Definition at line 890 of file abcDfs.c.


Definition at line 940 of file abcDfs.c.


Function*************************************************************
Synopsis [Order CI/COs.]
Description []
SideEffects []
SeeAlso []
Definition at line 76 of file abcUtil.c.

Definition at line 330 of file abcNames.c.


|
extern |
Function*************************************************************
Synopsis []
Description []
SideEffects []
SeeAlso []
Definition at line 2206 of file abcNtk.c.


Function*************************************************************
Synopsis [Performs phase abstraction.]
Description []
SideEffects []
SeeAlso []
Definition at line 4145 of file abcDar.c.

|
extern |
Function*************************************************************
Synopsis [Prepares two network for a two-argument command similar to "verify".]
Description []
SideEffects []
SeeAlso []
Definition at line 1522 of file abcUtil.c.

Function*************************************************************
Synopsis [Prints information about boxes.]
Description []
SideEffects []
SeeAlso []
Definition at line 431 of file abcHie.c.


Function*************************************************************
Synopsis []
Description []
SideEffects []
SeeAlso []
Definition at line 2268 of file abcUtil.c.
Definition at line 1129 of file abcPrint.c.

|
extern |
Definition at line 876 of file abcPrint.c.

Function*************************************************************
Synopsis [Prints the distribution of fanins/fanouts in the network.]
Description []
SideEffects []
SeeAlso []
Definition at line 921 of file abcPrint.c.

Function*************************************************************
Synopsis [Prints PIs/POs and LIs/LOs.]
Description []
SideEffects []
SeeAlso []
Definition at line 499 of file abcPrint.c.

Function*************************************************************
Synopsis [Prints statistics about latches.]
Description []
SideEffects []
SeeAlso []
Definition at line 536 of file abcPrint.c.

|
extern |
Definition at line 1231 of file abcPrint.c.

|
extern |
Function*************************************************************
Synopsis [Print the vital stats of the network.]
Description []
SideEffects []
SeeAlso []
Definition at line 269 of file abcPrint.c.


|
extern |
FUNCTION DEFINITIONS ///.
Function*************************************************************
Synopsis [Reads the arrival.required time of the node.]
Description []
SideEffects []
SeeAlso []
Definition at line 75 of file abcTiming.c.

|
extern |
Function*************************************************************
Synopsis [Reads the input drive / output load of the node.]
Description []
SideEffects []
SeeAlso []
Definition at line 131 of file abcTiming.c.

|
extern |
|
extern |
Function*************************************************************
Synopsis [Puts the nodes into the DFS order and reassign their IDs.]
Description []
SideEffects []
SeeAlso []
Definition at line 1809 of file abcUtil.c.


Function*************************************************************
Synopsis [Top level procedure for library construction.]
Description []
SideEffects []
SeeAlso []
Definition at line 833 of file abcRec3.c.

Definition at line 1399 of file abcRec3.c.

|
extern |
|
extern |
Function*************************************************************
Synopsis [Recanonicizes the library and add it to the current library.]
Description []
SideEffects []
SeeAlso []
Definition at line 567 of file abcRec3.c.

|
extern |
Definition at line 1411 of file abcRec3.c.

|
extern |
Definition at line 1415 of file abcRec3.c.

|
extern |
Definition at line 1421 of file abcRec3.c.


|
extern |
Function*************************************************************
Synopsis [Performs incremental resynthesis of the AIG.]
Description [Starting from each node, computes a reconvergence-driven cut, derives BDD of the cut function, constructs ISOP, factors the ISOP, and replaces the current implementation of the MFFC of the node by the new factored form, if the number of AIG nodes is reduced and the total number of levels of the AIG network is not increated. Returns the number of AIG nodes saved.]
SideEffects []
SeeAlso []
Definition at line 329 of file abcRefactor.c.


Definition at line 894 of file abcMinBase.c.
Function*************************************************************
Synopsis [Replaces self-feeding latches by latches with constant inputs.]
Description []
SideEffects []
SeeAlso []
Definition at line 117 of file abcLatch.c.

FUNCTION DEFINITIONS ///.
Function*************************************************************
Synopsis [Reapplies structural hashing to the AIG.]
Description [Because of the structural hashing, this procedure should not change the number of nodes. It is useful to detect the bugs in the original AIG.]
SideEffects []
SeeAlso []
Definition at line 49 of file abcStrash.c.


Function*************************************************************
Synopsis [Reapplies structural hashing to the AIG.]
Description [Because of the structural hashing, this procedure should not change the number of nodes. It is useful to detect the bugs in the original AIG.]
SideEffects []
SeeAlso []
Definition at line 181 of file abcStrash.c.

Definition at line 2664 of file abcUtil.c.


|
extern |
FUNCTION DEFINITIONS ///.
Function*************************************************************
Synopsis [Performs incremental rewriting of the AIG.]
Description []
SideEffects []
SeeAlso []
Definition at line 61 of file abcRewrite.c.


Function*************************************************************
Synopsis [Saves copy field of the objects.]
Description []
SideEffects []
SeeAlso []
Definition at line 628 of file abcUtil.c.

Function*************************************************************
Synopsis [Duplicate the MV variable.]
Description []
SideEffects []
SeeAlso []
Definition at line 87 of file abcBlifMv.c.


Function*************************************************************
Synopsis [Sets the CI node levels according to the arrival info.]
Description []
SideEffects []
SeeAlso []
Definition at line 722 of file abcTiming.c.

Function*************************************************************
Synopsis [Replaces names by short names.]
Description []
SideEffects []
SeeAlso []
Definition at line 619 of file abcNames.c.


|
extern |
Function*************************************************************
Synopsis [Prints K-map of 6-var function represented by truth table.]
Description []
SideEffects []
SeeAlso []
Definition at line 2089 of file abcPrint.c.

Function*************************************************************
Synopsis [Converts the network from SOP to AIG representation.]
Description []
SideEffects []
SeeAlso []
Definition at line 884 of file abcFunc.c.


Function*************************************************************
Synopsis [Sorts fanins of each node to make SOPs more readable.]
Description []
SideEffects []
SeeAlso []
Definition at line 520 of file abcFanOrder.c.


|
extern |
Function*************************************************************
Synopsis [Starts a new network using existing network as a model.]
Description []
SideEffects []
SeeAlso []
Definition at line 157 of file abcNtk.c.


|
extern |
Function*************************************************************
Synopsis [Starts a new network using existing network as a model.]
Description []
SideEffects []
SeeAlso []
Definition at line 301 of file abcNtk.c.


DECLARATIONS ///.
CFile****************************************************************
FileName [abcBlifMv.c]
SystemName [ABC: Logic synthesis and verification system.]
PackageName [Network and node package.]
Synopsis [Procedures to process BLIF-MV networks and AIGs.]
Author [Alan Mishchenko]
Affiliation [UC Berkeley]
Date [Ver. 1.0. Started - June 20, 2005.]
Revision [
] FUNCTION DEFINITIONS /// Function*************************************************************
Synopsis [Starts the Mv-Var manager.]
Description []
SideEffects []
SeeAlso []
Definition at line 49 of file abcBlifMv.c.


Function*************************************************************
Synopsis [Saves name IDs into a file.]
Description []
SideEffects []
SeeAlso []
Definition at line 711 of file abcNames.c.

Function*************************************************************
Synopsis [Starts a new network using existing network as a model.]
Description []
SideEffects []
SeeAlso []
Definition at line 386 of file abcNtk.c.

Function*************************************************************
Synopsis [Prepares for the computation of required levels.]
Description [This procedure should be called before the required times are used. It starts internal data structures, which records the level from the COs of the network nodes in reverse topologogical order.]
SideEffects []
SeeAlso []
Definition at line 1274 of file abcTiming.c.


Function*************************************************************
Synopsis [Cleans the data structures used to compute required levels.]
Description []
SideEffects []
SeeAlso []
Definition at line 1302 of file abcTiming.c.

|
extern |
Function*************************************************************
Synopsis [Transforms logic network into structurally hashed AIG.]
Description []
SideEffects []
SeeAlso []
Definition at line 265 of file abcStrash.c.


Function*************************************************************
Synopsis [Strashes the BLIF-MV netlist.]
Description []
SideEffects []
SeeAlso []
Definition at line 383 of file abcBlifMv.c.


Function*************************************************************
Synopsis [Returns the set of CI nodes in the support of the given nodes.]
Description []
SideEffects []
SeeAlso []
Definition at line 859 of file abcDfs.c.


Definition at line 692 of file abcSweep.c.

Function*************************************************************
Synopsis [Sweep to remove buffers and inverters.]
Description []
SideEffects []
SeeAlso []
Definition at line 969 of file abcSweep.c.

Function*************************************************************
Synopsis [Finalizes the timing manager after setting arr/req times.]
Description []
SideEffects []
SeeAlso []
Definition at line 343 of file abcTiming.c.


Function*************************************************************
Synopsis [Sets the arrival time for an object.]
Description []
SideEffects []
SeeAlso []
Definition at line 208 of file abcTiming.c.

Function*************************************************************
Synopsis [Sets the default arrival time for the network.]
Description [Please note that .default_input_arrival and .default_output_required should precede .input_arrival and .output required. Otherwise, an overwrite may happen.]
SideEffects []
SeeAlso []
Definition at line 173 of file abcTiming.c.

Function*************************************************************
Synopsis [Sets the default arrival time for the network.]
Description []
SideEffects []
SeeAlso []
Definition at line 249 of file abcTiming.c.
Definition at line 265 of file abcTiming.c.
Definition at line 184 of file abcTiming.c.

|
extern |
Function*************************************************************
Synopsis [Sets the arrival time for an object.]
Description []
SideEffects []
SeeAlso []
Definition at line 293 of file abcTiming.c.
|
extern |
Definition at line 312 of file abcTiming.c.
Definition at line 224 of file abcTiming.c.

Function*************************************************************
Synopsis [Convers logic network to the SOP form.]
Description []
SideEffects []
SeeAlso []
Definition at line 1333 of file abcFunc.c.


Definition at line 180 of file abcBarBuf.c.


Function*************************************************************
Synopsis [Convers logic network to the SOP form.]
Description []
SideEffects []
SeeAlso []
Definition at line 1299 of file abcFunc.c.


Function*************************************************************
Synopsis [Transforms the strashed network into FRAIG.]
Description []
SideEffects []
SeeAlso []
Definition at line 103 of file abcFraig.c.


FUNCTION DEFINITIONS ///.
Function*************************************************************
Synopsis [Transform the netlist into a logic network.]
Description []
SideEffects []
SeeAlso []
Definition at line 52 of file abcNetlist.c.


Function*************************************************************
Synopsis [Transform the logic network into a netlist.]
Description []
SideEffects []
SeeAlso []
Definition at line 100 of file abcNetlist.c.


Function*************************************************************
Synopsis [Converts the AIG into the netlist.]
Description [This procedure does not copy the choices.]
SideEffects []
SeeAlso []
Definition at line 125 of file abcNetlist.c.


Function*************************************************************
Synopsis [Copies the topmost levels of the network.]
Description []
SideEffects []
SeeAlso []
Definition at line 548 of file abcStrash.c.

Function*************************************************************
Synopsis [Convers logic network to the SOP form.]
Description []
SideEffects []
SeeAlso []
Definition at line 1261 of file abcFunc.c.


Function*************************************************************
Synopsis [Adjusts the copy pointers.]
Description [This procedure assumes that the network was transformed into another network, which was in turn transformed into yet another network. It makes the pCopy pointers of the original network point to the objects of the yet another network.]
SideEffects []
SeeAlso []
Definition at line 1962 of file abcUtil.c.

Function*************************************************************
Synopsis [Remaps the AIG from the old manager into the new manager.]
Description []
SideEffects []
SeeAlso []
Definition at line 761 of file abcNames.c.

Function*************************************************************
Synopsis [Transfers phase information to the new network.]
Description []
SideEffects []
SeeAlso []
Definition at line 2924 of file abcUtil.c.

Function*************************************************************
Synopsis [Tranfers names to the old network.]
Description [Assumes that the new nodes are attached using pObj->pCopy.]
SideEffects []
SeeAlso []
Definition at line 146 of file abcNames.c.

Function*************************************************************
Synopsis [Tranfers names to the old network.]
Description [Assumes that the new nodes are attached using pObj->pCopy.]
SideEffects []
SeeAlso []
Definition at line 175 of file abcNames.c.

Function*************************************************************
Synopsis []
Description []
SideEffects []
SeeAlso []
Definition at line 2409 of file abcNtk.c.
Function*************************************************************
Synopsis [Replaces the node and incrementally updates levels.]
Description []
SideEffects []
SeeAlso []
Definition at line 1423 of file abcTiming.c.


Function*************************************************************
Synopsis [Incrementally updates level of the nodes.]
Description []
SideEffects []
SeeAlso []
Definition at line 1322 of file abcTiming.c.


Function*************************************************************
Synopsis [Updates file with name IDs.]
Description []
SideEffects []
SeeAlso []
Definition at line 793 of file abcNames.c.


Function*************************************************************
Synopsis [Incrementally updates level of the nodes.]
Description []
SideEffects []
SeeAlso []
Definition at line 1374 of file abcTiming.c.


Function*************************************************************
Synopsis [Returns a dummy pattern full of zeros.]
Description []
SideEffects []
SeeAlso []
Definition at line 678 of file abcVerify.c.


Function*************************************************************
Synopsis [Returns the PO values under the given input pattern.]
Description []
SideEffects []
SeeAlso []
Definition at line 696 of file abcVerify.c.


|
extern |
DECLARATIONS ///.
CFile****************************************************************
FileName [abcLog.c]
SystemName [ABC: Logic synthesis and verification system.]
PackageName [Network and node package.]
Synopsis [Log file printing.]
Author [Alan Mishchenko]
Affiliation [UC Berkeley]
Date [Ver. 1.0. Started - June 20, 2005.]
Revision [
] FUNCTION DEFINITIONS /// Function*************************************************************
Synopsis []
Description []
SideEffects []
SeeAlso []
Definition at line 68 of file abcLog.c.
Function*************************************************************
Synopsis [Creates fanout/fanin relationship between the nodes.]
Description []
SideEffects []
SeeAlso []
Definition at line 84 of file abcFanio.c.
|
extern |
DECLARATIONS ///.
CFile****************************************************************
FileName [abcObj.c]
SystemName [ABC: Logic synthesis and verification system.]
PackageName [Network and node package.]
Synopsis [Object creation/duplication/deletion procedures.]
Author [Alan Mishchenko]
Affiliation [UC Berkeley]
Date [Ver. 1.0. Started - June 20, 2005.]
Revision [
] FUNCTION DEFINITIONS /// Function*************************************************************
Synopsis [Creates a new object.]
Description []
SideEffects []
SeeAlso []
Definition at line 52 of file abcObj.c.


Function*************************************************************
Synopsis [Assigns the given name to the object.]
Description [The object should not have a name assigned. The same name may be used for several objects, which they share the same net in the original netlist. (For example, latch output and primary output may have the same name.) This procedure returns the pointer to the internally stored representation of the given name.]
SideEffects []
SeeAlso []
Definition at line 69 of file abcNames.c.

Function*************************************************************
Synopsis [Destroys fanout/fanin relationship between the nodes.]
Description []
SideEffects []
SeeAlso []
Definition at line 111 of file abcFanio.c.

Function*************************************************************
Synopsis [Returns the index of the fanin in the fanin list of the fanout.]
Description []
SideEffects []
SeeAlso []
Definition at line 373 of file abcFanio.c.

|
extern |
Function*************************************************************
Synopsis [Inserts one-input node of the type specified between the nodes.]
Description []
SideEffects []
SeeAlso []
Definition at line 251 of file abcFanio.c.

Function*************************************************************
Synopsis [Computes the level of the node using its fanin levels.]
Description []
SideEffects []
SeeAlso []
Definition at line 1170 of file abcTiming.c.

DECLARATIONS ///.
CFile****************************************************************
FileName [abcNames.c]
SystemName [ABC: Logic synthesis and verification system.]
PackageName [Network and node package.]
Synopsis [Procedures working with net and node names.]
Author [Alan Mishchenko]
Affiliation [UC Berkeley]
Date [Ver. 1.0. Started - June 20, 2005.]
Revision [
] FUNCTION DEFINITIONS /// Function*************************************************************
Synopsis [Returns the unique name for the object.]
Description [If the name previously did not exist, creates a new unique name but does not assign this name to the object. The temporary unique name is stored in a static buffer inside this procedure. It is important that the name is used before the function is called again!]
SideEffects []
SeeAlso []
Definition at line 49 of file abcNames.c.

|
extern |
Function*************************************************************
Synopsis [Returns the dummy PI name.]
Description []
SideEffects []
SeeAlso []
Definition at line 122 of file abcNames.c.


Function*************************************************************
Synopsis [Appends name to the prefix]
Description []
SideEffects []
SeeAlso []
Definition at line 86 of file abcNames.c.


Function*************************************************************
Synopsis [Appends suffic to the name.]
Description []
SideEffects []
SeeAlso []
Definition at line 104 of file abcNames.c.


|
extern |
Function*************************************************************
Synopsis [Replaces a fanin of the node.]
Description [The node is pObj. An old fanin of this node (pFaninOld) has to be replaced by a new fanin (pFaninNew). Assumes that the node and the old fanin are not complemented. The new fanin can be complemented. In this case, the polarity of the new fanin will change, compared to the polarity of the old fanin.]
SideEffects []
SeeAlso []
Definition at line 172 of file abcFanio.c.


Function*************************************************************
Synopsis [Replaces pObj by iObjNew in the fanin arrays of the fanouts.]
Description []
SideEffects []
SeeAlso []
Definition at line 223 of file abcFanio.c.
|
extern |
Function*************************************************************
Synopsis [Compares the pointers.]
Description []
SideEffects []
SeeAlso []
Definition at line 1939 of file abcUtil.c.

Function*************************************************************
Synopsis [Prints information about the object.]
Description []
SideEffects []
SeeAlso []
Definition at line 1674 of file abcPrint.c.


Function*************************************************************
Synopsis [Recycles the object.]
Description []
SideEffects []
SeeAlso []
Definition at line 77 of file abcObj.c.


Function*************************************************************
Synopsis [Destroys fanout/fanin relationship between the nodes.]
Description []
SideEffects []
SeeAlso []
Definition at line 141 of file abcFanio.c.


Function*************************************************************
Synopsis [Replaces the node by a new node.]
Description []
SideEffects []
SeeAlso []
Definition at line 325 of file abcFanio.c.


Function*************************************************************
Synopsis [Replaces a node by a constant.]
Description []
SideEffects []
SeeAlso []
Definition at line 349 of file abcFanio.c.

Function*************************************************************
Synopsis [Returns required level of the node.]
Description [Converts the reverse levels of the node into its required level as follows: ReqLevel(Node) = MaxLevels(Ntk) + 1 - LevelR(Node).]
SideEffects []
SeeAlso []
Definition at line 1214 of file abcTiming.c.


Function*************************************************************
Synopsis [Returns the reverse level of the node.]
Description [The reverse level is the level of the node in reverse topological order, starting from the COs.]
SideEffects []
SeeAlso []
Definition at line 1233 of file abcTiming.c.

Function*************************************************************
Synopsis [Computes the reverse level of the node using its fanout levels.]
Description []
SideEffects []
SeeAlso []
Definition at line 1190 of file abcTiming.c.


Function*************************************************************
Synopsis [Sets the reverse level of the node.]
Description [The reverse level is the level of the node in reverse topological order, starting from the COs.]
SideEffects []
SeeAlso []
Definition at line 1253 of file abcTiming.c.

Function*************************************************************
Synopsis [Transfers fanout from the old node to the new node.]
Description []
SideEffects []
SeeAlso []
Definition at line 292 of file abcFanio.c.


|
extern |
Function*************************************************************
Synopsis []
Description []
SideEffects []
SeeAlso []
Definition at line 871 of file abcSop.c.
|
extern |
Function*************************************************************
Synopsis []
Description []
SideEffects []
SeeAlso []
Definition at line 648 of file abcSop.c.

|
extern |
Function*************************************************************
Synopsis []
Description []
SideEffects []
SeeAlso []
Definition at line 678 of file abcSop.c.


|
extern |
Function*************************************************************
Synopsis [Creates the multi-input AND cover.]
Description []
SideEffects []
SeeAlso []
Definition at line 168 of file abcSop.c.


|
extern |
Function*************************************************************
Synopsis [Creates the AND2 cover.]
Description []
SideEffects []
SeeAlso []
Definition at line 145 of file abcSop.c.

|
extern |
|
extern |
|
extern |
|
extern |
Function*************************************************************
Synopsis [Creates the cover from the ISOP computed from TT.]
Description []
SideEffects []
SeeAlso []
Definition at line 424 of file abcSop.c.


|
extern |
Function*************************************************************
Synopsis [Creates the arbitrary cover from the truth table.]
Description []
SideEffects []
SeeAlso []
Definition at line 383 of file abcSop.c.


|
extern |
Function*************************************************************
Synopsis [Creates the cover from the ISOP computed from TT.]
Description []
SideEffects []
SeeAlso []
Definition at line 462 of file abcSop.c.


|
extern |
|
extern |
Function*************************************************************
Synopsis [Creates the MUX cover.]
Description [The first input of MUX is the control. The second input is DATA1. The third input is DATA0.]
SideEffects []
SeeAlso []
Definition at line 335 of file abcSop.c.


|
extern |
Function*************************************************************
Synopsis [Creates the multi-input NAND cover.]
Description []
SideEffects []
SeeAlso []
Definition at line 190 of file abcSop.c.


|
extern |
Function*************************************************************
Synopsis [Creates the multi-input NOR cover.]
Description []
SideEffects []
SeeAlso []
Definition at line 259 of file abcSop.c.


|
extern |
|
extern |
Function*************************************************************
Synopsis [Creates the multi-input OR cover.]
Description []
SideEffects []
SeeAlso []
Definition at line 212 of file abcSop.c.


|
extern |
Function*************************************************************
Synopsis [Creates the multi-input OR cover.]
Description []
SideEffects []
SeeAlso []
Definition at line 234 of file abcSop.c.

|
extern |
|
extern |
Function*************************************************************
Synopsis [Creates the multi-input XOR cover (special case).]
Description []
SideEffects []
SeeAlso []
Definition at line 297 of file abcSop.c.


|
extern |
Function*************************************************************
Synopsis [Creates the decover node.]
Description [Produces MV-SOP for BLIF-MV representation.]
SideEffects []
SeeAlso []
Definition at line 1280 of file abcSop.c.


|
extern |
Function*************************************************************
Synopsis [Creates the decoder node.]
Description [Produces MV-SOP for BLIF-MV representation.]
SideEffects []
SeeAlso []
Definition at line 1244 of file abcSop.c.


|
extern |
Function*************************************************************
Synopsis [Creates one encoder node.]
Description [Produces MV-SOP for BLIF-MV representation.]
SideEffects []
SeeAlso []
Definition at line 1200 of file abcSop.c.


|
extern |
Function*************************************************************
Synopsis [Creates one encoder node.]
Description [Produces MV-SOP for BLIF-MV representation.]
SideEffects []
SeeAlso []
Definition at line 1181 of file abcSop.c.


|
extern |
Function*************************************************************
Synopsis [Derives SOP from the truth table representation.]
Description [Truth table is expected to be in the hexadecimal notation.]
SideEffects []
SeeAlso []
Definition at line 964 of file abcSop.c.


|
extern |
Function*************************************************************
Synopsis [Derives SOP from the truth table representation.]
Description [Truth table is expected to be in the hexadecimal notation.]
SideEffects []
SeeAlso []
Definition at line 1060 of file abcSop.c.


Definition at line 1033 of file abcSop.c.

Definition at line 1127 of file abcSop.c.

|
extern |
Function*************************************************************
Synopsis [Reads the number of cubes in the cover.]
Description []
SideEffects []
SeeAlso []
Definition at line 537 of file abcSop.c.

|
extern |
Function*************************************************************
Synopsis [Returns the i-th literal of the cover.]
Description []
SideEffects []
SeeAlso []
Definition at line 626 of file abcSop.c.

|
extern |
Function*************************************************************
Synopsis [Reads the number of SOP literals in the cover.]
Description []
SideEffects []
SeeAlso []
Definition at line 559 of file abcSop.c.

|
extern |
Function*************************************************************
Synopsis [Reads the phase of the cover.]
Description []
SideEffects []
SeeAlso []
Definition at line 604 of file abcSop.c.


|
extern |
Function*************************************************************
Synopsis [Reads the number of variables in the cover.]
Description []
SideEffects []
SeeAlso []
Definition at line 584 of file abcSop.c.

|
extern |
Function*************************************************************
Synopsis [Checks if the cover is AND with possibly complemented inputs.]
Description []
SideEffects []
SeeAlso []
Definition at line 796 of file abcSop.c.


|
extern |
Function*************************************************************
Synopsis [Checks if the cover is constant 1.]
Description []
SideEffects []
SeeAlso []
Definition at line 756 of file abcSop.c.

|
extern |
Function*************************************************************
Synopsis []
Description []
SideEffects []
SeeAlso []
Definition at line 703 of file abcSop.c.

|
extern |
|
extern |
|
extern |
Function*************************************************************
Synopsis []
Description []
SideEffects []
SeeAlso []
Definition at line 850 of file abcSop.c.

|
extern |
Function*************************************************************
Synopsis [Checks if the cover is constant 1.]
Description []
SideEffects []
SeeAlso []
Definition at line 776 of file abcSop.c.

|
extern |
Function*************************************************************
Synopsis [Checks if the cover is OR with possibly complemented inputs.]
Description []
SideEffects []
SeeAlso []
Definition at line 820 of file abcSop.c.


|
extern |
DECLARATIONS ///.
CFile****************************************************************
FileName [abcSop.c]
SystemName [ABC: Logic synthesis and verification system.]
PackageName [Network and node package.]
Synopsis [Implementation of a simple SOP representation of nodes.]
Author [Alan Mishchenko]
Affiliation [UC Berkeley]
Date [Ver. 1.0. Started - June 20, 2005.]
Revision [
] FUNCTION DEFINITIONS /// Function*************************************************************
Synopsis [Registers the cube string with the network.]
Description []
SideEffects []
SeeAlso []
Definition at line 62 of file abcSop.c.


|
extern |
Function*************************************************************
Synopsis [Creates the constant 1 cover with the given number of variables and cubes.]
Description []
SideEffects []
SeeAlso []
Definition at line 82 of file abcSop.c.


Definition at line 3244 of file abcUtil.c.


Function*************************************************************
Synopsis [Computes truth table of the node.]
Description []
SideEffects []
SeeAlso []
Definition at line 1314 of file abcSop.c.


Function*************************************************************
Synopsis [Computes truth table of the node.]
Description []
SideEffects []
SeeAlso []
Definition at line 1365 of file abcSop.c.


|
extern |
Function*************************************************************
Synopsis [Computes truth table of the node.]
Description []
SideEffects []
SeeAlso []
Definition at line 1425 of file abcSop.c.


Function*************************************************************
Synopsis [Inserts a new node in the order by levels.]
Description []
SideEffects []
SeeAlso []