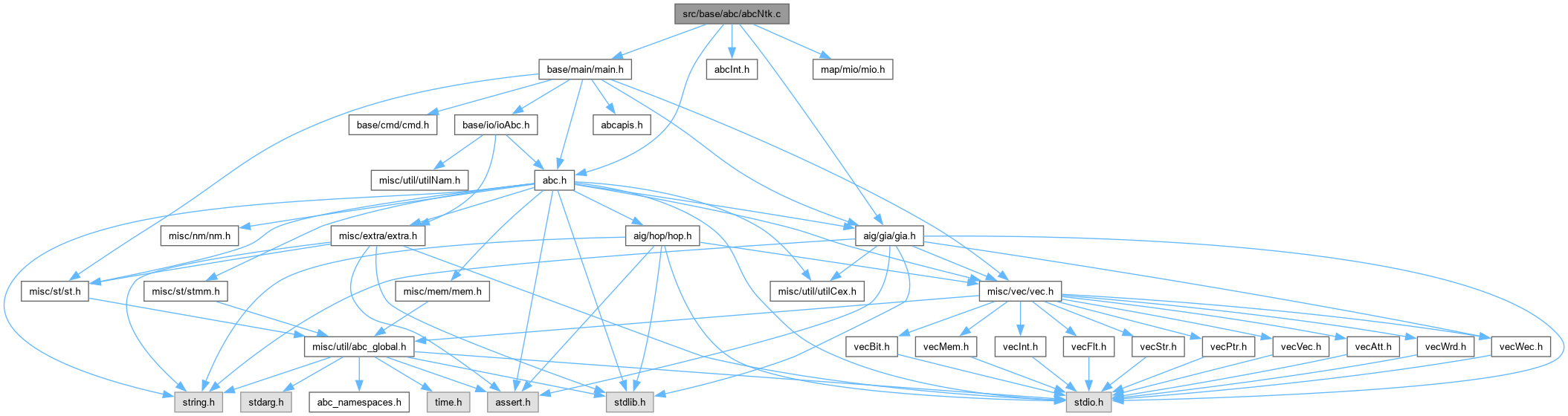
#include "abc.h"#include "abcInt.h"#include "base/main/main.h"#include "map/mio/mio.h"#include "aig/gia/gia.h"
Go to the source code of this file.
Function*************************************************************
Synopsis []
Description []
SideEffects []
SeeAlso []
Definition at line 2374 of file abcNtk.c.


| ABC_NAMESPACE_IMPL_START Abc_Ntk_t * Abc_NtkAlloc | ( | Abc_NtkType_t | Type, |
| Abc_NtkFunc_t | Func, | ||
| int | fUseMemMan ) |
DECLARATIONS ///.
CFile****************************************************************
FileName [abcNtk.c]
SystemName [ABC: Logic synthesis and verification system.]
PackageName [Network and node package.]
Synopsis [Network creation/duplication/deletion procedures.]
Author [Alan Mishchenko]
Affiliation [UC Berkeley]
Date [Ver. 1.0. Started - June 20, 2005.]
Revision [
] FUNCTION DEFINITIONS /// Function*************************************************************
Synopsis [Creates a new Ntk.]
Description []
SideEffects []
SeeAlso []
Definition at line 53 of file abcNtk.c.

| Abc_Ntk_t * Abc_NtkAllocBdd | ( | Abc_NtkType_t | Type, |
| Abc_NtkFunc_t | Func, | ||
| int | fUseMemMan, | ||
| int | nVars ) |
Definition at line 99 of file abcNtk.c.


Function*************************************************************
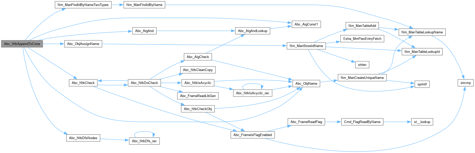
Synopsis [Adds new nodes to the cone.]
Description []
SideEffects []
SeeAlso []
Definition at line 1075 of file abcNtk.c.


Function*************************************************************
Synopsis [Attaches the second network at the bottom of the first.]
Description [Returns the first network. Deletes the second network.]
SideEffects []
SeeAlso []
Definition at line 866 of file abcNtk.c.


Function*************************************************************
Synopsis [Duplicate the bottom levels of the network.]
Description []
SideEffects []
SeeAlso []
Definition at line 808 of file abcNtk.c.

| Abc_Ntk_t * Abc_NtkCreateCone | ( | Abc_Ntk_t * | pNtk, |
| Abc_Obj_t * | pNode, | ||
| char * | pNodeName, | ||
| int | fUseAllCis ) |
Function*************************************************************
Synopsis [Creates the network composed of one logic cone.]
Description []
SideEffects []
SeeAlso []
Definition at line 925 of file abcNtk.c.


Function*************************************************************
Synopsis [Creates the network composed of several logic cones.]
Description []
SideEffects []
SeeAlso []
Definition at line 995 of file abcNtk.c.


Function*************************************************************
Synopsis []
Description []
SideEffects []
SeeAlso []
Definition at line 2550 of file abcNtk.c.


Function*************************************************************
Synopsis [Creates the network composed of one node.]
Description []
SideEffects []
SeeAlso []
Definition at line 1260 of file abcNtk.c.

Function*************************************************************
Synopsis [Creates the network composed of one node.]
Description []
SideEffects []
SeeAlso []
Definition at line 1298 of file abcNtk.c.

Function*************************************************************
Synopsis []
Description []
SideEffects []
SeeAlso []
Definition at line 2512 of file abcNtk.c.


Function*************************************************************
Synopsis [Creates the network composed of MFFC of one node.]
Description []
SideEffects []
SeeAlso []
Definition at line 1128 of file abcNtk.c.

Function*************************************************************
Synopsis [Creates the miter composed of one multi-output cone.]
Description []
SideEffects []
SeeAlso []
Definition at line 1200 of file abcNtk.c.


| Abc_Ntk_t * Abc_NtkCreateWithNode | ( | char * | pSop | ) |
Function*************************************************************
Synopsis [Creates the network composed of one node with the given SOP.]
Description []
SideEffects []
SeeAlso []
Definition at line 1333 of file abcNtk.c.


Function*************************************************************
Synopsis [Creates the network composed of one node with the given SOP.]
Description []
SideEffects []
SeeAlso []
Definition at line 1374 of file abcNtk.c.

| void Abc_NtkDelete | ( | Abc_Ntk_t * | pNtk | ) |
Function*************************************************************
Synopsis [Deletes the Ntk.]
Description []
SideEffects []
SeeAlso []
Definition at line 1421 of file abcNtk.c.

Function*************************************************************
Synopsis [Duplicate the network.]
Description []
SideEffects []
SeeAlso []
Definition at line 725 of file abcNtk.c.

| void Abc_NtkDropOneOutput | ( | Abc_Ntk_t * | pNtk, |
| int | iOutput, | ||
| int | fSkipSweep, | ||
| int | fUseConst1 ) |
Function*************************************************************
Synopsis []
Description []
SideEffects []
SeeAlso []
Definition at line 2039 of file abcNtk.c.

Function*************************************************************
Synopsis []
Description []
SideEffects []
SeeAlso []
Definition at line 2004 of file abcNtk.c.

Function*************************************************************
Synopsis [Duplicate the network.]
Description []
SideEffects []
SeeAlso []
Definition at line 472 of file abcNtk.c.


Definition at line 538 of file abcNtk.c.


Definition at line 578 of file abcNtk.c.


Function*************************************************************
Synopsis [Duplicate the network.]
Description []
SideEffects []
SeeAlso []
Definition at line 669 of file abcNtk.c.

Function*************************************************************
Synopsis [Finalizes the network using the existing network as a model.]
Description []
SideEffects []
SeeAlso []
Definition at line 355 of file abcNtk.c.


| void Abc_NtkFinalizeRead | ( | Abc_Ntk_t * | pNtk | ) |
Function*************************************************************
Synopsis [Finalizes the network using the existing network as a model.]
Description []
SideEffects []
SeeAlso []
Definition at line 413 of file abcNtk.c.


| void Abc_NtkFixNonDrivenNets | ( | Abc_Ntk_t * | pNtk | ) |
Function*************************************************************
Synopsis [Reads the verilog file.]
Description []
SideEffects []
SeeAlso []
Definition at line 1557 of file abcNtk.c.


| void Abc_NtkMakeComb | ( | Abc_Ntk_t * | pNtk, |
| int | fRemoveLatches ) |
Function*************************************************************
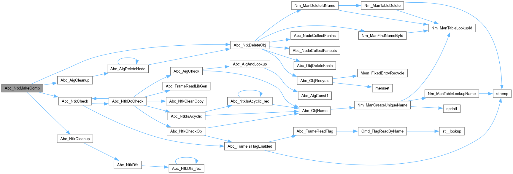
Synopsis [Converts the network to combinational.]
Description []
SideEffects []
SeeAlso []
Definition at line 1637 of file abcNtk.c.


Function*************************************************************
Synopsis [Removes all POs, except one.]
Description []
SideEffects []
SeeAlso []
Definition at line 1857 of file abcNtk.c.

| void Abc_NtkMakeSeq | ( | Abc_Ntk_t * | pNtk, |
| int | nLatchesToAdd ) |
Function*************************************************************
Synopsis [Converts the network to sequential.]
Description []
SideEffects []
SeeAlso []
Definition at line 1729 of file abcNtk.c.


Function*************************************************************
Synopsis []
Description []
SideEffects []
SeeAlso []
Definition at line 2467 of file abcNtk.c.

| void Abc_NtkPermute | ( | Abc_Ntk_t * | pNtk, |
| int | fInputs, | ||
| int | fOutputs, | ||
| int | fFlops, | ||
| char * | pInPermFile, | ||
| char * | pOutPermFile, | ||
| char * | pFlopPermFile ) |
Function*************************************************************
Synopsis []
Description []
SideEffects []
SeeAlso []
Definition at line 2206 of file abcNtk.c.


| void Abc_NtkPermutePiUsingFanout | ( | Abc_Ntk_t * | pNtk | ) |
Definition at line 2388 of file abcNtk.c.

| Vec_Int_t * Abc_NtkReadSignalPerm | ( | char * | pFileName, |
| int | nSignals ) |
Definition at line 2163 of file abcNtk.c.

| Vec_Int_t * Abc_NtkReadSignalPerm2 | ( | char * | pFileName, |
| int | nSignals ) |
Function*************************************************************
Synopsis []
Description []
SideEffects []
SeeAlso []
Definition at line 2126 of file abcNtk.c.
| void Abc_NtkRemovePo | ( | Abc_Ntk_t * | pNtk, |
| int | iOutput, | ||
| int | fRemoveConst0 ) |
Function*************************************************************
Synopsis []
Description []
SideEffects []
SeeAlso []
Definition at line 2108 of file abcNtk.c.

Function*************************************************************
Synopsis [Duplicate the AIG while adding latches.]
Description []
SideEffects []
SeeAlso []
Definition at line 634 of file abcNtk.c.


Function*************************************************************
Synopsis [Keeps POs in the array.]
Description []
SideEffects []
SeeAlso []
Definition at line 1805 of file abcNtk.c.

| Abc_Ntk_t * Abc_NtkStartFrom | ( | Abc_Ntk_t * | pNtk, |
| Abc_NtkType_t | Type, | ||
| Abc_NtkFunc_t | Func ) |
Function*************************************************************
Synopsis [Starts a new network using existing network as a model.]
Description []
SideEffects []
SeeAlso []
Definition at line 157 of file abcNtk.c.


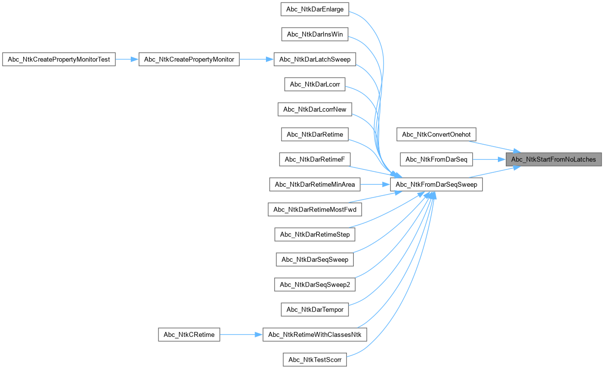
| Abc_Ntk_t * Abc_NtkStartFromNoLatches | ( | Abc_Ntk_t * | pNtk, |
| Abc_NtkType_t | Type, | ||
| Abc_NtkFunc_t | Func ) |
Function*************************************************************
Synopsis [Starts a new network using existing network as a model.]
Description []
SideEffects []
SeeAlso []
Definition at line 301 of file abcNtk.c.


| Abc_Ntk_t * Abc_NtkStartFromWithLatches | ( | Abc_Ntk_t * | pNtk, |
| Abc_NtkType_t | Type, | ||
| Abc_NtkFunc_t | Func, | ||
| int | nLatches ) |
Function*************************************************************
Synopsis [Starts a new network using existing network as a model.]
Description []
SideEffects []
SeeAlso []
Definition at line 224 of file abcNtk.c.


| Abc_Ntk_t * Abc_NtkStartRead | ( | char * | pName | ) |
Function*************************************************************
Synopsis [Starts a new network using existing network as a model.]
Description []
SideEffects []
SeeAlso []
Definition at line 386 of file abcNtk.c.

| void Abc_NtkSwapOneOutput | ( | Abc_Ntk_t * | pNtk, |
| int | iOutput ) |
Function*************************************************************
Synopsis []
Description []
SideEffects []
SeeAlso []
Definition at line 2069 of file abcNtk.c.

Function*************************************************************
Synopsis [Removes POs with suppsize less than 2 and PIs without fanout.]
Description []
SideEffects []
SeeAlso []
Definition at line 1921 of file abcNtk.c.

| void Abc_NtkUnpermute | ( | Abc_Ntk_t * | pNtk | ) |
Function*************************************************************
Synopsis []
Description []
SideEffects []
SeeAlso []
Definition at line 2409 of file abcNtk.c.