#include <stdio.h>#include <stdlib.h>#include <string.h>#include <assert.h>#include "misc/vec/vec.h"#include "misc/vec/vecWec.h"#include "misc/util/utilCex.h"
Go to the source code of this file.
Classes | |
| struct | Gia_Rpr_t_ |
| struct | Gia_Plc_t_ |
| struct | Gia_Obj_t_ |
| struct | Gia_Man_t_ |
| struct | Gps_Par_t_ |
| struct | Emb_Par_t_ |
| struct | Gia_ParFra_t_ |
| struct | Gia_ParSim_t_ |
| struct | Gia_ManSim_t_ |
| struct | Jf_Par_t_ |
Macros | |
| #define | GIA_NONE 0x1FFFFFFF |
| INCLUDES ///. | |
| #define | GIA_VOID 0x0FFFFFFF |
| #define | GIA_ZER 1 |
| #define | GIA_ONE 2 |
| #define | GIA_UND 3 |
| #define | Gia_ManForEachConst(p, i) |
| #define | Gia_ManForEachClass(p, i) |
| #define | Gia_ManForEachClass0(p, i) |
| #define | Gia_ManForEachClassReverse(p, i) |
| #define | Gia_ClassForEachObj(p, i, iObj) |
| #define | Gia_ClassForEachObj1(p, i, iObj) |
| #define | Gia_ClassForEachObjStart(p, i, iObj, Start) |
| #define | Gia_ObjForEachFanoutStatic(p, pObj, pFanout, i) |
| #define | Gia_ObjForEachFanoutStaticId(p, Id, FanId, i) |
| #define | Gia_ObjForEachFanoutStaticIndex(p, Id, FanId, i, Index) |
| #define | Gia_ManForEachLut(p, i) |
| #define | Gia_ManForEachLutReverse(p, i) |
| #define | Gia_LutForEachFanin(p, i, iFan, k) |
| #define | Gia_LutForEachFaninIndex(p, i, iFan, k, Index) |
| #define | Gia_LutForEachFaninObj(p, i, pFanin, k) |
| #define | Gia_ManForEachLut2(p, i) |
| #define | Gia_ManForEachLut2Reverse(p, i) |
| #define | Gia_ManForEachLut2Vec(vIds, p, vVec, iObj, i) |
| #define | Gia_ManForEachLut2VecReverse(vIds, p, vVec, iObj, i) |
| #define | Gia_LutForEachFanin2(p, i, iFan, k) |
| #define | Gia_LutForEachFanout2(p, i, iFan, k) |
| #define | Gia_ManForEachCell(p, i) |
| #define | Gia_CellForEachFanin(p, i, iFanLit, k) |
| #define | Gia_ManForEachObj(p, pObj, i) |
| MACRO DEFINITIONS ///. | |
| #define | Gia_ManForEachObj1(p, pObj, i) |
| #define | Gia_ManForEachObjVec(vVec, p, pObj, i) |
| #define | Gia_ManForEachObjVecStart(vVec, p, pObj, i, Start) |
| #define | Gia_ManForEachObjVecStop(vVec, p, pObj, i, Stop) |
| #define | Gia_ManForEachObjVecStartStop(vVec, p, pObj, i, Start, Stop) |
| #define | Gia_ManForEachObjVecReverse(vVec, p, pObj, i) |
| #define | Gia_ManForEachObjVecLit(vVec, p, pObj, fCompl, i) |
| #define | Gia_ManForEachObjReverse(p, pObj, i) |
| #define | Gia_ManForEachObjReverse1(p, pObj, i) |
| #define | Gia_ManForEachBuf(p, pObj, i) |
| #define | Gia_ManForEachBufId(p, i) |
| #define | Gia_ManForEachAnd(p, pObj, i) |
| #define | Gia_ManForEachAndId(p, i) |
| #define | Gia_ManForEachMuxId(p, i) |
| #define | Gia_ManForEachCand(p, pObj, i) |
| #define | Gia_ManForEachAndReverse(p, pObj, i) |
| #define | Gia_ManForEachAndReverseId(p, i) |
| #define | Gia_ManForEachMux(p, pObj, i) |
| #define | Gia_ManForEachCi(p, pObj, i) |
| #define | Gia_ManForEachCiId(p, Id, i) |
| #define | Gia_ManForEachCiVec(vVec, p, pObj, i) |
| #define | Gia_ManForEachCiReverse(p, pObj, i) |
| #define | Gia_ManForEachCo(p, pObj, i) |
| #define | Gia_ManForEachCoVec(vVec, p, pObj, i) |
| #define | Gia_ManForEachCoId(p, Id, i) |
| #define | Gia_ManForEachCoReverse(p, pObj, i) |
| #define | Gia_ManForEachCoDriver(p, pObj, i) |
| #define | Gia_ManForEachCoDriverId(p, DriverId, i) |
| #define | Gia_ManForEachPi(p, pObj, i) |
| #define | Gia_ManForEachPo(p, pObj, i) |
| #define | Gia_ManForEachRo(p, pObj, i) |
| #define | Gia_ManForEachRi(p, pObj, i) |
| #define | Gia_ManForEachRiRo(p, pObjRi, pObjRo, i) |
| #define | Gia_ManForEachRoToRiVec(vRoIds, p, pObj, i) |
| #define | Gia_ManForEachObjWithBoxes(p, pObj, i) |
| #define | Gia_ManForEachObjReverseWithBoxes(p, pObj, i) |
| #define | Gia_ManForEachCiIdWithBoxes(p, Id, i) |
| #define | Gia_ManForEachCoWithBoxes(p, pObj, i) |
Typedefs | |
| typedef struct Gia_MmFixed_t_ | Gia_MmFixed_t |
| BASIC TYPES ///. | |
| typedef struct Gia_MmFlex_t_ | Gia_MmFlex_t |
| typedef struct Gia_MmStep_t_ | Gia_MmStep_t |
| typedef struct Gia_Dat_t_ | Gia_Dat_t |
| typedef struct Gia_Rpr_t_ | Gia_Rpr_t |
| typedef struct Gia_Plc_t_ | Gia_Plc_t |
| typedef struct Gia_Obj_t_ | Gia_Obj_t |
| typedef struct Gia_Man_t_ | Gia_Man_t |
| typedef struct Gps_Par_t_ | Gps_Par_t |
| typedef struct Emb_Par_t_ | Emb_Par_t |
| typedef struct Gia_ParFra_t_ | Gia_ParFra_t |
| typedef struct Gia_ParSim_t_ | Gia_ParSim_t |
| typedef struct Gia_ManSim_t_ | Gia_ManSim_t |
| typedef struct Jf_Par_t_ | Jf_Par_t |
| typedef struct Cbs_Man_t_ | Cbs_Man_t |
| typedef struct Gia_ChMan_t_ | Gia_ChMan_t |
| typedef struct Gia_ManMin_t_ | Gia_ManMin_t |
| typedef struct Gia_Man2Min_t_ | Gia_Man2Min_t |
| typedef struct Tas_Man_t_ | Tas_Man_t |
| typedef struct Bnd_Man_t_ | Bnd_Man_t |
| #define Gia_CellForEachFanin | ( | p, | |
| i, | |||
| iFanLit, | |||
| k ) |
| #define Gia_ClassForEachObj | ( | p, | |
| i, | |||
| iObj ) |
| #define Gia_ClassForEachObj1 | ( | p, | |
| i, | |||
| iObj ) |
| #define Gia_ClassForEachObjStart | ( | p, | |
| i, | |||
| iObj, | |||
| Start ) |
| #define Gia_LutForEachFanin | ( | p, | |
| i, | |||
| iFan, | |||
| k ) |
| #define Gia_LutForEachFanin2 | ( | p, | |
| i, | |||
| iFan, | |||
| k ) |
| #define Gia_LutForEachFaninIndex | ( | p, | |
| i, | |||
| iFan, | |||
| k, | |||
| Index ) |
| #define Gia_LutForEachFaninObj | ( | p, | |
| i, | |||
| pFanin, | |||
| k ) |
| #define Gia_LutForEachFanout2 | ( | p, | |
| i, | |||
| iFan, | |||
| k ) |
| #define Gia_ManForEachAnd | ( | p, | |
| pObj, | |||
| i ) |
| #define Gia_ManForEachAndId | ( | p, | |
| i ) |
| #define Gia_ManForEachAndReverse | ( | p, | |
| pObj, | |||
| i ) |
| #define Gia_ManForEachAndReverseId | ( | p, | |
| i ) |
| #define Gia_ManForEachBuf | ( | p, | |
| pObj, | |||
| i ) |
| #define Gia_ManForEachBufId | ( | p, | |
| i ) |
| #define Gia_ManForEachCand | ( | p, | |
| pObj, | |||
| i ) |
| #define Gia_ManForEachCell | ( | p, | |
| i ) |
| #define Gia_ManForEachCi | ( | p, | |
| pObj, | |||
| i ) |
| #define Gia_ManForEachCiId | ( | p, | |
| Id, | |||
| i ) |
| #define Gia_ManForEachCiIdWithBoxes | ( | p, | |
| Id, | |||
| i ) |
| #define Gia_ManForEachCiReverse | ( | p, | |
| pObj, | |||
| i ) |
| #define Gia_ManForEachCiVec | ( | vVec, | |
| p, | |||
| pObj, | |||
| i ) |
| #define Gia_ManForEachClass | ( | p, | |
| i ) |
| #define Gia_ManForEachClass0 | ( | p, | |
| i ) |
| #define Gia_ManForEachClassReverse | ( | p, | |
| i ) |
| #define Gia_ManForEachCo | ( | p, | |
| pObj, | |||
| i ) |
| #define Gia_ManForEachCoDriver | ( | p, | |
| pObj, | |||
| i ) |
| #define Gia_ManForEachCoDriverId | ( | p, | |
| DriverId, | |||
| i ) |
| #define Gia_ManForEachCoId | ( | p, | |
| Id, | |||
| i ) |
| #define Gia_ManForEachConst | ( | p, | |
| i ) |
| #define Gia_ManForEachCoReverse | ( | p, | |
| pObj, | |||
| i ) |
| #define Gia_ManForEachCoVec | ( | vVec, | |
| p, | |||
| pObj, | |||
| i ) |
| #define Gia_ManForEachCoWithBoxes | ( | p, | |
| pObj, | |||
| i ) |
| #define Gia_ManForEachLut | ( | p, | |
| i ) |
| #define Gia_ManForEachLut2 | ( | p, | |
| i ) |
| #define Gia_ManForEachLut2Reverse | ( | p, | |
| i ) |
| #define Gia_ManForEachLut2Vec | ( | vIds, | |
| p, | |||
| vVec, | |||
| iObj, | |||
| i ) |
Definition at line 1172 of file gia.h.
| #define Gia_ManForEachLut2VecReverse | ( | vIds, | |
| p, | |||
| vVec, | |||
| iObj, | |||
| i ) |
Definition at line 1174 of file gia.h.
| #define Gia_ManForEachLutReverse | ( | p, | |
| i ) |
| #define Gia_ManForEachMux | ( | p, | |
| pObj, | |||
| i ) |
| #define Gia_ManForEachMuxId | ( | p, | |
| i ) |
| #define Gia_ManForEachObj | ( | p, | |
| pObj, | |||
| i ) |
| #define Gia_ManForEachObj1 | ( | p, | |
| pObj, | |||
| i ) |
| #define Gia_ManForEachObjReverse | ( | p, | |
| pObj, | |||
| i ) |
| #define Gia_ManForEachObjReverse1 | ( | p, | |
| pObj, | |||
| i ) |
| #define Gia_ManForEachObjReverseWithBoxes | ( | p, | |
| pObj, | |||
| i ) |
| #define Gia_ManForEachObjVec | ( | vVec, | |
| p, | |||
| pObj, | |||
| i ) |
| #define Gia_ManForEachObjVecLit | ( | vVec, | |
| p, | |||
| pObj, | |||
| fCompl, | |||
| i ) |
Definition at line 1204 of file gia.h.
| #define Gia_ManForEachObjVecReverse | ( | vVec, | |
| p, | |||
| pObj, | |||
| i ) |
Definition at line 1202 of file gia.h.
| #define Gia_ManForEachObjVecStart | ( | vVec, | |
| p, | |||
| pObj, | |||
| i, | |||
| Start ) |
Definition at line 1196 of file gia.h.
| #define Gia_ManForEachObjVecStartStop | ( | vVec, | |
| p, | |||
| pObj, | |||
| i, | |||
| Start, | |||
| Stop ) |
| #define Gia_ManForEachObjVecStop | ( | vVec, | |
| p, | |||
| pObj, | |||
| i, | |||
| Stop ) |
| #define Gia_ManForEachObjWithBoxes | ( | p, | |
| pObj, | |||
| i ) |
| #define Gia_ManForEachPi | ( | p, | |
| pObj, | |||
| i ) |
| #define Gia_ManForEachPo | ( | p, | |
| pObj, | |||
| i ) |
| #define Gia_ManForEachRi | ( | p, | |
| pObj, | |||
| i ) |
| #define Gia_ManForEachRiRo | ( | p, | |
| pObjRi, | |||
| pObjRo, | |||
| i ) |
| #define Gia_ManForEachRo | ( | p, | |
| pObj, | |||
| i ) |
| #define Gia_ManForEachRoToRiVec | ( | vRoIds, | |
| p, | |||
| pObj, | |||
| i ) |
| #define GIA_NONE 0x1FFFFFFF |
INCLUDES ///.
CFile****************************************************************
FileName [gia.h]
SystemName [ABC: Logic synthesis and verification system.]
PackageName [Scalable AIG package.]
Synopsis [External declarations.]
Author [Alan Mishchenko]
Affiliation [UC Berkeley]
Date [Ver. 1.0. Started - June 20, 2005.]
Revision [
] PARAMETERS ///
| #define Gia_ObjForEachFanoutStatic | ( | p, | |
| pObj, | |||
| pFanout, | |||
| i ) |
| #define Gia_ObjForEachFanoutStaticId | ( | p, | |
| Id, | |||
| FanId, | |||
| i ) |
| #define Gia_ObjForEachFanoutStaticIndex | ( | p, | |
| Id, | |||
| FanId, | |||
| i, | |||
| Index ) |
| typedef struct Bnd_Man_t_ Bnd_Man_t |
| typedef struct Cbs_Man_t_ Cbs_Man_t |
| typedef struct Emb_Par_t_ Emb_Par_t |
| typedef struct Gia_ChMan_t_ Gia_ChMan_t |
| typedef struct Gia_Man2Min_t_ Gia_Man2Min_t |
| typedef struct Gia_Man_t_ Gia_Man_t |
| typedef struct Gia_ManMin_t_ Gia_ManMin_t |
| typedef struct Gia_ManSim_t_ Gia_ManSim_t |
| typedef struct Gia_MmFixed_t_ Gia_MmFixed_t |
| typedef struct Gia_MmFlex_t_ Gia_MmFlex_t |
| typedef struct Gia_MmStep_t_ Gia_MmStep_t |
| typedef struct Gia_Obj_t_ Gia_Obj_t |
| typedef struct Gia_ParFra_t_ Gia_ParFra_t |
| typedef struct Gia_ParSim_t_ Gia_ParSim_t |
| typedef struct Gia_Plc_t_ Gia_Plc_t |
| typedef struct Gia_Rpr_t_ Gia_Rpr_t |
| typedef struct Gps_Par_t_ Gps_Par_t |
| typedef struct Tas_Man_t_ Tas_Man_t |
|
extern |
Function*************************************************************
Synopsis []
Description [check if the given boundary is valid. Return 0 if the boundary is invalid. Return k if the boundary is valid and there're k boundary inputs. Can be called even if Bnd_Man_t is not created]
SideEffects []
SeeAlso []
Definition at line 379 of file giaBound.c.

|
extern |
|
extern |
Function*************************************************************
Synopsis []
Description [create circuit with the boundary changed to CI/CO]
SideEffects []
SeeAlso []
Definition at line 780 of file giaBound.c.


|
extern |
Definition at line 232 of file giaBound.c.

Function*************************************************************
Synopsis []
Description [find the extended boundary in spec and compute the corresponding boundary in impl]
SideEffects []
SeeAlso []
Definition at line 549 of file giaBound.c.

Definition at line 873 of file giaBound.c.

Function*************************************************************
Synopsis []
Description [perform ECO directly (not used)]
SideEffects []
SeeAlso []
Definition at line 922 of file giaBound.c.

Function*************************************************************
Synopsis []
Description [recover bounadry]
SideEffects []
SeeAlso []
Definition at line 1059 of file giaBound.c.

|
extern |
Function*************************************************************
Synopsis []
Description [perform eco with recovered boundary. bnd_man is not used]
SideEffects []
SeeAlso []
Definition at line 1156 of file giaBound.c.

Definition at line 867 of file giaBound.c.

|
extern |
Definition at line 176 of file giaBound.c.
|
extern |
Definition at line 175 of file giaBound.c.
|
extern |
Definition at line 178 of file giaBound.c.

|
extern |
Definition at line 193 of file giaBound.c.

|
extern |
Definition at line 274 of file giaBound.c.
|
extern |
Definition at line 310 of file giaBound.c.
|
extern |
|
extern |
Definition at line 68 of file giaBound.c.
Definition at line 1252 of file giaBound.c.

Function*************************************************************
Synopsis []
Description []
SideEffects []
SeeAlso []
Definition at line 88 of file giaBound.c.
|
extern |
Function*************************************************************
Synopsis []
Description []
SideEffects []
SeeAlso []
Definition at line 153 of file giaBound.c.
Function*************************************************************
Synopsis []
Description []
SideEffects []
SeeAlso []
Definition at line 153 of file giaCSat.c.


|
extern |
Function*************************************************************
Synopsis [Looking for a satisfying assignment of the node.]
Description [Assumes that each node has flag pObj->fMark0 set to 0. Returns 1 if unsatisfiable, 0 if satisfiable, and -1 if undecided. The node may be complemented. ]
SideEffects [The two procedures differ in the CEX format.]
SeeAlso []
Definition at line 947 of file giaCSat.c.


Definition at line 970 of file giaCSat.c.

|
extern |
Function*************************************************************
Synopsis [Procedure to test the new SAT solver.]
Description []
SideEffects []
SeeAlso []
Definition at line 708 of file giaCSatOld.c.

|
extern |
Function*************************************************************
Synopsis [Procedure to test the new SAT solver.]
Description []
SideEffects []
SeeAlso []
Definition at line 1037 of file giaCSat.c.


|
extern |
Function*************************************************************
Synopsis []
Description []
SideEffects []
SeeAlso []
Definition at line 181 of file giaCSat.c.

|
extern |
Function*************************************************************
Synopsis [Experiment with the FORCE algorithm.]
Description []
SideEffects []
SeeAlso []
Definition at line 1039 of file giaForce.c.

|
extern |
Function*************************************************************
Synopsis [Reads the AIG in the binary AIGER format.]
Description []
SideEffects []
SeeAlso []
Definition at line 1017 of file giaAiger.c.


|
extern |
Function*************************************************************
Synopsis [Reads the AIG in the binary AIGER format.]
Description []
SideEffects []
SeeAlso []
Definition at line 176 of file giaAiger.c.


|
extern |
Function*************************************************************
Synopsis [Writes the AIG in the binary AIGER format.]
Description []
SideEffects []
SeeAlso []
Definition at line 1595 of file giaAiger.c.


Function*************************************************************
Synopsis [Writes the AIG in into the memory buffer.]
Description [The resulting buffer constains the AIG in AIGER format. The resulting buffer should be deallocated by the user.]
SideEffects []
SeeAlso []
Definition at line 1062 of file giaAiger.c.

|
extern |
Function*************************************************************
Synopsis [Writes the AIG in into the memory buffer.]
Description [The resulting buffer constains the AIG in AIGER format. The CI/CO/AND nodes are assumed to be ordered according to some rule. The resulting buffer should be deallocated by the user.]
SideEffects [Note that in vCos, PIs are order first, followed by latches!]
SeeAlso []
Definition at line 1136 of file giaAiger.c.

|
extern |
Function*************************************************************
Synopsis [Writes the AIG in the binary AIGER format.]
Description []
SideEffects []
SeeAlso []
Definition at line 1220 of file giaAiger.c.


|
extern |
Function*************************************************************
Synopsis [Writes the AIG in the binary AIGER format.]
Description []
SideEffects []
SeeAlso []
Definition at line 1629 of file giaAiger.c.

|
extern |
Function*************************************************************
Synopsis [Writes the AIG in the binary AIGER format.]
Description []
SideEffects []
SeeAlso []
Definition at line 1611 of file giaAiger.c.


|
extern |
Function*************************************************************
Synopsis [Returns the composite name of the file.]
Description []
SideEffects []
SeeAlso []
Definition at line 130 of file giaUtil.c.


|
extern |
FUNCTION DECLARATIONS ///.
Definition at line 64 of file giaAiger.c.

|
extern |
Function*************************************************************
Synopsis []
Description []
SideEffects []
SeeAlso []
Definition at line 154 of file giaUtil.c.


Definition at line 249 of file giaTruth.c.


|
extern |
Function*************************************************************
Synopsis [Takes a literal and returns a support-minized literal.]
Description []
SideEffects []
SeeAlso []
Definition at line 815 of file giaSupp.c.


|
extern |
Function*************************************************************
Synopsis [Create/delete the data representation manager.]
Description []
SideEffects []
SeeAlso []
Definition at line 375 of file giaSupp.c.


|
extern |
Definition at line 394 of file giaSupp.c.


|
extern |
Function*************************************************************
Synopsis [Synthesis script.]
Description []
SideEffects []
SeeAlso []
Definition at line 69 of file giaScript.c.


Definition at line 157 of file giaScript.c.

Definition at line 194 of file giaScript.c.

|
extern |
Definition at line 1047 of file giaBalAig.c.


Definition at line 2596 of file giaSimBase.c.


Definition at line 2579 of file giaSimBase.c.

Function*************************************************************
Synopsis []
Description []
SideEffects []
SeeAlso []
Definition at line 441 of file giaBalAig.c.

|
extern |
|
extern |
|
extern |
|
extern |
DECLARATIONS ///.
CFile****************************************************************
FileName [giaTim.c]
SystemName [ABC: Logic synthesis and verification system.]
PackageName [Scalable AIG package.]
Synopsis [Procedures with hierarchy/timing manager.]
Author [Alan Mishchenko]
Affiliation [UC Berkeley]
Date [Ver. 1.0. Started - June 20, 2005.]
Revision [
] FUNCTION DEFINITIONS /// Function*************************************************************
Synopsis [Returns the number of boxes in the AIG with boxes.]
Description []
SideEffects []
SeeAlso []
Definition at line 50 of file giaTim.c.


Definition at line 963 of file giaSim.c.

|
extern |
Definition at line 902 of file giaSim.c.

|
extern |
Definition at line 859 of file giaSim.c.

|
extern |
Definition at line 824 of file giaSim.c.

|
extern |
|
extern |
Definition at line 846 of file giaSim.c.

|
extern |
Function*************************************************************
Synopsis [Returns CEX containing all object valuess for each timeframe.]
Description []
SideEffects []
SeeAlso []
Definition at line 353 of file giaCex.c.

Function*************************************************************
Synopsis [Returns CEX containing PI+CS values for each timeframe.]
Description []
SideEffects []
SeeAlso []
Definition at line 306 of file giaCex.c.

|
extern |
Function*************************************************************
Synopsis [Returns the number of COs whose value is 1.]
Description []
SideEffects []
SeeAlso []
Definition at line 491 of file giaUtil.c.

|
extern |
Function*************************************************************
Synopsis [Checks integriting of complex flops and carry-chains.]
Description []
SideEffects []
SeeAlso []
Definition at line 441 of file giaSweep.c.


|
extern |
|
extern |
|
extern |
Definition at line 2278 of file giaUtil.c.

|
extern |
Function*************************************************************
Synopsis [Returns 0 if AIG is not in the required topo order.]
Description [AIG should be in such an order that the representative is always traversed before the node.]
SideEffects []
SeeAlso []
Definition at line 236 of file giaEquiv.c.

Function*************************************************************
Synopsis [Derives the miter of several AIGs for choice computation.]
Description []
SideEffects []
SeeAlso []
Definition at line 3763 of file giaDup.c.


|
extern |
Function*************************************************************
Synopsis [Prepares copies for the model.]
Description []
SideEffects []
SeeAlso []
Definition at line 511 of file giaUtil.c.

|
extern |
|
extern |
|
extern |
Function*************************************************************
Synopsis [Sets phases of the internal nodes.]
Description []
SideEffects []
SeeAlso []
Definition at line 313 of file giaUtil.c.

|
extern |
Function*************************************************************
Synopsis [Sets phases of the internal nodes.]
Description []
SideEffects []
SeeAlso []
Definition at line 472 of file giaUtil.c.

|
extern |
Function*************************************************************
Synopsis [Skip the first outputs during cleanup.]
Description []
SideEffects []
SeeAlso []
Definition at line 101 of file giaScl.c.


|
extern |
|
extern |
|
extern |
Function*************************************************************
Synopsis [Collects support nodes.]
Description []
SideEffects []
SeeAlso []
Definition at line 125 of file giaDfs.c.


Function*************************************************************
Synopsis [Counts the support size of the node.]
Description []
SideEffects []
SeeAlso []
Definition at line 99 of file giaDfs.c.


Function*************************************************************
Synopsis [Collects support nodes.]
Description []
SideEffects []
SeeAlso []
Definition at line 71 of file giaDfs.c.


Function*************************************************************
Synopsis [Collects support nodes.]
Description []
SideEffects []
SeeAlso []
Definition at line 202 of file giaDfs.c.


Function*************************************************************
Synopsis [Collects PO Ids into one array.]
Description []
SideEffects []
SeeAlso []
Definition at line 960 of file giaUtil.c.

Definition at line 632 of file giaMinLut.c.


Definition at line 581 of file giaDfs.c.


Definition at line 615 of file giaDfs.c.


|
extern |
Definition at line 60 of file giaScl.c.


Function*************************************************************
Synopsis [Returns 1 if the manager are structural identical.]
Description []
SideEffects []
SeeAlso []
Definition at line 1737 of file giaUtil.c.


|
extern |
Definition at line 2508 of file giaUtil.c.

|
extern |
Definition at line 390 of file giaEdge.c.


|
extern |
Definition at line 568 of file giaEdge.c.

Function*************************************************************
Synopsis [Compute equivalence classes of nodes.]
Description []
SideEffects []
SeeAlso []
Definition at line 183 of file giaEquiv.c.


|
extern |
Function*************************************************************
Synopsis [External procedures.]
Description []
SideEffects []
SeeAlso []
Definition at line 516 of file giaSplit.c.


|
extern |
Definition at line 541 of file giaSplit.c.


Function*************************************************************
Synopsis []
Description []
SideEffects []
SeeAlso []
Definition at line 3685 of file giaSimBase.c.


|
extern |
Function*************************************************************
Synopsis [Computes probability of switching (or of being 1).]
Description []
SideEffects []
SeeAlso []
Definition at line 808 of file giaSwitch.c.


|
extern |
Function*************************************************************
Synopsis [Computes probability of switching (or of being 1).]
Description []
SideEffects []
SeeAlso []
Definition at line 658 of file giaSwitch.c.


|
extern |
Definition at line 684 of file giaSwitch.c.


|
extern |
Function*************************************************************
Synopsis [Collects support nodes.]
Description []
SideEffects []
SeeAlso []
Definition at line 375 of file giaDfs.c.


|
extern |
Function*************************************************************
Synopsis [Computes truth table of the node.]
Description [Assumes that the structural support is no more than 8 inputs. Uses array vTruth to store temporary truth tables. The returned pointer should be used immediately.]
SideEffects []
SeeAlso []
Definition at line 90 of file giaBidec.c.


|
extern |
Function*************************************************************
Synopsis [Prints mapping statistics.]
Description []
SideEffects []
SeeAlso []
Definition at line 118 of file giaEdge.c.

|
extern |
Function*************************************************************
Synopsis [Counts the number of choice nodes]
Description []
SideEffects []
SeeAlso []
Definition at line 2091 of file giaEquiv.c.
|
extern |
Function*************************************************************
Synopsis [Counts the number of choices]
Description []
SideEffects []
SeeAlso []
Definition at line 2113 of file giaEquiv.c.
|
extern |
Function*************************************************************
Synopsis [Returns the value of the given object in the given timeframe.]
Description [Should be called to probe the value of an object with the given ID (iFrame is a 0-based number of a time frame - should not exceed the number of timeframes in the original counter-example).]
SideEffects []
SeeAlso []
Definition at line 266 of file giaCex.c.

Function*************************************************************
Synopsis [Starts the process of returning values for internal nodes.]
Description [Should be called when pCex is available, before probing any object for its value using Gia_ManCounterExampleValueLookup().]
SideEffects []
SeeAlso []
Definition at line 188 of file giaCex.c.

|
extern |
Function*************************************************************
Synopsis [Stops the process of returning values for internal nodes.]
Description [Should be called when probing is no longer needed]
SideEffects []
SeeAlso []
Definition at line 246 of file giaCex.c.

|
extern |
Function*************************************************************
Synopsis []
Description []
SideEffects []
SeeAlso []
Definition at line 531 of file giaMinLut.c.

|
extern |
DECLARATIONS ///.
CFile****************************************************************
FileName [giaMuxes.c]
SystemName [ABC: Logic synthesis and verification system.]
PackageName [Scalable AIG package.]
Synopsis [Multiplexer profiling algorithm.]
Author [Alan Mishchenko]
Affiliation [UC Berkeley]
Date [Ver. 1.0. Started - June 20, 2005.]
Revision [
] FUNCTION DEFINITIONS /// Function*************************************************************
Synopsis [Counts XORs and MUXes.]
Description []
SideEffects []
SeeAlso []
Definition at line 49 of file giaMuxes.c.


|
extern |
Function*************************************************************
Synopsis [Count PIs with fanout.]
Description []
SideEffects []
SeeAlso []
|
extern |
Function*************************************************************
Synopsis [Count POs driven by non-zero driver.]
Description []
SideEffects []
SeeAlso []
|
extern |
|
extern |
Function*************************************************************
Synopsis [Assigns references.]
Description []
SideEffects []
SeeAlso []
Definition at line 828 of file giaUtil.c.


|
extern |
Function*************************************************************
Synopsis [Assigns references.]
Description []
SideEffects []
SeeAlso []
Definition at line 779 of file giaUtil.c.
|
extern |
Function*************************************************************
Synopsis [Assigns levels.]
Description []
SideEffects []
SeeAlso []
Definition at line 750 of file giaUtil.c.

|
extern |
Definition at line 916 of file giaUtil.c.


|
extern |
Function*************************************************************
Synopsis [Computes the delay trace of the given network.]
Description []
SideEffects []
SeeAlso []
Definition at line 230 of file giaSpeedup.c.


|
extern |
Function*************************************************************
Synopsis [Prints the delay trace for the given network.]
Description []
SideEffects []
SeeAlso []
Definition at line 444 of file giaSpeedup.c.


Definition at line 5030 of file giaDup.c.

Definition at line 4956 of file giaDup.c.

Definition at line 5082 of file giaDup.c.

|
extern |
Function*************************************************************
Synopsis [Given representatives, derives pointers to the next objects.]
Description []
SideEffects []
SeeAlso []
Definition at line 260 of file giaEquiv.c.

|
extern |
Function*************************************************************
Synopsis [Given points to the next objects, derives representatives.]
Description []
SideEffects []
SeeAlso []
Definition at line 293 of file giaEquiv.c.

|
extern |
Function*************************************************************
Synopsis [Given pSibls, derives original representitives and nexts.]
Description []
SideEffects []
SeeAlso []
Definition at line 325 of file giaEquiv.c.


|
extern |
Definition at line 318 of file giaDecs.c.


|
extern |
Function*************************************************************
Synopsis []
Description []
SideEffects []
SeeAlso []
Definition at line 130 of file giaEnable.c.

|
extern |
Definition at line 1415 of file giaMan.c.


|
extern |
Definition at line 2151 of file giaMan.c.

Function*************************************************************
Synopsis [Duplicates AIG without any changes.]
Description []
SideEffects []
SeeAlso []
Definition at line 720 of file giaDup.c.

Definition at line 751 of file giaDup.c.


Definition at line 3941 of file giaDup.c.


Definition at line 4021 of file giaDup.c.


Definition at line 4054 of file giaDup.c.

Function*************************************************************
Synopsis [Computes the AND of all POs.]
Description []
SideEffects []
SeeAlso []
Definition at line 3216 of file giaDup.c.


Function*************************************************************
Synopsis [Appends second AIG without any changes.]
Description []
SideEffects []
SeeAlso []
Definition at line 1137 of file giaDup.c.

|
extern |
Function*************************************************************
Synopsis [Appends logic cones as additional property outputs.]
Description []
SideEffects []
SeeAlso []
Definition at line 1305 of file giaDup.c.


Definition at line 1174 of file giaDup.c.


Definition at line 1156 of file giaDup.c.


Function*************************************************************
Synopsis [Reduce bit-width of GIA assuming it is Boolean.]
Description []
SideEffects []
SeeAlso []
Definition at line 1976 of file giaDup.c.

|
extern |
Definition at line 6411 of file giaDup.c.


|
extern |
Definition at line 6464 of file giaDup.c.


|
extern |
Definition at line 6425 of file giaDup.c.


Function*************************************************************
Synopsis [Duplicates AIG in the DFS order while putting CIs first.]
Description []
SideEffects []
SeeAlso []
Definition at line 862 of file giaCof.c.

Function*************************************************************
Synopsis [Cofactors w.r.t. an internal node.]
Description []
SideEffects []
SeeAlso []
Definition at line 1935 of file giaDup.c.

Definition at line 1861 of file giaDup.c.


Function*************************************************************
Synopsis [Cofactors all variables whose fanout is higher than this.]
Description []
SideEffects []
SeeAlso []
Definition at line 987 of file giaCof.c.

Function*************************************************************
Synopsis [Cofactors selected variables (should be in reverse topo order).]
Description []
SideEffects []
SeeAlso []
Definition at line 936 of file giaCof.c.


|
extern |
Definition at line 802 of file giaTim.c.


Definition at line 2270 of file giaDup.c.


Definition at line 2282 of file giaDup.c.


Definition at line 3880 of file giaDup.c.


Definition at line 2235 of file giaDup.c.


Definition at line 691 of file giaDup.c.

Function*************************************************************
Synopsis [Decomposes the miter outputs.]
Description []
SideEffects []
SeeAlso []
Definition at line 4675 of file giaDup.c.

Definition at line 1748 of file giaDup.c.


Function*************************************************************
Synopsis [Duplicates AIG in the DFS order.]
Description []
SideEffects []
SeeAlso []
Definition at line 2708 of file giaDup.c.


Function*************************************************************
Synopsis [Duplicates AIG in the DFS order.]
Description []
SideEffects []
SeeAlso []
Definition at line 2795 of file giaDup.c.

Function*************************************************************
Synopsis [Duplicates AIG in the DFS order while putting CIs first.]
Description []
SideEffects []
SeeAlso []
Definition at line 2188 of file giaDup.c.


Function*************************************************************
Synopsis [Duplicates AIG in the DFS order while putting CIs first.]
Description []
SideEffects []
SeeAlso []
Definition at line 2346 of file giaDup.c.


Definition at line 2321 of file giaDup.c.

Definition at line 1770 of file giaDup.c.

Definition at line 1815 of file giaDup.c.


Function*************************************************************
Synopsis [Duplicates AIG in the DFS order while putting CIs first.]
Description []
SideEffects []
SeeAlso []
Definition at line 2158 of file giaDup.c.

Function*************************************************************
Synopsis [Existentially quantified given variable.]
Description []
SideEffects []
SeeAlso []
Definition at line 2012 of file giaDup.c.


Function*************************************************************
Synopsis [Duplicates AIG while complementing the flops.]
Description [The array of initial state contains the init state for each state bit of the flops in the design.]
SideEffects []
SeeAlso []
Definition at line 628 of file giaDup.c.


Function*************************************************************
Synopsis [Duplicates while adding self-loops to the registers.]
Description []
SideEffects []
SeeAlso []
Definition at line 1399 of file giaDup.c.


|
extern |
Function*************************************************************
Synopsis []
Description []
SideEffects []
SeeAlso []
Definition at line 4176 of file giaDup.c.


Function*************************************************************
Synopsis [Performs hashing for a mapped AIG.]
Description []
SideEffects []
SeeAlso []
Definition at line 2772 of file giaIf.c.


Function*************************************************************
Synopsis [Duplicates AIG while putting first PIs, then nodes, then POs.]
Description []
SideEffects []
SeeAlso []
Definition at line 597 of file giaDup.c.


Function*************************************************************
Synopsis [Duplicates the AIG with nodes ordered by level.]
Description []
SideEffects []
SeeAlso []
Definition at line 4135 of file giaDup.c.


Definition at line 846 of file giaDup.c.


Function*************************************************************
Synopsis [Duplicates AIG without any changes.]
Description []
SideEffects []
SeeAlso []
Definition at line 1444 of file giaDup.c.


Definition at line 1887 of file giaDup.c.


Function*************************************************************
Synopsis [Derives GIA with MUXes.]
Description [Create MUX if the sum of fanin references does not exceed limit.]
SideEffects []
SeeAlso []
Definition at line 98 of file giaMuxes.c.


Definition at line 823 of file giaDup.c.


Function*************************************************************
Synopsis [Derives GIA without MUXes.]
Description []
SideEffects []
SeeAlso []
Definition at line 228 of file giaMuxes.c.


Function*************************************************************
Synopsis [Duplicates AIG in the DFS order while putting CIs first.]
Description []
SideEffects []
SeeAlso []
Definition at line 139 of file giaTim.c.


Definition at line 4108 of file giaDup.c.


Function*************************************************************
Synopsis [Duplicates AIG in the DFS order while putting CIs first.]
Description []
SideEffects []
SeeAlso []
Definition at line 2590 of file giaDup.c.

Function*************************************************************
Synopsis [Duplicates AIG while putting first PIs, then nodes, then POs.]
Description []
SideEffects []
SeeAlso []
Definition at line 532 of file giaDup.c.

Function*************************************************************
Synopsis [Duplicates AIG while putting objects in the DFS order.]
Description []
SideEffects []
SeeAlso []
Definition at line 206 of file giaDup.c.

Function*************************************************************
Synopsis [Duplicates AIG while putting objects in the DFS order.]
Description []
SideEffects []
SeeAlso []
Definition at line 438 of file giaDup.c.

Definition at line 482 of file giaDup.c.

Function*************************************************************
Synopsis [Duplicates AIG while putting objects in the DFS order.]
Description []
SideEffects []
SeeAlso []
Definition at line 313 of file giaDup.c.

Function*************************************************************
Synopsis [Duplicates AIG while putting objects in the DFS order.]
Description []
SideEffects []
SeeAlso []
Definition at line 342 of file giaDup.c.


Function*************************************************************
Synopsis [Duplicates AIG without any changes.]
Description []
SideEffects []
SeeAlso []
Definition at line 929 of file giaDup.c.


Definition at line 962 of file giaDup.c.


Definition at line 1026 of file giaDup.c.


Function*************************************************************
Synopsis [Removes pointers to the unmarked nodes..]
Description []
SideEffects []
SeeAlso []
Definition at line 82 of file giaDup.c.


FUNCTION DEFINITIONS ///.
Function*************************************************************
Synopsis [Removes pointers to the unmarked nodes..]
Description [Array vLits contains literals of p. At the same time, each object pObj of p points to a literal of pNew. This procedure remaps literals in array vLits into literals of pNew.]
SideEffects []
SeeAlso []
Definition at line 54 of file giaDup.c.

Definition at line 802 of file giaDup.c.


Function*************************************************************
Synopsis [Duplicates AIG while putting objects in the DFS order.]
Description []
SideEffects []
SeeAlso []
Definition at line 376 of file giaDup.c.


Function*************************************************************
Synopsis [Duplicates while adding self-loops to the registers.]
Description []
SideEffects []
SeeAlso []
Definition at line 1359 of file giaDup.c.

Function*************************************************************
Synopsis []
Description []
SideEffects []
SeeAlso []
Definition at line 4211 of file giaDup.c.

Function*************************************************************
Synopsis [Duplicates AIG while creating "parallel" copies.]
Description []
SideEffects []
SeeAlso []
Definition at line 1547 of file giaDup.c.

Function*************************************************************
Synopsis [Detect topmost gate.]
Description []
SideEffects []
SeeAlso []
Definition at line 2930 of file giaDup.c.

|
extern |
Function*************************************************************
Synopsis [Duplicates AIG in the DFS order while putting CIs first.]
Description []
SideEffects []
SeeAlso []
Definition at line 2431 of file giaDup.c.


Function*************************************************************
Synopsis [Existentially quantified given variable.]
Description []
SideEffects []
SeeAlso []
Definition at line 2059 of file giaDup.c.


Function*************************************************************
Synopsis [Duplicates AIG according to the timing manager.]
Description []
SideEffects []
SeeAlso []
Definition at line 382 of file giaTim.c.


Function*************************************************************
Synopsis [Reorders flops for sequential AIGs with boxes.]
Description []
SideEffects []
SeeAlso []
Definition at line 203 of file giaTim.c.

Function*************************************************************
Synopsis [Duplicates AIG while putting first PIs, then nodes, then POs.]
Description []
SideEffects []
SeeAlso []
Definition at line 3816 of file giaDup.c.


Function*************************************************************
Synopsis [Duplicates transition relation from p1 and property from p2.]
Description []
SideEffects []
SeeAlso []
Definition at line 2634 of file giaDup.c.


Function*************************************************************
Synopsis [Duplicates AIG without any changes.]
Description []
SideEffects []
SeeAlso []
Definition at line 905 of file giaDup.c.


|
extern |
Function*************************************************************
Synopsis [Performs 'zero' and 'undc' operation.]
Description [The init string specifies 0/1/X for each flop.]
SideEffects []
SeeAlso []
Definition at line 3569 of file giaDup.c.


FUNCTION DEFINITIONS ///.
Function*************************************************************
Synopsis [Transforms edge assignment.]
Description []
SideEffects []
SeeAlso []
Definition at line 72 of file giaEdge.c.

Definition at line 88 of file giaEdge.c.

|
extern |
Function*************************************************************
Synopsis []
Description []
SideEffects []
SeeAlso []
Definition at line 376 of file giaEquiv.c.
|
extern |
Function*************************************************************
Synopsis []
Description []
SideEffects []
SeeAlso []
Definition at line 450 of file giaEquiv.c.

|
extern |
Function*************************************************************
Synopsis []
Description []
SideEffects []
SeeAlso []
Definition at line 357 of file giaEquiv.c.

|
extern |
Function*************************************************************
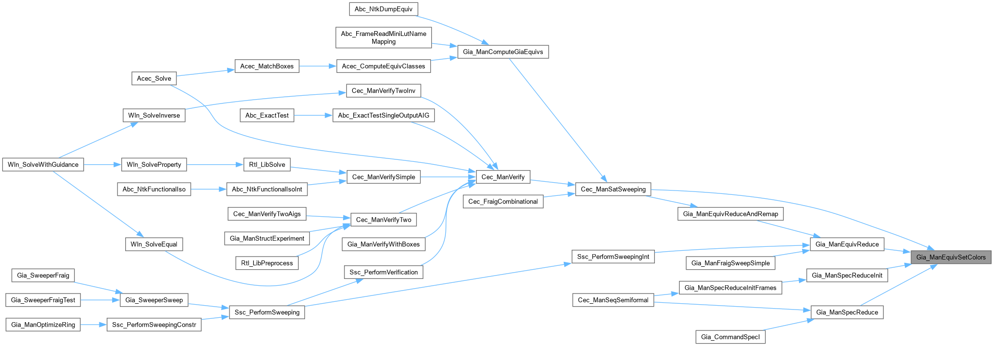
Synopsis [Reduces AIG using equivalence classes.]
Description []
SideEffects []
SeeAlso []
Definition at line 882 of file giaEquiv.c.

|
extern |
Function*************************************************************
Synopsis [Transforms equiv classes by setting a good representative.]
Description []
SideEffects []
SeeAlso []
Definition at line 1780 of file giaEquiv.c.

|
extern |
Definition at line 501 of file giaEquiv.c.


|
extern |
Definition at line 489 of file giaEquiv.c.


|
extern |
Function*************************************************************
Synopsis [Reduces AIG using equivalence classes.]
Description []
SideEffects []
SeeAlso []
Definition at line 677 of file giaEquiv.c.


Function*************************************************************
Synopsis [Reduces AIG while remapping equivalence classes.]
Description [Drops the pairs of outputs if they are proved equivalent.]
SideEffects []
SeeAlso []
Definition at line 1040 of file giaEquiv.c.


|
extern |
Function*************************************************************
Synopsis [Marks CIs/COs/ANDs unreachable from POs.]
Description []
SideEffects []
SeeAlso []
Definition at line 1097 of file giaEquiv.c.


Function*************************************************************
Synopsis [Reduces AIG using equivalence classes.]
Description []
SideEffects []
SeeAlso []
Definition at line 2034 of file giaEquiv.c.


|
extern |
Function*************************************************************
Synopsis [Transforms equiv classes by removing the AB nodes.]
Description []
SideEffects []
SeeAlso []
Definition at line 1519 of file giaEquiv.c.

|
extern |
|
extern |
Definition at line 201 of file giaEdge.c.


|
extern |
Function*************************************************************
Synopsis []
Description []
SideEffects []
SeeAlso []
Definition at line 277 of file giaDecs.c.


|
extern |
Function*************************************************************
Synopsis [Computes probability of switching (or of being 1).]
Description []
SideEffects []
SeeAlso []
Definition at line 746 of file giaSwitch.c.

|
extern |
Definition at line 633 of file giaEdge.c.


|
extern |
Function*************************************************************
Synopsis []
Description []
SideEffects []
SeeAlso []
Definition at line 236 of file giaBalMap.c.

|
extern |
FUNCTION DEFINITIONS ///.
Function*************************************************************
Synopsis [Create fanout for all objects in the manager.]
Description []
SideEffects []
SeeAlso []
Definition at line 66 of file giaFanout.c.

|
extern |
Function*************************************************************
Synopsis [Deletes fanout for all objects in the manager.]
Description []
SideEffects []
SeeAlso []
Definition at line 98 of file giaFanout.c.
|
extern |
|
extern |
Function*************************************************************
Synopsis [Reduces AIG using equivalence classes.]
Description []
SideEffects []
SeeAlso []
Definition at line 2267 of file giaEquiv.c.

|
extern |
Function*************************************************************
Synopsis []
Description []
SideEffects []
SeeAlso []
Definition at line 2552 of file giaEquiv.c.
|
extern |
Function*************************************************************
Synopsis [Reduces AIG using equivalence classes.]
Description []
SideEffects []
SeeAlso []
Definition at line 2404 of file giaEquiv.c.

Function*************************************************************
Synopsis [Resimulates the counter-example.]
Description []
SideEffects []
SeeAlso []
Definition at line 91 of file giaCex.c.


Function*************************************************************
Synopsis [Returns the array containing the first fanout of each object.]
Description []
SideEffects []
SeeAlso []
Definition at line 1861 of file giaUtil.c.

Function*************************************************************
Synopsis []
Description []
SideEffects []
SeeAlso []
Definition at line 606 of file giaSweep.c.

|
extern |
Function*************************************************************
Synopsis []
Description []
SideEffects []
SeeAlso []
Definition at line 840 of file giaFrames.c.

Function*************************************************************
Synopsis [Perform init unrolling as long as PO(s) are constant 0.]
Description []
SideEffects []
SeeAlso []
Definition at line 941 of file giaFrames.c.

|
extern |
Function*************************************************************
Synopsis [This procedure sets default parameters.]
Description []
SideEffects []
SeeAlso []
Definition at line 631 of file giaFrames.c.

Function*************************************************************
Synopsis [Determine the frontier.]
Description []
SideEffects []
SeeAlso []
Definition at line 147 of file giaFront.c.


|
extern |
Function*************************************************************
Synopsis []
Description []
SideEffects []
SeeAlso []
Definition at line 262 of file giaFront.c.

Function*************************************************************
Synopsis [Assigns levels using CI level information.]
Description []
SideEffects []
SeeAlso []
Definition at line 609 of file giaUtil.c.

Function*************************************************************
Synopsis [Returns 1 if AIG has dangling nodes.]
Description []
SideEffects []
SeeAlso []
Definition at line 1422 of file giaUtil.c.


|
extern |
Function*************************************************************
Synopsis [Returns 1 if AIG has dangling nodes.]
Description []
SideEffects []
SeeAlso []
Definition at line 1353 of file giaUtil.c.


|
extern |
Function*************************************************************
Synopsis [Starts the hash table.]
Description []
SideEffects []
SeeAlso []
|
extern |
Function*************************************************************
Synopsis [Hashes AND gate.]
Description []
SideEffects []
SeeAlso []
Definition at line 576 of file giaHash.c.

Function*************************************************************
Synopsis [Creates well-balanced AND gate.]
Description []
SideEffects []
SeeAlso []
Definition at line 783 of file giaHash.c.


Definition at line 802 of file giaHash.c.


|
extern |
Function*************************************************************
Synopsis []
Description []
SideEffects []
SeeAlso []
Definition at line 637 of file giaHash.c.

Definition at line 809 of file giaHash.c.


Definition at line 87 of file giaHash.c.


|
extern |
|
extern |
|
extern |
Function*************************************************************
Synopsis []
Description []
SideEffects []
SeeAlso []
Definition at line 692 of file giaHash.c.

|
extern |
Function*************************************************************
Synopsis [Hashes MUX gate.]
Description []
SideEffects []
SeeAlso []
Definition at line 521 of file giaHash.c.


|
extern |
|
extern |
Function********************************************************************
Synopsis [Profiles the hash table.]
Description []
SideEffects []
SeeAlso []
Definition at line 207 of file giaHash.c.
|
extern |
Function*************************************************************
Synopsis [Starts the hash table.]
Description []
SideEffects []
SeeAlso []
Definition at line 125 of file giaHash.c.

|
extern |
|
extern |
Function*************************************************************
Synopsis []
Description []
SideEffects []
SeeAlso []
Definition at line 668 of file giaHash.c.

|
extern |
Function*************************************************************
Synopsis [Hashes XOR gate.]
Description []
SideEffects []
SeeAlso []
Definition at line 469 of file giaHash.c.


|
extern |
Function*************************************************************
Synopsis []
Description []
SideEffects []
SeeAlso []
Definition at line 190 of file giaUtil.c.

|
extern |
Definition at line 1214 of file giaSim.c.

|
extern |
Definition at line 1205 of file giaSim.c.

Definition at line 1174 of file giaSim.c.
|
extern |
|
extern |
Function*************************************************************
Synopsis [Complements the constraint outputs.]
Description []
SideEffects []
SeeAlso []
Definition at line 1641 of file giaUtil.c.

|
extern |
Definition at line 1651 of file giaUtil.c.

|
extern |
Function*************************************************************
Synopsis [Makes sure the manager is normalized.]
Description []
SideEffects []
SeeAlso []
Definition at line 114 of file giaTim.c.

Function*************************************************************
Synopsis []
Description []
SideEffects []
SeeAlso []
Definition at line 958 of file giaIso.c.


|
extern |
Function*************************************************************
Synopsis []
Description []
SideEffects []
SeeAlso []
Definition at line 1075 of file giaIso.c.


|
extern |
Function*************************************************************
Synopsis []
Description []
SideEffects []
SeeAlso []
Definition at line 718 of file giaIso2.c.

|
extern |
Function*************************************************************
Synopsis [Returns one if this is a seq AIG with non-trivial boxes.]
Description []
SideEffects []
SeeAlso []
Definition at line 98 of file giaTim.c.


Function*************************************************************
Synopsis [Levelizes the nodes.]
Description []
SideEffects []
SeeAlso []
Definition at line 403 of file giaDfs.c.


Function*************************************************************
Synopsis [Levelizes the nodes.]
Description []
SideEffects []
SeeAlso []
Definition at line 430 of file giaDfs.c.


|
extern |
Function*************************************************************
Synopsis [Assigns levels.]
Description []
SideEffects []
SeeAlso []
Definition at line 546 of file giaUtil.c.

|
extern |
Definition at line 566 of file giaUtil.c.


|
extern |
Definition at line 478 of file giaTim.c.


|
extern |
Function*************************************************************
Synopsis [Prints mapping statistics.]
Description []
SideEffects []
SeeAlso []
Definition at line 108 of file giaIf.c.

|
extern |
Function*************************************************************
Synopsis [Prints mapping statistics.]
Description []
SideEffects []
SeeAlso []
Definition at line 165 of file giaIf.c.

|
extern |
Definition at line 581 of file giaTim.c.


|
extern |
|
extern |
Function*************************************************************
Synopsis [Prints mapping statistics.]
Description []
SideEffects []
SeeAlso []
Definition at line 203 of file giaIf.c.

|
extern |
Function*************************************************************
Synopsis [Prints mapping statistics.]
Description []
SideEffects []
SeeAlso []
Definition at line 127 of file giaIf.c.

|
extern |
Definition at line 2257 of file giaIf.c.


FUNCTION DEFINITIONS ///.
Function*************************************************************
Synopsis [Performs AIG shrinking using the current mapping.]
Description []
SideEffects []
SeeAlso []
Definition at line 49 of file giaShrink.c.

|
extern |
Function*************************************************************
Synopsis []
Description []
SideEffects []
SeeAlso []
Definition at line 401 of file giaShrink6.c.

|
extern |
Function*************************************************************
Synopsis [Returns 1 if AIG has dangling nodes.]
Description []
SideEffects []
SeeAlso []
Definition at line 1391 of file giaUtil.c.

|
extern |
Function*************************************************************
Synopsis [Marks nodes that appear as faninis of other nodes.]
Description []
SideEffects []
SeeAlso []
Definition at line 1779 of file giaUtil.c.

|
extern |
Function*************************************************************
Synopsis [Returns memory used in megabytes.]
Description []
SideEffects []
SeeAlso []
Definition at line 194 of file giaMan.c.

|
extern |
Function*************************************************************
Synopsis [Creates miter of two designs.]
Description []
SideEffects []
SeeAlso []
Definition at line 2983 of file giaDup.c.


Function*************************************************************
Synopsis [Creates miter of two designs.]
Description []
SideEffects []
SeeAlso []
Definition at line 3651 of file giaDup.c.

|
extern |
Function*************************************************************
Synopsis [Creates miter of two designs.]
Description []
SideEffects []
SeeAlso []
Definition at line 3130 of file giaDup.c.


|
extern |
Function*************************************************************
Synopsis [Computes reverse topological order.]
Description [Assumes that levels are already assigned. The levels of CO nodes may not be assigned.]
SideEffects []
SeeAlso []
Definition at line 459 of file giaDfs.c.

Definition at line 286 of file giaTim.c.


|
extern |
DECLARATIONS ///.
CFile****************************************************************
FileName [giaEquiv.c]
SystemName [ABC: Logic synthesis and verification system.]
PackageName [Scalable AIG package.]
Synopsis [Manipulation of equivalence classes.]
Author [Alan Mishchenko]
Affiliation [UC Berkeley]
Date [Ver. 1.0. Started - June 20, 2005.]
Revision [
] FUNCTION DEFINITIONS /// Function*************************************************************
Synopsis [Manipulating original IDs.]
Description []
SideEffects []
SeeAlso []
Definition at line 46 of file giaEquiv.c.

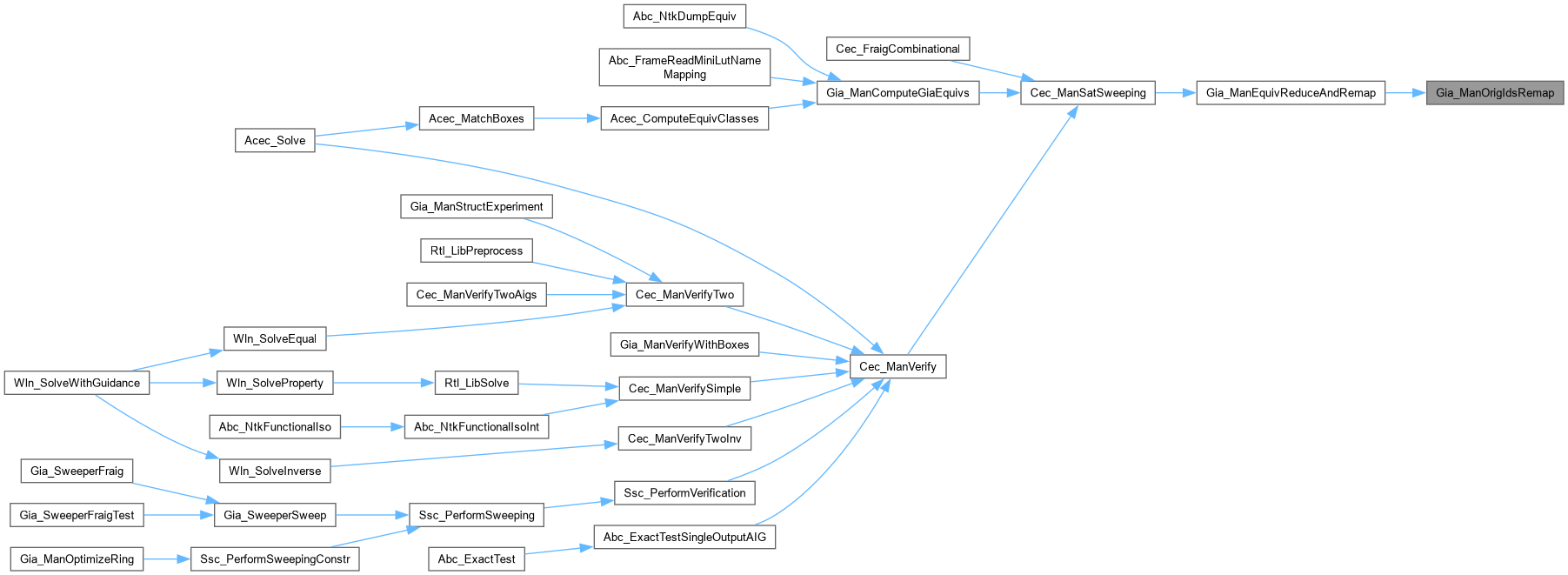
Definition at line 106 of file giaEquiv.c.


Definition at line 56 of file giaEquiv.c.


|
extern |
Function*************************************************************
Synopsis []
Description []
SideEffects []
SeeAlso []
Definition at line 233 of file giaBidec.c.

|
extern |
Definition at line 2678 of file giaIf.c.


|
extern |
Function*************************************************************
Synopsis []
Description []
SideEffects []
SeeAlso []
Definition at line 298 of file giaBalMap.c.

|
extern |
Function*************************************************************
Synopsis [Performs classical fast_extract on logic functions.]
Description []
SideEffects [Sorts the fanins of each cut in the increasing order.]
SeeAlso []
Definition at line 465 of file giaFx.c.


Function*************************************************************
Synopsis [Interface of LUT mapping package.]
Description []
SideEffects []
SeeAlso []
Definition at line 2292 of file giaLf.c.

Definition at line 2598 of file giaIf.c.


|
extern |
Function*************************************************************
Synopsis [Interface of other mapping-based procedures.]
Description []
SideEffects []
SeeAlso []
Definition at line 2651 of file giaIf.c.


|
extern |
Function*************************************************************
Synopsis []
Description []
SideEffects []
SeeAlso []
Definition at line 265 of file giaBalMap.c.

Function*************************************************************
Synopsis [Permute inputs.]
Description []
SideEffects []
SeeAlso []
Definition at line 2758 of file giaDup.c.


|
extern |
|
extern |
Definition at line 1582 of file giaUtil.c.

Definition at line 1618 of file giaUtil.c.

|
extern |
|
extern |
Function*************************************************************
Synopsis [Returns sorted array of node handles with largest fanout.]
Description []
SideEffects []
SeeAlso []
Definition at line 746 of file giaCof.c.

|
extern |
Definition at line 727 of file giaIf.c.


|
extern |
Definition at line 532 of file giaIf.c.


|
extern |
Function*************************************************************
Synopsis [Prints stats for the AIG.]
Description []
SideEffects []
SeeAlso []
Definition at line 679 of file giaMan.c.
|
extern |
Definition at line 63 of file giaMuxes.c.


|
extern |
Function*************************************************************
Synopsis [Prints NPN class statistics.]
Description []
SideEffects []
SeeAlso []
Definition at line 804 of file giaMan.c.


|
extern |
Definition at line 497 of file giaIf.c.


Function*************************************************************
Synopsis [Determine probability of being 1 at the outputs.]
Description []
SideEffects []
SeeAlso []
Definition at line 848 of file giaSwitch.c.


|
extern |
Function*************************************************************
Synopsis [Prints mapping statistics.]
Description []
SideEffects []
SeeAlso []
Definition at line 663 of file giaIf.c.

Function*************************************************************
Synopsis [Prints stats for the AIG.]
Description []
SideEffects []
SeeAlso []
Definition at line 495 of file giaMan.c.


|
extern |
Function*************************************************************
Synopsis [Statistics of the miter.]
Description []
SideEffects []
SeeAlso []
Definition at line 730 of file giaMan.c.


|
extern |
Function*************************************************************
Synopsis [Prints stats for the AIG.]
Description []
SideEffects []
SeeAlso []
Definition at line 658 of file giaMan.c.


|
extern |
Function*************************************************************
Synopsis []
Description []
SideEffects []
SeeAlso []
Definition at line 5609 of file giaDup.c.

|
extern |
Function*************************************************************
Synopsis [Serialization.]
Description []
SideEffects []
SeeAlso []
Definition at line 2660 of file giaSimBase.c.
|
extern |
Definition at line 2682 of file giaSimBase.c.

|
extern |
Definition at line 505 of file giaExist.c.


Definition at line 144 of file giaExist.c.

Definition at line 117 of file giaExist.c.

|
extern |
|
extern |
|
extern |
Definition at line 157 of file giaExist.c.

|
extern |
FUNCTION DEFINITIONS ///.
Function*************************************************************
Synopsis [Creates a sequence or random numbers.]
Description []
SideEffects []
SeeAlso [http://www.codeproject.com/KB/recipes/SimpleRNG.aspx]
|
extern |
Function*************************************************************
Synopsis [Creates random info for the primary inputs.]
Description []
SideEffects []
SeeAlso []
Definition at line 85 of file giaUtil.c.


|
extern |
|
extern |
Definition at line 220 of file giaMini.c.

|
extern |
Function*************************************************************
Synopsis [Procedures to read/write GIA to/from MiniAIG file.]
Description []
SideEffects []
SeeAlso []
Definition at line 587 of file giaMini.c.

Function*************************************************************
Synopsis []
Description []
SideEffects []
SeeAlso []
Definition at line 737 of file giaTsim.c.


|
extern |
Function*************************************************************
Synopsis [Rehashes AIG.]
Description []
SideEffects []
SeeAlso []
Definition at line 739 of file giaHash.c.


Function*************************************************************
Synopsis [Transform seq circuits with enables by removing enables.]
Description []
SideEffects []
SeeAlso []
Definition at line 514 of file giaEnable.c.

Function*************************************************************
Synopsis [Reports the reduction of the AIG.]
Description []
SideEffects []
SeeAlso []
Definition at line 782 of file giaMan.c.

Function*************************************************************
Synopsis [Compute required levels.]
Description []
SideEffects []
SeeAlso []
Definition at line 702 of file giaUtil.c.

Function*************************************************************
Synopsis [Derives the cut for forward retiming.]
Description [Assumes topological ordering of the nodes.]
SideEffects []
SeeAlso []
Definition at line 267 of file giaRetime.c.


Function*************************************************************
Synopsis [Compute reverse levels.]
Description []
SideEffects []
SeeAlso []
Definition at line 658 of file giaUtil.c.

|
extern |
Definition at line 8 of file giaRrr.cpp.

Function*************************************************************
Synopsis [Save/load value from file.]
Description []
SideEffects []
SeeAlso []
|
extern |
Function*************************************************************
Synopsis [Marks CIs/COs/ANDs unreachable from POs.]
Description []
SideEffects []
SeeAlso []
Definition at line 156 of file giaScl.c.


Function*************************************************************
Synopsis [Performs sequential cleanup.]
Description []
SideEffects []
SeeAlso []
Definition at line 258 of file giaScl.c.


Function*************************************************************
Synopsis [Determines the failed PO when its exact frame is not known.]
Description []
SideEffects []
SeeAlso []
Definition at line 139 of file giaCex.c.

|
extern |
FUNCTION DEFINITIONS ///.
Function*************************************************************
Synopsis [Load the network into FPGA manager.]
Description []
SideEffects []
SeeAlso []
Definition at line 59 of file giaIf.c.


Definition at line 621 of file giaUtil.c.


|
extern |
Function*************************************************************
Synopsis [Assigns levels.]
Description []
SideEffects []
SeeAlso []
Definition at line 295 of file giaIf.c.

|
extern |
Function*************************************************************
Synopsis [Sets phases of the internal nodes.]
Description []
SideEffects []
SeeAlso []
Definition at line 237 of file giaUtil.c.

|
extern |
|
extern |
|
extern |
Function*************************************************************
Synopsis [Sets phases of the internal nodes.]
Description []
SideEffects []
SeeAlso []
Definition at line 450 of file giaUtil.c.

|
extern |
Function*************************************************************
Synopsis [Assigns levels.]
Description []
SideEffects []
SeeAlso []
Definition at line 271 of file giaIf.c.

|
extern |
Definition at line 1126 of file giaShow.c.


Definition at line 2570 of file giaSimBase.c.


Function*************************************************************
Synopsis [Serialization.]
Description []
SideEffects []
SeeAlso []
Definition at line 2558 of file giaSimBase.c.

|
extern |
|
extern |
Function*************************************************************
Synopsis []
Description []
SideEffects []
SeeAlso []
Definition at line 453 of file giaSim.c.

Definition at line 125 of file giaSimBase.c.


Definition at line 138 of file giaSimBase.c.


|
extern |
Function*************************************************************
Synopsis [This procedure sets default parameters.]
Description []
SideEffects []
SeeAlso []
Definition at line 165 of file giaSim.c.


|
extern |
Function*************************************************************
Synopsis []
Description []
SideEffects []
SeeAlso []
Definition at line 599 of file giaSim.c.


|
extern |
Function*************************************************************
Synopsis []
Description []
SideEffects []
SeeAlso []
Definition at line 476 of file giaSim.c.

Function*************************************************************
Synopsis [Computes dimentions of the graph.]
Description []
SideEffects []
SeeAlso []
Definition at line 1791 of file giaEmbed.c.

|
extern |
Function*************************************************************
Synopsis [Reduces AIG using equivalence classes.]
Description []
SideEffects []
SeeAlso []
Definition at line 1253 of file giaEquiv.c.


|
extern |
Function*************************************************************
Synopsis [Creates initialized SRM with the given number of frames.]
Description []
SideEffects []
SeeAlso []
Definition at line 1390 of file giaEquiv.c.


|
extern |
Function*************************************************************
Synopsis [Creates initialized SRM with the given number of frames.]
Description [Uses as many frames as needed to create the number of output not less than the number of equivalence literals.]
SideEffects []
SeeAlso []
Definition at line 1480 of file giaEquiv.c.


|
extern |
Function*************************************************************
Synopsis [Adds choices to speed up the network by the given percentage.]
Description []
SideEffects []
SeeAlso []
Definition at line 629 of file giaSpeedup.c.

|
extern |
FUNCTION DEFINITIONS ///.
Function*************************************************************
Synopsis [Creates AIG.]
Description []
SideEffects []
SeeAlso []
|
extern |
Function*************************************************************
Synopsis [Allocates static fanout.]
Description []
SideEffects []
SeeAlso []
Definition at line 238 of file giaFanout.c.


|
extern |
Function*************************************************************
Synopsis [Deallocates static fanout.]
Description []
SideEffects []
SeeAlso []
Definition at line 393 of file giaFanout.c.

Definition at line 335 of file giaFanout.c.


|
extern |
Function*************************************************************
Synopsis []
Description []
SideEffects []
SeeAlso []
Definition at line 407 of file giaStg.c.


|
extern |
Function*************************************************************
Synopsis []
Description []
SideEffects []
SeeAlso []
Definition at line 508 of file giaStg.c.

|
extern |
Function*************************************************************
Synopsis [Deletes AIG.]
Description []
SideEffects []
SeeAlso []
Definition at line 82 of file giaMan.c.

|
extern |
Function*************************************************************
Synopsis [Stops the AIG manager.]
Description []
SideEffects []
SeeAlso []
Definition at line 224 of file giaMan.c.


|
extern |
|
extern |
Function*************************************************************
Synopsis [Collects support nodes.]
Description []
SideEffects []
SeeAlso []
Definition at line 324 of file giaDfs.c.


|
extern |
DECLARATIONS ///.
CFile****************************************************************
FileName [giaSupp.c]
SystemName [ABC: Logic synthesis and verification system.]
PackageName [Scalable AIG package.]
Synopsis [Support minimization for AIGs.]
Author [Alan Mishchenko]
Affiliation [UC Berkeley]
Date [Ver. 1.0. Started - June 20, 2005.]
Revision [
]
Definition at line 279 of file giaSupp.c.

|
extern |
|
extern |
Function*************************************************************
Synopsis [Swaps PO number 0 with PO number i.]
Description []
SideEffects []
SeeAlso []
Definition at line 1808 of file giaUtil.c.

|
extern |
Function*************************************************************
Synopsis [Reduces root model with scorr.]
Description []
SideEffects []
SeeAlso []
Definition at line 739 of file giaSweep.c.

|
extern |
Function*************************************************************
Synopsis [Returns sorted array of node handles with largest fanout.]
Description []
SideEffects []
SeeAlso []
Definition at line 904 of file giaEmbed.c.

|
extern |
CFile****************************************************************
FileName [giaTransduction.c]
SystemName [ABC: Logic synthesis and verification system.]
PackageName [Scalable AIG package.]
Synopsis [Implementation of transduction method.]
Author [Yukio Miyasaka]
Affiliation [UC Berkeley]
Date [Ver. 1.0. Started - May 2023.]
Revision [
]
Definition at line 35 of file giaTransduction.cpp.


|
extern |
Definition at line 91 of file giaTransduction.cpp.


Function*************************************************************
Synopsis [Transfers mapping from hie GIA to normalized GIA.]
Description [Hie GIA (pGia) points to normalized GIA (p).]
SideEffects []
SeeAlso []
Definition at line 2305 of file giaIf.c.


Definition at line 2336 of file giaIf.c.

Function*************************************************************
Synopsis [Transforms the circuit into a regular miter.]
Description []
SideEffects []
SeeAlso []
Definition at line 3376 of file giaDup.c.


Definition at line 3409 of file giaDup.c.


Definition at line 3440 of file giaDup.c.

Definition at line 3465 of file giaDup.c.

Definition at line 1109 of file giaTtopt.cpp.


|
extern |
Definition at line 1157 of file giaTtopt.cpp.

Function*************************************************************
Synopsis [Duplicates AIG for unrolling.]
Description []
SideEffects []
SeeAlso []
Definition at line 155 of file giaFrames.c.

|
extern |
Function*************************************************************
Synopsis [Computes init/non-init unrolling without flops.]
Description []
SideEffects []
SeeAlso []
Definition at line 437 of file giaFrames.c.


|
extern |
Function*************************************************************
Synopsis [Unrolls initialized timeframes while cofactoring some vars.]
Description []
SideEffects []
SeeAlso []
Definition at line 403 of file giaEnable.c.


Function*************************************************************
Synopsis [Duplicates AIG for unrolling.]
Description []
SideEffects []
SeeAlso []
Definition at line 107 of file giaFrames.c.


|
extern |
Function*************************************************************
Synopsis [Read the last literal.]
Description []
SideEffects []
SeeAlso []
Definition at line 490 of file giaFrames.c.

|
extern |
Function*************************************************************
Synopsis [Computes init/non-init unrolling without flops.]
Description []
SideEffects []
SeeAlso []
Definition at line 402 of file giaFrames.c.


|
extern |
Function*************************************************************
Synopsis [Deletes manager.]
Description []
SideEffects []
SeeAlso []
Definition at line 310 of file giaFrames.c.


Function*************************************************************
Synopsis []
Description []
SideEffects []
SeeAlso []
Definition at line 2352 of file giaUtil.c.

Function*************************************************************
Synopsis [Update AIG of the holes.]
Description []
SideEffects []
SeeAlso []
Definition at line 694 of file giaTim.c.


|
extern |
Definition at line 713 of file giaTim.c.


Function*************************************************************
Synopsis [Finds edge assignment.]
Description []
SideEffects []
SeeAlso []
Definition at line 610 of file giaEdge.c.

Function*************************************************************
Synopsis [Update hierarchy/timing manager.]
Description []
SideEffects []
SeeAlso []
Definition at line 668 of file giaTim.c.


Definition at line 675 of file giaTim.c.


DECLARATIONS ///.
CFile****************************************************************
FileName [giaAbs.c]
SystemName [ABC: Logic synthesis and verification system.]
PackageName [Scalable AIG package.]
Synopsis [Counter-example-guided abstraction refinement.]
Author [Alan Mishchenko]
Affiliation [UC Berkeley]
Date [Ver. 1.0. Started - June 20, 2005.]
Revision [
] FUNCTION DEFINITIONS /// Function*************************************************************
Synopsis [Resimulates the counter-example.]
Description []
SideEffects []
SeeAlso []
Definition at line 48 of file giaCex.c.


|
extern |
Function*************************************************************
Synopsis [Verify XAIG against its spec.]
Description []
SideEffects []
SeeAlso []
Definition at line 955 of file giaTim.c.

|
extern |
|
extern |
|
extern |
Function*************************************************************
Synopsis []
Description []
SideEffects []
SeeAlso []
Definition at line 161 of file giaMem.c.

|
extern |
Function*************************************************************
Synopsis []
Description []
SideEffects []
SeeAlso []
Definition at line 212 of file giaMem.c.

|
extern |
|
extern |
|
extern |
Function*************************************************************
Synopsis []
Description [Relocates all the memory except the first chunk.]
SideEffects []
SeeAlso []
Definition at line 232 of file giaMem.c.
|
extern |
FUNCTION DEFINITIONS ///.
Function*************************************************************
Synopsis [Allocates memory pieces of fixed size.]
Description [The size of the chunk is computed as the minimum of 1024 entries and 64K. Can only work with entry size at least 4 byte long.]
SideEffects []
SeeAlso []
Definition at line 96 of file giaMem.c.


|
extern |
Function*************************************************************
Synopsis []
Description []
SideEffects []
SeeAlso []
Definition at line 132 of file giaMem.c.

|
extern |
Function*************************************************************
Synopsis []
Description []
SideEffects []
SeeAlso []
Definition at line 366 of file giaMem.c.
|
extern |
|
extern |
Function*************************************************************
Synopsis []
Description [Relocates all the memory except the first chunk.]
SideEffects []
SeeAlso []
|
extern |
Function*************************************************************
Synopsis [Allocates entries of flexible size.]
Description [Can only work with entry size at least 4 byte long.]
SideEffects []
SeeAlso []
Definition at line 305 of file giaMem.c.

|
extern |
Function*************************************************************
Synopsis []
Description []
SideEffects []
SeeAlso []
Definition at line 337 of file giaMem.c.
|
extern |
Function*************************************************************
Synopsis [Creates the entry.]
Description []
SideEffects []
SeeAlso []
Definition at line 534 of file giaMem.c.

|
extern |
Function*************************************************************
Synopsis [Recycles the entry.]
Description []
SideEffects []
SeeAlso []
Definition at line 563 of file giaMem.c.

|
extern |
Function*************************************************************
Synopsis []
Description []
SideEffects []
SeeAlso []
|
extern |
Function*************************************************************
Synopsis [Starts the hierarchical memory manager.]
Description [This manager can allocate entries of any size. Iternally they are mapped into the entries with the number of bytes equal to the power of 2. The smallest entry size is 8 bytes. The next one is 16 bytes etc. So, if the user requests 6 bytes, he gets 8 byte entry. If we asks for 25 bytes, he gets 32 byte entry etc. The input parameters "nSteps" says how many fixed memory managers are employed internally. Calling this procedure with nSteps equal to 10 results in 10 hierarchically arranged internal memory managers, which can allocate up to 4096 (1Kb) entries. Requests for larger entries are handed over to malloc() and then ABC_FREE()ed.]
SideEffects []
SeeAlso []
Definition at line 468 of file giaMem.c.

|
extern |
|
extern |
Definition at line 1324 of file giaUtil.c.

Function*************************************************************
Synopsis [Returns the number of internal nodes in the MFFC.]
Description []
SideEffects []
SeeAlso []
Definition at line 1230 of file giaUtil.c.


Definition at line 1241 of file giaUtil.c.


Definition at line 1279 of file giaUtil.c.


Function*************************************************************
Synopsis [Adds fanout (pFanout) of node (pObj).]
Description []
SideEffects []
SeeAlso []
Definition at line 116 of file giaFanout.c.


|
extern |
|
extern |
Definition at line 71 of file giaResub.c.


Definition at line 429 of file giaTruth.c.


|
extern |
Definition at line 345 of file giaTruth.c.


Function*************************************************************
Synopsis [Computing the truth table for GIA object.]
Description [The truth table should be used by the calling application (or saved into the user's storage) before this procedure is called again.]
SideEffects []
SeeAlso []
Definition at line 447 of file giaTruth.c.


|
extern |
Definition at line 386 of file giaTruth.c.

Definition at line 289 of file giaTruth.c.


Function*************************************************************
Synopsis [Computes the truth table of pRoot in terms of leaves.]
Description [The root cannot be one of the leaves.]
SideEffects []
SeeAlso []
Definition at line 628 of file giaTruth.c.


|
extern |
Function*************************************************************
Synopsis []
Description []
SideEffects []
SeeAlso []
Definition at line 552 of file giaTruth.c.

|
extern |
|
extern |
Function*************************************************************
Synopsis [Returns 1 if the node is the root of MUX or EXOR/NEXOR.]
Description []
SideEffects []
SeeAlso []
Definition at line 982 of file giaUtil.c.

Function*************************************************************
Synopsis [Verbose printing of the AIG node.]
Description []
SideEffects []
SeeAlso []
Definition at line 1456 of file giaUtil.c.

Function*************************************************************
Synopsis [Recognizes what nodes are inputs of the EXOR.]
Description []
SideEffects []
SeeAlso []
Definition at line 1018 of file giaUtil.c.

|
extern |
Function*************************************************************
Synopsis [Recognizes what nodes are control and data inputs of a MUX.]
Description [If the node is a MUX, returns the control variable C. Assigns nodes T and E to be the then and else variables of the MUX. Node C is never complemented. Nodes T and E can be complemented. This function also recognizes EXOR/NEXOR gates as MUXes.]
SideEffects []
SeeAlso []
Definition at line 1056 of file giaUtil.c.


Function*************************************************************
Synopsis [Removes fanout (pFanout) of node (pObj).]
Description []
SideEffects []
SeeAlso []
Definition at line 163 of file giaFanout.c.
Function*************************************************************
Synopsis [Sets the phase of one object.]
Description []
SideEffects []
SeeAlso []
Definition at line 387 of file giaUtil.c.

Definition at line 73 of file giaDecs.c.


|
extern |
FUNCTION DEFINITIONS ///.
Function*************************************************************
Synopsis []
Description []
SideEffects []
SeeAlso []
Definition at line 51 of file giaDecs.c.

|
extern |
Function*************************************************************
Synopsis [Checks if the counter-examples asserts the output.]
Description [Assumes that fMark0 and fMark1 are clean. Leaves them clean.]
SideEffects []
SeeAlso []
Definition at line 93 of file giaPat.c.

|
extern |
|
extern |
|
extern |
|
extern |
Function*************************************************************
Synopsis [Sorts the array of floating point numbers.]
Description []
SideEffects []
SeeAlso []
Definition at line 251 of file giaSort.c.


|
extern |
Function*************************************************************
Synopsis [Runs equivalence test for probes.]
Description []
SideEffects []
SeeAlso []
Definition at line 789 of file giaSweeper.c.

Function*************************************************************
Synopsis [Sweeper cleanup.]
Description [Returns new GIA with sweeper defined, which is the same as the original sweeper, with all the dangling logic removed and SAT solver restarted. The probe IDs are guaranteed to have the same logic functions as in the original manager.]
SideEffects [The input manager is deleted inside this procedure.]
SeeAlso []
Definition at line 461 of file giaSweeper.c.

Function*************************************************************
Synopsis [This procedure returns indexes of all currently defined valid probes.]
Description []
SideEffects []
SeeAlso []
Definition at line 295 of file giaSweeper.c.
|
extern |
Function*************************************************************
Synopsis [Returns 1 if the set of conditions is UNSAT (0 if SAT; -1 if undecided).]
Description []
SideEffects []
SeeAlso []
Definition at line 924 of file giaSweeper.c.

|
extern |
Definition at line 324 of file giaSweeper.c.
|
extern |
Function*************************************************************
Synopsis []
Description []
SideEffects []
SeeAlso []
Definition at line 319 of file giaSweeper.c.

|
extern |
Definition at line 358 of file giaSweeper.c.


|
extern |
Function*************************************************************
Synopsis [Procedure to perform conditional fraig sweeping on separate logic cones.]
Description [The procedure takes GIA with the sweeper defined. The sweeper is assumed to have some conditions currently pushed, which will be used as constraints for fraig sweeping. The second argument (vProbes) contains the array of probe IDs pointing to the user's logic cones to be SAT swept. Finally, the optional command line (pCommLine) is an ABC command line to be applied to the resulting GIA after SAT sweeping before it is grafted back into the original GIA manager. The return value is the status (success/failure) and the array of original probes possibly pointing to the new literals in the original GIA manager, corresponding to the user's logic cones after sweeping, synthesis and grafting.]
SideEffects []
SeeAlso []
Definition at line 1064 of file giaSweeper.c.

Function*************************************************************
Synopsis [Performs grafting from another manager.]
Description [Returns the array of resulting literals in the destination manager.]
SideEffects []
SeeAlso []
Definition at line 985 of file giaSweeper.c.


|
extern |
Definition at line 164 of file giaSweeper.c.

|
extern |
Function*************************************************************
Synopsis []
Description []
SideEffects []
SeeAlso []
Definition at line 428 of file giaSweeper.c.

|
extern |
Definition at line 181 of file giaSweeper.c.

|
extern |
Function*************************************************************
Synopsis []
Description []
SideEffects []
SeeAlso []
Definition at line 249 of file giaSweeper.c.

|
extern |
|
extern |
|
extern |
Function*************************************************************
Synopsis [Executes given command line for the logic defined by the probes.]
Description [ ]
SideEffects []
SeeAlso []
Definition at line 1106 of file giaSweeper.c.

|
extern |
Function*************************************************************
Synopsis [Setting resource limits.]
Description []
SideEffects []
SeeAlso []
Definition at line 220 of file giaSweeper.c.
|
extern |
Definition at line 225 of file giaSweeper.c.
Definition at line 145 of file giaSweeper.c.


|
extern |
Definition at line 157 of file giaSweeper.c.


|
extern |
Function*************************************************************
Synopsis [Returns the time stamp.]
Description [The file should be closed.]
SideEffects []
SeeAlso []
Definition at line 106 of file giaUtil.c.


Definition at line 1749 of file giaJf.c.


|
extern |
Function*************************************************************
Synopsis []
Description []
SideEffects []
SeeAlso []
Definition at line 1682 of file giaJf.c.


Definition at line 2242 of file giaLf.c.


|
extern |
Function*************************************************************
Synopsis []
Description []
SideEffects []
SeeAlso []
Definition at line 2021 of file giaLf.c.


|
extern |
Function*************************************************************
Synopsis [CNF generation]
Description []
SideEffects []
SeeAlso []
Definition at line 1877 of file giaMf.c.


Definition at line 1822 of file giaMf.c.


|
extern |
Function*************************************************************
Synopsis []
Description []
SideEffects []
SeeAlso []
Definition at line 1441 of file giaMf.c.


Function*************************************************************
Synopsis []
Description []
SideEffects []
SeeAlso []
Definition at line 187 of file giaCTas.c.


|
extern |
Function*************************************************************
Synopsis [Prints statistics of the manager.]
Description []
SideEffects []
SeeAlso []
Definition at line 1487 of file giaCTas.c.

Function*************************************************************
Synopsis [Looking for a satisfying assignment of the node.]
Description [Assumes that each node has flag pObj->fMark0 set to 0. Returns 1 if unsatisfiable, 0 if satisfiable, and -1 if undecided. The node may be complemented. ]
SideEffects []
SeeAlso []
Definition at line 1366 of file giaCTas.c.


Function*************************************************************
Synopsis [Looking for a satisfying assignment of the node.]
Description [Assumes that each node has flag pObj->fMark0 set to 0. Returns 1 if unsatisfiable, 0 if satisfiable, and -1 if undecided. The node may be complemented. ]
SideEffects []
SeeAlso []
Definition at line 1423 of file giaCTas.c.


|
extern |
Function*************************************************************
Synopsis [Procedure to test the new SAT solver.]
Description []
SideEffects []
SeeAlso []
Definition at line 1517 of file giaCTas.c.


|
extern |
Function*************************************************************
Synopsis []
Description []
SideEffects []
SeeAlso []
Definition at line 223 of file giaCTas.c.
