#include "gia.h"#include "misc/vec/vecSet.h"#include "misc/vec/vecMem.h"#include "misc/extra/extra.h"#include "bool/kit/kit.h"#include "misc/util/utilTruth.h"#include "opt/dau/dau.h"#include "sat/cnf/cnf.h"
Go to the source code of this file.
Classes | |
| struct | Jf_Cut_t_ |
| struct | Jf_Man_t_ |
Macros | |
| #define | JF_LEAF_MAX 8 |
| DECLARATIONS ///. | |
| #define | JF_WORD_MAX ((JF_LEAF_MAX > 6) ? 1 << (JF_LEAF_MAX-6) : 1) |
| #define | JF_CUT_MAX 16 |
| #define | JF_EPSILON 0.005 |
| #define | Jf_ObjForEachCut(pList, pCut, i) |
| #define | Jf_CutForEachLit(pCut, Lit, i) |
| #define | Jf_CutForEachVar(pCut, Var, i) |
Typedefs | |
| typedef struct Jf_Cut_t_ | Jf_Cut_t |
| typedef struct Jf_Man_t_ | Jf_Man_t |
| #define Jf_CutForEachLit | ( | pCut, | |
| Lit, | |||
| i ) |
| #define Jf_CutForEachVar | ( | pCut, | |
| Var, | |||
| i ) |
| #define JF_LEAF_MAX 8 |
DECLARATIONS ///.
CFile****************************************************************
FileName [giaJf.c]
SystemName [ABC: Logic synthesis and verification system.]
PackageName [Scalable AIG package.]
Synopsis []
Author [Alan Mishchenko]
Affiliation [UC Berkeley]
Date [Ver. 1.0. Started - June 20, 2005.]
Revision [
]
| #define Jf_ObjForEachCut | ( | pList, | |
| pCut, | |||
| i ) |
| #define JF_WORD_MAX ((JF_LEAF_MAX > 6) ? 1 << (JF_LEAF_MAX-6) : 1) |
| int Jf_CutAreaRef_rec | ( | Jf_Man_t * | p, |
| int * | pCut ) |
| int Jf_CutAreaRefEdge_rec | ( | Jf_Man_t * | p, |
| int * | pCut ) |
| int Jf_CutCheckMffc_rec | ( | Jf_Man_t * | p, |
| int * | pCut, | ||
| int | Limit ) |
Function*************************************************************
Synopsis [Comparison procedures.]
Description [Return positive value if the new cut is better than the old cut.]
SideEffects []
SeeAlso []
Definition at line 940 of file giaJf.c.

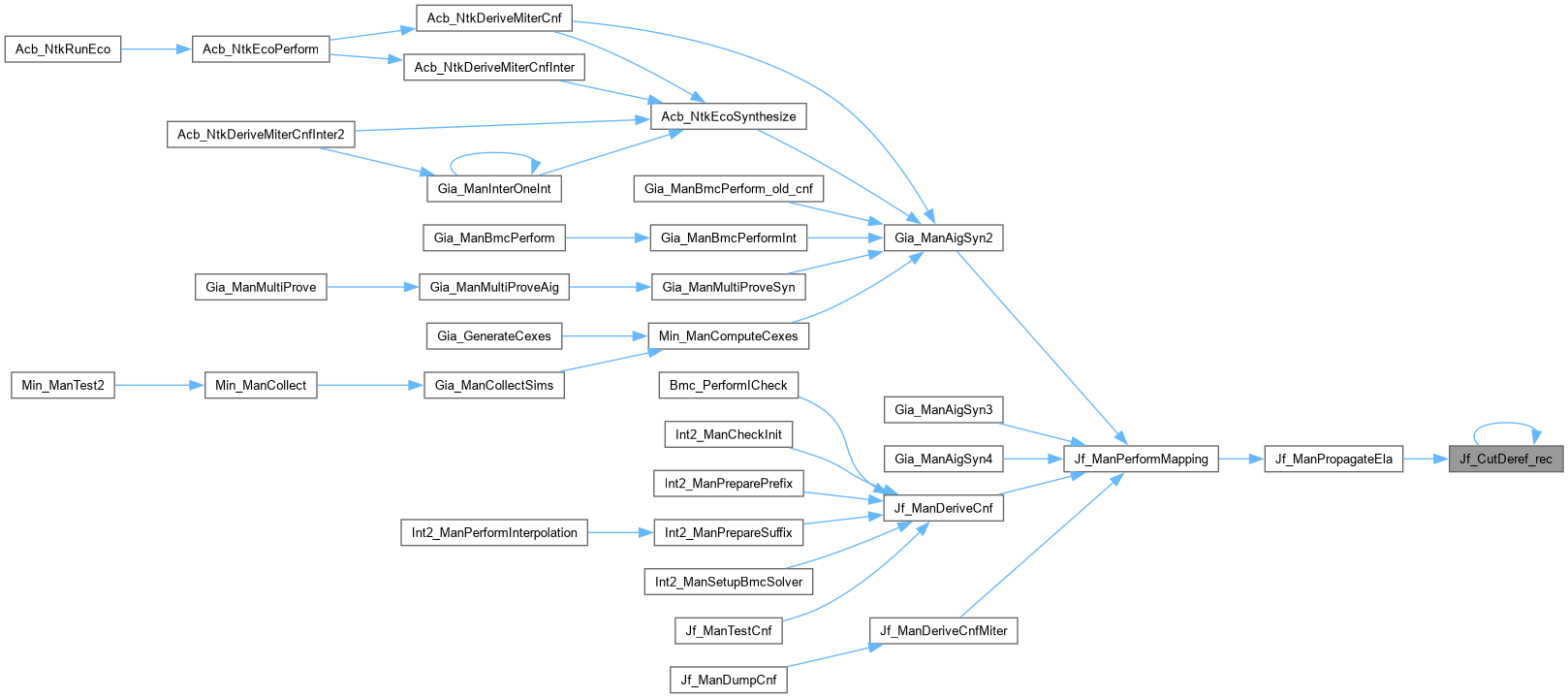
| int Jf_CutDeref_rec | ( | Jf_Man_t * | p, |
| int * | pCut ) |
| int Jf_CutRef_rec | ( | Jf_Man_t * | p, |
| int * | pCut ) |
Function*************************************************************
Synopsis [Manager manipulation.]
Description []
SideEffects []
SeeAlso []
Definition at line 365 of file giaJf.c.


| void Jf_ManComputeCuts | ( | Jf_Man_t * | p, |
| int | fEdge ) |
Definition at line 1240 of file giaJf.c.


| int Jf_ManComputeDelay | ( | Jf_Man_t * | p, |
| int | fEval ) |
Function*************************************************************
Synopsis [Computing delay/area.]
Description []
SideEffects []
SeeAlso []
Definition at line 1289 of file giaJf.c.

| int Jf_ManComputeRefs | ( | Jf_Man_t * | p | ) |
Definition at line 1308 of file giaJf.c.


Definition at line 199 of file giaJf.c.

| Cnf_Dat_t * Jf_ManCreateCnfRemap | ( | Gia_Man_t * | p, |
| Vec_Int_t * | vLits, | ||
| Vec_Int_t * | vClas, | ||
| int | fAddOrCla ) |
Definition at line 163 of file giaJf.c.

Definition at line 1749 of file giaJf.c.


Definition at line 1757 of file giaJf.c.


Function*************************************************************
Synopsis [Derive GIA without mapping.]
Description []
SideEffects []
SeeAlso []
Definition at line 1580 of file giaJf.c.


| void Jf_ManDeriveMapping | ( | Jf_Man_t * | p | ) |
Definition at line 1544 of file giaJf.c.

Function*************************************************************
Synopsis [Derives the result of mapping.]
Description []
SideEffects []
SeeAlso []
Definition at line 1431 of file giaJf.c.


| void Jf_ManDumpCnf | ( | Gia_Man_t * | p, |
| char * | pFileName, | ||
| int | fVerbose ) |
Definition at line 1767 of file giaJf.c.

| void Jf_ManFree | ( | Jf_Man_t * | p | ) |
Definition at line 396 of file giaJf.c.


| void Jf_ManGenCnf | ( | word | uTruth, |
| int | iLitOut, | ||
| Vec_Int_t * | vLeaves, | ||
| Vec_Int_t * | vLits, | ||
| Vec_Int_t * | vClas, | ||
| Vec_Int_t * | vCover ) |
FUNCTION DEFINITIONS ///.
Function*************************************************************
Synopsis [Derives CNF for the mapped GIA.]
Description []
SideEffects []
SeeAlso []
Definition at line 129 of file giaJf.c.


| float * Jf_ManInitRefs | ( | Jf_Man_t * | pMan | ) |
Function*************************************************************
Synopsis [Computing references while discounting XOR/MUX.]
Description []
SideEffects []
SeeAlso []
Definition at line 245 of file giaJf.c.


| void Jf_ManPrintStats | ( | Jf_Man_t * | p, |
| char * | pTitle ) |
| void Jf_ManProfileClasses | ( | Jf_Man_t * | p | ) |
Function*************************************************************
Synopsis []
Description []
SideEffects []
SeeAlso []
Definition at line 308 of file giaJf.c.


| void Jf_ManPropagateEla | ( | Jf_Man_t * | p, |
| int | fEdge ) |
Definition at line 1392 of file giaJf.c.


| void Jf_ManPropagateFlow | ( | Jf_Man_t * | p, |
| int | fEdge ) |
Definition at line 1381 of file giaJf.c.


| void Jf_ManSetDefaultPars | ( | Jf_Par_t * | pPars | ) |
Function*************************************************************
Synopsis []
Description []
SideEffects []
SeeAlso []
Definition at line 1682 of file giaJf.c.


| void Jf_ManTestCnf | ( | Gia_Man_t * | p | ) |
Definition at line 1784 of file giaJf.c.

Function*************************************************************
Synopsis [Mapping rounds.]
Description []
SideEffects []
SeeAlso []
Definition at line 1359 of file giaJf.c.

Definition at line 1127 of file giaJf.c.


Definition at line 788 of file giaJf.c.
Function*************************************************************
Synopsis [Cut filtering.]
Description [Returns the number of cuts after filtering and the last cut in the last entry. If the cut is filtered, its size is set to -1.]
SideEffects [This was found to be 15% slower.]
SeeAlso []
Definition at line 761 of file giaJf.c.
| int Jf_TtComputeForCut | ( | Jf_Man_t * | p, |
| int | iFuncLit0, | ||
| int | iFuncLit1, | ||
| int * | pCut0, | ||
| int * | pCut1, | ||
| int * | pCutOut ) |
Function*************************************************************
Synopsis [Cut minimization.]
Description []
SideEffects []
SeeAlso []
Definition at line 1070 of file giaJf.c.

|
extern |
DECLARATIONS ///.
CFile****************************************************************
FileName [giaMap.c]
SystemName [ABC: Logic synthesis and verification system.]
PackageName [Scalable AIG package.]
Synopsis [Manipulation of mapping associated with the AIG.]
Author [Alan Mishchenko]
Affiliation [UC Berkeley]
Date [Ver. 1.0. Started - June 20, 2005.]
Revision [
]
Definition at line 80 of file kitHop.c.
