#include <stdio.h>#include <stdlib.h>#include <string.h>#include <assert.h>#include "misc/st/st.h"
Go to the source code of this file.
Typedefs | |
| typedef unsigned short | uint16 |
| typedef unsigned int | uint32 |
| typedef struct Extra_BitMat_t_ | Extra_BitMat_t |
| typedef struct Extra_FileReader_t_ | Extra_FileReader_t |
| typedef struct Extra_MmFixed_t_ | Extra_MmFixed_t |
| typedef struct Extra_MmFlex_t_ | Extra_MmFlex_t |
| typedef struct Extra_MmStep_t_ | Extra_MmStep_t |
| typedef struct Sdm_Man_t_ | Sdm_Man_t |
| typedef struct ProgressBarStruct | ProgressBar |
Functions | |
| Extra_BitMat_t * | Extra_BitMatrixStart (int nSize) |
| void | Extra_BitMatrixClean (Extra_BitMat_t *p) |
| void | Extra_BitMatrixStop (Extra_BitMat_t *p) |
| void | Extra_BitMatrixPrint (Extra_BitMat_t *p) |
| int | Extra_BitMatrixReadSize (Extra_BitMat_t *p) |
| void | Extra_BitMatrixInsert1 (Extra_BitMat_t *p, int i, int k) |
| int | Extra_BitMatrixLookup1 (Extra_BitMat_t *p, int i, int k) |
| void | Extra_BitMatrixDelete1 (Extra_BitMat_t *p, int i, int k) |
| void | Extra_BitMatrixInsert2 (Extra_BitMat_t *p, int i, int k) |
| int | Extra_BitMatrixLookup2 (Extra_BitMat_t *p, int i, int k) |
| void | Extra_BitMatrixDelete2 (Extra_BitMat_t *p, int i, int k) |
| void | Extra_BitMatrixOr (Extra_BitMat_t *p, int i, unsigned *pInfo) |
| void | Extra_BitMatrixOrTwo (Extra_BitMat_t *p, int i, int j) |
| int | Extra_BitMatrixCountOnesUpper (Extra_BitMat_t *p) |
| int | Extra_BitMatrixIsDisjoint (Extra_BitMat_t *p1, Extra_BitMat_t *p2) |
| int | Extra_BitMatrixIsClique (Extra_BitMat_t *p) |
| char * | Extra_FileGetSimilarName (char *pFileNameWrong, char *pS1, char *pS2, char *pS3, char *pS4, char *pS5) |
| char * | Extra_FileNameExtension (char *FileName) |
| char * | Extra_FileNameAppend (char *pBase, char *pSuffix) |
| char * | Extra_FileNameGeneric (char *FileName) |
| char * | Extra_FileNameGenericAppend (char *pBase, char *pSuffix) |
| void | Extra_FileNameCorrectPath (char *FileName) |
| char * | Extra_FileNameWithoutPath (char *FileName) |
| char * | Extra_FilePathWithoutName (char *FileName) |
| char * | Extra_FileInTheSameDir (char *pPathFile, char *pFileName) |
| char * | Extra_FileDesignName (char *pFileName) |
| int | Extra_FileCheck (char *pFileName) |
| int | Extra_FileSize (char *pFileName) |
| char * | Extra_FileRead (FILE *pFile) |
| char * | Extra_FileRead2 (FILE *pFile, FILE *pFile2) |
| char * | Extra_FileReadContents (char *pFileName) |
| char * | Extra_FileReadContents2 (char *pFileName, char *pFileName2) |
| int | Extra_FileIsType (char *pFileName, char *pS1, char *pS2, char *pS3) |
| char * | Extra_TimeStamp () |
| char * | Extra_StringAppend (char *pStrGiven, char *pStrAdd) |
| void | Extra_StringClean (char *pStrGiven, char *pCharKeep) |
| unsigned | Extra_ReadBinary (char *Buffer) |
| void | Extra_PrintBinary (FILE *pFile, unsigned Sign[], int nBits) |
| void | Extra_PrintBinary2 (FILE *pFile, unsigned Sign[], int nBits) |
| int | Extra_ReadHex (unsigned Sign[], char *pString, int nDigits) |
| int | Extra_ReadHexadecimal (unsigned Sign[], char *pString, int nVars) |
| void | Extra_PrintHexadecimal (FILE *pFile, unsigned Sign[], int nVars) |
| void | Extra_PrintHexadecimalString (char *pString, unsigned Sign[], int nVars) |
| void | Extra_PrintHex (FILE *pFile, unsigned *pTruth, int nVars) |
| void | Extra_PrintHex2 (FILE *pFile, unsigned *pTruth, int nVars) |
| void | Extra_PrintHexReverse (FILE *pFile, unsigned *pTruth, int nVars) |
| void | Extra_PrintSymbols (FILE *pFile, char Char, int nTimes, int fPrintNewLine) |
| Extra_FileReader_t * | Extra_FileReaderAlloc (char *pFileName, char *pCharsComment, char *pCharsStop, char *pCharsClean) |
| FUNCTION DEFINITIONS ///. | |
| void | Extra_FileReaderFree (Extra_FileReader_t *p) |
| char * | Extra_FileReaderGetFileName (Extra_FileReader_t *p) |
| int | Extra_FileReaderGetFileSize (Extra_FileReader_t *p) |
| int | Extra_FileReaderGetCurPosition (Extra_FileReader_t *p) |
| void * | Extra_FileReaderGetTokens (Extra_FileReader_t *p) |
| int | Extra_FileReaderGetLineNumber (Extra_FileReader_t *p, int iToken) |
| Extra_MmFixed_t * | Extra_MmFixedStart (int nEntrySize) |
| void | Extra_MmFixedStop (Extra_MmFixed_t *p) |
| char * | Extra_MmFixedEntryFetch (Extra_MmFixed_t *p) |
| void | Extra_MmFixedEntryRecycle (Extra_MmFixed_t *p, char *pEntry) |
| void | Extra_MmFixedRestart (Extra_MmFixed_t *p) |
| int | Extra_MmFixedReadMemUsage (Extra_MmFixed_t *p) |
| int | Extra_MmFixedReadMaxEntriesUsed (Extra_MmFixed_t *p) |
| Extra_MmFlex_t * | Extra_MmFlexStart () |
| void | Extra_MmFlexStop (Extra_MmFlex_t *p) |
| void | Extra_MmFlexPrint (Extra_MmFlex_t *p) |
| char * | Extra_MmFlexEntryFetch (Extra_MmFlex_t *p, int nBytes) |
| int | Extra_MmFlexReadMemUsage (Extra_MmFlex_t *p) |
| Extra_MmStep_t * | Extra_MmStepStart (int nSteps) |
| void | Extra_MmStepStop (Extra_MmStep_t *p) |
| char * | Extra_MmStepEntryFetch (Extra_MmStep_t *p, int nBytes) |
| void | Extra_MmStepEntryRecycle (Extra_MmStep_t *p, char *pEntry, int nBytes) |
| int | Extra_MmStepReadMemUsage (Extra_MmStep_t *p) |
| int | Extra_Base2LogDouble (double Num) |
| double | Extra_Power2 (int Num) |
| int | Extra_Power3 (int Num) |
| int | Extra_NumCombinations (int k, int n) |
| int * | Extra_DeriveRadixCode (int Number, int Radix, int nDigits) |
| int | Extra_CountOnes (unsigned char *pBytes, int nBytes) |
| int | Extra_Factorial (int n) |
| char ** | Extra_Permutations (int n) |
| unsigned | Extra_TruthPermute (unsigned Truth, char *pPerms, int nVars, int fReverse) |
| unsigned | Extra_TruthPolarize (unsigned uTruth, int Polarity, int nVars) |
| unsigned | Extra_TruthCanonN (unsigned uTruth, int nVars) |
| unsigned | Extra_TruthCanonNN (unsigned uTruth, int nVars) |
| unsigned | Extra_TruthCanonP (unsigned uTruth, int nVars) |
| unsigned | Extra_TruthCanonNP (unsigned uTruth, int nVars) |
| unsigned | Extra_TruthCanonNPN (unsigned uTruth, int nVars) |
| void | Extra_Truth4VarNPN (unsigned short **puCanons, char **puPhases, char **puPerms, unsigned char **puMap) |
| void | Extra_Truth4VarN (unsigned short **puCanons, char ***puPhases, char **ppCounters, int nPhasesMax) |
| unsigned short | Extra_TruthPerm4One (unsigned uTruth, int Phase) |
| unsigned | Extra_TruthPerm5One (unsigned uTruth, int Phase) |
| void | Extra_TruthPerm6One (unsigned *uTruth, int Phase, unsigned *uTruthRes) |
| void | Extra_TruthExpand (int nVars, int nWords, unsigned *puTruth, unsigned uPhase, unsigned *puTruthR) |
| void ** | Extra_ArrayAlloc (int nCols, int nRows, int Size) |
| unsigned short ** | Extra_TruthPerm43 () |
| unsigned ** | Extra_TruthPerm53 () |
| unsigned ** | Extra_TruthPerm54 () |
| void | Extra_BubbleSort (int Order[], int Costs[], int nSize, int fIncreasing) |
| int * | Extra_GreyCodeSchedule (int n) |
| int * | Extra_PermSchedule (int n) |
| word | Extra_Truth6MinimumExact (word t, int *pComp, int *pPerm) |
| word | Extra_Truth6MinimumHeuristic (word t) |
| int | Extra_TruthCanonFastN (int nVarsMax, int nVarsReal, unsigned *pt, unsigned **pptRes, char **ppfRes) |
| int | Sdm_ManCanRead () |
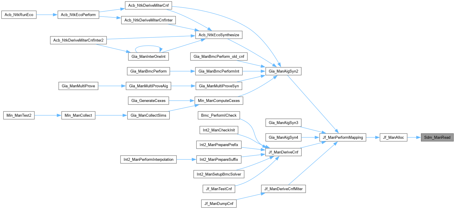
| Sdm_Man_t * | Sdm_ManRead () |
| void | Sdm_ManQuit () |
| int | Sdm_ManComputeFunc (Sdm_Man_t *p, int iDsdLit0, int iDsdLit1, int *pCut, int uMask, int fXor) |
| void | Sdm_ManPrintDsdStats (Sdm_Man_t *p, int fVerbose) |
| FUNCTION DEFINITIONS ///. | |
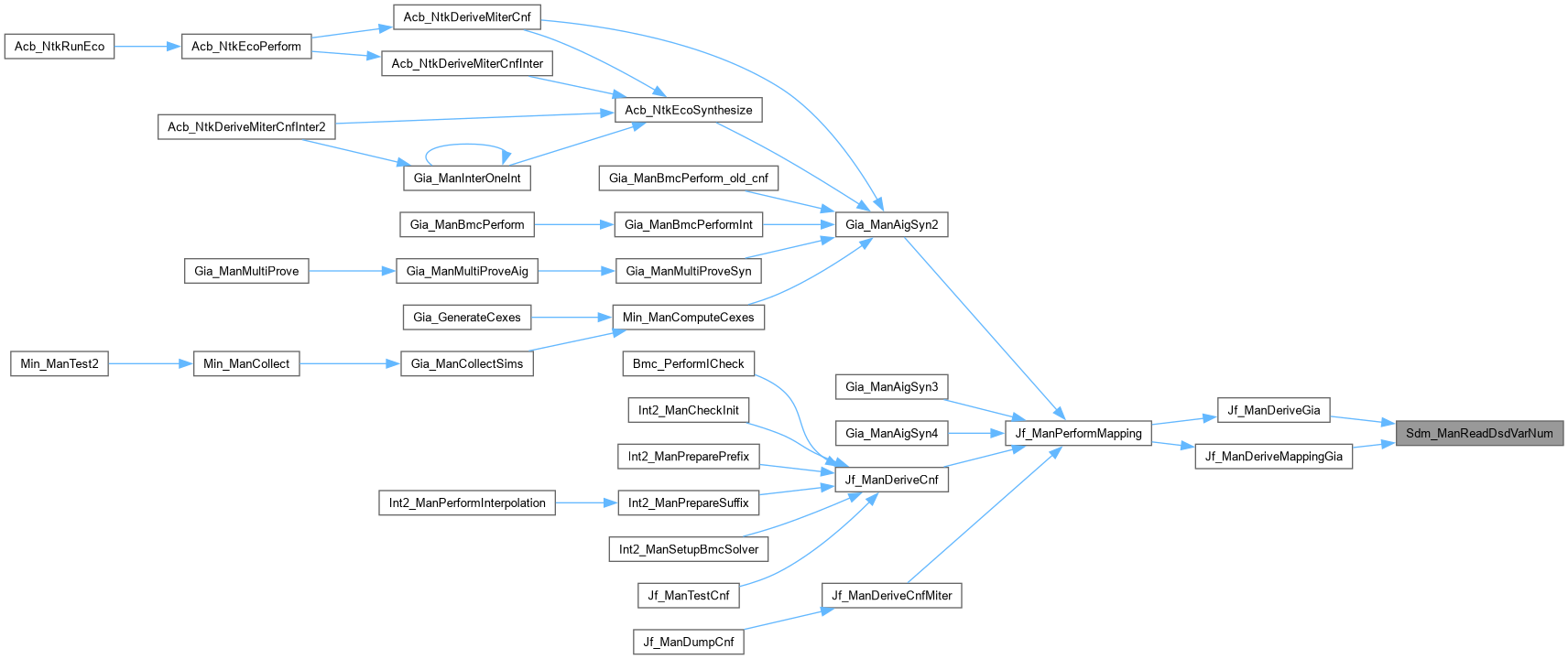
| int | Sdm_ManReadDsdVarNum (Sdm_Man_t *p, int iDsd) |
| int | Sdm_ManReadDsdAndNum (Sdm_Man_t *p, int iDsd) |
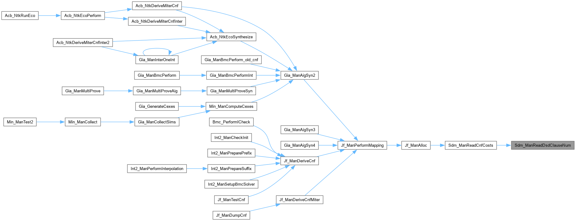
| int | Sdm_ManReadDsdClauseNum (Sdm_Man_t *p, int iDsd) |
| word | Sdm_ManReadDsdTruth (Sdm_Man_t *p, int iDsd) |
| char * | Sdm_ManReadDsdStr (Sdm_Man_t *p, int iDsd) |
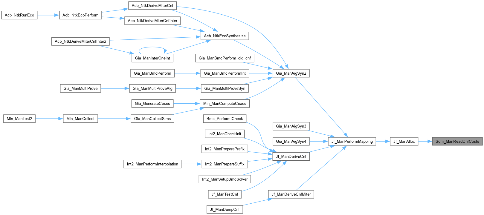
| void | Sdm_ManReadCnfCosts (Sdm_Man_t *p, int *pCosts, int nCosts) |
| ProgressBar * | Extra_ProgressBarStart (FILE *pFile, int nItemsTotal) |
| FUNCTION DEFINITIONS ///. | |
| void | Extra_ProgressBarStop (ProgressBar *p) |
| void | Extra_ProgressBarUpdate_int (ProgressBar *p, int nItemsCur, char *pString) |
| unsigned ** | Extra_TruthElementary (int nVars) |
| void | Extra_TruthSwapAdjacentVars (unsigned *pOut, unsigned *pIn, int nVars, int Start) |
| void | Extra_TruthStretch (unsigned *pOut, unsigned *pIn, int nVars, int nVarsAll, unsigned Phase) |
| void | Extra_TruthShrink (unsigned *pOut, unsigned *pIn, int nVars, int nVarsAll, unsigned Phase) |
| int | Extra_TruthVarInSupport (unsigned *pTruth, int nVars, int iVar) |
| int | Extra_TruthSupportSize (unsigned *pTruth, int nVars) |
| int | Extra_TruthSupport (unsigned *pTruth, int nVars) |
| void | Extra_TruthCofactor0 (unsigned *pTruth, int nVars, int iVar) |
| void | Extra_TruthCofactor1 (unsigned *pTruth, int nVars, int iVar) |
| void | Extra_TruthExist (unsigned *pTruth, int nVars, int iVar) |
| void | Extra_TruthForall (unsigned *pTruth, int nVars, int iVar) |
| void | Extra_TruthMux (unsigned *pOut, unsigned *pCof0, unsigned *pCof1, int nVars, int iVar) |
| void | Extra_TruthChangePhase (unsigned *pTruth, int nVars, int iVar) |
| int | Extra_TruthMinCofSuppOverlap (unsigned *pTruth, int nVars, int *pVarMin) |
| void | Extra_TruthCountOnesInCofs (unsigned *pTruth, int nVars, short *pStore) |
| unsigned | Extra_TruthHash (unsigned *pIn, int nWords) |
| unsigned | Extra_TruthSemiCanonicize (unsigned *pInOut, unsigned *pAux, int nVars, char *pCanonPerm, short *pStore) |
| abctime | Extra_CpuTime () |
| double | Extra_CpuTimeDouble () |
| int | Extra_GetSoftDataLimit () |
| FUNCTION DEFINITIONS ///. | |
| ABC_DLL void | Extra_UtilGetoptReset () |
| int | Extra_UtilGetopt (int argc, char *argv[], const char *optstring) |
| char * | Extra_UtilPrintTime (long t) |
| char * | Extra_UtilStrsav (const char *s) |
| char * | Extra_UtilTildeExpand (char *fname) |
| char * | Extra_UtilFileSearch (char *file, char *path, char *mode) |
Variables | |
| ABC_NAMESPACE_HEADER_START typedef unsigned char | uint8 |
| void(* | Extra_UtilMMoutOfMemory )(long size) |
| const char * | globalUtilOptarg |
| int | globalUtilOptind |
| typedef struct Extra_BitMat_t_ Extra_BitMat_t |
| typedef struct Extra_FileReader_t_ Extra_FileReader_t |
| typedef struct Extra_MmFixed_t_ Extra_MmFixed_t |
| typedef struct Extra_MmFlex_t_ Extra_MmFlex_t |
| typedef struct Extra_MmStep_t_ Extra_MmStep_t |
| typedef struct ProgressBarStruct ProgressBar |
| typedef struct Sdm_Man_t_ Sdm_Man_t |
|
extern |
Function*************************************************************
Synopsis [Allocated one-memory-chunk array.]
Description []
SideEffects []
SeeAlso []
Definition at line 881 of file extraUtilMisc.c.

|
extern |
Function********************************************************************
Synopsis [Finds the smallest integer larger of equal than the logarithm.]
Description []
SideEffects []
SeeAlso []
Definition at line 75 of file extraUtilMisc.c.
|
extern |
Function*************************************************************
Synopsis [Stops the bit matrix.]
Description []
SideEffects []
SeeAlso []
Definition at line 110 of file extraUtilBitMatrix.c.

|
extern |
Function*************************************************************
Synopsis [Counts the number of 1's in the upper rectangle.]
Description []
SideEffects []
SeeAlso []
Definition at line 349 of file extraUtilBitMatrix.c.
|
extern |
Function*************************************************************
Synopsis [Inserts the element into the upper part.]
Description []
SideEffects []
SeeAlso []
Definition at line 230 of file extraUtilBitMatrix.c.
|
extern |
Function*************************************************************
Synopsis [Inserts the element into the upper part.]
Description []
SideEffects []
SeeAlso []
Definition at line 292 of file extraUtilBitMatrix.c.
|
extern |
Function*************************************************************
Synopsis [Inserts the element into the upper part.]
Description []
SideEffects []
SeeAlso []
Definition at line 190 of file extraUtilBitMatrix.c.

|
extern |
Function*************************************************************
Synopsis [Inserts the element into the upper part.]
Description []
SideEffects []
SeeAlso []
Definition at line 252 of file extraUtilBitMatrix.c.

|
extern |
Function*************************************************************
Synopsis [Returns 1 if the matrix is a set of cliques.]
Description [For example pairwise symmetry info should satisfy this property.]
SideEffects []
SeeAlso []
Definition at line 391 of file extraUtilBitMatrix.c.


|
extern |
Function*************************************************************
Synopsis [Returns 1 if the matrices have no entries in common.]
Description []
SideEffects []
SeeAlso []
Definition at line 369 of file extraUtilBitMatrix.c.

|
extern |
Function*************************************************************
Synopsis [Inserts the element into the upper part.]
Description []
SideEffects []
SeeAlso []
Definition at line 210 of file extraUtilBitMatrix.c.

|
extern |
Function*************************************************************
Synopsis [Inserts the element into the upper part.]
Description []
SideEffects []
SeeAlso []
Definition at line 272 of file extraUtilBitMatrix.c.
|
extern |
Function*************************************************************
Synopsis [Inserts the element into the upper part.]
Description []
SideEffects []
SeeAlso []
Definition at line 313 of file extraUtilBitMatrix.c.
|
extern |
Function*************************************************************
Synopsis [Inserts the element into the upper part.]
Description []
SideEffects []
SeeAlso []
Definition at line 331 of file extraUtilBitMatrix.c.

|
extern |
Function*************************************************************
Synopsis [Prints the bit-matrix.]
Description []
SideEffects []
SeeAlso []
Definition at line 144 of file extraUtilBitMatrix.c.

|
extern |
Function*************************************************************
Synopsis [Reads the matrix size.]
Description []
SideEffects []
SeeAlso []
Definition at line 174 of file extraUtilBitMatrix.c.

|
extern |
AutomaticStart AutomaticEnd Function*************************************************************
Synopsis [Starts the bit matrix.]
Description []
SideEffects []
SeeAlso []
Definition at line 81 of file extraUtilBitMatrix.c.


|
extern |
Function*************************************************************
Synopsis [Stops the bit matrix.]
Description []
SideEffects []
SeeAlso []
Definition at line 126 of file extraUtilBitMatrix.c.

|
extern |
Function*************************************************************
Synopsis [Bubble-sorts components by scores in increasing order.]
Description []
SideEffects []
SeeAlso []
Definition at line 2045 of file extraUtilMisc.c.

|
extern |
Function*************************************************************
Synopsis [Counts the number of ones in the bitstring.]
Description []
SideEffects []
SeeAlso []
Definition at line 186 of file extraUtilMisc.c.
|
extern |
Function*************************************************************
Synopsis [util_cpu_time()]
Description []
SideEffects []
SeeAlso []
Definition at line 364 of file extraUtilUtil.c.
|
extern |
Function*************************************************************
Synopsis [util_cpu_time()]
Description []
SideEffects []
SeeAlso []
Definition at line 395 of file extraUtilUtil.c.

|
extern |
Function*************************************************************
Synopsis []
Description []
SideEffects []
SeeAlso []
Definition at line 161 of file extraUtilMisc.c.
|
extern |
Function********************************************************************
Synopsis [Computes the factorial.]
Description []
SideEffects []
SeeAlso []
Definition at line 217 of file extraUtilMisc.c.

|
extern |
Function*************************************************************
Synopsis [Returns the file size.]
Description [The file should be closed.]
SideEffects []
SeeAlso []
Definition at line 300 of file extraUtilFile.c.

|
extern |
Definition at line 269 of file extraUtilFile.c.

|
extern |
CFile****************************************************************
FileName [extraUtilFile.c]
SystemName [ABC: Logic synthesis and verification system.]
PackageName [extra]
Synopsis [File management utilities.]
Author [Alan Mishchenko]
Affiliation [UC Berkeley]
Date [Ver. 1.0. Started - June 20, 2005.]
Revision [
] AutomaticStart AutomaticEnd Function*************************************************************
Synopsis [Tries to find a file name with a different extension.]
Description []
SideEffects []
SeeAlso []
Definition at line 78 of file extraUtilFile.c.


|
extern |
Definition at line 257 of file extraUtilFile.c.

|
extern |
Function*************************************************************
Synopsis [Returns one if the file has a given extension.]
Description []
SideEffects []
SeeAlso []
Definition at line 439 of file extraUtilFile.c.


|
extern |
Function*************************************************************
Synopsis [Returns the composite name of the file.]
Description []
SideEffects []
SeeAlso []
Definition at line 153 of file extraUtilFile.c.


|
extern |
Function*************************************************************
Synopsis []
Description []
SideEffects []
SeeAlso []
Definition at line 215 of file extraUtilFile.c.

|
extern |
Function*************************************************************
Synopsis [Returns the pointer to the file extension.]
Description []
SideEffects []
SeeAlso []
Definition at line 132 of file extraUtilFile.c.


|
extern |
Function*************************************************************
Synopsis []
Description []
SideEffects []
SeeAlso []
Definition at line 172 of file extraUtilFile.c.


|
extern |
Function*************************************************************
Synopsis [Returns the composite name of the file.]
Description []
SideEffects []
SeeAlso []
Definition at line 192 of file extraUtilFile.c.


|
extern |
Function*************************************************************
Synopsis []
Description []
SideEffects []
SeeAlso []
Definition at line 235 of file extraUtilFile.c.


|
extern |
Definition at line 243 of file extraUtilFile.c.

|
extern |
Function*************************************************************
Synopsis [Read the file into the internal buffer.]
Description []
SideEffects []
SeeAlso []
Definition at line 355 of file extraUtilFile.c.


|
extern |
Definition at line 373 of file extraUtilFile.c.


|
extern |
Function*************************************************************
Synopsis [Read the file into the internal buffer.]
Description []
SideEffects []
SeeAlso []
Definition at line 407 of file extraUtilFile.c.


|
extern |
Definition at line 416 of file extraUtilFile.c.

|
extern |
FUNCTION DEFINITIONS ///.
Function*************************************************************
Synopsis [Starts the file reader.]
Description []
SideEffects []
SeeAlso []
Definition at line 90 of file extraUtilReader.c.


|
extern |
Function*************************************************************
Synopsis [Stops the file reader.]
Description []
SideEffects []
SeeAlso []
Definition at line 152 of file extraUtilReader.c.

|
extern |
Function*************************************************************
Synopsis [Returns the current reading position.]
Description []
SideEffects []
SeeAlso []
Definition at line 205 of file extraUtilReader.c.
|
extern |
Function*************************************************************
Synopsis [Returns the file size.]
Description []
SideEffects []
SeeAlso []
Definition at line 173 of file extraUtilReader.c.
|
extern |
Function*************************************************************
Synopsis [Returns the file size.]
Description []
SideEffects []
SeeAlso []
Definition at line 189 of file extraUtilReader.c.
|
extern |
Function*************************************************************
Synopsis [Returns the line number for the given token.]
Description []
SideEffects []
SeeAlso []
Definition at line 221 of file extraUtilReader.c.
|
extern |
Function*************************************************************
Synopsis [Returns the next set of tokens.]
Description []
SideEffects []
SeeAlso []
Definition at line 239 of file extraUtilReader.c.
|
extern |
Function*************************************************************
Synopsis [Returns the file size.]
Description [The file should be closed.]
SideEffects []
SeeAlso []
Definition at line 327 of file extraUtilFile.c.

|
extern |
FUNCTION DEFINITIONS ///.
Function*************************************************************
Synopsis [getSoftDataLimit()]
Description []
SideEffects []
SeeAlso []
Definition at line 64 of file extraUtilUtil.c.
|
extern |
Function*************************************************************
Synopsis [Computes complementation schedule for 2^n Grey codes.]
Description []
SideEffects []
SeeAlso []
Definition at line 2170 of file extraUtilMisc.c.


|
extern |
Function*************************************************************
Synopsis []
Description []
SideEffects []
SeeAlso []
Definition at line 202 of file extraUtilMemory.c.

|
extern |
Function*************************************************************
Synopsis []
Description []
SideEffects []
SeeAlso []
Definition at line 253 of file extraUtilMemory.c.

|
extern |
Function*************************************************************
Synopsis []
Description []
SideEffects []
SeeAlso []
Definition at line 327 of file extraUtilMemory.c.
|
extern |
Function*************************************************************
Synopsis []
Description []
SideEffects []
SeeAlso []
Definition at line 311 of file extraUtilMemory.c.
|
extern |
Function*************************************************************
Synopsis []
Description [Relocates all the memory except the first chunk.]
SideEffects []
SeeAlso []
Definition at line 273 of file extraUtilMemory.c.

|
extern |
AutomaticStart AutomaticEnd Function*************************************************************
Synopsis [Allocates memory pieces of fixed size.]
Description [The size of the chunk is computed as the minimum of 1024 entries and 64K. Can only work with entry size at least 4 byte long.]
SideEffects []
SeeAlso []
Definition at line 122 of file extraUtilMemory.c.


|
extern |
Function*************************************************************
Synopsis []
Description []
SideEffects []
SeeAlso []
Definition at line 180 of file extraUtilMemory.c.

|
extern |
Function*************************************************************
Synopsis []
Description []
SideEffects []
SeeAlso []
Definition at line 418 of file extraUtilMemory.c.

|
extern |
Function*************************************************************
Synopsis []
Description []
SideEffects []
SeeAlso []
Definition at line 376 of file extraUtilMemory.c.
|
extern |
Function*************************************************************
Synopsis []
Description []
SideEffects []
SeeAlso []
Definition at line 463 of file extraUtilMemory.c.
|
extern |
Function*************************************************************
Synopsis [Allocates entries of flexible size.]
Description [Can only work with entry size at least 4 byte long.]
SideEffects []
SeeAlso []
Definition at line 344 of file extraUtilMemory.c.


|
extern |
Function*************************************************************
Synopsis []
Description []
SideEffects []
SeeAlso []
Definition at line 395 of file extraUtilMemory.c.

|
extern |
Function*************************************************************
Synopsis [Creates the entry.]
Description []
SideEffects []
SeeAlso []
Definition at line 555 of file extraUtilMemory.c.

|
extern |
Function*************************************************************
Synopsis [Recycles the entry.]
Description []
SideEffects []
SeeAlso []
Definition at line 588 of file extraUtilMemory.c.

|
extern |
Function*************************************************************
Synopsis []
Description []
SideEffects []
SeeAlso []
Definition at line 611 of file extraUtilMemory.c.
|
extern |
Function*************************************************************
Synopsis [Starts the hierarchical memory manager.]
Description [This manager can allocate entries of any size. Iternally they are mapped into the entries with the number of bytes equal to the power of 2. The smallest entry size is 8 bytes. The next one is 16 bytes etc. So, if the user requests 6 bytes, he gets 8 byte entry. If we asks for 25 bytes, he gets 32 byte entry etc. The input parameters "nSteps" says how many fixed memory managers are employed internally. Calling this procedure with nSteps equal to 10 results in 10 hierarchically arranged internal memory managers, which can allocate up to 4096 (1Kb) entries. Requests for larger entries are handed over to malloc() and then ABC_FREE()ed.]
SideEffects []
SeeAlso []
Definition at line 492 of file extraUtilMemory.c.

|
extern |
Function*************************************************************
Synopsis [Stops the memory manager.]
Description []
SideEffects []
SeeAlso []
Definition at line 528 of file extraUtilMemory.c.

|
extern |
Function********************************************************************
Synopsis [Finds the number of combinations of k elements out of n.]
Description []
SideEffects []
SeeAlso []
Definition at line 142 of file extraUtilMisc.c.
|
extern |
Function*************************************************************
Synopsis [Computes permutation schedule for n! permutations.]
Description []
SideEffects []
SeeAlso []
Definition at line 2206 of file extraUtilMisc.c.


|
extern |
Function********************************************************************
Synopsis [Computes the set of all permutations.]
Description [The number of permutations in the array is n!. The number of entries in each permutation is n. Therefore, the resulting array is a two-dimentional array of the size: n! x n. To free the resulting array, call ABC_FREE() on the pointer returned by this procedure.]
SideEffects []
SeeAlso []
Definition at line 239 of file extraUtilMisc.c.


|
extern |
Function********************************************************************
Synopsis [Returns the power of two as a double.]
Description []
SideEffects []
SeeAlso []
Definition at line 99 of file extraUtilMisc.c.
|
extern |
Function*************************************************************
Synopsis []
Description []
SideEffects []
SeeAlso []
Definition at line 121 of file extraUtilMisc.c.
|
extern |
Function*************************************************************
Synopsis [Prints the bit string.]
Description []
SideEffects []
SeeAlso []
Definition at line 516 of file extraUtilFile.c.
|
extern |
Definition at line 523 of file extraUtilFile.c.

|
extern |
Function*************************************************************
Synopsis [Prints the hex unsigned into a file.]
Description []
SideEffects []
SeeAlso []
Definition at line 643 of file extraUtilFile.c.
|
extern |
Definition at line 661 of file extraUtilFile.c.

|
extern |
Function*************************************************************
Synopsis [Prints the hex unsigned into a file.]
Description []
SideEffects []
SeeAlso []
Definition at line 584 of file extraUtilFile.c.

|
extern |
Function*************************************************************
Synopsis [Prints the hex unsigned into a file.]
Description []
SideEffects []
SeeAlso []
Definition at line 611 of file extraUtilFile.c.


|
extern |
Definition at line 679 of file extraUtilFile.c.
|
extern |
Function*************************************************************
Synopsis [Returns the composite name of the file.]
Description []
SideEffects []
SeeAlso []
Definition at line 709 of file extraUtilFile.c.
|
extern |
FUNCTION DEFINITIONS ///.
Function*************************************************************
Synopsis [Starts the progress bar.]
Description [The first parameter is the output stream (pFile), where the progress is printed. The current printing position should be the first one on the given line. The second parameters is the total number of items that correspond to 100% position of the progress bar.]
SideEffects []
SeeAlso []
Definition at line 62 of file extraUtilProgress.c.


|
extern |
Function*************************************************************
Synopsis [Stops the progress bar.]
Description []
SideEffects []
SeeAlso []
Definition at line 118 of file extraUtilProgress.c.

|
extern |
Function*************************************************************
Synopsis [Updates the progress bar.]
Description []
SideEffects []
SeeAlso []
Definition at line 88 of file extraUtilProgress.c.
|
extern |
Function*************************************************************
Synopsis []
Description []
SideEffects []
SeeAlso []
Definition at line 489 of file extraUtilFile.c.

|
extern |
Function*************************************************************
Synopsis [Reads the hex unsigned into the bit-string.]
Description []
SideEffects []
SeeAlso []
Definition at line 542 of file extraUtilFile.c.

|
extern |
Definition at line 559 of file extraUtilFile.c.


|
extern |
Function*************************************************************
Synopsis [Appends the string.]
Description [Assumes that the given string (pStrGiven) has been allocated before using malloc(). The additional string has not been allocated. Allocs more root, appends the additional part, frees the old given string.]
SideEffects []
SeeAlso []
Definition at line 731 of file extraUtilFile.c.

|
extern |
Function*************************************************************
Synopsis [Only keep characters belonging to the second string.]
Description []
SideEffects []
SeeAlso []
Definition at line 756 of file extraUtilFile.c.
|
extern |
Function*************************************************************
Synopsis [Returns the time stamp.]
Description [The file should be closed.]
SideEffects []
SeeAlso []
Definition at line 465 of file extraUtilFile.c.

|
extern |
Function*************************************************************
Synopsis [Computes NPN canonical forms for 4-variable functions.]
Description []
SideEffects []
SeeAlso []
Definition at line 815 of file extraUtilMisc.c.


|
extern |
Function*************************************************************
Synopsis [Computes NPN canonical forms for 4-variable functions.]
Description []
SideEffects []
SeeAlso []
Definition at line 643 of file extraUtilMisc.c.


Definition at line 2292 of file extraUtilMisc.c.


Definition at line 2380 of file extraUtilMisc.c.

|
extern |
AutomaticEnd Function********************************************************************
Synopsis [Computes the N-canonical form of the Boolean function up to 6 inputs.]
Description [The N-canonical form is defined as the truth table with the minimum integer value. This function exhaustively enumerates through the complete set of 2^N phase assignments. Returns pointers to the static storage to the truth table and phases. This data should be used before the function is called again.]
SideEffects []
SeeAlso []
Definition at line 374 of file extraUtilCanon.c.

|
extern |
Function*************************************************************
Synopsis [Computes N-canonical form using brute-force methods.]
Description []
SideEffects []
SeeAlso []
Definition at line 440 of file extraUtilMisc.c.

|
extern |
Function*************************************************************
Synopsis [Computes NN-canonical form using brute-force methods.]
Description []
SideEffects []
SeeAlso []
Definition at line 466 of file extraUtilMisc.c.

|
extern |
Function*************************************************************
Synopsis [Computes NP-canonical form using brute-force methods.]
Description []
SideEffects []
SeeAlso []
Definition at line 539 of file extraUtilMisc.c.

|
extern |
Function*************************************************************
Synopsis [Computes NPN-canonical form using brute-force methods.]
Description []
SideEffects []
SeeAlso []
Definition at line 587 of file extraUtilMisc.c.


|
extern |
Function*************************************************************
Synopsis [Computes P-canonical form using brute-force methods.]
Description []
SideEffects []
SeeAlso []
Definition at line 496 of file extraUtilMisc.c.

|
extern |
Function*************************************************************
Synopsis [Changes phase of the function w.r.t. one variable.]
Description []
SideEffects []
SeeAlso []
Definition at line 719 of file extraUtilTruth.c.

|
extern |
Function*************************************************************
Synopsis [Computes negative cofactor of the function.]
Description []
SideEffects []
SeeAlso []
Definition at line 450 of file extraUtilTruth.c.

|
extern |
Function*************************************************************
Synopsis [Computes positive cofactor of the function.]
Description []
SideEffects []
SeeAlso []
Definition at line 399 of file extraUtilTruth.c.

|
extern |
Function*************************************************************
Synopsis [Counts the number of 1's in each cofactor.]
Description [The resulting numbers are stored in the array of shorts, whose length is 2*nVars. The number of 1's is counted in a different space than the original function. For example, if the function depends on k variables, the cofactors are assumed to depend on k-1 variables.]
SideEffects []
SeeAlso []
Definition at line 828 of file extraUtilTruth.c.


|
extern |
AutomaticStart AutomaticEnd Function*************************************************************
Synopsis [Derive elementary truth tables.]
Description []
SideEffects []
SeeAlso []
Definition at line 77 of file extraUtilTruth.c.

|
extern |
Function*************************************************************
Synopsis [Existentially quantifies the variable.]
Description []
SideEffects []
SeeAlso []
Definition at line 502 of file extraUtilTruth.c.
|
extern |
Function*************************************************************
Synopsis [Computes a phase of the 8-var function.]
Description []
SideEffects []
SeeAlso []
Definition at line 1280 of file extraUtilMisc.c.

|
extern |
Function*************************************************************
Synopsis [Existentially quantifies the variable.]
Description []
SideEffects []
SeeAlso []
Definition at line 556 of file extraUtilTruth.c.
|
extern |
Function*************************************************************
Synopsis [Canonicize the truth table.]
Description []
SideEffects []
SeeAlso []
Definition at line 902 of file extraUtilTruth.c.

|
extern |
Function*************************************************************
Synopsis [Computes minimum overlap in supports of cofactors.]
Description []
SideEffects []
SeeAlso []
Definition at line 775 of file extraUtilTruth.c.


|
extern |
Function*************************************************************
Synopsis [Computes negative cofactor of the function.]
Description []
SideEffects []
SeeAlso []
Definition at line 611 of file extraUtilTruth.c.
|
extern |
Function*************************************************************
Synopsis [Allocated lookup table for truth table permutation.]
Description []
SideEffects []
SeeAlso []
Definition at line 1909 of file extraUtilMisc.c.

|
extern |
Function*************************************************************
Synopsis [Computes a phase of the 3-var function.]
Description []
SideEffects []
SeeAlso []
Definition at line 906 of file extraUtilMisc.c.

|
extern |
Function*************************************************************
Synopsis [Allocated lookup table for truth table permutation.]
Description []
SideEffects []
SeeAlso []
Definition at line 1935 of file extraUtilMisc.c.

|
extern |
Function*************************************************************
Synopsis [Allocated lookup table for truth table permutation.]
Description []
SideEffects []
SeeAlso []
Definition at line 1961 of file extraUtilMisc.c.

|
extern |
Function*************************************************************
Synopsis [Computes a phase of the 3-var function.]
Description []
SideEffects []
SeeAlso []
Definition at line 976 of file extraUtilMisc.c.

|
extern |
Function*************************************************************
Synopsis [Computes a phase of the 3-var function.]
Description []
SideEffects []
SeeAlso []
Definition at line 1078 of file extraUtilMisc.c.

| unsigned Extra_TruthPermute | ( | unsigned | Truth, |
| char * | pPerms, | ||
| int | nVars, | ||
| int | fReverse ) |
Function*************************************************************
Synopsis [Permutes the function.]
Description []
SideEffects []
SeeAlso []
Definition at line 353 of file extraUtilMisc.c.


| unsigned Extra_TruthPolarize | ( | unsigned | uTruth, |
| int | Polarity, | ||
| int | nVars ) |
Function*************************************************************
Synopsis [Changes the phase of the function.]
Description []
SideEffects []
SeeAlso []
Definition at line 401 of file extraUtilMisc.c.

|
extern |
Function*************************************************************
Synopsis [Canonicize the truth table.]
Description [Returns the phase. ]
SideEffects []
SeeAlso []
Definition at line 999 of file extraUtilTruth.c.


|
extern |
Function*************************************************************
Synopsis [Shrinks the truth table according to the phase.]
Description [The input and output truth tables are in pIn/pOut. The current number of variables is nVars. The total number of variables in nVarsAll. The last argument (Phase) contains shows what variables should remain.]
SideEffects []
SeeAlso []
Definition at line 268 of file extraUtilTruth.c.

|
extern |
Function*************************************************************
Synopsis [Expands the truth table according to the phase.]
Description [The input and output truth tables are in pIn/pOut. The current number of variables is nVars. The total number of variables in nVarsAll. The last argument (Phase) contains shows where the variables should go.]
SideEffects []
SeeAlso []
Definition at line 234 of file extraUtilTruth.c.


|
extern |
Function*************************************************************
Synopsis [Returns support of the function.]
Description []
SideEffects []
SeeAlso []
Definition at line 377 of file extraUtilTruth.c.


|
extern |
Function*************************************************************
Synopsis [Returns the number of support vars.]
Description []
SideEffects []
SeeAlso []
Definition at line 358 of file extraUtilTruth.c.


|
extern |
Function*************************************************************
Synopsis [Swaps two adjacent variables in the truth table.]
Description [Swaps var number Start and var number Start+1 (0-based numbers). The input truth table is pIn. The output truth table is pOut.]
SideEffects []
SeeAlso []
Definition at line 114 of file extraUtilTruth.c.

|
extern |
Function*************************************************************
Synopsis [Returns 1 if TT depends on the given variable.]
Description []
SideEffects []
SeeAlso []
Definition at line 301 of file extraUtilTruth.c.

|
extern |
Function*************************************************************
Synopsis [util_file_search()]
Description []
SideEffects []
SeeAlso []
Definition at line 269 of file extraUtilUtil.c.


|
extern |
Function*************************************************************
Synopsis [util_getopt()]
Description []
SideEffects []
SeeAlso []
Definition at line 98 of file extraUtilUtil.c.


|
extern |
Function*************************************************************
Synopsis [util_getopt_reset()]
Description []
SideEffects []
SeeAlso []
Definition at line 80 of file extraUtilUtil.c.

|
extern |
Function*************************************************************
Synopsis [util_print_time()]
Description []
SideEffects []
SeeAlso []
Definition at line 159 of file extraUtilUtil.c.

|
extern |
Function*************************************************************
Synopsis [Extra_UtilStrsav()]
Description []
SideEffects []
SeeAlso []
Definition at line 179 of file extraUtilUtil.c.

|
extern |
Function*************************************************************
Synopsis [util_tilde_expand()]
Description [The code contributed by Niklas Sorensson.]
SideEffects []
SeeAlso []
Definition at line 200 of file extraUtilUtil.c.


|
extern |
Definition at line 1080 of file extraUtilDsd.c.
|
extern |
Function*************************************************************
Synopsis []
Description []
SideEffects []
SeeAlso []
Definition at line 920 of file extraUtilDsd.c.


|
extern |
FUNCTION DEFINITIONS ///.
Function*************************************************************
Synopsis []
Description []
SideEffects []
SeeAlso []
Definition at line 676 of file extraUtilDsd.c.

|
extern |
Definition at line 1074 of file extraUtilDsd.c.


|
extern |
Definition at line 1067 of file extraUtilDsd.c.


|
extern |
Definition at line 1017 of file extraUtilDsd.c.


|
extern |
Definition at line 1001 of file extraUtilDsd.c.
|
extern |
|
extern |
|
extern |
Function*************************************************************
Synopsis []
Description []
SideEffects []
SeeAlso []
Definition at line 997 of file extraUtilDsd.c.

|
extern |
Function*************************************************************
Synopsis [MMoutOfMemory()]
Description []
SideEffects []
SeeAlso []
Definition at line 350 of file extraUtilUtil.c.
|
extern |
Definition at line 44 of file extraUtilUtil.c.
|
extern |
Definition at line 45 of file extraUtilUtil.c.
| ABC_NAMESPACE_HEADER_START typedef unsigned char uint8 |
CFile****************************************************************
FileName [extra.h]
SystemName [ABC: Logic synthesis and verification system.]
PackageName [extra]
Synopsis [Various reusable software utilities.]
Description [This library contains a number of operators and traversal routines developed to extend the functionality of CUDD v.2.3.x, by Fabio Somenzi (http://vlsi.colorado.edu/~fabio/) To compile your code with the library, #include "extra.h" in your source files and link your project to CUDD and this library. Use the library at your own risk and with caution. Note that debugging of some operators still continues.]
Author [Alan Mishchenko]
Affiliation [UC Berkeley]
Date [Ver. 1.0. Started - June 20, 2005.]
Revision [
]