#include "cecInt.h"
Go to the source code of this file.
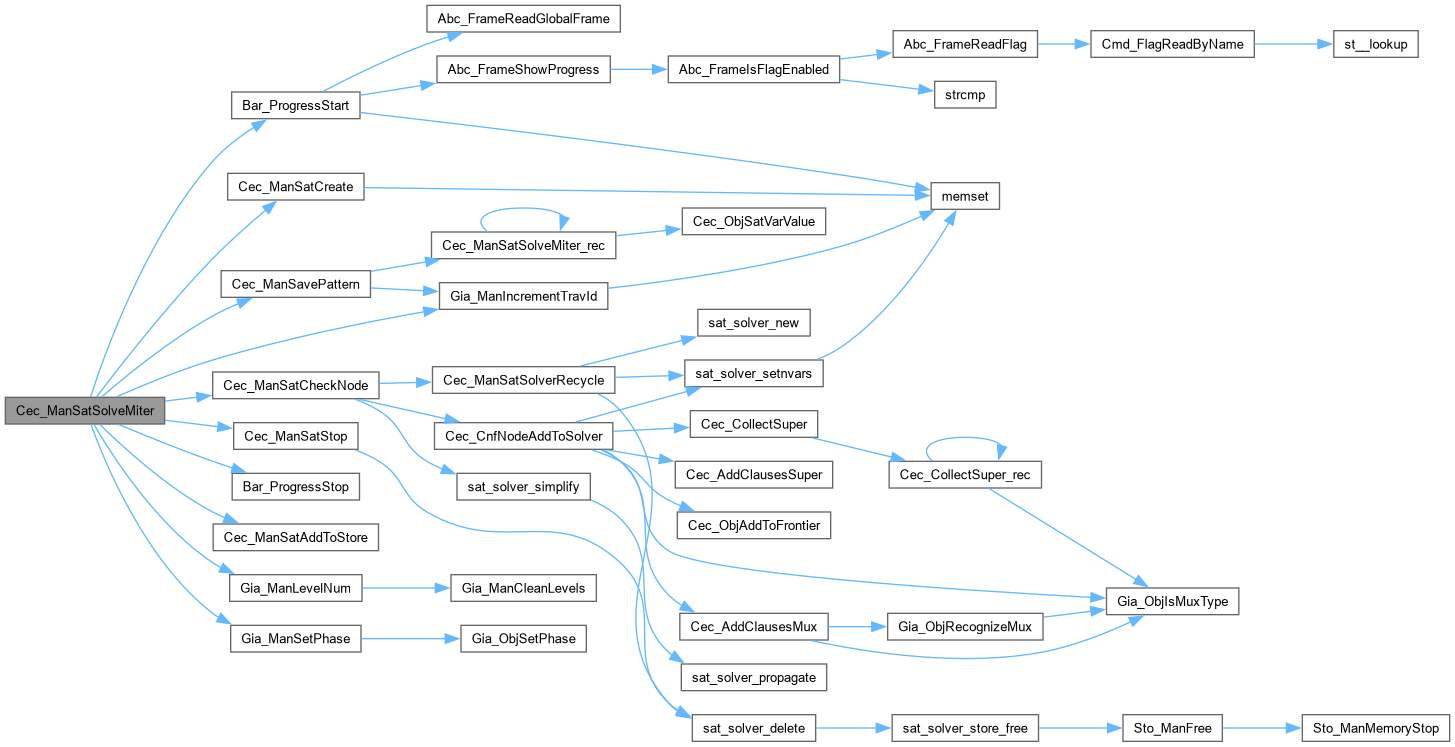
| void Cec_AddClausesMux | ( | Cec_ManSat_t * | p, |
| Gia_Obj_t * | pNode ) |
Function*************************************************************
Synopsis [Addes clauses to the solver.]
Description []
SideEffects []
SeeAlso []
Definition at line 64 of file cecSolve.c.


| void Cec_AddClausesSuper | ( | Cec_ManSat_t * | p, |
| Gia_Obj_t * | pNode, | ||
| Vec_Ptr_t * | vSuper ) |
Function*************************************************************
Synopsis [Addes clauses to the solver.]
Description []
SideEffects []
SeeAlso []
Definition at line 183 of file cecSolve.c.

| void Cec_CnfNodeAddToSolver | ( | Cec_ManSat_t * | p, |
| Gia_Obj_t * | pObj ) |
Function*************************************************************
Synopsis [Updates the solver clause database.]
Description []
SideEffects []
SeeAlso []
Definition at line 306 of file cecSolve.c.


Function*************************************************************
Synopsis [Collects the supergate.]
Description []
SideEffects []
SeeAlso []
Definition at line 262 of file cecSolve.c.


Function*************************************************************
Synopsis [Collects the supergate.]
Description []
SideEffects []
SeeAlso []
Definition at line 236 of file cecSolve.c.


Function*************************************************************
Synopsis [Save values in the cone of influence.]
Description []
SideEffects []
SeeAlso []
Definition at line 996 of file cecSolve.c.

| int Cec_ManSatCheckNode | ( | Cec_ManSat_t * | p, |
| Gia_Obj_t * | pObj ) |
Function*************************************************************
Synopsis [Runs equivalence test for the two nodes.]
Description []
SideEffects []
SeeAlso []
Definition at line 470 of file cecSolve.c.


| int Cec_ManSatCheckNodeTwo | ( | Cec_ManSat_t * | p, |
| Gia_Obj_t * | pObj1, | ||
| Gia_Obj_t * | pObj2 ) |
Function*************************************************************
Synopsis [Runs equivalence test for the two nodes.]
Description []
SideEffects []
SeeAlso []
Definition at line 569 of file cecSolve.c.


| Vec_Int_t * Cec_ManSatReadCex | ( | Cec_ManSat_t * | pSat | ) |
Function*************************************************************
Synopsis [Returns the pattern stored.]
Description []
SideEffects []
SeeAlso []
Definition at line 864 of file cecSolve.c.

| void Cec_ManSatSolve | ( | Cec_ManPat_t * | pPat, |
| Gia_Man_t * | pAig, | ||
| Cec_ParSat_t * | pPars, | ||
| Vec_Int_t * | vIdsOrig, | ||
| Vec_Int_t * | vMiterPairs, | ||
| Vec_Int_t * | vEquivPairs, | ||
| int | f0Proved ) |
Definition at line 699 of file cecSolve.c.


| void Cec_ManSatSolveCSat | ( | Cec_ManPat_t * | pPat, |
| Gia_Man_t * | pAig, | ||
| Cec_ParSat_t * | pPars ) |
Definition at line 809 of file cecSolve.c.


Function*************************************************************
Synopsis [Performs one round of solving for the POs of the AIG.]
Description [Labels the nodes that have been proved (pObj->fMark1) and returns the set of satisfying assignments.]
SideEffects []
SeeAlso []
Definition at line 794 of file cecSolve.c.

| Vec_Int_t * Cec_ManSatSolveMiter | ( | Gia_Man_t * | pAig, |
| Cec_ParSat_t * | pPars, | ||
| Vec_Str_t ** | pvStatus ) |
Function*************************************************************
Synopsis [Performs one round of solving for the POs of the AIG.]
Description [Labels the nodes that have been proved (pObj->fMark1) and returns the set of satisfying assignments.]
SideEffects []
SeeAlso []
Definition at line 1070 of file cecSolve.c.


| void Cec_ManSatSolveMiter_rec | ( | Cec_ManSat_t * | pSat, |
| Gia_Man_t * | p, | ||
| Gia_Obj_t * | pObj ) |
Function*************************************************************
Synopsis [Save values in the cone of influence.]
Description []
SideEffects []
SeeAlso []
Definition at line 1022 of file cecSolve.c.


| void Cec_ManSatSolverRecycle | ( | Cec_ManSat_t * | p | ) |
Function*************************************************************
Synopsis [Recycles the SAT solver.]
Description []
SideEffects []
SeeAlso []
Definition at line 365 of file cecSolve.c.


| Vec_Str_t * Cec_ManSatSolveSeq | ( | Vec_Ptr_t * | vPatts, |
| Gia_Man_t * | pAig, | ||
| Cec_ParSat_t * | pPars, | ||
| int | nRegs, | ||
| int * | pnPats ) |
Function*************************************************************
Synopsis [Performs one round of solving for the POs of the AIG.]
Description [Labels the nodes that have been proved (pObj->fMark1) and returns the set of satisfying assignments.]
SideEffects []
SeeAlso []
Definition at line 911 of file cecSolve.c.


| void Cec_ManSatSolveSeq_rec | ( | Cec_ManSat_t * | pSat, |
| Gia_Man_t * | p, | ||
| Gia_Obj_t * | pObj, | ||
| Vec_Ptr_t * | vInfo, | ||
| int | iPat, | ||
| int | nRegs ) |
Function*************************************************************
Synopsis [Save values in the cone of influence.]
Description []
SideEffects []
SeeAlso []
Definition at line 880 of file cecSolve.c.


| void Cec_ManSavePattern | ( | Cec_ManSat_t * | p, |
| Gia_Obj_t * | pObj1, | ||
| Gia_Obj_t * | pObj2 ) |
Function*************************************************************
Synopsis [Save patterns.]
Description []
SideEffects []
SeeAlso []
Definition at line 1049 of file cecSolve.c.


| void Cec_ObjAddToFrontier | ( | Cec_ManSat_t * | p, |
| Gia_Obj_t * | pObj, | ||
| Vec_Ptr_t * | vFrontier ) |
Function*************************************************************
Synopsis [Updates the solver clause database.]
Description []
SideEffects []
SeeAlso []
Definition at line 281 of file cecSolve.c.

| int Cec_ObjSatVarValue | ( | Cec_ManSat_t * | p, |
| Gia_Obj_t * | pObj ) |
FUNCTION DEFINITIONS ///.
Function*************************************************************
Synopsis [Returns value of the SAT variable.]
Description []
SideEffects []
SeeAlso []
Definition at line 48 of file cecSolve.c.

| int Cec_SetActivityFactors | ( | Cec_ManSat_t * | p, |
| Gia_Obj_t * | pObj ) |
Function*************************************************************
Synopsis [Sets variable activities in the cone.]
Description []
SideEffects []
SeeAlso []
Definition at line 440 of file cecSolve.c.

| void Cec_SetActivityFactors_rec | ( | Cec_ManSat_t * | p, |
| Gia_Obj_t * | pObj, | ||
| int | LevelMin, | ||
| int | LevelMax ) |
Function*************************************************************
Synopsis [Sets variable activities in the cone.]
Description []
SideEffects []
SeeAlso []
Definition at line 406 of file cecSolve.c.


| Abc_Cex_t * Cex_ManGenCex | ( | Cec_ManSat_t * | p, |
| int | iOut ) |
Definition at line 684 of file cecSolve.c.


| Abc_Cex_t * Cex_ManGenSimple | ( | Cec_ManSat_t * | p, |
| int | iOut ) |
Function*************************************************************
Synopsis [Performs one round of solving for the POs of the AIG.]
Description [Labels the nodes that have been proved (pObj->fMark1) and returns the set of satisfying assignments.]
SideEffects []
SeeAlso []
Definition at line 676 of file cecSolve.c.

