ABC: A System for Sequential Synthesis and Verification
 
Loading...
Searching...
No Matches
satSolver.c File Reference
#include <stdio.h>
#include <assert.h>
#include <string.h>
#include <math.h>
#include "satSolver.h"
#include "satStore.h"
Include dependency graph for satSolver.c:

Go to the source code of this file.

Classes

struct  varinfo_t
 

Macros

#define SAT_USE_ANALYZE_FINAL
 
#define L_IND   "%-*d"
 
#define L_ind   sat_solver_dl(s)*2+2,sat_solver_dl(s)
 
#define L_LIT   "%sx%d"
 
#define L_lit(p)
 

Functions

int sat_solver_get_var_value (sat_solver *s, int v)
 
void sat_solver_set_var_activity (sat_solver *s, int *pVars, int nVars)
 
int sat_solver_clause_new (sat_solver *s, lit *begin, lit *end, int learnt)
 
int sat_solver_count_assigned (sat_solver *s)
 
int sat_solver_propagate (sat_solver *s)
 
sat_solversat_solver_new (void)
 
sat_solverzsat_solver_new_seed (double seed)
 
int sat_solver_addvar (sat_solver *s)
 
void sat_solver_setnvars (sat_solver *s, int n)
 
void sat_solver_delete (sat_solver *s)
 
void sat_solver_restart (sat_solver *s)
 
void zsat_solver_restart_seed (sat_solver *s, double seed)
 
double sat_solver_memory (sat_solver *s)
 
int sat_solver_simplify (sat_solver *s)
 
void sat_solver_reducedb (sat_solver *s)
 
void sat_solver_rollback (sat_solver *s)
 
int sat_solver_addclause (sat_solver *s, lit *begin, lit *end)
 
double luby (double y, int x)
 
void luby_test ()
 
int sat_solver_solve_internal (sat_solver *s)
 
int sat_solver_push (sat_solver *s, int p)
 
void sat_solver_pop (sat_solver *s)
 
void sat_solver_set_resource_limits (sat_solver *s, ABC_INT64_T nConfLimit, ABC_INT64_T nInsLimit, ABC_INT64_T nConfLimitGlobal, ABC_INT64_T nInsLimitGlobal)
 
int sat_solver_solve (sat_solver *s, lit *begin, lit *end, ABC_INT64_T nConfLimit, ABC_INT64_T nInsLimit, ABC_INT64_T nConfLimitGlobal, ABC_INT64_T nInsLimitGlobal)
 
int sat_solver_solve_lexsat (sat_solver *s, int *pLits, int nLits)
 
int sat_solver_minimize_assumptions (sat_solver *s, int *pLits, int nLits, int nConfLimit)
 
int sat_solver_minimize_assumptions2 (sat_solver *s, int *pLits, int nLits, int nConfLimit)
 
int sat_solver_nvars (sat_solver *s)
 
int sat_solver_nclauses (sat_solver *s)
 
int sat_solver_nconflicts (sat_solver *s)
 
void sat_solver_store_alloc (sat_solver *s)
 
void sat_solver_store_write (sat_solver *s, char *pFileName)
 
void sat_solver_store_free (sat_solver *s)
 
int sat_solver_store_change_last (sat_solver *s)
 
void sat_solver_store_mark_roots (sat_solver *s)
 
void sat_solver_store_mark_clauses_a (sat_solver *s)
 
void * sat_solver_store_release (sat_solver *s)
 

Macro Definition Documentation

◆ L_IND

#define L_IND   "%-*d"

Definition at line 40 of file satSolver.c.

◆ L_ind

#define L_ind   sat_solver_dl(s)*2+2,sat_solver_dl(s)

Definition at line 41 of file satSolver.c.

◆ L_LIT

#define L_LIT   "%sx%d"

Definition at line 42 of file satSolver.c.

◆ L_lit

#define L_lit ( p)
Value:
lit_sign(p)?"~":"", (lit_var(p))
Cube * p
Definition exorList.c:222

Definition at line 43 of file satSolver.c.

◆ SAT_USE_ANALYZE_FINAL

#define SAT_USE_ANALYZE_FINAL

Definition at line 32 of file satSolver.c.

Function Documentation

◆ luby()

double luby ( double y,
int x )

Definition at line 1797 of file satSolver.c.

1798{
1799 int size, seq;
1800 for (size = 1, seq = 0; size < x+1; seq++, size = 2*size + 1);
1801 while (size-1 != x){
1802 size = (size-1) >> 1;
1803 seq--;
1804 x = x % size;
1805 }
1806 return pow(y, (double)seq);
1807}
unsigned long long size
Definition giaNewBdd.h:39
Here is the caller graph for this function:

◆ luby_test()

void luby_test ( )

Definition at line 1809 of file satSolver.c.

1810{
1811 int i;
1812 for ( i = 0; i < 20; i++ )
1813 printf( "%d ", (int)luby(2,i) );
1814 printf( "\n" );
1815}
double luby(double y, int x)
Definition satSolver.c:1797
Here is the call graph for this function:

◆ sat_solver_addclause()

int sat_solver_addclause ( sat_solver * s,
lit * begin,
lit * end )

Definition at line 1735 of file satSolver.c.

1736{
1737 lit *i,*j;
1738 int maxvar;
1739 lit last;
1740 assert( begin < end );
1741 if ( s->fPrintClause )
1742 {
1743 for ( i = begin; i < end; i++ )
1744 printf( "%s%d ", (*i)&1 ? "!":"", (*i)>>1 );
1745 printf( "\n" );
1746 }
1747
1748 veci_resize( &s->temp_clause, 0 );
1749 for ( i = begin; i < end; i++ )
1750 veci_push( &s->temp_clause, *i );
1751 begin = veci_begin( &s->temp_clause );
1752 end = begin + veci_size( &s->temp_clause );
1753
1754 // insertion sort
1755 maxvar = lit_var(*begin);
1756 for (i = begin + 1; i < end; i++){
1757 lit l = *i;
1758 maxvar = lit_var(l) > maxvar ? lit_var(l) : maxvar;
1759 for (j = i; j > begin && *(j-1) > l; j--)
1760 *j = *(j-1);
1761 *j = l;
1762 }
1763 sat_solver_setnvars(s,maxvar+1);
1764
1766 // add clause to internal storage
1767 if ( s->pStore )
1768 {
1769 int RetValue = Sto_ManAddClause( (Sto_Man_t *)s->pStore, begin, end );
1770 assert( RetValue );
1771 (void) RetValue;
1772 }
1774
1775 // delete duplicates
1776 last = lit_Undef;
1777 for (i = j = begin; i < end; i++){
1778 //printf("lit: "L_LIT", value = %d\n", L_lit(*i), (lit_sign(*i) ? -s->assignss[lit_var(*i)] : s->assignss[lit_var(*i)]));
1779 if (*i == lit_neg(last) || var_value(s, lit_var(*i)) == lit_sign(*i))
1780 return true; // tautology
1781 else if (*i != last && var_value(s, lit_var(*i)) == varX)
1782 last = *j++ = *i;
1783 }
1784// j = i;
1785
1786 if (j == begin) // empty clause
1787 return false;
1788
1789 if (j - begin == 1) // unit clause
1790 return sat_solver_enqueue(s,*begin,0);
1791
1792 // create new clause
1793 sat_solver_clause_new(s,begin,j,0);
1794 return true;
1795}
void sat_solver_setnvars(sat_solver *s, int n)
Definition satSolver.c:1272
int sat_solver_clause_new(sat_solver *s, lit *begin, lit *end, int learnt)
Definition satSolver.c:533
int Sto_ManAddClause(Sto_Man_t *p, lit *pBeg, lit *pEnd)
Definition satStore.c:160
struct Sto_Man_t_ Sto_Man_t
Definition satStore.h:81
int lit
Definition satVec.h:130
void * pStore
Definition satSolver.h:188
veci temp_clause
Definition satSolver.h:196
#define assert(ex)
Definition util_old.h:213
Here is the call graph for this function:

◆ sat_solver_addvar()

int sat_solver_addvar ( sat_solver * s)

Definition at line 1267 of file satSolver.c.

1268{
1269 sat_solver_setnvars(s, s->size+1);
1270 return s->size-1;
1271}
Here is the call graph for this function:

◆ sat_solver_clause_new()

int sat_solver_clause_new ( sat_solver * s,
lit * begin,
lit * end,
int learnt )

Definition at line 533 of file satSolver.c.

534{
535 int fUseBinaryClauses = 1;
536 int size;
537 clause* c;
538 int h;
539
540 assert(end - begin > 1);
541 assert(learnt >= 0 && learnt < 2);
542 size = end - begin;
543
544 // do not allocate memory for the two-literal problem clause
545 if ( fUseBinaryClauses && size == 2 && !learnt )
546 {
547 veci_push(sat_solver_read_wlist(s,lit_neg(begin[0])),(clause_from_lit(begin[1])));
548 veci_push(sat_solver_read_wlist(s,lit_neg(begin[1])),(clause_from_lit(begin[0])));
549 s->stats.clauses++;
551 return 0;
552 }
553
554 // create new clause
555// h = Vec_SetAppend( &s->Mem, NULL, size + learnt + 1 + 1 ) << 1;
556 h = Sat_MemAppend( &s->Mem, begin, size, learnt, 0 );
557 assert( !(h & 1) );
558 if ( s->hLearnts == -1 && learnt )
559 s->hLearnts = h;
560 if (learnt)
561 {
562 c = clause_read( s, h );
563 c->lbd = sat_clause_compute_lbd( s, c );
564 assert( clause_id(c) == veci_size(&s->act_clas) );
565// veci_push(&s->learned, h);
566// act_clause_bump(s,clause_read(s, h));
567 if ( s->ClaActType == 0 )
568 veci_push(&s->act_clas, (1<<10));
569 else
570 veci_push(&s->act_clas, s->cla_inc);
571 s->stats.learnts++;
573 }
574 else
575 {
576 s->stats.clauses++;
578 }
579
580 assert(begin[0] >= 0);
581 assert(begin[0] < s->size*2);
582 assert(begin[1] >= 0);
583 assert(begin[1] < s->size*2);
584
585 assert(lit_neg(begin[0]) < s->size*2);
586 assert(lit_neg(begin[1]) < s->size*2);
587
588 //veci_push(sat_solver_read_wlist(s,lit_neg(begin[0])),c);
589 //veci_push(sat_solver_read_wlist(s,lit_neg(begin[1])),c);
590 veci_push(sat_solver_read_wlist(s,lit_neg(begin[0])),(size > 2 ? h : clause_from_lit(begin[1])));
591 veci_push(sat_solver_read_wlist(s,lit_neg(begin[1])),(size > 2 ? h : clause_from_lit(begin[0])));
592
593 return h;
594}
unsigned lbd
Definition clause.h:22
unsigned cla_inc
Definition satSolver.h:127
Sat_Mem_t Mem
Definition satSolver.h:108
stats_t stats
Definition satSolver.h:163
ABC_INT64_T learnts_literals
Definition satVec.h:157
unsigned clauses
Definition satVec.h:155
ABC_INT64_T clauses_literals
Definition satVec.h:157
unsigned learnts
Definition satVec.h:155
Here is the caller graph for this function:

◆ sat_solver_count_assigned()

int sat_solver_count_assigned ( sat_solver * s)

Definition at line 744 of file satSolver.c.

745{
746 // count top-level assignments
747 int i, Count = 0;
748 assert(sat_solver_dl(s) == 0);
749 for ( i = 0; i < s->size; i++ )
750 if (var_value(s, i) != varX)
751 Count++;
752 return Count;
753}

◆ sat_solver_delete()

void sat_solver_delete ( sat_solver * s)

Definition at line 1341 of file satSolver.c.

1342{
1343// Vec_SetFree_( &s->Mem );
1344 Sat_MemFree_( &s->Mem );
1345
1346 // delete vectors
1347 veci_delete(&s->order);
1348 veci_delete(&s->trail_lim);
1349 veci_delete(&s->tagged);
1350// veci_delete(&s->learned);
1351 veci_delete(&s->act_clas);
1352 veci_delete(&s->stack);
1353// veci_delete(&s->model);
1354 veci_delete(&s->act_vars);
1355 veci_delete(&s->unit_lits);
1356 veci_delete(&s->pivot_vars);
1357 veci_delete(&s->temp_clause);
1358 veci_delete(&s->conf_final);
1359
1360 veci_delete(&s->user_vars);
1361 veci_delete(&s->user_values);
1362
1363 // delete arrays
1364 if (s->reasons != 0){
1365 int i;
1366 for (i = 0; i < s->cap*2; i++)
1367 veci_delete(&s->wlists[i]);
1368 ABC_FREE(s->wlists );
1369// ABC_FREE(s->vi );
1370 ABC_FREE(s->levels );
1371 ABC_FREE(s->assigns );
1372 ABC_FREE(s->polarity );
1373 ABC_FREE(s->tags );
1374 ABC_FREE(s->loads );
1375 ABC_FREE(s->activity );
1376 ABC_FREE(s->activity2);
1377 ABC_FREE(s->pFreqs );
1378 ABC_FREE(s->factors );
1379 ABC_FREE(s->orderpos );
1380 ABC_FREE(s->reasons );
1381 ABC_FREE(s->trail );
1382 ABC_FREE(s->model );
1383 }
1384
1386 ABC_FREE(s);
1387}
#define ABC_FREE(obj)
Definition abc_global.h:267
void sat_solver_store_free(sat_solver *s)
Definition satSolver.c:2400
char * tags
Definition satSolver.h:138
double * factors
Definition satSolver.h:175
int * orderpos
Definition satSolver.h:141
word * activity
Definition satSolver.h:125
veci conf_final
Definition satSolver.h:151
char * assigns
Definition satSolver.h:136
char * polarity
Definition satSolver.h:137
veci * wlists
Definition satSolver.h:112
word * activity2
Definition satSolver.h:126
veci user_values
Definition satSolver.h:200
int * reasons
Definition satSolver.h:142
char * pFreqs
Definition satSolver.h:131
char * loads
Definition satSolver.h:139
veci pivot_vars
Definition satSolver.h:180
Here is the call graph for this function:

◆ sat_solver_get_var_value()

int sat_solver_get_var_value ( sat_solver * s,
int v )

Definition at line 118 of file satSolver.c.

119{
120 if ( var_value(s, v) == var0 )
121 return l_False;
122 if ( var_value(s, v) == var1 )
123 return l_True;
124 if ( var_value(s, v) == varX )
125 return l_Undef;
126 assert( 0 );
127 return 0;
128}
#define l_True
Definition bmcBmcS.c:35
#define l_Undef
Definition bmcBmcS.c:34
#define l_False
Definition bmcBmcS.c:36
Here is the caller graph for this function:

◆ sat_solver_memory()

double sat_solver_memory ( sat_solver * s)

Definition at line 1479 of file satSolver.c.

1480{
1481 int i;
1482 double Mem = sizeof(sat_solver);
1483 for (i = 0; i < s->cap*2; i++)
1484 Mem += s->wlists[i].cap * sizeof(int);
1485 Mem += s->cap * sizeof(veci); // ABC_FREE(s->wlists );
1486 Mem += s->cap * sizeof(int); // ABC_FREE(s->levels );
1487 Mem += s->cap * sizeof(char); // ABC_FREE(s->assigns );
1488 Mem += s->cap * sizeof(char); // ABC_FREE(s->polarity );
1489 Mem += s->cap * sizeof(char); // ABC_FREE(s->tags );
1490 Mem += s->cap * sizeof(char); // ABC_FREE(s->loads );
1491 Mem += s->cap * sizeof(word); // ABC_FREE(s->activity );
1492 if ( s->activity2 )
1493 Mem += s->cap * sizeof(word); // ABC_FREE(s->activity );
1494 if ( s->factors )
1495 Mem += s->cap * sizeof(double); // ABC_FREE(s->factors );
1496 Mem += s->cap * sizeof(int); // ABC_FREE(s->orderpos );
1497 Mem += s->cap * sizeof(int); // ABC_FREE(s->reasons );
1498 Mem += s->cap * sizeof(lit); // ABC_FREE(s->trail );
1499 Mem += s->cap * sizeof(int); // ABC_FREE(s->model );
1500
1501 Mem += s->order.cap * sizeof(int);
1502 Mem += s->trail_lim.cap * sizeof(int);
1503 Mem += s->tagged.cap * sizeof(int);
1504// Mem += s->learned.cap * sizeof(int);
1505 Mem += s->stack.cap * sizeof(int);
1506 Mem += s->act_vars.cap * sizeof(int);
1507 Mem += s->unit_lits.cap * sizeof(int);
1508 Mem += s->act_clas.cap * sizeof(int);
1509 Mem += s->temp_clause.cap * sizeof(int);
1510 Mem += s->conf_final.cap * sizeof(int);
1511 Mem += Sat_MemMemoryAll( &s->Mem );
1512 return Mem;
1513}
#define sat_solver
Definition cecSatG2.c:34
unsigned __int64 word
DECLARATIONS ///.
Definition kitPerm.c:36
struct veci_t veci
Definition satVec.h:36
int cap
Definition satVec.h:32
Here is the caller graph for this function:

◆ sat_solver_minimize_assumptions()

int sat_solver_minimize_assumptions ( sat_solver * s,
int * pLits,
int nLits,
int nConfLimit )

Definition at line 2209 of file satSolver.c.

2210{
2211 int i, k, nLitsL, nLitsR, nResL, nResR, status;
2212 if ( nLits == 1 )
2213 {
2214 // since the problem is UNSAT, we will try to solve it without assuming the last literal
2215 // if the result is UNSAT, the last literal can be dropped; otherwise, it is needed
2216 if ( nConfLimit ) s->nConfLimit = s->stats.conflicts + nConfLimit;
2217 status = sat_solver_solve_internal( s );
2218 //printf( "%c", status == l_False ? 'u' : 's' );
2219 return (int)(status != l_False); // return 1 if the problem is not UNSAT
2220 }
2221 assert( nLits >= 2 );
2222 nLitsL = nLits / 2;
2223 nLitsR = nLits - nLitsL;
2224 // assume the left lits
2225 for ( i = 0; i < nLitsL; i++ )
2226 if ( !sat_solver_push(s, pLits[i]) )
2227 {
2228 for ( k = i; k >= 0; k-- )
2229 sat_solver_pop(s);
2230 return sat_solver_minimize_assumptions( s, pLits, i+1, nConfLimit );
2231 }
2232 // solve with these assumptions
2233 if ( nConfLimit ) s->nConfLimit = s->stats.conflicts + nConfLimit;
2234 status = sat_solver_solve_internal( s );
2235 if ( status == l_False ) // these are enough
2236 {
2237 for ( i = 0; i < nLitsL; i++ )
2238 sat_solver_pop(s);
2239 return sat_solver_minimize_assumptions( s, pLits, nLitsL, nConfLimit );
2240 }
2241 // solve for the right lits
2242 nResL = nLitsR == 1 ? 1 : sat_solver_minimize_assumptions( s, pLits + nLitsL, nLitsR, nConfLimit );
2243 for ( i = 0; i < nLitsL; i++ )
2244 sat_solver_pop(s);
2245 // swap literals
2246// assert( nResL <= nLitsL );
2247// for ( i = 0; i < nResL; i++ )
2248// ABC_SWAP( int, pLits[i], pLits[nLitsL+i] );
2249 veci_resize( &s->temp_clause, 0 );
2250 for ( i = 0; i < nLitsL; i++ )
2251 veci_push( &s->temp_clause, pLits[i] );
2252 for ( i = 0; i < nResL; i++ )
2253 pLits[i] = pLits[nLitsL+i];
2254 for ( i = 0; i < nLitsL; i++ )
2255 pLits[nResL+i] = veci_begin(&s->temp_clause)[i];
2256 // assume the right lits
2257 for ( i = 0; i < nResL; i++ )
2258 if ( !sat_solver_push(s, pLits[i]) )
2259 {
2260 for ( k = i; k >= 0; k-- )
2261 sat_solver_pop(s);
2262 return sat_solver_minimize_assumptions( s, pLits, i+1, nConfLimit );
2263 }
2264 // solve with these assumptions
2265 if ( nConfLimit ) s->nConfLimit = s->stats.conflicts + nConfLimit;
2266 status = sat_solver_solve_internal( s );
2267 if ( status == l_False ) // these are enough
2268 {
2269 for ( i = 0; i < nResL; i++ )
2270 sat_solver_pop(s);
2271 return nResL;
2272 }
2273 // solve for the left lits
2274 nResR = nLitsL == 1 ? 1 : sat_solver_minimize_assumptions( s, pLits + nResL, nLitsL, nConfLimit );
2275 for ( i = 0; i < nResL; i++ )
2276 sat_solver_pop(s);
2277 return nResL + nResR;
2278}
int sat_solver_solve_internal(sat_solver *s)
Definition satSolver.c:1942
int sat_solver_push(sat_solver *s, int p)
Definition satSolver.c:2002
void sat_solver_pop(sat_solver *s)
Definition satSolver.c:2045
int sat_solver_minimize_assumptions(sat_solver *s, int *pLits, int nLits, int nConfLimit)
Definition satSolver.c:2209
ABC_INT64_T nConfLimit
Definition satSolver.h:170
ABC_INT64_T conflicts
Definition satVec.h:156
Here is the call graph for this function:
Here is the caller graph for this function:

◆ sat_solver_minimize_assumptions2()

int sat_solver_minimize_assumptions2 ( sat_solver * s,
int * pLits,
int nLits,
int nConfLimit )

Definition at line 2284 of file satSolver.c.

2285{
2286 int i, k, nLitsL, nLitsR, nResL, nResR;
2287 if ( nLits == 1 )
2288 {
2289 // since the problem is UNSAT, we will try to solve it without assuming the last literal
2290 // if the result is UNSAT, the last literal can be dropped; otherwise, it is needed
2291 int RetValue = 1, LitNot = Abc_LitNot(pLits[0]);
2292 int status = l_False;
2293 int Temp = s->nConfLimit;
2294 s->nConfLimit = nConfLimit;
2295
2296 RetValue = sat_solver_push( s, LitNot ); assert( RetValue );
2297 status = sat_solver_solve_internal( s );
2298 sat_solver_pop( s );
2299
2300 // if the problem is UNSAT, add clause
2301 if ( status == l_False )
2302 {
2303 RetValue = sat_solver_addclause( s, &LitNot, &LitNot+1 );
2304 assert( RetValue );
2305 }
2306
2307 s->nConfLimit = Temp;
2308 return (int)(status != l_False); // return 1 if the problem is not UNSAT
2309 }
2310 assert( nLits >= 2 );
2311 nLitsL = nLits / 2;
2312 nLitsR = nLits - nLitsL;
2313 // assume the left lits
2314 for ( i = 0; i < nLitsL; i++ )
2315 if ( !sat_solver_push(s, pLits[i]) )
2316 {
2317 for ( k = i; k >= 0; k-- )
2318 sat_solver_pop(s);
2319
2320 // add clauses for these literal
2321 for ( k = i+1; k > nLitsL; k++ )
2322 {
2323 int LitNot = Abc_LitNot(pLits[i]);
2324 int RetValue = sat_solver_addclause( s, &LitNot, &LitNot+1 );
2325 assert( RetValue );
2326 }
2327
2328 return sat_solver_minimize_assumptions2( s, pLits, i+1, nConfLimit );
2329 }
2330 // solve for the right lits
2331 nResL = sat_solver_minimize_assumptions2( s, pLits + nLitsL, nLitsR, nConfLimit );
2332 for ( i = 0; i < nLitsL; i++ )
2333 sat_solver_pop(s);
2334 // swap literals
2335// assert( nResL <= nLitsL );
2336 veci_resize( &s->temp_clause, 0 );
2337 for ( i = 0; i < nLitsL; i++ )
2338 veci_push( &s->temp_clause, pLits[i] );
2339 for ( i = 0; i < nResL; i++ )
2340 pLits[i] = pLits[nLitsL+i];
2341 for ( i = 0; i < nLitsL; i++ )
2342 pLits[nResL+i] = veci_begin(&s->temp_clause)[i];
2343 // assume the right lits
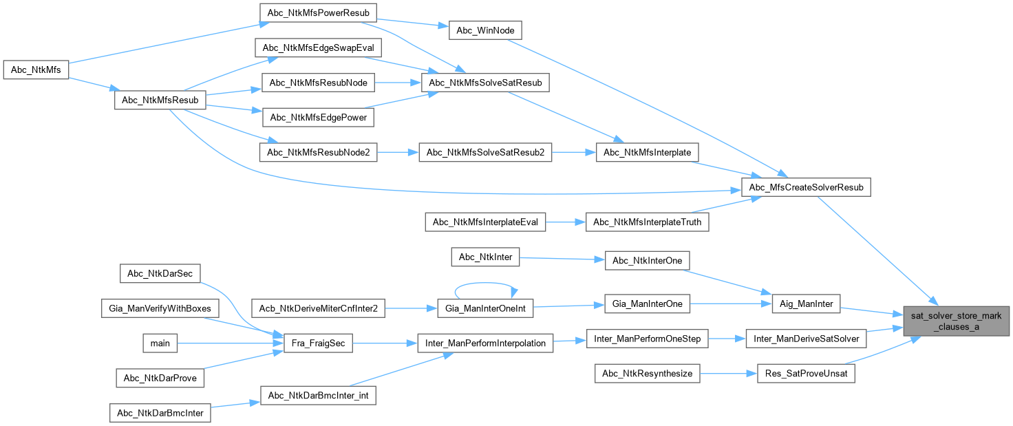
2344 for ( i = 0; i < nResL; i++ )
2345 if ( !sat_solver_push(s, pLits[i]) )
2346 {
2347 for ( k = i; k >= 0; k-- )
2348 sat_solver_pop(s);
2349
2350 // add clauses for these literal
2351 for ( k = i+1; k > nResL; k++ )
2352 {
2353 int LitNot = Abc_LitNot(pLits[i]);
2354 int RetValue = sat_solver_addclause( s, &LitNot, &LitNot+1 );
2355 assert( RetValue );
2356 }
2357
2358 return sat_solver_minimize_assumptions2( s, pLits, i+1, nConfLimit );
2359 }
2360 // solve for the left lits
2361 nResR = sat_solver_minimize_assumptions2( s, pLits + nResL, nLitsL, nConfLimit );
2362 for ( i = 0; i < nResL; i++ )
2363 sat_solver_pop(s);
2364 return nResL + nResR;
2365}
#define sat_solver_addclause
Definition cecSatG2.c:37
int sat_solver_minimize_assumptions2(sat_solver *s, int *pLits, int nLits, int nConfLimit)
Definition satSolver.c:2284
Here is the call graph for this function:
Here is the caller graph for this function:

◆ sat_solver_nclauses()

int sat_solver_nclauses ( sat_solver * s)

Definition at line 2375 of file satSolver.c.

2376{
2377 return s->stats.clauses;
2378}
Here is the caller graph for this function:

◆ sat_solver_nconflicts()

int sat_solver_nconflicts ( sat_solver * s)

Definition at line 2381 of file satSolver.c.

2382{
2383 return (int)s->stats.conflicts;
2384}
Here is the caller graph for this function:

◆ sat_solver_new()

sat_solver * sat_solver_new ( void )

Definition at line 1137 of file satSolver.c.

1138{
1139 sat_solver* s = (sat_solver*)ABC_CALLOC( char, sizeof(sat_solver));
1140
1141// Vec_SetAlloc_(&s->Mem, 15);
1142 Sat_MemAlloc_(&s->Mem, 17);
1143 s->hLearnts = -1;
1144 s->hBinary = Sat_MemAppend( &s->Mem, NULL, 2, 0, 0 );
1145 s->binary = clause_read( s, s->hBinary );
1146
1147 s->nLearntStart = LEARNT_MAX_START_DEFAULT; // starting learned clause limit
1148 s->nLearntDelta = LEARNT_MAX_INCRE_DEFAULT; // delta of learned clause limit
1149 s->nLearntRatio = LEARNT_MAX_RATIO_DEFAULT; // ratio of learned clause limit
1150 s->nLearntMax = s->nLearntStart;
1151
1152 // initialize vectors
1153 veci_new(&s->order);
1154 veci_new(&s->trail_lim);
1155 veci_new(&s->tagged);
1156// veci_new(&s->learned);
1157 veci_new(&s->act_clas);
1158 veci_new(&s->stack);
1159// veci_new(&s->model);
1160 veci_new(&s->unit_lits);
1161 veci_new(&s->temp_clause);
1162 veci_new(&s->conf_final);
1163
1164 // initialize arrays
1165 s->wlists = 0;
1166 s->activity = 0;
1167 s->orderpos = 0;
1168 s->reasons = 0;
1169 s->trail = 0;
1170
1171 // initialize other vars
1172 s->size = 0;
1173 s->cap = 0;
1174 s->qhead = 0;
1175 s->qtail = 0;
1176
1177 solver_init_activities(s);
1178 veci_new(&s->act_vars);
1179
1180 s->root_level = 0;
1181// s->simpdb_assigns = 0;
1182// s->simpdb_props = 0;
1183 s->random_seed = 91648253;
1184 s->progress_estimate = 0;
1185// s->binary = (clause*)ABC_ALLOC( char, sizeof(clause) + sizeof(lit)*2);
1186// s->binary->size_learnt = (2 << 1);
1187 s->verbosity = 0;
1188
1189 s->stats.starts = 0;
1190 s->stats.decisions = 0;
1191 s->stats.propagations = 0;
1192 s->stats.inspects = 0;
1193 s->stats.conflicts = 0;
1194 s->stats.clauses = 0;
1195 s->stats.clauses_literals = 0;
1196 s->stats.learnts = 0;
1197 s->stats.learnts_literals = 0;
1198 s->stats.tot_literals = 0;
1199 return s;
1200}
#define ABC_CALLOC(type, num)
Definition abc_global.h:265
#define LEARNT_MAX_RATIO_DEFAULT
Definition satClause.h:39
#define LEARNT_MAX_START_DEFAULT
INCLUDES ///.
Definition satClause.h:37
#define LEARNT_MAX_INCRE_DEFAULT
Definition satClause.h:38
double random_seed
Definition satSolver.h:157
clause * binary
Definition satSolver.h:111
double progress_estimate
Definition satSolver.h:158
ABC_INT64_T decisions
Definition satVec.h:156
ABC_INT64_T tot_literals
Definition satVec.h:157
unsigned starts
Definition satVec.h:155
ABC_INT64_T inspects
Definition satVec.h:156
ABC_INT64_T propagations
Definition satVec.h:156

◆ sat_solver_nvars()

int sat_solver_nvars ( sat_solver * s)

Definition at line 2369 of file satSolver.c.

2370{
2371 return s->size;
2372}

◆ sat_solver_pop()

void sat_solver_pop ( sat_solver * s)

Definition at line 2045 of file satSolver.c.

2046{
2047 assert( sat_solver_dl(s) > 0 );
2048 sat_solver_canceluntil(s, --s->root_level);
2049}
Here is the caller graph for this function:

◆ sat_solver_propagate()

int sat_solver_propagate ( sat_solver * s)

Definition at line 1019 of file satSolver.c.

1020{
1021 int hConfl = 0;
1022 lit* lits;
1023 lit false_lit;
1024
1025 //printf("sat_solver_propagate\n");
1026 while (hConfl == 0 && s->qtail - s->qhead > 0){
1027 lit p = s->trail[s->qhead++];
1028
1029#ifdef TEST_CNF_LOAD
1030 int v = lit_var(p);
1031 if ( s->pCnfFunc )
1032 {
1033 if ( lit_sign(p) )
1034 {
1035 if ( (s->loads[v] & 1) == 0 )
1036 {
1037 s->loads[v] ^= 1;
1038 s->pCnfFunc( s->pCnfMan, p );
1039 }
1040 }
1041 else
1042 {
1043 if ( (s->loads[v] & 2) == 0 )
1044 {
1045 s->loads[v] ^= 2;
1046 s->pCnfFunc( s->pCnfMan, p );
1047 }
1048 }
1049 }
1050 {
1051#endif
1052
1053 veci* ws = sat_solver_read_wlist(s,p);
1054 int* begin = veci_begin(ws);
1055 int* end = begin + veci_size(ws);
1056 int*i, *j;
1057
1058 s->stats.propagations++;
1059// s->simpdb_props--;
1060
1061 //printf("checking lit %d: "L_LIT"\n", veci_size(ws), L_lit(p));
1062 for (i = j = begin; i < end; ){
1063 if (clause_is_lit(*i)){
1064
1065 int Lit = clause_read_lit(*i);
1066 if (var_value(s, lit_var(Lit)) == lit_sign(Lit)){
1067 *j++ = *i++;
1068 continue;
1069 }
1070
1071 *j++ = *i;
1072 if (!sat_solver_enqueue(s,clause_read_lit(*i),clause_from_lit(p))){
1073 hConfl = s->hBinary;
1074 (clause_begin(s->binary))[1] = lit_neg(p);
1075 (clause_begin(s->binary))[0] = clause_read_lit(*i++);
1076 // Copy the remaining watches:
1077 while (i < end)
1078 *j++ = *i++;
1079 }
1080 }else{
1081
1082 clause* c = clause_read(s,*i);
1083 lits = clause_begin(c);
1084
1085 // Make sure the false literal is data[1]:
1086 false_lit = lit_neg(p);
1087 if (lits[0] == false_lit){
1088 lits[0] = lits[1];
1089 lits[1] = false_lit;
1090 }
1091 assert(lits[1] == false_lit);
1092
1093 // If 0th watch is true, then clause is already satisfied.
1094 if (var_value(s, lit_var(lits[0])) == lit_sign(lits[0]))
1095 *j++ = *i;
1096 else{
1097 // Look for new watch:
1098 lit* stop = lits + clause_size(c);
1099 lit* k;
1100 for (k = lits + 2; k < stop; k++){
1101 if (var_value(s, lit_var(*k)) != !lit_sign(*k)){
1102 lits[1] = *k;
1103 *k = false_lit;
1104 veci_push(sat_solver_read_wlist(s,lit_neg(lits[1])),*i);
1105 goto next; }
1106 }
1107
1108 *j++ = *i;
1109 // Clause is unit under assignment:
1110 if ( c->lrn )
1111 c->lbd = sat_clause_compute_lbd(s, c);
1112 if (!sat_solver_enqueue(s,lits[0], *i)){
1113 hConfl = *i++;
1114 // Copy the remaining watches:
1115 while (i < end)
1116 *j++ = *i++;
1117 }
1118 }
1119 }
1120 next:
1121 i++;
1122 }
1123
1124 s->stats.inspects += j - veci_begin(ws);
1125 veci_resize(ws,j - veci_begin(ws));
1126#ifdef TEST_CNF_LOAD
1127 }
1128#endif
1129 }
1130
1131 return hConfl;
1132}
int(* pCnfFunc)(void *p, int)
Definition satSolver.h:204
void * pCnfMan
Definition satSolver.h:203
Here is the caller graph for this function:

◆ sat_solver_push()

int sat_solver_push ( sat_solver * s,
int p )

Definition at line 2002 of file satSolver.c.

2003{
2004 assert(lit_var(p) < s->size);
2005 veci_push(&s->trail_lim,s->qtail);
2006 s->root_level++;
2007 if (!sat_solver_enqueue(s,p,0))
2008 {
2009 int h = s->reasons[lit_var(p)];
2010 if (h)
2011 {
2012 if (clause_is_lit(h))
2013 {
2014 (clause_begin(s->binary))[1] = lit_neg(p);
2015 (clause_begin(s->binary))[0] = clause_read_lit(h);
2016 h = s->hBinary;
2017 }
2018 sat_solver_analyze_final(s, h, 1);
2019 veci_push(&s->conf_final, lit_neg(p));
2020 }
2021 else
2022 {
2023 veci_resize(&s->conf_final,0);
2024 veci_push(&s->conf_final, lit_neg(p));
2025 // the two lines below are a bug fix by Siert Wieringa
2026 if (var_level(s, lit_var(p)) > 0)
2027 veci_push(&s->conf_final, p);
2028 }
2029 //sat_solver_canceluntil(s, 0);
2030 return false;
2031 }
2032 else
2033 {
2034 int fConfl = sat_solver_propagate(s);
2035 if (fConfl){
2036 sat_solver_analyze_final(s, fConfl, 0);
2037 //assert(s->conf_final.size > 0);
2038 //sat_solver_canceluntil(s, 0);
2039 return false; }
2040 }
2041 return true;
2042}
int sat_solver_propagate(sat_solver *s)
Definition satSolver.c:1019
Here is the call graph for this function:
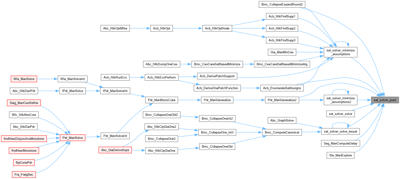
Here is the caller graph for this function:

◆ sat_solver_reducedb()

void sat_solver_reducedb ( sat_solver * s)

Definition at line 1523 of file satSolver.c.

1524{
1525 static abctime TimeTotal = 0;
1526 abctime clk = Abc_Clock();
1527 Sat_Mem_t * pMem = &s->Mem;
1528 int nLearnedOld = veci_size(&s->act_clas);
1529 int * act_clas = veci_begin(&s->act_clas);
1530 int * pPerm, * pArray, * pSortValues, nCutoffValue;
1531 int i, k, j, Id, Counter, CounterStart, nSelected;
1532 clause * c;
1533
1534 assert( s->nLearntMax > 0 );
1535 assert( nLearnedOld == Sat_MemEntryNum(pMem, 1) );
1536 assert( nLearnedOld == (int)s->stats.learnts );
1537
1538 s->nDBreduces++;
1539
1540 //printf( "Calling reduceDB with %d learned clause limit.\n", s->nLearntMax );
1542// return;
1543
1544 // create sorting values
1545 pSortValues = ABC_ALLOC( int, nLearnedOld );
1546 Sat_MemForEachLearned( pMem, c, i, k )
1547 {
1548 Id = clause_id(c);
1549// pSortValues[Id] = act[Id];
1550 if ( s->ClaActType == 0 )
1551 pSortValues[Id] = ((7 - Abc_MinInt(c->lbd, 7)) << 28) | (act_clas[Id] >> 4);
1552 else
1553 pSortValues[Id] = ((7 - Abc_MinInt(c->lbd, 7)) << 28);// | (act_clas[Id] >> 4);
1554 assert( pSortValues[Id] >= 0 );
1555 }
1556
1557 // preserve 1/20 of last clauses
1558 CounterStart = nLearnedOld - (s->nLearntMax / 20);
1559
1560 // preserve 3/4 of most active clauses
1561 nSelected = nLearnedOld*s->nLearntRatio/100;
1562
1563 // find non-decreasing permutation
1564 pPerm = Abc_MergeSortCost( pSortValues, nLearnedOld );
1565 assert( pSortValues[pPerm[0]] <= pSortValues[pPerm[nLearnedOld-1]] );
1566 nCutoffValue = pSortValues[pPerm[nLearnedOld-nSelected]];
1567 ABC_FREE( pPerm );
1568// ActCutOff = ABC_INFINITY;
1569
1570 // mark learned clauses to remove
1571 Counter = j = 0;
1572 Sat_MemForEachLearned( pMem, c, i, k )
1573 {
1574 assert( c->mark == 0 );
1575 if ( Counter++ > CounterStart || clause_size(c) < 3 || pSortValues[clause_id(c)] > nCutoffValue || s->reasons[lit_var(c->lits[0])] == Sat_MemHand(pMem, i, k) )
1576 act_clas[j++] = act_clas[clause_id(c)];
1577 else // delete
1578 {
1579 c->mark = 1;
1580 s->stats.learnts_literals -= clause_size(c);
1581 s->stats.learnts--;
1582 }
1583 }
1584 assert( s->stats.learnts == (unsigned)j );
1585 assert( Counter == nLearnedOld );
1586 veci_resize(&s->act_clas,j);
1587 ABC_FREE( pSortValues );
1588
1589 // update ID of each clause to be its new handle
1590 Counter = Sat_MemCompactLearned( pMem, 0 );
1591 assert( Counter == (int)s->stats.learnts );
1592
1593 // update reasons
1594 for ( i = 0; i < s->size; i++ )
1595 {
1596 if ( !s->reasons[i] ) // no reason
1597 continue;
1598 if ( clause_is_lit(s->reasons[i]) ) // 2-lit clause
1599 continue;
1600 if ( !clause_learnt_h(pMem, s->reasons[i]) ) // problem clause
1601 continue;
1602 c = clause_read( s, s->reasons[i] );
1603 assert( c->mark == 0 );
1604 s->reasons[i] = clause_id(c); // updating handle here!!!
1605 }
1606
1607 // update watches
1608 for ( i = 0; i < s->size*2; i++ )
1609 {
1610 pArray = veci_begin(&s->wlists[i]);
1611 for ( j = k = 0; k < veci_size(&s->wlists[i]); k++ )
1612 {
1613 if ( clause_is_lit(pArray[k]) ) // 2-lit clause
1614 pArray[j++] = pArray[k];
1615 else if ( !clause_learnt_h(pMem, pArray[k]) ) // problem clause
1616 pArray[j++] = pArray[k];
1617 else
1618 {
1619 c = clause_read(s, pArray[k]);
1620 if ( !c->mark ) // useful learned clause
1621 pArray[j++] = clause_id(c); // updating handle here!!!
1622 }
1623 }
1624 veci_resize(&s->wlists[i],j);
1625 }
1626
1627 // perform final move of the clauses
1628 Counter = Sat_MemCompactLearned( pMem, 1 );
1629 assert( Counter == (int)s->stats.learnts );
1630
1631 // report the results
1632 TimeTotal += Abc_Clock() - clk;
1633 if ( s->fVerbose )
1634 {
1635 Abc_Print(1, "reduceDB: Keeping %7d out of %7d clauses (%5.2f %%) ",
1636 s->stats.learnts, nLearnedOld, 100.0 * s->stats.learnts / nLearnedOld );
1637 Abc_PrintTime( 1, "Time", TimeTotal );
1638 }
1639}
ABC_INT64_T abctime
Definition abc_global.h:332
int * Abc_MergeSortCost(int *pCosts, int nSize)
Definition utilSort.c:442
#define ABC_ALLOC(type, num)
Definition abc_global.h:264
#define Sat_MemForEachLearned(p, c, i, k)
Definition satClause.h:127
struct Sat_Mem_t_ Sat_Mem_t
Definition satClause.h:70
unsigned lits[3]
Definition clause.h:39
Here is the call graph for this function:

◆ sat_solver_restart()

void sat_solver_restart ( sat_solver * s)

Definition at line 1389 of file satSolver.c.

1390{
1391 int i;
1392 Sat_MemRestart( &s->Mem );
1393 s->hLearnts = -1;
1394 s->hBinary = Sat_MemAppend( &s->Mem, NULL, 2, 0, 0 );
1395 s->binary = clause_read( s, s->hBinary );
1396
1397 veci_resize(&s->trail_lim, 0);
1398 veci_resize(&s->order, 0);
1399 for ( i = 0; i < s->size*2; i++ )
1400 s->wlists[i].size = 0;
1401
1402 s->nDBreduces = 0;
1403
1404 // initialize other vars
1405 s->size = 0;
1406// s->cap = 0;
1407 s->qhead = 0;
1408 s->qtail = 0;
1409
1410
1411 // variable activities
1412 solver_init_activities(s);
1413 veci_resize(&s->act_clas, 0);
1414
1415
1416 s->root_level = 0;
1417// s->simpdb_assigns = 0;
1418// s->simpdb_props = 0;
1419 s->random_seed = 91648253;
1420 s->progress_estimate = 0;
1421 s->verbosity = 0;
1422
1423 s->stats.starts = 0;
1424 s->stats.decisions = 0;
1425 s->stats.propagations = 0;
1426 s->stats.inspects = 0;
1427 s->stats.conflicts = 0;
1428 s->stats.clauses = 0;
1429 s->stats.clauses_literals = 0;
1430 s->stats.learnts = 0;
1431 s->stats.learnts_literals = 0;
1432 s->stats.tot_literals = 0;
1433}
int size
Definition satVec.h:33
Here is the caller graph for this function:

◆ sat_solver_rollback()

void sat_solver_rollback ( sat_solver * s)

Definition at line 1643 of file satSolver.c.

1644{
1645 Sat_Mem_t * pMem = &s->Mem;
1646 int i, k, j;
1647 static int Count = 0;
1648 Count++;
1649 assert( s->iVarPivot >= 0 && s->iVarPivot <= s->size );
1650 assert( s->iTrailPivot >= 0 && s->iTrailPivot <= s->qtail );
1651 // reset implication queue
1652 sat_solver_canceluntil_rollback( s, s->iTrailPivot );
1653 // update order
1654 if ( s->iVarPivot < s->size )
1655 {
1656 if ( s->activity2 )
1657 {
1658 s->var_inc = s->var_inc2;
1659 memcpy( s->activity, s->activity2, sizeof(word) * s->iVarPivot );
1660 }
1661 veci_resize(&s->order, 0);
1662 for ( i = 0; i < s->iVarPivot; i++ )
1663 {
1664 if ( var_value(s, i) != varX )
1665 continue;
1666 s->orderpos[i] = veci_size(&s->order);
1667 veci_push(&s->order,i);
1668 order_update(s, i);
1669 }
1670 }
1671 // compact watches
1672 for ( i = 0; i < s->iVarPivot*2; i++ )
1673 {
1674 cla* pArray = veci_begin(&s->wlists[i]);
1675 for ( j = k = 0; k < veci_size(&s->wlists[i]); k++ )
1676 {
1677 if ( clause_is_lit(pArray[k]) )
1678 {
1679 if ( clause_read_lit(pArray[k]) < s->iVarPivot*2 )
1680 pArray[j++] = pArray[k];
1681 }
1682 else if ( Sat_MemClauseUsed(pMem, pArray[k]) )
1683 pArray[j++] = pArray[k];
1684 }
1685 veci_resize(&s->wlists[i],j);
1686 }
1687 // reset watcher lists
1688 for ( i = 2*s->iVarPivot; i < 2*s->size; i++ )
1689 s->wlists[i].size = 0;
1690
1691 // reset clause counts
1692 s->stats.clauses = pMem->BookMarkE[0];
1693 s->stats.learnts = pMem->BookMarkE[1];
1694 // rollback clauses
1695 Sat_MemRollBack( pMem );
1696
1697 // resize learned arrays
1698 veci_resize(&s->act_clas, s->stats.learnts);
1699
1700 // initialize other vars
1701 s->size = s->iVarPivot;
1702 if ( s->size == 0 )
1703 {
1704 // s->size = 0;
1705 // s->cap = 0;
1706 s->qhead = 0;
1707 s->qtail = 0;
1708
1709 solver_init_activities(s);
1710
1711 s->root_level = 0;
1712 s->random_seed = 91648253;
1713 s->progress_estimate = 0;
1714 s->verbosity = 0;
1715
1716 s->stats.starts = 0;
1717 s->stats.decisions = 0;
1718 s->stats.propagations = 0;
1719 s->stats.inspects = 0;
1720 s->stats.conflicts = 0;
1721 s->stats.clauses = 0;
1722 s->stats.clauses_literals = 0;
1723 s->stats.learnts = 0;
1724 s->stats.learnts_literals = 0;
1725 s->stats.tot_literals = 0;
1726
1727 // initialize rollback
1728 s->iVarPivot = 0; // the pivot for variables
1729 s->iTrailPivot = 0; // the pivot for trail
1730 s->hProofPivot = 1; // the pivot for proof records
1731 }
1732}
int cla
Definition satVec.h:131
int BookMarkE[2]
Definition satClause.h:75
char * memcpy()
Here is the call graph for this function:
Here is the caller graph for this function:

◆ sat_solver_set_resource_limits()

void sat_solver_set_resource_limits ( sat_solver * s,
ABC_INT64_T nConfLimit,
ABC_INT64_T nInsLimit,
ABC_INT64_T nConfLimitGlobal,
ABC_INT64_T nInsLimitGlobal )

Definition at line 2051 of file satSolver.c.

2052{
2053 // set the external limits
2054 s->nRestarts = 0;
2055 s->nConfLimit = 0;
2056 s->nInsLimit = 0;
2057 if ( nConfLimit )
2058 s->nConfLimit = s->stats.conflicts + nConfLimit;
2059 if ( nInsLimit )
2060// s->nInsLimit = s->stats.inspects + nInsLimit;
2061 s->nInsLimit = s->stats.propagations + nInsLimit;
2062 if ( nConfLimitGlobal && (s->nConfLimit == 0 || s->nConfLimit > nConfLimitGlobal) )
2063 s->nConfLimit = nConfLimitGlobal;
2064 if ( nInsLimitGlobal && (s->nInsLimit == 0 || s->nInsLimit > nInsLimitGlobal) )
2065 s->nInsLimit = nInsLimitGlobal;
2066}
ABC_INT64_T nInsLimit
Definition satSolver.h:171
Here is the caller graph for this function:

◆ sat_solver_set_var_activity()

void sat_solver_set_var_activity ( sat_solver * s,
int * pVars,
int nVars )

Definition at line 218 of file satSolver.c.

219{
220 int i;
221 for (i = 0; i < s->size; i++)
222 s->activity[i] = 0;
223 if ( s->VarActType == 0 )
224 {
225 s->var_inc = (1 << 5);
226 s->var_decay = -1;
227 for ( i = 0; i < nVars; i++ )
228 {
229 int iVar = pVars ? pVars[i] : i;
230 s->activity[iVar] = s->var_inc*(nVars-i);
231 if (s->orderpos[iVar] != -1)
232 order_update( s, iVar );
233 }
234 }
235 else if ( s->VarActType == 1 )
236 {
237 s->var_inc = Abc_Dbl2Word(1);
238 for ( i = 0; i < nVars; i++ )
239 {
240 int iVar = pVars ? pVars[i] : i;
241 s->activity[iVar] = Abc_Dbl2Word(nVars-i);
242 if (s->orderpos[iVar] != -1)
243 order_update( s, iVar );
244 }
245 }
246 else assert( 0 );
247}

◆ sat_solver_setnvars()

void sat_solver_setnvars ( sat_solver * s,
int n )

Definition at line 1272 of file satSolver.c.

1273{
1274 int var;
1275
1276 if (s->cap < n){
1277 int old_cap = s->cap;
1278 while (s->cap < n) s->cap = s->cap*2+1;
1279 if ( s->cap < 50000 )
1280 s->cap = 50000;
1281
1282 s->wlists = ABC_REALLOC(veci, s->wlists, s->cap*2);
1283// s->vi = ABC_REALLOC(varinfo,s->vi, s->cap);
1284 s->levels = ABC_REALLOC(int, s->levels, s->cap);
1285 s->assigns = ABC_REALLOC(char, s->assigns, s->cap);
1286 s->polarity = ABC_REALLOC(char, s->polarity, s->cap);
1287 s->tags = ABC_REALLOC(char, s->tags, s->cap);
1288 s->loads = ABC_REALLOC(char, s->loads, s->cap);
1289 s->activity = ABC_REALLOC(word, s->activity, s->cap);
1290 s->activity2 = ABC_REALLOC(word, s->activity2,s->cap);
1291 s->pFreqs = ABC_REALLOC(char, s->pFreqs, s->cap);
1292
1293 if ( s->factors )
1294 s->factors = ABC_REALLOC(double, s->factors, s->cap);
1295 s->orderpos = ABC_REALLOC(int, s->orderpos, s->cap);
1296 s->reasons = ABC_REALLOC(int, s->reasons, s->cap);
1297 s->trail = ABC_REALLOC(lit, s->trail, s->cap);
1298 s->model = ABC_REALLOC(int, s->model, s->cap);
1299 memset( s->wlists + 2*old_cap, 0, 2*(s->cap-old_cap)*sizeof(veci) );
1300 }
1301
1302 for (var = s->size; var < n; var++){
1303 assert(!s->wlists[2*var].size);
1304 assert(!s->wlists[2*var+1].size);
1305 if ( s->wlists[2*var].ptr == NULL )
1306 veci_new(&s->wlists[2*var]);
1307 if ( s->wlists[2*var+1].ptr == NULL )
1308 veci_new(&s->wlists[2*var+1]);
1309
1310 if ( s->VarActType == 0 )
1311 s->activity[var] = (1<<10);
1312 else if ( s->VarActType == 1 )
1313 s->activity[var] = 0;
1314 else if ( s->VarActType == 2 )
1315 s->activity[var] = 0;
1316 else assert(0);
1317
1318 s->pFreqs[var] = 0;
1319 if ( s->factors )
1320 s->factors [var] = 0;
1321// *((int*)s->vi + var) = 0; s->vi[var].val = varX;
1322 s->levels [var] = 0;
1323 s->assigns [var] = varX;
1324 s->polarity[var] = 0;
1325 s->tags [var] = 0;
1326 s->loads [var] = 0;
1327 s->orderpos[var] = veci_size(&s->order);
1328 s->reasons [var] = 0;
1329 s->model [var] = 0;
1330
1331 /* does not hold because variables enqueued at top level will not be reinserted in the heap
1332 assert(veci_size(&s->order) == var);
1333 */
1334 veci_push(&s->order,var);
1335 order_update(s, var);
1336 }
1337
1338 s->size = n > s->size ? n : s->size;
1339}
#define ABC_REALLOC(type, obj, num)
Definition abc_global.h:268
unsigned short var
Definition giaNewBdd.h:35
int * ptr
Definition satVec.h:34
char * memset()
Here is the call graph for this function:

◆ sat_solver_simplify()

int sat_solver_simplify ( sat_solver * s)

Definition at line 1515 of file satSolver.c.

1516{
1517 assert(sat_solver_dl(s) == 0);
1518 if (sat_solver_propagate(s) != 0)
1519 return false;
1520 return true;
1521}
Here is the call graph for this function:
Here is the caller graph for this function:

◆ sat_solver_solve()

int sat_solver_solve ( sat_solver * s,
lit * begin,
lit * end,
ABC_INT64_T nConfLimit,
ABC_INT64_T nInsLimit,
ABC_INT64_T nConfLimitGlobal,
ABC_INT64_T nInsLimitGlobal )

Definition at line 2068 of file satSolver.c.

2069{
2070 lbool status;
2071 lit * i;
2073 if ( s->fSolved )
2074 {
2075 if ( s->pStore )
2076 {
2077 int RetValue = Sto_ManAddClause( (Sto_Man_t *)s->pStore, NULL, NULL );
2078 assert( RetValue );
2079 (void) RetValue;
2080 }
2081 return l_False;
2082 }
2084
2085 if ( s->fVerbose )
2086 printf( "Running SAT solver with parameters %d and %d and %d.\n", s->nLearntStart, s->nLearntDelta, s->nLearntRatio );
2087
2088 sat_solver_set_resource_limits( s, nConfLimit, nInsLimit, nConfLimitGlobal, nInsLimitGlobal );
2089
2090#ifdef SAT_USE_ANALYZE_FINAL
2091 // Perform assumptions:
2092 s->root_level = 0;
2093 for ( i = begin; i < end; i++ )
2094 if ( !sat_solver_push(s, *i) )
2095 {
2096 sat_solver_canceluntil(s,0);
2097 s->root_level = 0;
2098 return l_False;
2099 }
2100 assert(s->root_level == sat_solver_dl(s));
2101#else
2102 //printf("solve: "); printlits(begin, end); printf("\n");
2103 for (i = begin; i < end; i++){
2104// switch (lit_sign(*i) ? -s->assignss[lit_var(*i)] : s->assignss[lit_var(*i)]){
2105 switch (var_value(s, *i)) {
2106 case var1: // l_True:
2107 break;
2108 case varX: // l_Undef
2109 sat_solver_decision(s, *i);
2110 if (sat_solver_propagate(s) == 0)
2111 break;
2112 // fallthrough
2113 case var0: // l_False
2114 sat_solver_canceluntil(s, 0);
2115 return l_False;
2116 }
2117 }
2118 s->root_level = sat_solver_dl(s);
2119#endif
2120
2121 status = sat_solver_solve_internal(s);
2122
2123 sat_solver_canceluntil(s,0);
2124 s->root_level = 0;
2125
2127 if ( status == l_False && s->pStore )
2128 {
2129 int RetValue = Sto_ManAddClause( (Sto_Man_t *)s->pStore, NULL, NULL );
2130 assert( RetValue );
2131 (void) RetValue;
2132 }
2134 return status;
2135}
void sat_solver_set_resource_limits(sat_solver *s, ABC_INT64_T nConfLimit, ABC_INT64_T nInsLimit, ABC_INT64_T nConfLimitGlobal, ABC_INT64_T nInsLimitGlobal)
Definition satSolver.c:2051
signed char lbool
Definition satVec.h:135
Here is the call graph for this function:

◆ sat_solver_solve_internal()

int sat_solver_solve_internal ( sat_solver * s)

Definition at line 1942 of file satSolver.c.

1943{
1944 lbool status = l_Undef;
1945 int restart_iter = 0;
1946 veci_resize(&s->unit_lits, 0);
1947 s->nCalls++;
1948
1949 if (s->verbosity >= 1){
1950 printf("==================================[MINISAT]===================================\n");
1951 printf("| Conflicts | ORIGINAL | LEARNT | Progress |\n");
1952 printf("| | Clauses Literals | Limit Clauses Literals Lit/Cl | |\n");
1953 printf("==============================================================================\n");
1954 }
1955
1956 while (status == l_Undef){
1957 ABC_INT64_T nof_conflicts;
1958 if ( s->nRuntimeLimit && Abc_Clock() > s->nRuntimeLimit )
1959 break;
1960 if (s->verbosity >= 1)
1961 {
1962 double Ratio = (s->stats.learnts == 0)? 0.0 :
1963 s->stats.learnts_literals / (double)s->stats.learnts;
1964 printf("| %9.0f | %7.0f %8.0f | %7.0f %7.0f %8.0f %7.1f | %6.3f %% |\n",
1965 (double)s->stats.conflicts,
1966 (double)s->stats.clauses,
1967 (double)s->stats.clauses_literals,
1968 (double)0,
1969 (double)s->stats.learnts,
1970 (double)s->stats.learnts_literals,
1971 Ratio,
1972 s->progress_estimate*100);
1973 fflush(stdout);
1974 }
1975 nof_conflicts = (ABC_INT64_T)( 100 * luby(2, restart_iter++) );
1976 status = sat_solver_search(s, nof_conflicts);
1977 // quit the loop if reached an external limit
1978 if ( s->nConfLimit && s->stats.conflicts > s->nConfLimit )
1979 break;
1980 if ( s->nInsLimit && s->stats.propagations > s->nInsLimit )
1981 break;
1982 if ( s->nRuntimeLimit && Abc_Clock() > s->nRuntimeLimit )
1983 break;
1984 if ( s->pFuncStop && s->pFuncStop(s->RunId) )
1985 break;
1986 }
1987 if (s->verbosity >= 1)
1988 printf("==============================================================================\n");
1989
1990 sat_solver_canceluntil(s,s->root_level);
1991 // save variable values
1992 if ( status == l_True && s->user_vars.size )
1993 {
1994 int v;
1995 for ( v = 0; v < s->user_vars.size; v++ )
1996 veci_push(&s->user_values, sat_solver_var_value(s, s->user_vars.ptr[v]));
1997 }
1998 return status;
1999}
int(* pFuncStop)(int)
Definition satSolver.h:208
abctime nRuntimeLimit
Definition satSolver.h:172
Here is the call graph for this function:
Here is the caller graph for this function:

◆ sat_solver_solve_lexsat()

int sat_solver_solve_lexsat ( sat_solver * s,
int * pLits,
int nLits )

Definition at line 2143 of file satSolver.c.

2144{
2145 int i, iLitFail = -1;
2146 lbool status;
2147 assert( nLits > 0 );
2148 // help the SAT solver by setting desirable polarity
2149 sat_solver_set_literal_polarity( s, pLits, nLits );
2150 // check if there exists a satisfying assignment
2151 status = sat_solver_solve_internal( s );
2152 if ( status != l_True ) // no assignment
2153 return status;
2154 // there is at least one satisfying assignment
2155 assert( status == l_True );
2156 // find the first mismatching literal
2157 for ( i = 0; i < nLits; i++ )
2158 if ( pLits[i] != sat_solver_var_literal(s, Abc_Lit2Var(pLits[i])) )
2159 break;
2160 if ( i == nLits ) // no mismatch - the current assignment is the minimum one!
2161 return l_True;
2162 // mismatch happens in literal i
2163 iLitFail = i;
2164 // create assumptions up to this literal (as in pLits) - including this literal!
2165 for ( i = 0; i <= iLitFail; i++ )
2166 if ( !sat_solver_push(s, pLits[i]) ) // can become UNSAT while adding the last assumption
2167 break;
2168 if ( i < iLitFail + 1 ) // the solver became UNSAT while adding assumptions
2169 status = l_False;
2170 else // solve under the assumptions
2171 status = sat_solver_solve_internal( s );
2172 if ( status == l_True )
2173 {
2174 // we proved that there is a sat assignment with literal (iLitFail) having polarity as in pLits
2175 // continue solving recursively
2176 if ( iLitFail + 1 < nLits )
2177 status = sat_solver_solve_lexsat( s, pLits + iLitFail + 1, nLits - iLitFail - 1 );
2178 }
2179 else if ( status == l_False )
2180 {
2181 // we proved that there is no assignment with iLitFail having polarity as in pLits
2182 assert( Abc_LitIsCompl(pLits[iLitFail]) ); // literal is 0
2183 // (this assert may fail only if there is a sat assignment smaller than one originally given in pLits)
2184 // now we flip this literal (make it 1), change the last assumption
2185 // and contiue looking for the 000...0-assignment of other literals
2186 sat_solver_pop( s );
2187 pLits[iLitFail] = Abc_LitNot(pLits[iLitFail]);
2188 if ( !sat_solver_push(s, pLits[iLitFail]) )
2189 printf( "sat_solver_solve_lexsat(): A satisfying assignment should exist.\n" ); // because we know that the problem is satisfiable
2190 // update other literals to be 000...0
2191 for ( i = iLitFail + 1; i < nLits; i++ )
2192 pLits[i] = Abc_LitNot( Abc_LitRegular(pLits[i]) );
2193 // continue solving recursively
2194 if ( iLitFail + 1 < nLits )
2195 status = sat_solver_solve_lexsat( s, pLits + iLitFail + 1, nLits - iLitFail - 1 );
2196 else
2197 status = l_True;
2198 }
2199 // undo the assumptions
2200 for ( i = iLitFail; i >= 0; i-- )
2201 sat_solver_pop( s );
2202 return status;
2203}
int sat_solver_solve_lexsat(sat_solver *s, int *pLits, int nLits)
Definition satSolver.c:2143
Here is the call graph for this function:
Here is the caller graph for this function:

◆ sat_solver_store_alloc()

void sat_solver_store_alloc ( sat_solver * s)

Definition at line 2389 of file satSolver.c.

2390{
2391 assert( s->pStore == NULL );
2392 s->pStore = Sto_ManAlloc();
2393}
Sto_Man_t * Sto_ManAlloc()
MACRO DEFINITIONS ///.
Definition satStore.c:121
Here is the call graph for this function:
Here is the caller graph for this function:

◆ sat_solver_store_change_last()

int sat_solver_store_change_last ( sat_solver * s)

Definition at line 2406 of file satSolver.c.

2407{
2408 if ( s->pStore ) return Sto_ManChangeLastClause( (Sto_Man_t *)s->pStore );
2409 return -1;
2410}
int Sto_ManChangeLastClause(Sto_Man_t *p)
Definition satStore.c:279
Here is the call graph for this function:
Here is the caller graph for this function:

◆ sat_solver_store_free()

void sat_solver_store_free ( sat_solver * s)

Definition at line 2400 of file satSolver.c.

2401{
2402 if ( s->pStore ) Sto_ManFree( (Sto_Man_t *)s->pStore );
2403 s->pStore = NULL;
2404}
void Sto_ManFree(Sto_Man_t *p)
Definition satStore.c:143
Here is the call graph for this function:
Here is the caller graph for this function:

◆ sat_solver_store_mark_clauses_a()

void sat_solver_store_mark_clauses_a ( sat_solver * s)

Definition at line 2417 of file satSolver.c.

2418{
2419 if ( s->pStore ) Sto_ManMarkClausesA( (Sto_Man_t *)s->pStore );
2420}
void Sto_ManMarkClausesA(Sto_Man_t *p)
Definition satStore.c:257
Here is the call graph for this function:
Here is the caller graph for this function:

◆ sat_solver_store_mark_roots()

void sat_solver_store_mark_roots ( sat_solver * s)

Definition at line 2412 of file satSolver.c.

2413{
2414 if ( s->pStore ) Sto_ManMarkRoots( (Sto_Man_t *)s->pStore );
2415}
void Sto_ManMarkRoots(Sto_Man_t *p)
Definition satStore.c:235
Here is the call graph for this function:
Here is the caller graph for this function:

◆ sat_solver_store_release()

void * sat_solver_store_release ( sat_solver * s)

Definition at line 2422 of file satSolver.c.

2423{
2424 void * pTemp;
2425 if ( s->pStore == NULL )
2426 return NULL;
2427 pTemp = s->pStore;
2428 s->pStore = NULL;
2429 return pTemp;
2430}
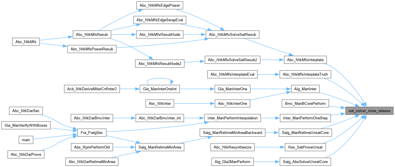
Here is the caller graph for this function:

◆ sat_solver_store_write()

void sat_solver_store_write ( sat_solver * s,
char * pFileName )

Definition at line 2395 of file satSolver.c.

2396{
2397 if ( s->pStore ) Sto_ManDumpClauses( (Sto_Man_t *)s->pStore, pFileName );
2398}
void Sto_ManDumpClauses(Sto_Man_t *p, char *pFileName)
Definition satStore.c:305
Here is the call graph for this function:
Here is the caller graph for this function:

◆ zsat_solver_new_seed()

sat_solver * zsat_solver_new_seed ( double seed)

Definition at line 1202 of file satSolver.c.

1203{
1204 sat_solver* s = (sat_solver*)ABC_CALLOC( char, sizeof(sat_solver));
1205
1206// Vec_SetAlloc_(&s->Mem, 15);
1207 Sat_MemAlloc_(&s->Mem, 15);
1208 s->hLearnts = -1;
1209 s->hBinary = Sat_MemAppend( &s->Mem, NULL, 2, 0, 0 );
1210 s->binary = clause_read( s, s->hBinary );
1211
1212 s->nLearntStart = LEARNT_MAX_START_DEFAULT; // starting learned clause limit
1213 s->nLearntDelta = LEARNT_MAX_INCRE_DEFAULT; // delta of learned clause limit
1214 s->nLearntRatio = LEARNT_MAX_RATIO_DEFAULT; // ratio of learned clause limit
1215 s->nLearntMax = s->nLearntStart;
1216
1217 // initialize vectors
1218 veci_new(&s->order);
1219 veci_new(&s->trail_lim);
1220 veci_new(&s->tagged);
1221// veci_new(&s->learned);
1222 veci_new(&s->act_clas);
1223 veci_new(&s->stack);
1224// veci_new(&s->model);
1225 veci_new(&s->unit_lits);
1226 veci_new(&s->temp_clause);
1227 veci_new(&s->conf_final);
1228
1229 // initialize arrays
1230 s->wlists = 0;
1231 s->activity = 0;
1232 s->orderpos = 0;
1233 s->reasons = 0;
1234 s->trail = 0;
1235
1236 // initialize other vars
1237 s->size = 0;
1238 s->cap = 0;
1239 s->qhead = 0;
1240 s->qtail = 0;
1241
1242 solver_init_activities(s);
1243 veci_new(&s->act_vars);
1244
1245 s->root_level = 0;
1246// s->simpdb_assigns = 0;
1247// s->simpdb_props = 0;
1248 s->random_seed = seed;
1249 s->progress_estimate = 0;
1250// s->binary = (clause*)ABC_ALLOC( char, sizeof(clause) + sizeof(lit)*2);
1251// s->binary->size_learnt = (2 << 1);
1252 s->verbosity = 0;
1253
1254 s->stats.starts = 0;
1255 s->stats.decisions = 0;
1256 s->stats.propagations = 0;
1257 s->stats.inspects = 0;
1258 s->stats.conflicts = 0;
1259 s->stats.clauses = 0;
1260 s->stats.clauses_literals = 0;
1261 s->stats.learnts = 0;
1262 s->stats.learnts_literals = 0;
1263 s->stats.tot_literals = 0;
1264 return s;
1265}
Here is the caller graph for this function:

◆ zsat_solver_restart_seed()

void zsat_solver_restart_seed ( sat_solver * s,
double seed )

Definition at line 1435 of file satSolver.c.

1436{
1437 int i;
1438 Sat_MemRestart( &s->Mem );
1439 s->hLearnts = -1;
1440 s->hBinary = Sat_MemAppend( &s->Mem, NULL, 2, 0, 0 );
1441 s->binary = clause_read( s, s->hBinary );
1442
1443 veci_resize(&s->trail_lim, 0);
1444 veci_resize(&s->order, 0);
1445 for ( i = 0; i < s->size*2; i++ )
1446 s->wlists[i].size = 0;
1447
1448 s->nDBreduces = 0;
1449
1450 // initialize other vars
1451 s->size = 0;
1452// s->cap = 0;
1453 s->qhead = 0;
1454 s->qtail = 0;
1455
1456 solver_init_activities(s);
1457 veci_resize(&s->act_clas, 0);
1458
1459 s->root_level = 0;
1460// s->simpdb_assigns = 0;
1461// s->simpdb_props = 0;
1462 s->random_seed = seed;
1463 s->progress_estimate = 0;
1464 s->verbosity = 0;
1465
1466 s->stats.starts = 0;
1467 s->stats.decisions = 0;
1468 s->stats.propagations = 0;
1469 s->stats.inspects = 0;
1470 s->stats.conflicts = 0;
1471 s->stats.clauses = 0;
1472 s->stats.clauses_literals = 0;
1473 s->stats.learnts = 0;
1474 s->stats.learnts_literals = 0;
1475 s->stats.tot_literals = 0;
1476}
Here is the caller graph for this function: