#include "aig/gia/gia.h"#include "misc/util/utilTruth.h"#include "cec.h"#include "bdd/extrab/extraBdd.h"#include "base/abc/abc.h"#include "map/if/if.h"#include "sat/glucose2/AbcGlucose2.h"
Go to the source code of this file.
Classes | |
| struct | Cec4_Man_t_ |
Typedefs | |
| typedef typedefABC_NAMESPACE_IMPL_START struct Cec4_Man_t_ | Cec4_Man_t |
| DECLARATIONS ///. | |
Functions | |
| Vec_Wrd_t * | Cec4_EvalCombine (Vec_Int_t *vPats, int nPats, int nInputs, int nWords) |
| FUNCTION DEFINITIONS ///. | |
| void | Cec4_EvalPatterns (Gia_Man_t *p, Vec_Int_t *vPats, int nPats) |
| void | Cec4_ManSetParams (Cec_ParFra_t *pPars) |
| void | Cec_SimGenSetParDefault (Cec_ParSimGen_t *pPars) |
| Cec4_Man_t * | Cec4_ManCreate (Gia_Man_t *pAig, Cec_ParFra_t *pPars) |
| void | Cec4_ManDestroy (Cec4_Man_t *p) |
| Gia_Man_t * | Cec4_ManStartNew (Gia_Man_t *pAig) |
| void | Cec4_AddClausesMux (Gia_Man_t *p, Gia_Obj_t *pNode, sat_solver *pSat) |
| void | Cec4_AddClausesSuper (Gia_Man_t *p, Gia_Obj_t *pNode, Vec_Ptr_t *vSuper, sat_solver *pSat) |
| void | Cec4_CollectSuper_rec (Gia_Obj_t *pObj, Vec_Ptr_t *vSuper, int fFirst, int fUseMuxes) |
| void | Cec4_CollectSuper (Gia_Obj_t *pObj, int fUseMuxes, Vec_Ptr_t *vSuper) |
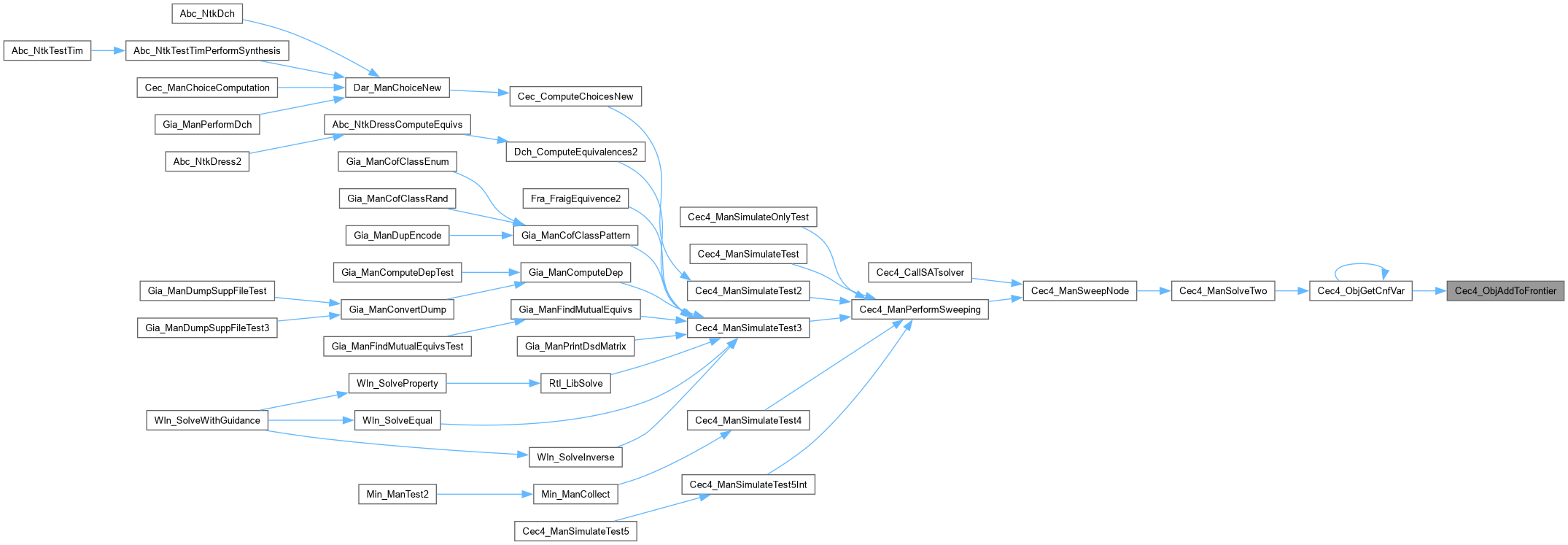
| void | Cec4_ObjAddToFrontier (Gia_Man_t *p, Gia_Obj_t *pObj, Vec_Ptr_t *vFrontier, sat_solver *pSat) |
| int | Cec4_ObjGetCnfVar (Cec4_Man_t *p, int iObj) |
| int | Cec4_ManSimHashKey (word *pSim, int nSims, int nTableSize) |
| void | Cec4_RefineOneClassIter (Gia_Man_t *p, int iRepr) |
| void | Cec4_RefineOneClass (Gia_Man_t *p, Cec4_Man_t *pMan, Vec_Int_t *vNodes) |
| void | Cec4_RefineClasses (Gia_Man_t *p, Cec4_Man_t *pMan, Vec_Int_t *vClasses) |
| void | Cec4_RefineInit (Gia_Man_t *p, Cec4_Man_t *pMan) |
| void | Cec4_ManSimulateCis (Gia_Man_t *p) |
| void | Cec4_ManClearCis (Gia_Man_t *p) |
| Abc_Cex_t * | Cec4_ManDeriveCex (Gia_Man_t *p, int iOut, int iPat) |
| int | Cec4_ManSimulateCos (Gia_Man_t *p) |
| void | Cec4_ManSimulate (Gia_Man_t *p, Cec4_Man_t *pMan) |
| void | Cec4_ManSimulate_rec (Gia_Man_t *p, Cec4_Man_t *pMan, int iObj) |
| void | Cec4_ManSimAlloc (Gia_Man_t *p, int nWords) |
| void | Cec4_ManPrintTfiConeStats (Gia_Man_t *p) |
| void | Cec4_ManPrintStats (Gia_Man_t *p, Cec_ParFra_t *pPars, Cec4_Man_t *pMan, int fSim) |
| void | Cec4_ManPrintClasses2 (Gia_Man_t *p) |
| void | Cec4_ManPrintClasses (Gia_Man_t *p) |
| int | Cec4_ManVerify_rec (Gia_Man_t *p, int iObj, sat_solver *pSat) |
| void | Cec4_ManVerify (Gia_Man_t *p, int iObj0, int iObj1, int fPhase, sat_solver *pSat) |
| int | Cec4_ManCexVerify_rec (Gia_Man_t *p, int iObj) |
| void | Cec4_ManCexVerify (Gia_Man_t *p, int iObj0, int iObj1, int fPhase) |
| void | Cec4_ManPackAddPatterns (Gia_Man_t *p, int iBit, Vec_Int_t *vLits) |
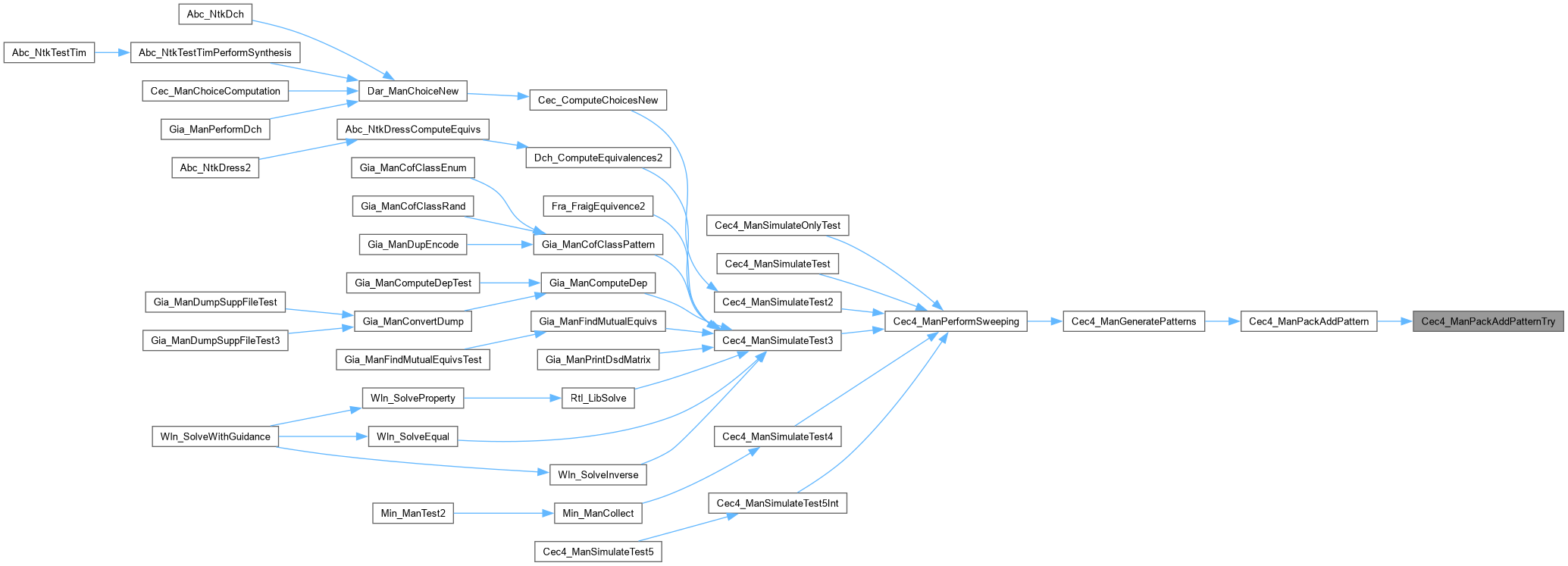
| int | Cec4_ManPackAddPatternTry (Gia_Man_t *p, int iBit, Vec_Int_t *vLits) |
| int | Cec4_ManPackAddPattern (Gia_Man_t *p, Vec_Int_t *vLits, int fExtend) |
| int | Cec4_ManGeneratePatterns_rec (Gia_Man_t *p, Gia_Obj_t *pObj, int Value, Vec_Int_t *vPat, Vec_Int_t *vVisit) |
| int | Cec4_ManGeneratePatternOne (Gia_Man_t *p, int iRepr, int iReprVal, int iCand, int iCandVal, Vec_Int_t *vPat, Vec_Int_t *vVisit) |
| void | Cec4_ManCandIterStart (Cec4_Man_t *p) |
| int | Cec4_ManCandIterNext (Cec4_Man_t *p) |
| int | Cec4_ManGeneratePatterns (Cec4_Man_t *p) |
| void | Cec4_ManSatSolverRecycle (Cec4_Man_t *p) |
| int | Cec4_ManSolveTwo (Cec4_Man_t *p, int iObj0, int iObj1, int fPhase, int *pfEasy, int fVerbose, int fEffort) |
| int | Cec4_ManSweepNode (Cec4_Man_t *p, int iObj, int iRepr) |
| Gia_Obj_t * | Cec4_ManFindRepr (Gia_Man_t *p, Cec4_Man_t *pMan, int iObj) |
| void | Gia_ManRemoveWrongChoices (Gia_Man_t *p) |
| void | Cec4_ManSimulateDumpInfo (Cec4_Man_t *pMan) |
| int | Cec4_ManPerformSweeping (Gia_Man_t *p, Cec_ParFra_t *pPars, Gia_Man_t **ppNew, int fSimOnly) |
| Gia_Man_t * | Cec4_ManSimulateTest (Gia_Man_t *p, Cec_ParFra_t *pPars) |
| void | Cec4_ManSimulateTest2 (Gia_Man_t *p, int nConfs, int fVerbose) |
| Gia_Man_t * | Cec4_ManSimulateTest3 (Gia_Man_t *p, int nBTLimit, int fVerbose) |
| Gia_Man_t * | Cec4_ManSimulateTest4 (Gia_Man_t *p, int nBTLimit, int nBTLimitPo, int fVerbose) |
| int | Cec4_ManSimulateOnlyTest (Gia_Man_t *p, int fVerbose) |
| void | Cec4_ManSimulateTest5Int (Gia_Man_t *p, int nConfs, int fVerbose) |
| Gia_Man_t * | Gia_ManLocalRehash (Gia_Man_t *p) |
| Vec_Int_t * | Cec4_ManComputeMapping (Gia_Man_t *p, Gia_Man_t *pAig, int fVerbose) |
| void | Cec4_ManVerifyEquivs (Gia_Man_t *p, Vec_Int_t *vRes, int fVerbose) |
| void | Cec4_ManConvertToLits (Gia_Man_t *p, Vec_Int_t *vRes) |
| void | Cec4_ManSimulateTest5 (Gia_Man_t *p, int nConfs, int fVerbose) |
| void | getISOPObjId (Gia_Man_t *pMan, int ObjId, char *pSop[2], int nCubes[2]) |
| Vec_Str_t * | encodeSOP (char *pSop, int nFanins, int nCubes) |
| char * | extractSOP (DdManager *dd, DdNode *bFunc, int nFanins, int polarity, int *_nCubes) |
| void | computeISOPs (Gia_Man_t *p, Abc_Ntk_t *pNtkNew) |
| void | Cec_DeriveSOPs (Gia_Man_t *p) |
| int | evaluate_mffc (Gia_Man_t *p, int rootId, int fanId, Vec_Int_t *vLeaves) |
| void | computeMFFCs (Gia_Man_t *p) |
| int | extract_quality_mffc (Gia_Man_t *p, int ObjId, char pDCs) |
| int * | sortArray (int *array, int n) |
| void | generateLutsRankings (Gia_Man_t *p) |
| Vec_Ptr_t * | generateWatchList (Gia_Man_t *p) |
| void | Gia_generateFanoutMapping (Gia_Man_t *p) |
| void | Cec_RemoveNonLutNodes (Gia_Man_t *p) |
| int | evaluate_equiv_classes (Gia_Man_t *p, int verbose) |
| int | totalNumClasses (Gia_Man_t *p) |
| void | saveSimVectors (Gia_Man_t *p, Vec_Ptr_t *pValues, int bitLength, int jth_word, int kth_bit) |
| void | executeRandomSim (Gia_Man_t *p, Cec4_Man_t *pMan, int dynSim, int nMaxIter, Vec_Ptr_t *vSimSave, int verbose) |
| void | exportEquivClasses (Gia_Man_t *p, char *filename) |
| char * | generateOutGoldValues (Gia_Man_t *p) |
| int | existsOneClass (Gia_Man_t *p) |
| Vec_Int_t * | extractNthClass (Gia_Man_t *p, int nth_class) |
| Vec_Int_t * | computeLutsOrder (Gia_Man_t *p, int reorder_type) |
| void | computeFaninCones_rec (Gia_Man_t *p, int ObjId, Vec_Int_t *vLutsFaninCones) |
| Vec_Int_t * | computeFaninCones (Gia_Man_t *p, Vec_Int_t *vLuts) |
| int | checkCompatibilityCube (Gia_Man_t *pMan, char *pCube, int nFanins, char *pCubeGold) |
| int | compute_quality_sop (Gia_Man_t *p, char *pSop, int ObjId, int nFanins, int experimentID) |
| int | rouletteWheel (Vec_Int_t *vQualitySops, int numValid) |
| int | selectSop (Vec_Int_t *vQualitySops, int ith_max_quality, int experimentID) |
| int | check_implication (Gia_Man_t *p, int ObjId, int validBit, int fanoutValue, int fanoutNotSet, char *inputsFaninsValues, char *networkValues1s, char *networkValuesNotSet, int experimentID) |
| int | checkCompatibilityImplication (Gia_Man_t *p, Cec_ParSimGen_t *pPars, char *netValid, int objId, char *networkValues1s, char *networkValuesNotSet, Vec_Int_t *vLuts2Imply, Vec_Int_t *vLutsValidity, int experimentID) |
| int | computeLutsToImply (Gia_Man_t *p, Cec_ParSimGen_t *pPars, char *netValid, int ObjId, char *networkValues1s, char *networkValuesNotSet, Vec_Int_t *vLutsFaninCones, Vec_Int_t *vLuts2Imply, Vec_Int_t *vLutsValidity, Vec_Ptr_t *vNodesWatchlist, int experimentID) |
| int | executeImplications (Gia_Man_t *p, Cec_ParSimGen_t *pPars, char *netValid, int ObjId, char *networkValues1s, char *networkValuesNotSet, Vec_Int_t *vLutsFaninCones, Vec_Ptr_t *vNodesWatchlist, int experimentID) |
| int | computeNetworkValues (Gia_Man_t *p, Cec_ParSimGen_t *pPars, int ObjId, char *netValid, char lutValues1s, char *networkValues1s, char *networkValuesNotSet, Vec_Int_t *modifiedLuts, Vec_Int_t *vLutsFaninCones, Vec_Ptr_t *vNodesWatchlist, int experimentID) |
| void | saveInputVectors (Gia_Man_t *p, Cec4_Man_t *pMan, char *pValues) |
| void | exportSimValues (Gia_Man_t *p, char *filename) |
| int | computeInputVectors (Gia_Man_t *p, Cec4_Man_t *pMan, Cec_ParSimGen_t *pPars, Vec_Int_t *vLuts, char *outGold, int outGold_bitwidth, Vec_Int_t *vLutsFaninCones, Vec_Ptr_t *vNodesWatchlist, Vec_Ptr_t *vSimSave, int experimentID) |
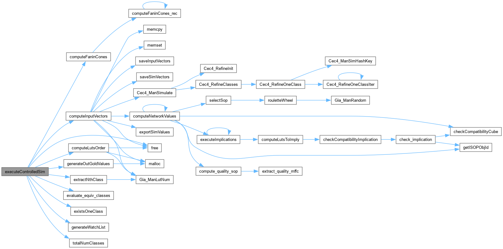
| void | executeControlledSim (Gia_Man_t *p, Cec4_Man_t *pMan, Cec_ParSimGen_t *pPars, int levelOrder, Vec_Ptr_t *vSimSave, int experimentID) |
| void | Cec4_CallSATsolver (Gia_Man_t *p, Cec4_Man_t *pMan, Cec_ParFra_t *pPars) |
| void | printEncodedCube (char pCube, char pDCs, int nFanins) |
| void | printISOP (char *pSop, int nCubes, int nFanins) |
| void | printISOPLUT (Gia_Man_t *pMan, int ObjId) |
| Gia_Man_t * | Cec_SimGenRun (Gia_Man_t *p, Cec_ParSimGen_t *pPars) |
| #define sat_solver bmcg2_sat_solver |
Definition at line 34 of file cecSatG2.c.
| #define sat_solver_add_and bmcg2_sat_solver_add_and |
Definition at line 38 of file cecSatG2.c.
| #define sat_solver_add_xor bmcg2_sat_solver_add_xor |
Definition at line 39 of file cecSatG2.c.
| #define sat_solver_addclause bmcg2_sat_solver_addclause |
Definition at line 37 of file cecSatG2.c.
| #define sat_solver_addvar bmcg2_sat_solver_addvar |
Definition at line 40 of file cecSatG2.c.
| #define sat_solver_conflictnum bmcg2_sat_solver_conflictnum |
Definition at line 44 of file cecSatG2.c.
| #define sat_solver_jftr bmcg2_sat_solver_jftr |
Definition at line 48 of file cecSatG2.c.
| #define sat_solver_mark_cone bmcg2_sat_solver_mark_cone |
Definition at line 52 of file cecSatG2.c.
| #define sat_solver_read_cex bmcg2_sat_solver_read_cex |
Definition at line 47 of file cecSatG2.c.
| #define sat_solver_read_cex_varvalue bmcg2_sat_solver_read_cex_varvalue |
Definition at line 41 of file cecSatG2.c.
| #define sat_solver_read_cex_varvalue bmcg2_sat_solver_read_cex_varvalue |
Definition at line 41 of file cecSatG2.c.
| #define sat_solver_reset bmcg2_sat_solver_reset |
Definition at line 42 of file cecSatG2.c.
| #define sat_solver_set_conflict_budget bmcg2_sat_solver_set_conflict_budget |
Definition at line 43 of file cecSatG2.c.
| #define sat_solver_set_jftr bmcg2_sat_solver_set_jftr |
Definition at line 49 of file cecSatG2.c.
| #define sat_solver_set_var_fanin_lit bmcg2_sat_solver_set_var_fanin_lit |
Definition at line 50 of file cecSatG2.c.
| #define sat_solver_solve bmcg2_sat_solver_solve |
Definition at line 45 of file cecSatG2.c.
| #define sat_solver_start bmcg2_sat_solver_start |
Definition at line 35 of file cecSatG2.c.
| #define sat_solver_start_new_round bmcg2_sat_solver_start_new_round |
Definition at line 51 of file cecSatG2.c.
| #define sat_solver_stop bmcg2_sat_solver_stop |
Definition at line 36 of file cecSatG2.c.
| #define USE_GLUCOSE2 |
CFile****************************************************************
FileName [cecSatG2.c]
SystemName [ABC: Logic synthesis and verification system.]
PackageName [Combinational equivalence checking.]
Synopsis [Detection of structural isomorphism.]
Author [Alan Mishchenko]
Affiliation [UC Berkeley]
Date [Ver. 1.0. Started - June 20, 2005.]
Revision [
]
Definition at line 28 of file cecSatG2.c.
| typedef typedefABC_NAMESPACE_IMPL_START struct Cec4_Man_t_ Cec4_Man_t |
DECLARATIONS ///.
Definition at line 88 of file cecSatG2.c.
| void Cec4_AddClausesMux | ( | Gia_Man_t * | p, |
| Gia_Obj_t * | pNode, | ||
| sat_solver * | pSat ) |
Function*************************************************************
Synopsis [Adds clauses to the solver.]
Description []
SideEffects []
SeeAlso []
Definition at line 380 of file cecSatG2.c.


| void Cec4_AddClausesSuper | ( | Gia_Man_t * | p, |
| Gia_Obj_t * | pNode, | ||
| Vec_Ptr_t * | vSuper, | ||
| sat_solver * | pSat ) |
Definition at line 488 of file cecSatG2.c.

| void Cec4_CallSATsolver | ( | Gia_Man_t * | p, |
| Cec4_Man_t * | pMan, | ||
| Cec_ParFra_t * | pPars ) |
Function*************************************************************
Synopsis [Call SAT solver.]
Description []
SideEffects []
SeeAlso []
Definition at line 4182 of file cecSatG2.c.

Definition at line 556 of file cecSatG2.c.


Function*************************************************************
Synopsis [Adds clauses and returns CNF variable of the node.]
Description []
SideEffects []
SeeAlso []
Definition at line 542 of file cecSatG2.c.


FUNCTION DEFINITIONS ///.
Function*************************************************************
Synopsis []
Description []
SideEffects []
SeeAlso []
Definition at line 164 of file cecSatG2.c.

Definition at line 181 of file cecSatG2.c.

| int Cec4_ManCandIterNext | ( | Cec4_Man_t * | p | ) |
Definition at line 1453 of file cecSatG2.c.

| void Cec4_ManCandIterStart | ( | Cec4_Man_t * | p | ) |
Definition at line 1437 of file cecSatG2.c.


| void Cec4_ManCexVerify | ( | Gia_Man_t * | p, |
| int | iObj0, | ||
| int | iObj1, | ||
| int | fPhase ) |
Definition at line 1176 of file cecSatG2.c.

| int Cec4_ManCexVerify_rec | ( | Gia_Man_t * | p, |
| int | iObj ) |
Function*************************************************************
Synopsis [Verify counter-example.]
Description []
SideEffects []
SeeAlso []
Definition at line 1161 of file cecSatG2.c.


| void Cec4_ManClearCis | ( | Gia_Man_t * | p | ) |
Definition at line 932 of file cecSatG2.c.
Definition at line 2159 of file cecSatG2.c.

Definition at line 2218 of file cecSatG2.c.


| Cec4_Man_t * Cec4_ManCreate | ( | Gia_Man_t * | pAig, |
| Cec_ParFra_t * | pPars ) |
Function*************************************************************
Synopsis []
Description []
SideEffects []
SeeAlso []
Definition at line 269 of file cecSatG2.c.


Definition at line 939 of file cecSatG2.c.


| void Cec4_ManDestroy | ( | Cec4_Man_t * | p | ) |
Definition at line 301 of file cecSatG2.c.


| Gia_Obj_t * Cec4_ManFindRepr | ( | Gia_Man_t * | p, |
| Cec4_Man_t * | pMan, | ||
| int | iObj ) |
Definition at line 1749 of file cecSatG2.c.


| int Cec4_ManGeneratePatternOne | ( | Gia_Man_t * | p, |
| int | iRepr, | ||
| int | iReprVal, | ||
| int | iCand, | ||
| int | iCandVal, | ||
| Vec_Int_t * | vPat, | ||
| Vec_Int_t * | vVisit ) |
Definition at line 1421 of file cecSatG2.c.


| int Cec4_ManGeneratePatterns | ( | Cec4_Man_t * | p | ) |
Definition at line 1471 of file cecSatG2.c.


| int Cec4_ManGeneratePatterns_rec | ( | Gia_Man_t * | p, |
| Gia_Obj_t * | pObj, | ||
| int | Value, | ||
| Vec_Int_t * | vPat, | ||
| Vec_Int_t * | vVisit ) |
Definition at line 1307 of file cecSatG2.c.


Definition at line 1239 of file cecSatG2.c.


Function*************************************************************
Synopsis [Packs simulation patterns into array of simulation info.]
Description []
SideEffects []
SeeAlso []
`
Definition at line 1199 of file cecSatG2.c.

Definition at line 1217 of file cecSatG2.c.

| int Cec4_ManPerformSweeping | ( | Gia_Man_t * | p, |
| Cec_ParFra_t * | pPars, | ||
| Gia_Man_t ** | ppNew, | ||
| int | fSimOnly ) |
Definition at line 1861 of file cecSatG2.c.


| void Cec4_ManPrintClasses | ( | Gia_Man_t * | p | ) |
Definition at line 1102 of file cecSatG2.c.
| void Cec4_ManPrintClasses2 | ( | Gia_Man_t * | p | ) |
Definition at line 1091 of file cecSatG2.c.
| void Cec4_ManPrintStats | ( | Gia_Man_t * | p, |
| Cec_ParFra_t * | pPars, | ||
| Cec4_Man_t * | pMan, | ||
| int | fSim ) |
Definition at line 1054 of file cecSatG2.c.

| void Cec4_ManPrintTfiConeStats | ( | Gia_Man_t * | p | ) |
Function*************************************************************
Synopsis [Creating initial equivalence classes.]
Description []
SideEffects []
SeeAlso []
Definition at line 1030 of file cecSatG2.c.

| void Cec4_ManSatSolverRecycle | ( | Cec4_Man_t * | p | ) |
Function*************************************************************
Synopsis [Internal simulation APIs.]
Description []
SideEffects []
SeeAlso []
Definition at line 1532 of file cecSatG2.c.

| void Cec4_ManSetParams | ( | Cec_ParFra_t * | pPars | ) |
Function*************************************************************
Synopsis [Default parameter settings.]
Description []
SideEffects []
SeeAlso []
Definition at line 212 of file cecSatG2.c.


| void Cec4_ManSimAlloc | ( | Gia_Man_t * | p, |
| int | nWords ) |
Definition at line 1009 of file cecSatG2.c.

| int Cec4_ManSimHashKey | ( | word * | pSim, |
| int | nSims, | ||
| int | nTableSize ) |
Definition at line 703 of file cecSatG2.c.

| void Cec4_ManSimulate | ( | Gia_Man_t * | p, |
| Cec4_Man_t * | pMan ) |
Definition at line 966 of file cecSatG2.c.


| void Cec4_ManSimulate_rec | ( | Gia_Man_t * | p, |
| Cec4_Man_t * | pMan, | ||
| int | iObj ) |
Definition at line 992 of file cecSatG2.c.


| void Cec4_ManSimulateCis | ( | Gia_Man_t * | p | ) |
Definition at line 925 of file cecSatG2.c.

| int Cec4_ManSimulateCos | ( | Gia_Man_t * | p | ) |
Definition at line 952 of file cecSatG2.c.


| void Cec4_ManSimulateDumpInfo | ( | Cec4_Man_t * | pMan | ) |
Definition at line 1819 of file cecSatG2.c.


| int Cec4_ManSimulateOnlyTest | ( | Gia_Man_t * | p, |
| int | fVerbose ) |
Definition at line 2098 of file cecSatG2.c.

| Gia_Man_t * Cec4_ManSimulateTest | ( | Gia_Man_t * | p, |
| Cec_ParFra_t * | pPars ) |
Definition at line 2059 of file cecSatG2.c.

| void Cec4_ManSimulateTest2 | ( | Gia_Man_t * | p, |
| int | nConfs, | ||
| int | fVerbose ) |
Definition at line 2066 of file cecSatG2.c.


Definition at line 2077 of file cecSatG2.c.


Definition at line 2087 of file cecSatG2.c.


| void Cec4_ManSimulateTest5 | ( | Gia_Man_t * | p, |
| int | nConfs, | ||
| int | fVerbose ) |
Definition at line 2226 of file cecSatG2.c.

| void Cec4_ManSimulateTest5Int | ( | Gia_Man_t * | p, |
| int | nConfs, | ||
| int | fVerbose ) |
Function*************************************************************
Synopsis [Internal simulation APIs.]
Description []
SideEffects []
SeeAlso []
Definition at line 2117 of file cecSatG2.c.


| int Cec4_ManSolveTwo | ( | Cec4_Man_t * | p, |
| int | iObj0, | ||
| int | iObj1, | ||
| int | fPhase, | ||
| int * | pfEasy, | ||
| int | fVerbose, | ||
| int | fEffort ) |
Definition at line 1547 of file cecSatG2.c.


Definition at line 351 of file cecSatG2.c.


| int Cec4_ManSweepNode | ( | Cec4_Man_t * | p, |
| int | iObj, | ||
| int | iRepr ) |
Definition at line 1645 of file cecSatG2.c.


| void Cec4_ManVerify | ( | Gia_Man_t * | p, |
| int | iObj0, | ||
| int | iObj1, | ||
| int | fPhase, | ||
| sat_solver * | pSat ) |
Definition at line 1137 of file cecSatG2.c.

| int Cec4_ManVerify_rec | ( | Gia_Man_t * | p, |
| int | iObj, | ||
| sat_solver * | pSat ) |
Function*************************************************************
Synopsis [Verify counter-example.]
Description []
SideEffects []
SeeAlso []
Definition at line 1122 of file cecSatG2.c.


Definition at line 2191 of file cecSatG2.c.


| void Cec4_ObjAddToFrontier | ( | Gia_Man_t * | p, |
| Gia_Obj_t * | pObj, | ||
| Vec_Ptr_t * | vFrontier, | ||
| sat_solver * | pSat ) |
Definition at line 563 of file cecSatG2.c.

| int Cec4_ObjGetCnfVar | ( | Cec4_Man_t * | p, |
| int | iObj ) |
Definition at line 574 of file cecSatG2.c.


| void Cec4_RefineClasses | ( | Gia_Man_t * | p, |
| Cec4_Man_t * | pMan, | ||
| Vec_Int_t * | vClasses ) |
Definition at line 783 of file cecSatG2.c.


| void Cec4_RefineInit | ( | Gia_Man_t * | p, |
| Cec4_Man_t * | pMan ) |
Definition at line 811 of file cecSatG2.c.

| void Cec4_RefineOneClass | ( | Gia_Man_t * | p, |
| Cec4_Man_t * | pMan, | ||
| Vec_Int_t * | vNodes ) |
Definition at line 756 of file cecSatG2.c.


| void Cec4_RefineOneClassIter | ( | Gia_Man_t * | p, |
| int | iRepr ) |
Definition at line 719 of file cecSatG2.c.


| void Cec_DeriveSOPs | ( | Gia_Man_t * | p | ) |
Function*************************************************************
Synopsis [Derive SOPs with positive and negative polarity.]
Description []
SideEffects []
SeeAlso []
Definition at line 2480 of file cecSatG2.c.


| void Cec_RemoveNonLutNodes | ( | Gia_Man_t * | p | ) |
Function*************************************************************
Synopsis [Remove all non-LUT nodes from equivalence classes.]
Description []
SideEffects []
SeeAlso []
Definition at line 2834 of file cecSatG2.c.

| Gia_Man_t * Cec_SimGenRun | ( | Gia_Man_t * | p, |
| Cec_ParSimGen_t * | pPars ) |
Function*************************************************************
Synopsis [Execute SimGen.]
Description []
SideEffects []
SeeAlso []
Definition at line 4345 of file cecSatG2.c.

| void Cec_SimGenSetParDefault | ( | Cec_ParSimGen_t * | pPars | ) |
Function*************************************************************
Synopsis [Default parameter settings.]
Description []
SideEffects []
SeeAlso []
Definition at line 239 of file cecSatG2.c.

| int check_implication | ( | Gia_Man_t * | p, |
| int | ObjId, | ||
| int | validBit, | ||
| int | fanoutValue, | ||
| int | fanoutNotSet, | ||
| char * | inputsFaninsValues, | ||
| char * | networkValues1s, | ||
| char * | networkValuesNotSet, | ||
| int | experimentID ) |
Function*************************************************************
Synopsis [Check implication.]
Description []
SideEffects []
SeeAlso []
Definition at line 3389 of file cecSatG2.c.


| int checkCompatibilityCube | ( | Gia_Man_t * | pMan, |
| char * | pCube, | ||
| int | nFanins, | ||
| char * | pCubeGold ) |
Function*************************************************************
Synopsis [Check compatibility ISOP and Vec.]
Description []
SideEffects []
SeeAlso []
Definition at line 3248 of file cecSatG2.c.

| int checkCompatibilityImplication | ( | Gia_Man_t * | p, |
| Cec_ParSimGen_t * | pPars, | ||
| char * | netValid, | ||
| int | objId, | ||
| char * | networkValues1s, | ||
| char * | networkValuesNotSet, | ||
| Vec_Int_t * | vLuts2Imply, | ||
| Vec_Int_t * | vLutsValidity, | ||
| int | experimentID ) |
Function*************************************************************
Synopsis [Check compatibility of cubes for implications.]
Description []
SideEffects []
SeeAlso []
Definition at line 3489 of file cecSatG2.c.


| int compute_quality_sop | ( | Gia_Man_t * | p, |
| char * | pSop, | ||
| int | ObjId, | ||
| int | nFanins, | ||
| int | experimentID ) |
Function*************************************************************
Synopsis [Compute quality of SOP.]
Description []
SideEffects []
SeeAlso []
Definition at line 3276 of file cecSatG2.c.


Definition at line 3224 of file cecSatG2.c.


Function*************************************************************
Synopsis [Compute the fanin cones.]
Description []
SideEffects []
SeeAlso []
Definition at line 3212 of file cecSatG2.c.


| int computeInputVectors | ( | Gia_Man_t * | p, |
| Cec4_Man_t * | pMan, | ||
| Cec_ParSimGen_t * | pPars, | ||
| Vec_Int_t * | vLuts, | ||
| char * | outGold, | ||
| int | outGold_bitwidth, | ||
| Vec_Int_t * | vLutsFaninCones, | ||
| Vec_Ptr_t * | vNodesWatchlist, | ||
| Vec_Ptr_t * | vSimSave, | ||
| int | experimentID ) |
Function*************************************************************
Synopsis [Compute Input Vectors using SimGen.]
Description []
SideEffects []
SeeAlso []
Definition at line 3929 of file cecSatG2.c.


Function*************************************************************
Synopsis [Compute ISOPs of both polarities.]
Description []
SideEffects []
SeeAlso []
Definition at line 2379 of file cecSatG2.c.


Function*************************************************************
Synopsis [Compute the LUTs order.]
Description []
SideEffects []
SeeAlso []
Definition at line 3148 of file cecSatG2.c.


| int computeLutsToImply | ( | Gia_Man_t * | p, |
| Cec_ParSimGen_t * | pPars, | ||
| char * | netValid, | ||
| int | ObjId, | ||
| char * | networkValues1s, | ||
| char * | networkValuesNotSet, | ||
| Vec_Int_t * | vLutsFaninCones, | ||
| Vec_Int_t * | vLuts2Imply, | ||
| Vec_Int_t * | vLutsValidity, | ||
| Vec_Ptr_t * | vNodesWatchlist, | ||
| int | experimentID ) |
Function*************************************************************
Synopsis [Compute list of luts to imply.]
Description []
SideEffects []
SeeAlso []
Definition at line 3562 of file cecSatG2.c.


| void computeMFFCs | ( | Gia_Man_t * | p | ) |
Function*************************************************************
Synopsis [Compute MFFCs.]
Description []
SideEffects []
SeeAlso []
Definition at line 2593 of file cecSatG2.c.


| int computeNetworkValues | ( | Gia_Man_t * | p, |
| Cec_ParSimGen_t * | pPars, | ||
| int | ObjId, | ||
| char * | netValid, | ||
| char | lutValues1s, | ||
| char * | networkValues1s, | ||
| char * | networkValuesNotSet, | ||
| Vec_Int_t * | modifiedLuts, | ||
| Vec_Int_t * | vLutsFaninCones, | ||
| Vec_Ptr_t * | vNodesWatchlist, | ||
| int | experimentID ) |
Function*************************************************************
Synopsis [Compute network values.]
Description []
SideEffects []
SeeAlso []
Definition at line 3684 of file cecSatG2.c.


| Vec_Str_t * encodeSOP | ( | char * | pSop, |
| int | nFanins, | ||
| int | nCubes ) |
Function*************************************************************
Synopsis [Encode SOPs.]
Description []
SideEffects []
SeeAlso []
Definition at line 2282 of file cecSatG2.c.

| int evaluate_equiv_classes | ( | Gia_Man_t * | p, |
| int | verbose ) |
Function*************************************************************
Synopsis [Evaluate equivalence classes.]
Description []
SideEffects []
SeeAlso []
Definition at line 2892 of file cecSatG2.c.

Function*************************************************************
Synopsis [Evaluate MFFC depth.]
Description []
SideEffects []
SeeAlso []
Definition at line 2565 of file cecSatG2.c.

| void executeControlledSim | ( | Gia_Man_t * | p, |
| Cec4_Man_t * | pMan, | ||
| Cec_ParSimGen_t * | pPars, | ||
| int | levelOrder, | ||
| Vec_Ptr_t * | vSimSave, | ||
| int | experimentID ) |
Function*************************************************************
Synopsis [Core function of SimGen.]
Description []
SideEffects []
SeeAlso []
Definition at line 4088 of file cecSatG2.c.


| int executeImplications | ( | Gia_Man_t * | p, |
| Cec_ParSimGen_t * | pPars, | ||
| char * | netValid, | ||
| int | ObjId, | ||
| char * | networkValues1s, | ||
| char * | networkValuesNotSet, | ||
| Vec_Int_t * | vLutsFaninCones, | ||
| Vec_Ptr_t * | vNodesWatchlist, | ||
| int | experimentID ) |
Function*************************************************************
Synopsis [Execute implications.]
Description []
SideEffects []
SeeAlso []
Definition at line 3638 of file cecSatG2.c.


| void executeRandomSim | ( | Gia_Man_t * | p, |
| Cec4_Man_t * | pMan, | ||
| int | dynSim, | ||
| int | nMaxIter, | ||
| Vec_Ptr_t * | vSimSave, | ||
| int | verbose ) |
Function*************************************************************
Synopsis [Simulate the CIs with random values.]
Description []
SideEffects []
SeeAlso []
Definition at line 2974 of file cecSatG2.c.


| int existsOneClass | ( | Gia_Man_t * | p | ) |
Function*************************************************************
Synopsis [Check if it exists at least one class.]
Description []
SideEffects []
SeeAlso []
Definition at line 3098 of file cecSatG2.c.

| void exportEquivClasses | ( | Gia_Man_t * | p, |
| char * | filename ) |
Function*************************************************************
Synopsis [Export Equivalence classes.]
Description []
SideEffects []
SeeAlso []
Definition at line 3033 of file cecSatG2.c.

| void exportSimValues | ( | Gia_Man_t * | p, |
| char * | filename ) |
Function*************************************************************
Synopsis [Export Simulation values.]
Description []
SideEffects []
SeeAlso []
Definition at line 3900 of file cecSatG2.c.

| int extract_quality_mffc | ( | Gia_Man_t * | p, |
| int | ObjId, | ||
| char | pDCs ) |
Function*************************************************************
Synopsis [Evaluate MFFC depth.]
Description []
SideEffects []
SeeAlso []
Definition at line 2666 of file cecSatG2.c.

Function*************************************************************
Synopsis [Extract nth equivalence class.]
Description []
SideEffects []
SeeAlso []
Definition at line 3118 of file cecSatG2.c.


| char * extractSOP | ( | DdManager * | dd, |
| DdNode * | bFunc, | ||
| int | nFanins, | ||
| int | polarity, | ||
| int * | _nCubes ) |
Function*************************************************************
Synopsis [Extract SOP.]
Description []
SideEffects []
SeeAlso []
Definition at line 2325 of file cecSatG2.c.


| void generateLutsRankings | ( | Gia_Man_t * | p | ) |
Definition at line 2721 of file cecSatG2.c.


| char * generateOutGoldValues | ( | Gia_Man_t * | p | ) |
Function*************************************************************
Synopsis [Generate the output golden values.]
Description []
SideEffects []
SeeAlso []
Definition at line 3066 of file cecSatG2.c.


Function*************************************************************
Synopsis [Generate Nodes Watchlist.]
Description []
SideEffects []
SeeAlso []
Definition at line 2775 of file cecSatG2.c.

| void getISOPObjId | ( | Gia_Man_t * | pMan, |
| int | ObjId, | ||
| char * | pSop[2], | ||
| int | nCubes[2] ) |
Function*************************************************************
Synopsis [Get ISOP LUT.]
Description []
SideEffects []
SeeAlso []
Definition at line 2251 of file cecSatG2.c.

| void Gia_generateFanoutMapping | ( | Gia_Man_t * | p | ) |
Function*************************************************************
Synopsis [Fill in the fanout vectors for the LUTs.]
Description []
SideEffects []
SeeAlso []
Definition at line 2807 of file cecSatG2.c.

Definition at line 2128 of file cecSatG2.c.


| void Gia_ManRemoveWrongChoices | ( | Gia_Man_t * | p | ) |
Definition at line 1783 of file cecSatG2.c.

| void printEncodedCube | ( | char | pCube, |
| char | pDCs, | ||
| int | nFanins ) |
Function*************************************************************
Synopsis [Print encoded cube.]
Description []
SideEffects []
SeeAlso []
Definition at line 4271 of file cecSatG2.c.

| void printISOP | ( | char * | pSop, |
| int | nCubes, | ||
| int | nFanins ) |
Function*************************************************************
Synopsis [Print ISOP.]
Description []
SideEffects []
SeeAlso []
Definition at line 4298 of file cecSatG2.c.


| void printISOPLUT | ( | Gia_Man_t * | pMan, |
| int | ObjId ) |
Function*************************************************************
Synopsis [Print ISOP LUT.]
Description []
SideEffects []
SeeAlso []
Definition at line 4322 of file cecSatG2.c.

| int rouletteWheel | ( | Vec_Int_t * | vQualitySops, |
| int | numValid ) |
Function*************************************************************
Synopsis [Execute roulette wheel.]
Description []
SideEffects []
SeeAlso []
Definition at line 3322 of file cecSatG2.c.


| void saveInputVectors | ( | Gia_Man_t * | p, |
| Cec4_Man_t * | pMan, | ||
| char * | pValues ) |
Function*************************************************************
Synopsis [Set values of primary inputs.]
Description []
SideEffects []
SeeAlso []
Definition at line 3877 of file cecSatG2.c.

| void saveSimVectors | ( | Gia_Man_t * | p, |
| Vec_Ptr_t * | pValues, | ||
| int | bitLength, | ||
| int | jth_word, | ||
| int | kth_bit ) |
Function*************************************************************
Synopsis [Save PI simulation values.]
Description []
SideEffects []
SeeAlso []
Definition at line 2943 of file cecSatG2.c.

| int selectSop | ( | Vec_Int_t * | vQualitySops, |
| int | ith_max_quality, | ||
| int | experimentID ) |
Function*************************************************************
Synopsis [Select SOP depending on quality value and the experimentID.]
Description []
SideEffects []
SeeAlso []
Definition at line 3357 of file cecSatG2.c.


| int * sortArray | ( | int * | array, |
| int | n ) |
Function*************************************************************
Synopsis [Generate LUTs Ranking for SimGen algo.]
Description []
SideEffects []
SeeAlso []
Definition at line 2699 of file cecSatG2.c.


| int totalNumClasses | ( | Gia_Man_t * | p | ) |
Function*************************************************************
Synopsis [Compute total number of classes.]
Description []
SideEffects []
SeeAlso []
Definition at line 2922 of file cecSatG2.c.
