#include "cecInt.h"
Go to the source code of this file.
| int Cec_ManSimAnalyzeOutputs | ( | Cec_ManSim_t * | p | ) |
Function*************************************************************
Synopsis [Returns 1 if computation should stop.]
Description []
SideEffects []
SeeAlso []
Definition at line 600 of file cecClass.c.


Function*************************************************************
Synopsis [Creates equivalence class.]
Description []
SideEffects []
SeeAlso []
Definition at line 234 of file cecClass.c.

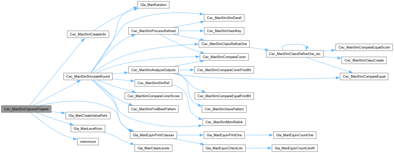
| int Cec_ManSimClassesPrepare | ( | Cec_ManSim_t * | p, |
| int | LevelMax ) |
Function*************************************************************
Synopsis [Returns 1 if the bug is found.]
Description []
SideEffects []
SeeAlso []
Definition at line 867 of file cecClass.c.


| int Cec_ManSimClassesRefine | ( | Cec_ManSim_t * | p | ) |
Function*************************************************************
Synopsis [Returns 1 if the bug is found.]
Description []
SideEffects []
SeeAlso []
Definition at line 939 of file cecClass.c.


| int Cec_ManSimClassRefineOne | ( | Cec_ManSim_t * | p, |
| int | i ) |
Definition at line 308 of file cecClass.c.


| int Cec_ManSimClassRefineOne_ | ( | Cec_ManSim_t * | p, |
| int | i ) |
Definition at line 299 of file cecClass.c.

| int Cec_ManSimClassRefineOne_rec | ( | Cec_ManSim_t * | p, |
| int | i ) |
Definition at line 270 of file cecClass.c.


| int Cec_ManSimClassRemoveOne | ( | Cec_ManSim_t * | p, |
| int | i ) |
Function*************************************************************
Synopsis [Refines one equivalence class.]
Description []
SideEffects []
SeeAlso []
Definition at line 324 of file cecClass.c.


| int Cec_ManSimCompareConst | ( | unsigned * | p, |
| int | nWords ) |
FUNCTION DEFINITIONS ///.
Function*************************************************************
Synopsis [Compares simulation info of one node with constant 0.]
Description []
SideEffects []
SeeAlso []
Definition at line 50 of file cecClass.c.

| int Cec_ManSimCompareConstFirstBit | ( | unsigned * | p, |
| int | nWords ) |
Function*************************************************************
Synopsis [Returns the number of the first non-equal bit.]
Description []
SideEffects []
SeeAlso []
Definition at line 110 of file cecClass.c.

| void Cec_ManSimCompareConstScore | ( | unsigned * | p, |
| int | nWords, | ||
| int * | pScores ) |
Function*************************************************************
Synopsis [Returns the number of the first non-equal bit.]
Description []
SideEffects []
SeeAlso []
Definition at line 170 of file cecClass.c.

| int Cec_ManSimCompareEqual | ( | unsigned * | p0, |
| unsigned * | p1, | ||
| int | nWords ) |
Function*************************************************************
Synopsis [Compares simulation info of two nodes.]
Description []
SideEffects []
SeeAlso []
Definition at line 80 of file cecClass.c.

| int Cec_ManSimCompareEqualFirstBit | ( | unsigned * | p0, |
| unsigned * | p1, | ||
| int | nWords ) |
Function*************************************************************
Synopsis [Compares simulation info of two nodes.]
Description []
SideEffects []
SeeAlso []
Definition at line 140 of file cecClass.c.

| void Cec_ManSimCompareEqualScore | ( | unsigned * | p0, |
| unsigned * | p1, | ||
| int | nWords, | ||
| int * | pScores ) |
Function*************************************************************
Synopsis [Compares simulation info of two nodes.]
Description []
SideEffects []
SeeAlso []
Definition at line 202 of file cecClass.c.

| void Cec_ManSimCreateInfo | ( | Cec_ManSim_t * | p, |
| Vec_Ptr_t * | vInfoCis, | ||
| Vec_Ptr_t * | vInfoCos ) |
Function*************************************************************
Synopsis [Creates simulation info for this round.]
Description []
SideEffects []
SeeAlso []
Definition at line 824 of file cecClass.c.


| void Cec_ManSimFindBestPattern | ( | Cec_ManSim_t * | p | ) |
Function*************************************************************
Synopsis [Find the best pattern using the scores.]
Description []
SideEffects []
SeeAlso []
Definition at line 564 of file cecClass.c.

| int Cec_ManSimHashKey | ( | unsigned * | pSim, |
| int | nWords, | ||
| int | nTableSize ) |
Function*************************************************************
Synopsis [Computes hash key of the simuation info.]
Description []
SideEffects []
SeeAlso []
Definition at line 366 of file cecClass.c.

| void Cec_ManSimMemRelink | ( | Cec_ManSim_t * | p | ) |
Function*************************************************************
Synopsis [Resets pointers to the simulation memory.]
Description []
SideEffects []
SeeAlso []
Definition at line 394 of file cecClass.c.

| void Cec_ManSimProcessRefined | ( | Cec_ManSim_t * | p, |
| Vec_Int_t * | vRefined ) |
Function*************************************************************
Synopsis [Refines nodes belonging to candidate constant class.]
Description []
SideEffects []
SeeAlso []
Definition at line 483 of file cecClass.c.


| void Cec_ManSimSavePattern | ( | Cec_ManSim_t * | p, |
| int | iPat ) |
Function*************************************************************
Synopsis [Saves the input pattern with the given number.]
Description []
SideEffects []
SeeAlso []
Definition at line 534 of file cecClass.c.

| unsigned * Cec_ManSimSimDeref | ( | Cec_ManSim_t * | p, |
| int | i ) |
Function*************************************************************
Synopsis [Dereferences simulaton info.]
Description []
SideEffects []
SeeAlso []
Definition at line 457 of file cecClass.c.

| unsigned * Cec_ManSimSimRef | ( | Cec_ManSim_t * | p, |
| int | i ) |
Function*************************************************************
Synopsis [References simulation info.]
Description []
SideEffects []
SeeAlso []
Definition at line 420 of file cecClass.c.


| int Cec_ManSimSimulateRound | ( | Cec_ManSim_t * | p, |
| Vec_Ptr_t * | vInfoCis, | ||
| Vec_Ptr_t * | vInfoCos ) |
Function*************************************************************
Synopsis [Simulates one round.]
Description [Returns the number of PO entry if failed; 0 otherwise.]
SideEffects []
SeeAlso []
Definition at line 668 of file cecClass.c.

