
Go to the source code of this file.
Classes | |
| struct | Gia_Man2Min_t_ |
| int Gia_Man2SupportAnd | ( | Gia_Man2Min_t * | p, |
| int | iLit0, | ||
| int | iLit1 ) |
Function*************************************************************
Synopsis [Takes a literal and returns a support-minized literal.]
Description []
SideEffects []
SeeAlso []
Definition at line 815 of file giaSupp.c.


Function*************************************************************
Synopsis [Testbench.]
Description []
SideEffects []
SeeAlso []
Definition at line 840 of file giaSupp.c.

| Gia_Man2Min_t * Gia_Man2SuppStart | ( | Gia_Man_t * | pGia | ) |
Function*************************************************************
Synopsis [Create/delete the data representation manager.]
Description []
SideEffects []
SeeAlso []
Definition at line 375 of file giaSupp.c.


| void Gia_Man2SuppStop | ( | Gia_Man2Min_t * | p | ) |
Definition at line 394 of file giaSupp.c.


| int Gia_ManSupportAnd | ( | Gia_ManMin_t * | p, |
| int | iLit0, | ||
| int | iLit1 ) |
Function*************************************************************
Synopsis [Testbench.]
Description []
SideEffects []
SeeAlso []
Definition at line 297 of file giaSupp.c.

| ABC_NAMESPACE_IMPL_START Gia_ManMin_t * Gia_ManSuppStart | ( | Gia_Man_t * | pGia | ) |
DECLARATIONS ///.
CFile****************************************************************
FileName [giaSupp.c]
SystemName [ABC: Logic synthesis and verification system.]
PackageName [Scalable AIG package.]
Synopsis [Support minimization for AIGs.]
Author [Alan Mishchenko]
Affiliation [UC Berkeley]
Date [Ver. 1.0. Started - June 20, 2005.]
Revision [
]
Definition at line 279 of file giaSupp.c.

| void Gia_ManSuppStop | ( | Gia_ManMin_t * | p | ) |
Function*************************************************************
Synopsis [Adds clauses to the solver.]
Description []
SideEffects []
SeeAlso []
Definition at line 422 of file giaSupp.c.


| void Gia_Min2AddClausesSuper | ( | Gia_Man_t * | p, |
| Gia_Obj_t * | pNode, | ||
| Vec_Ptr_t * | vSuper, | ||
| satoko_t * | pSat ) |
Definition at line 530 of file giaSupp.c.


Definition at line 598 of file giaSupp.c.


Function*************************************************************
Synopsis [Adds clauses and returns CNF variable of the node.]
Description []
SideEffects []
SeeAlso []
Definition at line 584 of file giaSupp.c.


| int Gia_Min2ManGatherSupp | ( | Gia_Man2Min_t * | p | ) |
Definition at line 788 of file giaSupp.c.


| int Gia_Min2ManSimulate | ( | Gia_Man2Min_t * | p | ) |
Function*************************************************************
Synopsis [Returns 0 if the node is not a constant.]
Description []
SideEffects []
SeeAlso []
Definition at line 671 of file giaSupp.c.


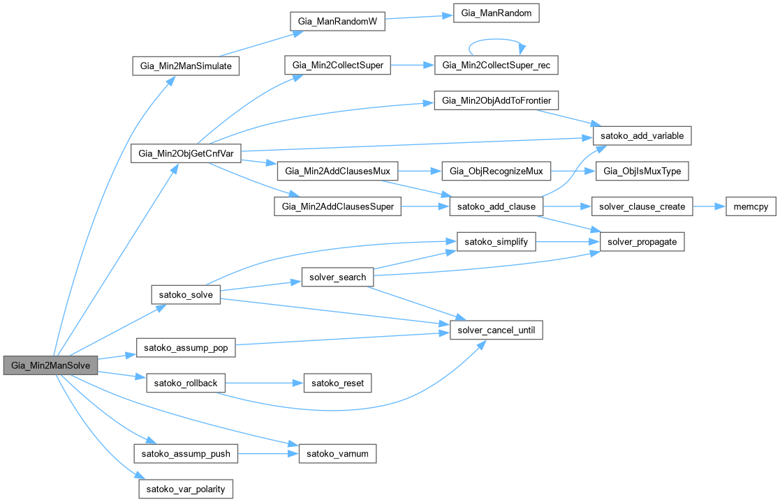
| int Gia_Min2ManSolve | ( | Gia_Man2Min_t * | p | ) |
Definition at line 717 of file giaSupp.c.


| void Gia_Min2ObjAddToFrontier | ( | Gia_Man_t * | p, |
| Gia_Obj_t * | pObj, | ||
| Vec_Ptr_t * | vFrontier, | ||
| satoko_t * | pSat, | ||
| Vec_Int_t * | vSatVars ) |
Definition at line 605 of file giaSupp.c.


| int Gia_Min2ObjGetCnfVar | ( | Gia_Man2Min_t * | p, |
| int | iObj ) |
Definition at line 617 of file giaSupp.c.

