#include "aig/gia/gia.h"#include "misc/util/utilTruth.h"#include "misc/extra/extra.h"#include "bool/bdc/bdc.h"#include "bool/kit/kit.h"
Go to the source code of this file.
Functions | |
| ABC_NAMESPACE_IMPL_START void | Extra_BitMatrixTransposeP (Vec_Wrd_t *vSimsIn, int nWordsIn, Vec_Wrd_t *vSimsOut, int nWordsOut) |
| DECLARATIONS ///. | |
| Vec_Int_t * | Gia_ManResubOne (Vec_Ptr_t *vDivs, int nWords, int nLimit, int nDivsMax, int iChoice, int fUseXor, int fDebug, int fVerbose, word *pFunc, int Depth) |
| int | Gia_ResubVarNum (Vec_Int_t *vResub) |
| FUNCTION DEFINITIONS ///. | |
| word | Gia_ResubToTruth6_rec (Vec_Int_t *vResub, int iNode, int nVars) |
| word | Gia_ResubToTruth6 (Vec_Int_t *vResub) |
| Vec_Wrd_t * | Gia_ManDeriveTruths (Gia_Man_t *p, Vec_Wrd_t *vSims, Vec_Wrd_t *vIsfs, Vec_Int_t *vCands, Vec_Int_t *vSet, int nWords) |
| int | Gia_ManCountResub (Vec_Wrd_t *vTruths, int nVars, int fVerbose) |
| Vec_Int_t * | Gia_ManDeriveResub (Vec_Wrd_t *vTruths, int nVars) |
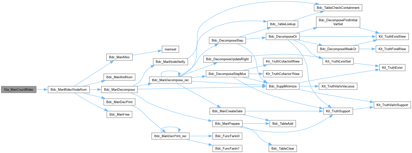
| int | Gia_ManCountBidec (Vec_Wrd_t *vTruths, int nVars, int fVerbose) |
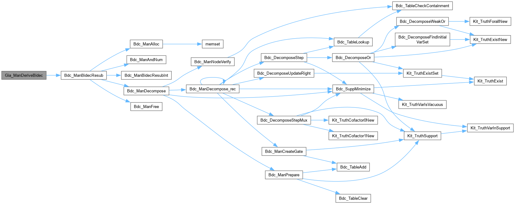
| Vec_Int_t * | Gia_ManDeriveBidec (Vec_Wrd_t *vTruths, int nVars) |
| int | Gia_ManCountIsop (Vec_Wrd_t *vTruths, int nVars, int fVerbose) |
| Vec_Int_t * | Gia_ManDeriveIsop (Vec_Wrd_t *vTruths, int nVars) |
| int | Gia_ManCountBdd (Vec_Wrd_t *vTruths, int nVars, int fVerbose) |
| Vec_Int_t * | Gia_ManDeriveBdd (Vec_Wrd_t *vTruths, int nVars) |
| int | Gia_ManEvalSolutionOne (Gia_Man_t *p, Vec_Wrd_t *vSims, Vec_Wrd_t *vIsfs, Vec_Int_t *vCands, Vec_Int_t *vSet, int nWords, int fVerbose) |
| Vec_Int_t * | Gia_ManDeriveSolutionOne (Gia_Man_t *p, Vec_Wrd_t *vSims, Vec_Wrd_t *vIsfs, Vec_Int_t *vCands, Vec_Int_t *vSet, int nWords, int Type) |
|
extern |
DECLARATIONS ///.
CFile****************************************************************
FileName [giaDecs.c]
SystemName [ABC: Logic synthesis and verification system.]
PackageName [Scalable AIG package.]
Synopsis [Calling various decomposition engines.]
Author [Alan Mishchenko]
Affiliation [UC Berkeley]
Date [Ver. 1.0. Started - June 20, 2005.]
Revision [
]
Definition at line 2652 of file extraUtilMisc.c.


| int Gia_ManCountBdd | ( | Vec_Wrd_t * | vTruths, |
| int | nVars, | ||
| int | fVerbose ) |
Definition at line 227 of file giaDecs.c.


| int Gia_ManCountBidec | ( | Vec_Wrd_t * | vTruths, |
| int | nVars, | ||
| int | fVerbose ) |
Definition at line 187 of file giaDecs.c.


| int Gia_ManCountIsop | ( | Vec_Wrd_t * | vTruths, |
| int | nVars, | ||
| int | fVerbose ) |
Definition at line 209 of file giaDecs.c.


| int Gia_ManCountResub | ( | Vec_Wrd_t * | vTruths, |
| int | nVars, | ||
| int | fVerbose ) |
Function*************************************************************
Synopsis []
Description []
SideEffects []
SeeAlso []
Definition at line 148 of file giaDecs.c.


Definition at line 245 of file giaDecs.c.


Definition at line 197 of file giaDecs.c.


Definition at line 217 of file giaDecs.c.


Definition at line 168 of file giaDecs.c.


| Vec_Int_t * Gia_ManDeriveSolutionOne | ( | Gia_Man_t * | p, |
| Vec_Wrd_t * | vSims, | ||
| Vec_Wrd_t * | vIsfs, | ||
| Vec_Int_t * | vCands, | ||
| Vec_Int_t * | vSet, | ||
| int | nWords, | ||
| int | Type ) |
Definition at line 318 of file giaDecs.c.


| Vec_Wrd_t * Gia_ManDeriveTruths | ( | Gia_Man_t * | p, |
| Vec_Wrd_t * | vSims, | ||
| Vec_Wrd_t * | vIsfs, | ||
| Vec_Int_t * | vCands, | ||
| Vec_Int_t * | vSet, | ||
| int | nWords ) |
Function*************************************************************
Synopsis []
Description []
SideEffects []
SeeAlso []
Definition at line 95 of file giaDecs.c.


| int Gia_ManEvalSolutionOne | ( | Gia_Man_t * | p, |
| Vec_Wrd_t * | vSims, | ||
| Vec_Wrd_t * | vIsfs, | ||
| Vec_Int_t * | vCands, | ||
| Vec_Int_t * | vSet, | ||
| int | nWords, | ||
| int | fVerbose ) |
Function*************************************************************
Synopsis []
Description []
SideEffects []
SeeAlso []
Definition at line 277 of file giaDecs.c.


|
extern |
Definition at line 1503 of file giaResub.c.


Definition at line 73 of file giaDecs.c.


Definition at line 57 of file giaDecs.c.


| int Gia_ResubVarNum | ( | Vec_Int_t * | vResub | ) |
FUNCTION DEFINITIONS ///.
Function*************************************************************
Synopsis []
Description []
SideEffects []
SeeAlso []
Definition at line 51 of file giaDecs.c.
