#include "base/abc/abc.h"#include "base/main/main.h"#include "base/cmd/cmd.h"#include "sat/bsat/satSolver.h"#include "aig/gia/gia.h"#include "aig/gia/giaAig.h"
Go to the source code of this file.
Functions | |
| Vec_Int_t * | Abc_NtkGetCiSatVarNums (Abc_Ntk_t *pNtk) |
| int | Abc_NtkMiterSat (Abc_Ntk_t *pNtk, ABC_INT64_T nConfLimit, ABC_INT64_T nInsLimit, int fVerbose, ABC_INT64_T *pNumConfs, ABC_INT64_T *pNumInspects) |
| FUNCTION DEFINITIONS ///. | |
| int * | Abc_NtkSolveGiaMiter (Gia_Man_t *p) |
| int | Abc_NtkClauseTriv (sat_solver *pSat, Abc_Obj_t *pNode, Vec_Int_t *vVars) |
| int | Abc_NtkClauseTop (sat_solver *pSat, Vec_Ptr_t *vNodes, Vec_Int_t *vVars) |
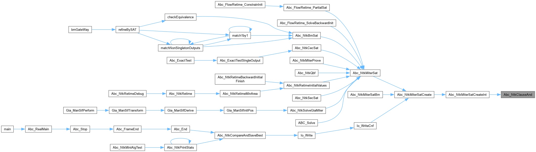
| int | Abc_NtkClauseAnd (sat_solver *pSat, Abc_Obj_t *pNode, Vec_Ptr_t *vSuper, Vec_Int_t *vVars) |
| int | Abc_NtkClauseMux (sat_solver *pSat, Abc_Obj_t *pNode, Abc_Obj_t *pNodeC, Abc_Obj_t *pNodeT, Abc_Obj_t *pNodeE, Vec_Int_t *vVars) |
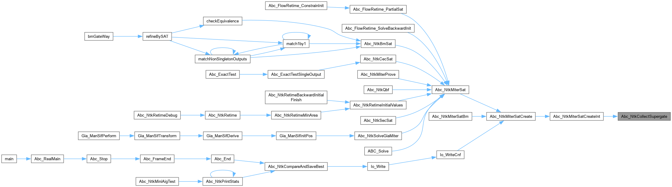
| int | Abc_NtkCollectSupergate_rec (Abc_Obj_t *pNode, Vec_Ptr_t *vSuper, int fFirst, int fStopAtMux) |
| void | Abc_NtkCollectSupergate (Abc_Obj_t *pNode, int fStopAtMux, Vec_Ptr_t *vNodes) |
| int | Abc_NtkNodeFactor (Abc_Obj_t *pObj, int nLevelMax) |
| int | Abc_NtkMiterSatCreateInt (sat_solver *pSat, Abc_Ntk_t *pNtk) |
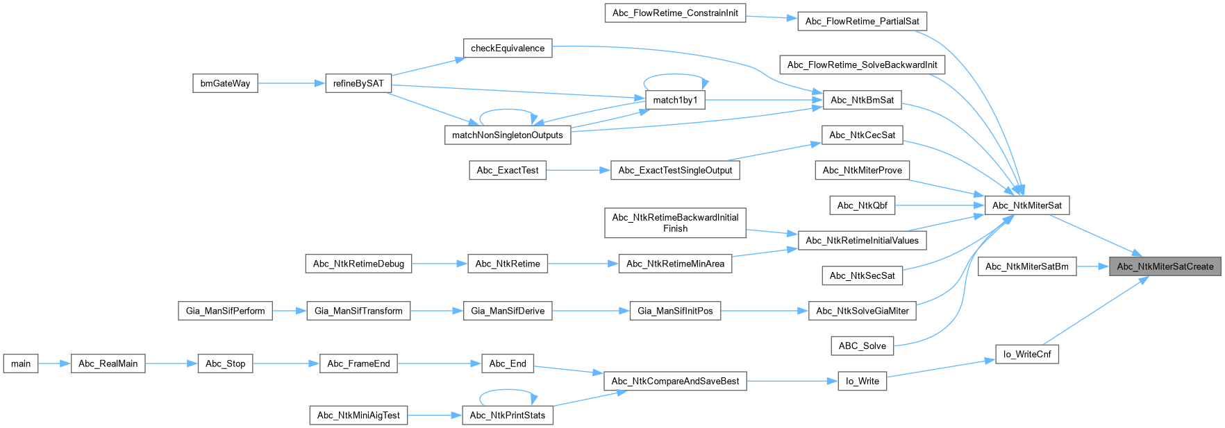
| void * | Abc_NtkMiterSatCreate (Abc_Ntk_t *pNtk, int fAllPrimes) |
| void | Abc_NtkWriteSorterCnf (char *pFileName, int nVars, int nQueens) |
| int Abc_NtkClauseAnd | ( | sat_solver * | pSat, |
| Abc_Obj_t * | pNode, | ||
| Vec_Ptr_t * | vSuper, | ||
| Vec_Int_t * | vVars ) |
Function*************************************************************
Synopsis [Adds trivial clause.]
Description []
SideEffects []
SeeAlso []
Definition at line 256 of file abcSat.c.

| int Abc_NtkClauseMux | ( | sat_solver * | pSat, |
| Abc_Obj_t * | pNode, | ||
| Abc_Obj_t * | pNodeC, | ||
| Abc_Obj_t * | pNodeT, | ||
| Abc_Obj_t * | pNodeE, | ||
| Vec_Int_t * | vVars ) |
Function*************************************************************
Synopsis [Adds trivial clause.]
Description []
SideEffects []
SeeAlso []
Definition at line 320 of file abcSat.c.


| int Abc_NtkClauseTop | ( | sat_solver * | pSat, |
| Vec_Ptr_t * | vNodes, | ||
| Vec_Int_t * | vVars ) |
Function*************************************************************
Synopsis [Adds trivial clause.]
Description []
SideEffects []
SeeAlso []
Definition at line 233 of file abcSat.c.

| int Abc_NtkClauseTriv | ( | sat_solver * | pSat, |
| Abc_Obj_t * | pNode, | ||
| Vec_Int_t * | vVars ) |
Function*************************************************************
Synopsis [Adds trivial clause.]
Description []
SideEffects []
SeeAlso []
Definition at line 213 of file abcSat.c.

Function*************************************************************
Synopsis [Returns the array of nodes to be combined into one multi-input AND-gate.]
Description []
SideEffects []
SeeAlso []
Definition at line 452 of file abcSat.c.


| int Abc_NtkCollectSupergate_rec | ( | Abc_Obj_t * | pNode, |
| Vec_Ptr_t * | vSuper, | ||
| int | fFirst, | ||
| int | fStopAtMux ) |
Function*************************************************************
Synopsis [Returns the array of nodes to be combined into one multi-input AND-gate.]
Description []
SideEffects []
SeeAlso []
Definition at line 405 of file abcSat.c.


Function*************************************************************
Synopsis [Returns the array of CI IDs.]
Description []
SideEffects []
SeeAlso []
Definition at line 189 of file abcSat.c.

| int Abc_NtkMiterSat | ( | Abc_Ntk_t * | pNtk, |
| ABC_INT64_T | nConfLimit, | ||
| ABC_INT64_T | nInsLimit, | ||
| int | fVerbose, | ||
| ABC_INT64_T * | pNumConfs, | ||
| ABC_INT64_T * | pNumInspects ) |
FUNCTION DEFINITIONS ///.
Function*************************************************************
Synopsis [Attempts to solve the miter using an internal SAT sat_solver.]
Description [Returns -1 if timed out; 0 if SAT; 1 if UNSAT.]
SideEffects []
SeeAlso []
Definition at line 58 of file abcSat.c.


| void * Abc_NtkMiterSatCreate | ( | Abc_Ntk_t * | pNtk, |
| int | fAllPrimes ) |
Function*************************************************************
Synopsis [Sets up the SAT sat_solver.]
Description []
SideEffects []
SeeAlso []
Definition at line 664 of file abcSat.c.


| int Abc_NtkMiterSatCreateInt | ( | sat_solver * | pSat, |
| Abc_Ntk_t * | pNtk ) |
Function*************************************************************
Synopsis [Sets up the SAT sat_solver.]
Description []
SideEffects []
SeeAlso []
Definition at line 501 of file abcSat.c.


| int Abc_NtkNodeFactor | ( | Abc_Obj_t * | pObj, |
| int | nLevelMax ) |
Function*************************************************************
Synopsis [Computes the factor of the node.]
Description []
SideEffects []
SeeAlso []
Definition at line 481 of file abcSat.c.
| int * Abc_NtkSolveGiaMiter | ( | Gia_Man_t * | p | ) |
Function*************************************************************
Synopsis []
Description []
SideEffects []
SeeAlso []
Definition at line 159 of file abcSat.c.


| void Abc_NtkWriteSorterCnf | ( | char * | pFileName, |
| int | nVars, | ||
| int | nQueens ) |
Function*************************************************************
Synopsis [Writes CNF for the sorter with N inputs asserting Q ones.]
Description []
SideEffects []
SeeAlso []
Definition at line 945 of file abcSat.c.
