#include "aig.h"
Go to the source code of this file.
Function*************************************************************
Synopsis [Performs canonicization step.]
Description [The argument nodes can be complemented.]
SideEffects []
SeeAlso []
Definition at line 104 of file aigOper.c.

Function*************************************************************
Synopsis [Creates AND function with nVars inputs.]
Description []
SideEffects []
SeeAlso []
Definition at line 474 of file aigOper.c.

Function*************************************************************
Synopsis [Creates AND function with nVars inputs.]
Description []
SideEffects []
SeeAlso []
Definition at line 516 of file aigOper.c.

Function*************************************************************
Synopsis [Creates AND function with nVars inputs.]
Description []
SideEffects []
SeeAlso []
Definition at line 495 of file aigOper.c.

Function*************************************************************
Synopsis [Performs canonicization step.]
Description [The argument nodes can be complemented.]
SideEffects []
SeeAlso []
Definition at line 220 of file aigOper.c.


FUNCTION DEFINITIONS ///.
Function*************************************************************
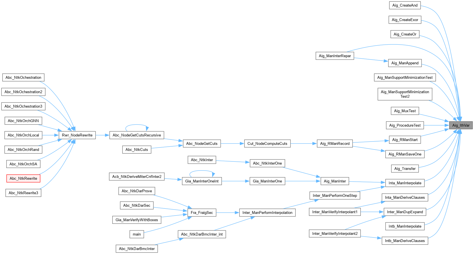
Synopsis [Returns i-th elementary variable.]
Description []
SideEffects []
SeeAlso []
Definition at line 63 of file aigOper.c.


Function*************************************************************
Synopsis [Implements the miter.]
Description []
SideEffects []
SeeAlso []
Definition at line 431 of file aigOper.c.

Function*************************************************************
Synopsis [Implements the miter.]
Description []
SideEffects []
SeeAlso []
Definition at line 453 of file aigOper.c.


| Aig_Obj_t * Aig_Multi | ( | Aig_Man_t * | p, |
| Aig_Obj_t ** | pArgs, | ||
| int | nArgs, | ||
| Aig_Type_t | Type ) |
| Aig_Obj_t * Aig_Multi_rec | ( | Aig_Man_t * | p, |
| Aig_Obj_t ** | ppObjs, | ||
| int | nObjs, | ||
| Aig_Type_t | Type ) |
Function*************************************************************
Synopsis [Constructs the well-balanced tree of gates.]
Description [Disregards levels and possible logic sharing.]
SideEffects []
SeeAlso []
Definition at line 392 of file aigOper.c.


Function*************************************************************
Synopsis [Implements ITE operation.]
Description []
SideEffects []
SeeAlso []
Definition at line 317 of file aigOper.c.


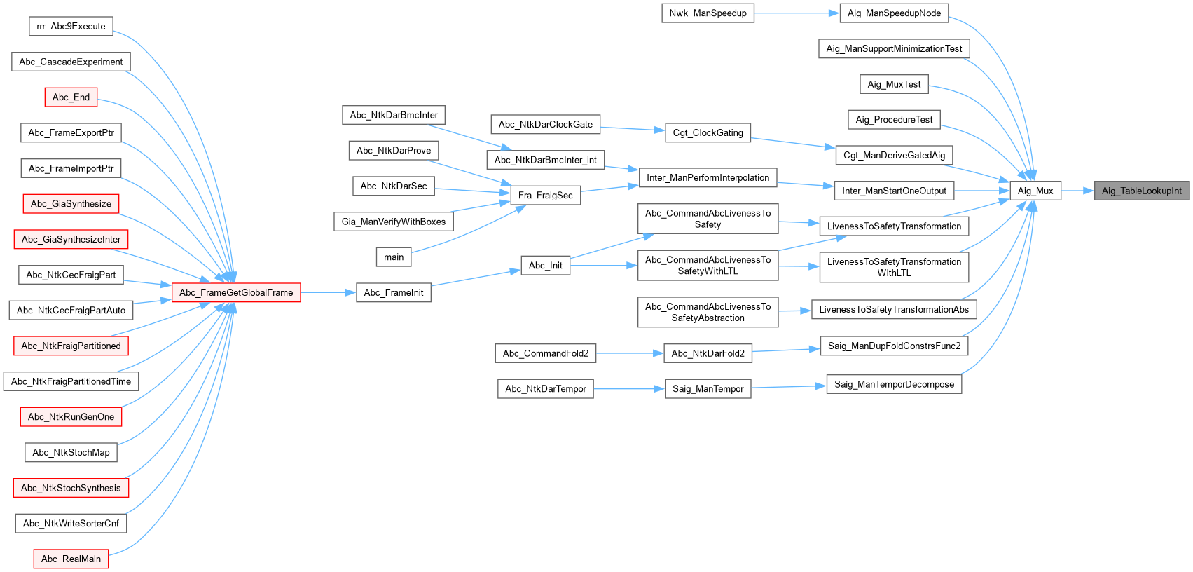
| void Aig_MuxTest | ( | ) |
Function*************************************************************
Synopsis [Implements ITE operation.]
Description []
SideEffects []
SeeAlso []
Definition at line 537 of file aigOper.c.

| Aig_Obj_t * Aig_Oper | ( | Aig_Man_t * | p, |
| Aig_Obj_t * | p0, | ||
| Aig_Obj_t * | p1, | ||
| Aig_Type_t | Type ) |
Function*************************************************************
Synopsis [Perform one operation.]
Description [The argument nodes can be complemented.]
SideEffects []
SeeAlso []
Definition at line 83 of file aigOper.c.


Function*************************************************************
Synopsis [Implements ITE operation.]
Description []
SideEffects []
SeeAlso []
Definition at line 275 of file aigOper.c.

