#include "aig.h"
Go to the source code of this file.
Functions | |
| ABC_NAMESPACE_IMPL_START void | Aig_ManReprStart (Aig_Man_t *p, int nIdMax) |
| DECLARATIONS ///. | |
| void | Aig_ManReprStop (Aig_Man_t *p) |
| void | Aig_ObjCreateRepr (Aig_Man_t *p, Aig_Obj_t *pNode1, Aig_Obj_t *pNode2) |
| void | Aig_ManTransferRepr (Aig_Man_t *pNew, Aig_Man_t *pOld) |
| Aig_Obj_t * | Aig_ManDupRepr_rec (Aig_Man_t *pNew, Aig_Man_t *p, Aig_Obj_t *pObj) |
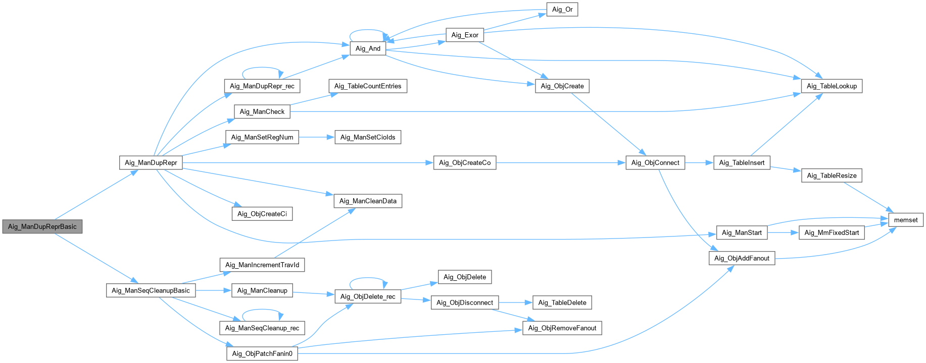
| Aig_Man_t * | Aig_ManDupRepr (Aig_Man_t *p, int fOrdered) |
| Aig_Man_t * | Aig_ManDupReprBasic (Aig_Man_t *p) |
| int | Aig_ManRemapRepr (Aig_Man_t *p) |
| int | Aig_ManCountReprs (Aig_Man_t *p) |
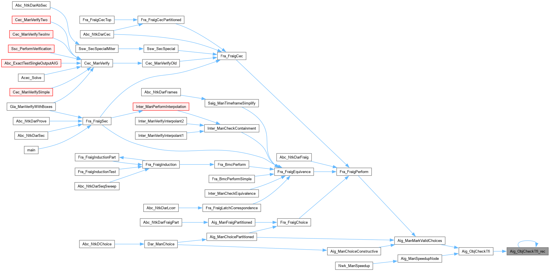
| int | Aig_ObjCheckTfi_rec (Aig_Man_t *p, Aig_Obj_t *pNode, Aig_Obj_t *pOld) |
| int | Aig_ObjCheckTfi (Aig_Man_t *p, Aig_Obj_t *pNew, Aig_Obj_t *pOld) |
| Aig_Man_t * | Aig_ManRehash (Aig_Man_t *p) |
| void | Aig_ManMarkValidChoices (Aig_Man_t *p) |
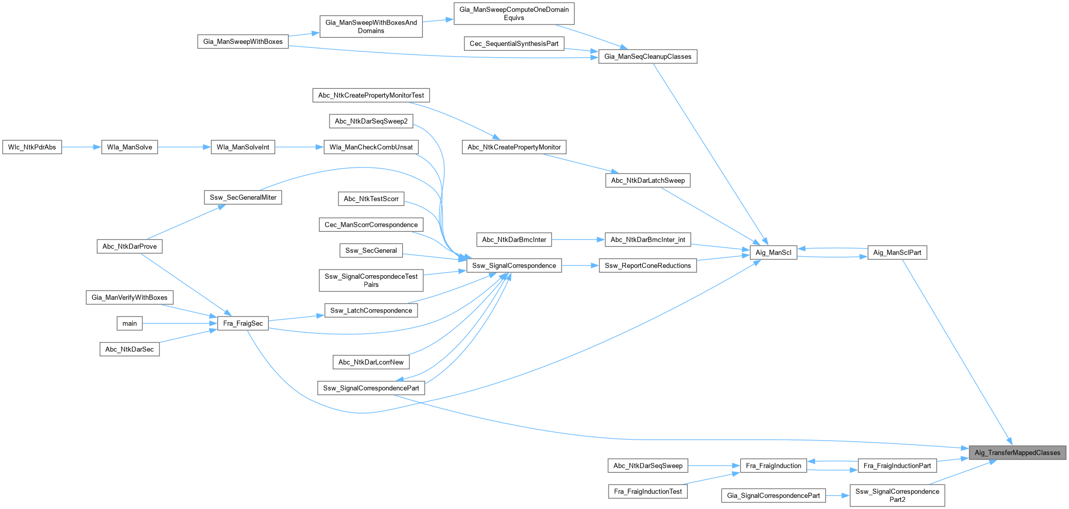
| int | Aig_TransferMappedClasses (Aig_Man_t *pAig, Aig_Man_t *pPart, int *pMapBack) |
| int Aig_ManCountReprs | ( | Aig_Man_t * | p | ) |
Function*************************************************************
Synopsis [Transfer representatives and return the number of critical fanouts.]
Description []
SideEffects []
SeeAlso []
Function*************************************************************
Synopsis [Duplicates AIG while substituting representatives.]
Description []
SideEffects []
SeeAlso []
Definition at line 267 of file aigRepr.c.


Function*************************************************************
Synopsis [Duplicates the AIG manager recursively.]
Description []
SideEffects []
SeeAlso []
Definition at line 241 of file aigRepr.c.


Function*************************************************************
Synopsis [Duplicates AIG with representatives without removing registers.]
Description []
SideEffects []
SeeAlso []
Definition at line 323 of file aigRepr.c.

| void Aig_ManMarkValidChoices | ( | Aig_Man_t * | p | ) |
Function*************************************************************
Synopsis [Marks the nodes that are Creates choices.]
Description [The input AIG is assumed to have representatives assigned.]
SideEffects []
SeeAlso []
Definition at line 481 of file aigRepr.c.


Function*************************************************************
Synopsis [Iteratively rehashes the AIG.]
Description [The input AIG is assumed to have representatives assigned.]
SideEffects []
SeeAlso []
Definition at line 454 of file aigRepr.c.


| int Aig_ManRemapRepr | ( | Aig_Man_t * | p | ) |
Function*************************************************************
Synopsis [Transfer representatives and return the number of critical fanouts.]
Description []
SideEffects []
SeeAlso []
Definition at line 351 of file aigRepr.c.

| ABC_NAMESPACE_IMPL_START void Aig_ManReprStart | ( | Aig_Man_t * | p, |
| int | nIdMax ) |
DECLARATIONS ///.
CFile****************************************************************
FileName [aigRepr.c]
SystemName [ABC: Logic synthesis and verification system.]
PackageName [AIG package.]
Synopsis [Handing node representatives.]
Author [Alan Mishchenko]
Affiliation [UC Berkeley]
Date [Ver. 1.0. Started - April 28, 2007.]
Revision [
] FUNCTION DEFINITIONS /// Function*************************************************************
Synopsis [Starts the array of representatives.]
Description []
SideEffects []
SeeAlso []
Definition at line 45 of file aigRepr.c.


| void Aig_ManReprStop | ( | Aig_Man_t * | p | ) |
Function*************************************************************
Synopsis [Stop the array of representatives.]
Description []
SideEffects []
SeeAlso []
Function*************************************************************
Synopsis [Duplicates AIG while substituting representatives.]
Description []
SideEffects []
SeeAlso []
Definition at line 211 of file aigRepr.c.


Function*************************************************************
Synopsis [Returns 1 if pOld is in the TFI of pNew.]
Description []
SideEffects []
SeeAlso []
Definition at line 435 of file aigRepr.c.


Function*************************************************************
Synopsis [Returns 1 if pOld is in the TFI of pNew.]
Description []
SideEffects []
SeeAlso []
Definition at line 400 of file aigRepr.c.


Function*************************************************************
Synopsis [Set the representative.]
Description []
SideEffects []
SeeAlso []
Definition at line 83 of file aigRepr.c.

Function*************************************************************
Synopsis [Transfers the classes.]
Description []
SideEffects []
SeeAlso []
Definition at line 533 of file aigRepr.c.
