#include <stdio.h>#include <string.h>#include <stdlib.h>#include "bdd/extrab/extraBdd.h"#include "cas.h"
Go to the source code of this file.
Classes | |
| struct | LUT |
| type definitions /// More... | |
Macros | |
| #define | PRB_(f) |
| debugging macros /// | |
| #define | PRK(f, n) |
| #define | PRK2(f, g, n) |
Functions | |
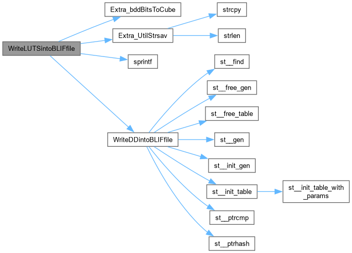
| void | WriteLUTSintoBLIFfile (FILE *pFile, DdManager *dd, LUT **pLuts, int nLuts, DdNode **bCVars, char **pNames, int nNames, char *FileName) |
| static functions /// | |
| void | WriteDDintoBLIFfile (FILE *pFile, DdNode *Func, char *OutputName, char *Prefix, char **InputNames) |
| BLIF WRITING FUNCTIONS ///. | |
| void | WriteDDintoBLIFfileReorder (DdManager *dd, FILE *pFile, DdNode *Func, char *OutputName, char *Prefix, char **InputNames) |
| int | CreateDecomposedNetwork (DdManager *dd, DdNode *aFunc, char **pNames, int nNames, char *FileName, int nLutSize, int fCheck, int fVerbose) |
| EXTERNAL FUNCTIONS ///. | |
Variables | |
| long | s_EncodingTime |
| long | s_EncSearchTime |
| long | s_EncComputeTime |
| #define PRB_ | ( | f | ) |
| #define PRK | ( | f, | |
| n ) |
| #define PRK2 | ( | f, | |
| g, | |||
| n ) |
| int CreateDecomposedNetwork | ( | DdManager * | dd, |
| DdNode * | aFunc, | ||
| char ** | pNames, | ||
| int | nNames, | ||
| char * | FileName, | ||
| int | nLutSize, | ||
| int | fCheck, | ||
| int | fVerbose ) |
EXTERNAL FUNCTIONS ///.
Definition at line 108 of file casDec.c.


|
extern |
BLIF WRITING FUNCTIONS ///.
Function*************************************************************
Synopsis []
Description []
SideEffects []
SeeAlso []
Definition at line 803 of file casCore.c.


|
extern |
Function*************************************************************
Synopsis []
Description []
SideEffects []
SeeAlso []
Definition at line 928 of file casCore.c.

| void WriteLUTSintoBLIFfile | ( | FILE * | pFile, |
| DdManager * | dd, | ||
| LUT ** | pLuts, | ||
| int | nLuts, | ||
| DdNode ** | bCVars, | ||
| char ** | pNames, | ||
| int | nNames, | ||
| char * | FileName ) |
static functions ///
Definition at line 416 of file casDec.c.

