#include "cecInt.h"
Go to the source code of this file.
Functions | |
| int | Cec_ManPatComputePattern_rec (Cec_ManSat_t *pSat, Gia_Man_t *p, Gia_Obj_t *pObj) |
| void | Cec_ManPatComputePattern1_rec (Gia_Man_t *p, Gia_Obj_t *pObj, Vec_Int_t *vPat) |
| void | Cec_ManPatComputePattern2_rec (Gia_Man_t *p, Gia_Obj_t *pObj, Vec_Int_t *vPat) |
| int | Cec_ManPatComputePattern3_rec (Gia_Man_t *p, Gia_Obj_t *pObj) |
| void | Cec_ManPatVerifyPattern (Gia_Man_t *p, Gia_Obj_t *pObj, Vec_Int_t *vPat) |
| void | Cec_ManPatComputePattern4_rec (Gia_Man_t *p, Gia_Obj_t *pObj) |
| void | Cec_ManPatCleanMark0 (Gia_Man_t *p, Gia_Obj_t *pObj) |
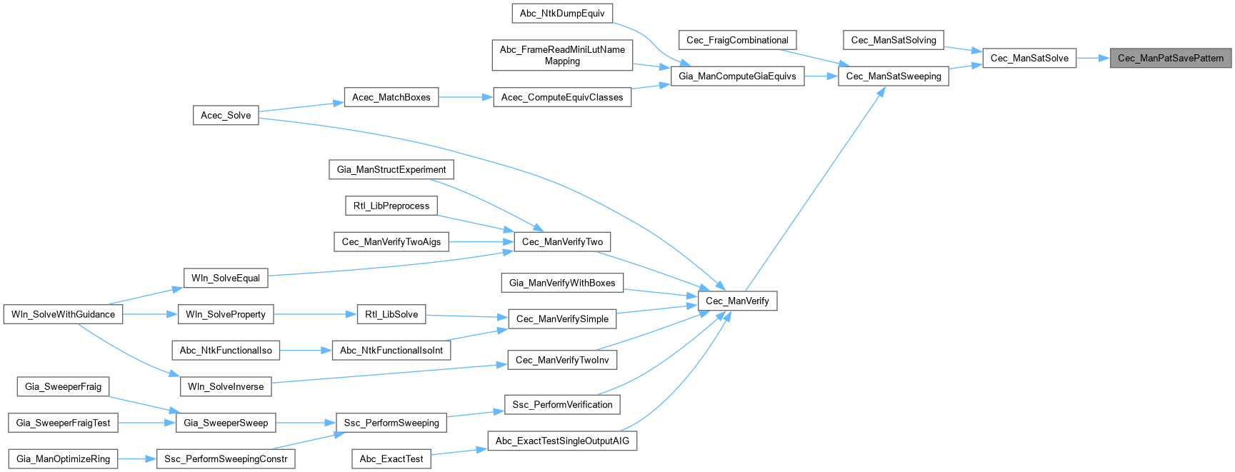
| void | Cec_ManPatSavePattern (Cec_ManPat_t *pMan, Cec_ManSat_t *p, Gia_Obj_t *pObj) |
| void | Cec_ManPatSavePatternCSat (Cec_ManPat_t *pMan, Vec_Int_t *vPat) |
| int | Cec_ManPatCollectTry (Vec_Ptr_t *vInfo, Vec_Ptr_t *vPres, int iBit, int *pLits, int nLits) |
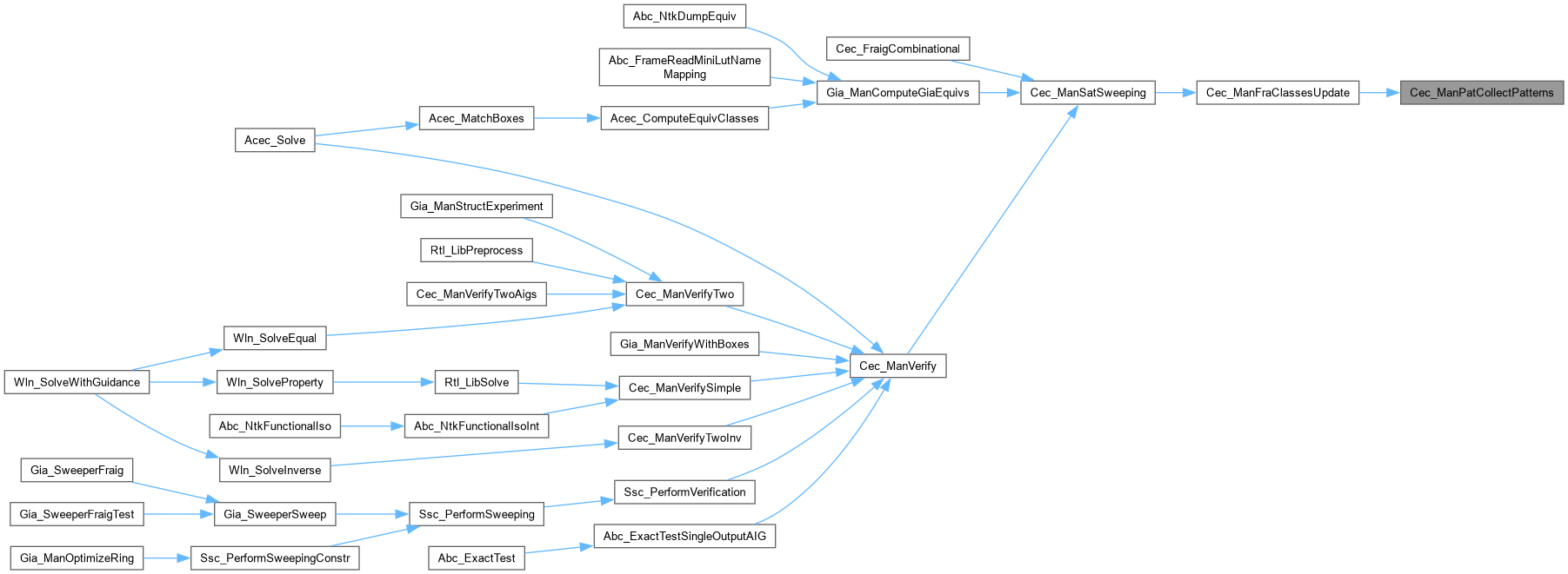
| Vec_Ptr_t * | Cec_ManPatCollectPatterns (Cec_ManPat_t *pMan, int nInputs, int nWordsInit) |
| Vec_Ptr_t * | Cec_ManPatPackPatterns (Vec_Int_t *vCexStore, int nInputs, int nRegs, int nWordsInit) |
Function*************************************************************
Synopsis []
Description []
SideEffects []
SeeAlso []
Definition at line 341 of file cecPat.c.

| Vec_Ptr_t * Cec_ManPatCollectPatterns | ( | Cec_ManPat_t * | pMan, |
| int | nInputs, | ||
| int | nWordsInit ) |
Function*************************************************************
Synopsis [Packs patterns into array of simulation info.]
Description []
SideEffects []
SeeAlso []
Definition at line 455 of file cecPat.c.


Function*************************************************************
Synopsis [Packs patterns into array of simulation info.]
Description []
SideEffects []
SeeAlso []
`
Definition at line 421 of file cecPat.c.

Function*************************************************************
Synopsis [Derives satisfying assignment.]
Description []
SideEffects []
SeeAlso []
Definition at line 170 of file cecPat.c.


Function*************************************************************
Synopsis [Derives satisfying assignment.]
Description []
SideEffects []
SeeAlso []
Definition at line 208 of file cecPat.c.


Function*************************************************************
Synopsis [Derives satisfying assignment.]
Description []
SideEffects []
SeeAlso []
Definition at line 246 of file cecPat.c.


Function*************************************************************
Synopsis []
Description []
SideEffects []
SeeAlso []
Definition at line 317 of file cecPat.c.


| int Cec_ManPatComputePattern_rec | ( | Cec_ManSat_t * | pSat, |
| Gia_Man_t * | p, | ||
| Gia_Obj_t * | pObj ) |
Function*************************************************************
Synopsis [Derives satisfying assignment.]
Description []
SideEffects []
SeeAlso []
Definition at line 140 of file cecPat.c.


| Vec_Ptr_t * Cec_ManPatPackPatterns | ( | Vec_Int_t * | vCexStore, |
| int | nInputs, | ||
| int | nRegs, | ||
| int | nWordsInit ) |
Function*************************************************************
Synopsis [Packs patterns into array of simulation info.]
Description []
SideEffects []
SeeAlso []
Definition at line 513 of file cecPat.c.

| void Cec_ManPatSavePattern | ( | Cec_ManPat_t * | pMan, |
| Cec_ManSat_t * | p, | ||
| Gia_Obj_t * | pObj ) |
Function*************************************************************
Synopsis []
Description []
SideEffects []
SeeAlso []
Definition at line 359 of file cecPat.c.


| void Cec_ManPatSavePatternCSat | ( | Cec_ManPat_t * | pMan, |
| Vec_Int_t * | vPat ) |
Function*************************************************************
Synopsis [Derives satisfying assignment.]
Description []
SideEffects []
SeeAlso []
Definition at line 278 of file cecPat.c.
