#include <Solver.h>


Classes | |
| struct | VarData |
| struct | VarOrderLt |
| struct | Watcher |
| struct | WatcherDeleted |
Public Attributes | |
| vec< lbool > | model |
| vec< Lit > | conflict |
| int | verbosity |
| double | var_decay |
| double | clause_decay |
| double | random_var_freq |
| double | random_seed |
| bool | luby_restart |
| int | ccmin_mode |
| int | phase_saving |
| bool | rnd_pol |
| bool | rnd_init_act |
| double | garbage_frac |
| int | restart_first |
| double | restart_inc |
| double | learntsize_factor |
| double | learntsize_inc |
| int | learntsize_adjust_start_confl |
| double | learntsize_adjust_inc |
| uint64_t | solves |
| uint64_t | starts |
| uint64_t | decisions |
| uint64_t | rnd_decisions |
| uint64_t | propagations |
| uint64_t | conflicts |
| uint64_t | dec_vars |
| uint64_t | clauses_literals |
| uint64_t | learnts_literals |
| uint64_t | max_literals |
| uint64_t | tot_literals |
Static Protected Member Functions | |
| static VarData | mkVarData (CRef cr, int l) |
| static double | drand (double &seed) |
| static int | irand (double &seed, int size) |
Protected Attributes | |
| bool | ok |
| vec< CRef > | clauses |
| vec< CRef > | learnts |
| double | cla_inc |
| vec< double > | activity |
| double | var_inc |
| OccLists< Lit, vec< Watcher >, WatcherDeleted > | watches |
| vec< lbool > | assigns |
| vec< char > | polarity |
| vec< char > | decision |
| vec< Lit > | trail |
| vec< int > | trail_lim |
| vec< VarData > | vardata |
| int | qhead |
| int | simpDB_assigns |
| int64_t | simpDB_props |
| vec< Lit > | assumptions |
| Heap< VarOrderLt > | order_heap |
| double | progress_estimate |
| bool | remove_satisfied |
| ClauseAllocator | ca |
| vec< char > | seen |
| vec< Lit > | analyze_stack |
| vec< Lit > | analyze_toclear |
| vec< Lit > | add_tmp |
| double | max_learnts |
| double | learntsize_adjust_confl |
| int | learntsize_adjust_cnt |
| int64_t | conflict_budget |
| int64_t | propagation_budget |
| bool | asynch_interrupt |
| Solver::Solver | ( | ) |
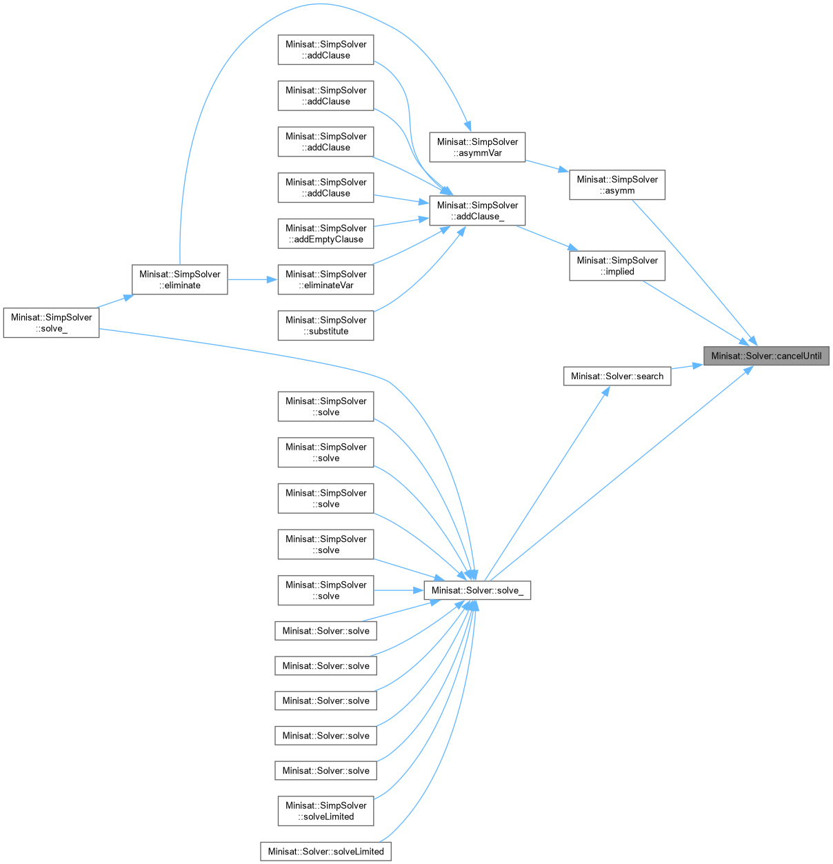
Definition at line 53 of file Solver.cpp.
|
virtual |
Definition at line 104 of file Solver.cpp.
Definition at line 134 of file Solver.cpp.


|
inline |
Definition at line 266 of file Solver.cpp.


Definition at line 401 of file Solver.cpp.


|
protected |
Definition at line 164 of file Solver.cpp.

|
inline |
|
protected |
Definition at line 209 of file Solver.cpp.


|
inline |
|
inline |
Definition at line 306 of file Solver.h.

|
inlineprotected |
|
inlineprotected |
|
inlineprotected |
Definition at line 173 of file Solver.cpp.

|
inlinestaticprotected |
|
inlineprotected |
|
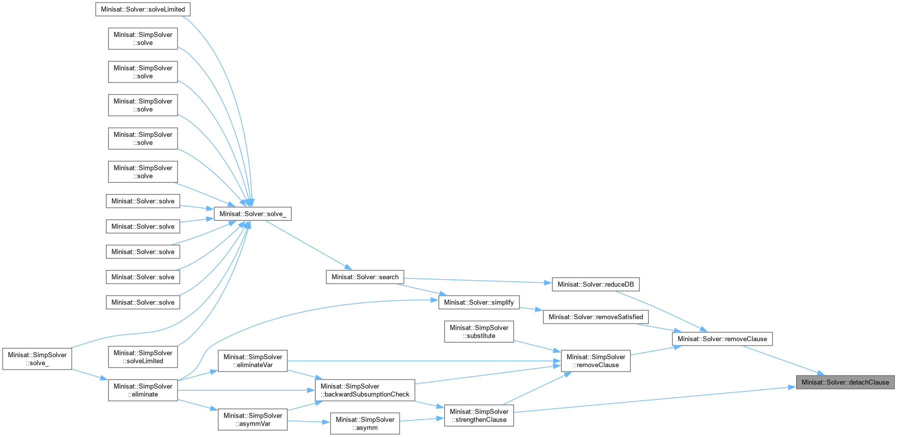
virtual |
Reimplemented in Minisat::SimpSolver.
Definition at line 915 of file Solver.cpp.


|
inlineprotected |
|
inlinestaticprotected |
|
inlineprotected |
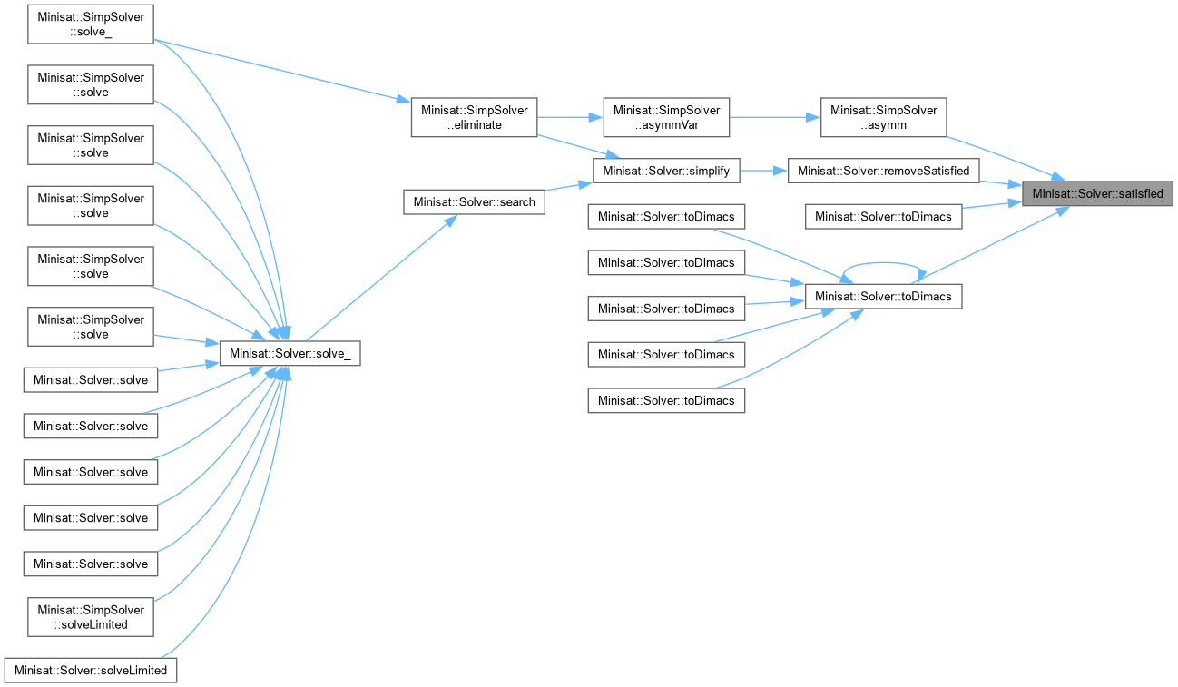
Definition at line 363 of file Solver.cpp.


Definition at line 147 of file Solver.h.

|
inline |
|
inline |
|
inlineprotected |
Definition at line 116 of file Solver.cpp.


|
inline |
|
inline |
|
inline |
|
inline |
|
protected |
Definition at line 227 of file Solver.cpp.


|
protected |
Definition at line 710 of file Solver.cpp.


|
protected |
Definition at line 451 of file Solver.cpp.


|
protected |
Definition at line 561 of file Solver.cpp.


|
protected |
Definition at line 527 of file Solver.cpp.


|
protected |
Definition at line 878 of file Solver.cpp.


|
protected |
Definition at line 190 of file Solver.cpp.


Definition at line 547 of file Solver.cpp.


Definition at line 200 of file Solver.cpp.

|
protected |
Definition at line 616 of file Solver.cpp.


| bool Solver::simplify | ( | ) |
Definition at line 579 of file Solver.cpp.


|
inline |
Definition at line 355 of file Solver.h.

Definition at line 356 of file Solver.h.

|
protected |
Definition at line 753 of file Solver.cpp.


|
inline |
Definition at line 812 of file Solver.cpp.

Definition at line 833 of file Solver.cpp.


|
protected |
|
inlineprotected |
|
inlineprotected |
Definition at line 286 of file Solver.h.


|
inlineprotected |
|
inlineprotected |
|
protected |
|
protected |
|
protected |