
Go to the source code of this file.
Functions | |
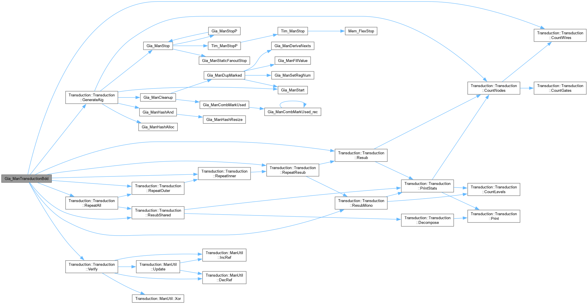
| ABC_NAMESPACE_IMPL_START Gia_Man_t * | Gia_ManTransductionBdd (Gia_Man_t *pGia, int nType, int fMspf, int nRandom, int nSortType, int nPiShuffle, int nParameter, int fLevel, Gia_Man_t *pExdc, int fNewLine, int nVerbose) |
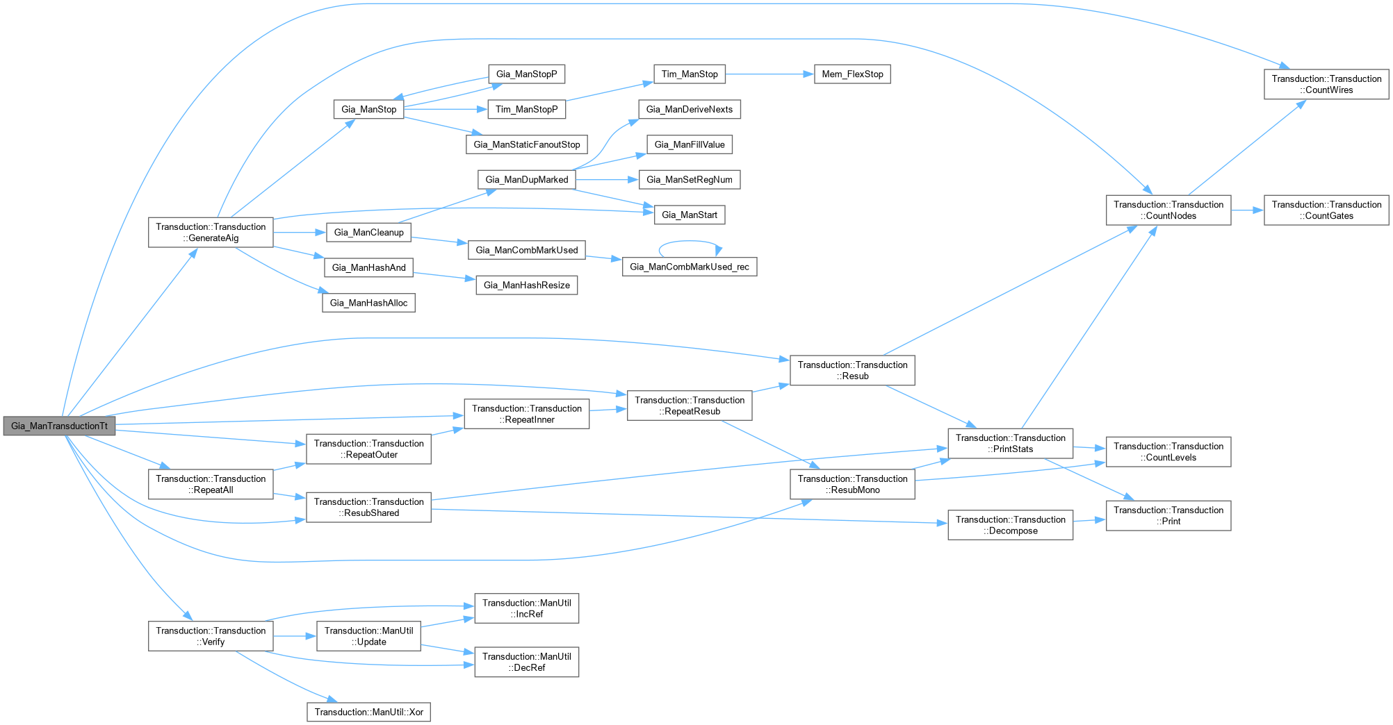
| Gia_Man_t * | Gia_ManTransductionTt (Gia_Man_t *pGia, int nType, int fMspf, int nRandom, int nSortType, int nPiShuffle, int nParameter, int fLevel, Gia_Man_t *pExdc, int fNewLine, int nVerbose) |
| ABC_NAMESPACE_IMPL_START Gia_Man_t * Gia_ManTransductionBdd | ( | Gia_Man_t * | pGia, |
| int | nType, | ||
| int | fMspf, | ||
| int | nRandom, | ||
| int | nSortType, | ||
| int | nPiShuffle, | ||
| int | nParameter, | ||
| int | fLevel, | ||
| Gia_Man_t * | pExdc, | ||
| int | fNewLine, | ||
| int | nVerbose ) |
CFile****************************************************************
FileName [giaTransduction.c]
SystemName [ABC: Logic synthesis and verification system.]
PackageName [Scalable AIG package.]
Synopsis [Implementation of transduction method.]
Author [Yukio Miyasaka]
Affiliation [UC Berkeley]
Date [Ver. 1.0. Started - May 2023.]
Revision [
]
Definition at line 35 of file giaTransduction.cpp.


| Gia_Man_t * Gia_ManTransductionTt | ( | Gia_Man_t * | pGia, |
| int | nType, | ||
| int | fMspf, | ||
| int | nRandom, | ||
| int | nSortType, | ||
| int | nPiShuffle, | ||
| int | nParameter, | ||
| int | fLevel, | ||
| Gia_Man_t * | pExdc, | ||
| int | fNewLine, | ||
| int | nVerbose ) |
Definition at line 91 of file giaTransduction.cpp.

