#include "llbInt.h"
Go to the source code of this file.
| void Llb_BddSetDefaultParams | ( | Gia_ParLlb_t * | p | ) |
Function*************************************************************
Synopsis []
Description []
SideEffects []
SeeAlso []
Definition at line 1298 of file llb2Flow.c.


Function*************************************************************
Synopsis [Finds balanced cut.]
Description []
SideEffects []
SeeAlso []
Definition at line 1097 of file llb2Flow.c.


Function*************************************************************
Synopsis [Finds balanced cut.]
Description []
SideEffects []
SeeAlso []
Definition at line 1075 of file llb2Flow.c.

Function*************************************************************
Synopsis [Finds balanced cut.]
Description []
SideEffects []
SeeAlso []
Definition at line 1226 of file llb2Flow.c.


Function*************************************************************
Synopsis [Counts the number of LIs in the cut]
Description []
SideEffects []
SeeAlso []
Definition at line 273 of file llb2Flow.c.

Function*************************************************************
Synopsis [Counts the number of LOs in the cut]
Description []
SideEffects []
SeeAlso []
Definition at line 252 of file llb2Flow.c.

Function*************************************************************
Synopsis [For each cut, returns PIs that can be quantified.]
Description []
SideEffects []
SeeAlso []
Definition at line 89 of file llb2Flow.c.
DECLARATIONS ///.
Function*************************************************************
Synopsis [Computes volume of the cut.]
Description []
SideEffects []
SeeAlso []
Definition at line 374 of file llb2Flow.c.


Function*************************************************************
Synopsis [Computes volume of the cut.]
Description []
SideEffects []
SeeAlso []
Definition at line 352 of file llb2Flow.c.


Function*************************************************************
Synopsis [Counts the number of PIs in the cut]
Description []
SideEffects []
SeeAlso []
Definition at line 231 of file llb2Flow.c.

Function*************************************************************
Synopsis [Prints the given cluster.]
Description []
SideEffects []
SeeAlso []
Definition at line 467 of file llb2Flow.c.


Function*************************************************************
Synopsis [Computes volume of the cut.]
Description []
SideEffects []
SeeAlso []
Definition at line 436 of file llb2Flow.c.


Function*************************************************************
Synopsis [Computes volume of the cut.]
Description []
SideEffects []
SeeAlso []
Definition at line 401 of file llb2Flow.c.


FUNCTION DEFINITIONS ///.
Function*************************************************************
Synopsis [For each cut, returns PIs that can be quantified.]
Description []
SideEffects []
SeeAlso []
Definition at line 61 of file llb2Flow.c.

Function*************************************************************
Synopsis [Computes volume of the cut.]
Description []
SideEffects []
SeeAlso []
Definition at line 326 of file llb2Flow.c.


Function*************************************************************
Synopsis [Computes volume of the cut.]
Description []
SideEffects []
SeeAlso []
Definition at line 305 of file llb2Flow.c.


Function*************************************************************
Synopsis [Implementation of max-flow/min-cut computation.]
Description []
SideEffects []
SeeAlso []
Definition at line 762 of file llb2Flow.c.

Function*************************************************************
Synopsis [Tries to find an augmenting path originating in this node.]
Description [This procedure works for directed graphs only!]
SideEffects []
SeeAlso []
Definition at line 548 of file llb2Flow.c.


| void Llb_ManFlowCleanMarkB_rec | ( | Aig_Obj_t * | pObj | ) |
Function*************************************************************
Synopsis [Cleans markB.]
Description []
SideEffects []
SeeAlso []
Definition at line 908 of file llb2Flow.c.


Function*************************************************************
Synopsis [Collects the cone.]
Description []
SideEffects []
SeeAlso []
Definition at line 1049 of file llb2Flow.c.


Function*************************************************************
Synopsis []
Description []
SideEffects []
SeeAlso []
Definition at line 1019 of file llb2Flow.c.


Function*************************************************************
Synopsis [Implementation of max-flow/min-cut computation.]
Description []
SideEffects []
SeeAlso []
Definition at line 830 of file llb2Flow.c.


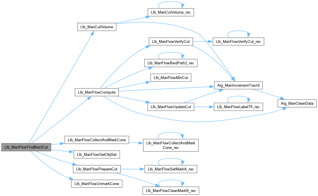
| Vec_Ptr_t * Llb_ManFlowFindBestCut | ( | Aig_Man_t * | p, |
| Vec_Ptr_t * | vLower, | ||
| Vec_Ptr_t * | vUpper, | ||
| int | Num ) |
Function*************************************************************
Synopsis [Finds balanced cut.]
Description []
SideEffects []
SeeAlso []
Definition at line 1154 of file llb2Flow.c.


| void Llb_ManFlowGetObjSet | ( | Aig_Man_t * | p, |
| Vec_Ptr_t * | vLower, | ||
| int | iStart, | ||
| int | nSize, | ||
| Vec_Ptr_t * | vSet ) |
Function*************************************************************
Synopsis [Finds balanced cut.]
Description []
SideEffects []
SeeAlso []
Definition at line 1131 of file llb2Flow.c.

Function*************************************************************
Synopsis [Cleans markB.]
Description []
SideEffects []
SeeAlso []
Definition at line 606 of file llb2Flow.c.


Function*************************************************************
Synopsis [Find minimum-volume minumum cut.]
Description []
SideEffects []
SeeAlso []
Definition at line 670 of file llb2Flow.c.

Function*************************************************************
Synopsis [Prepares flow computation.]
Description []
SideEffects []
SeeAlso []
Definition at line 952 of file llb2Flow.c.


| void Llb_ManFlowSetMarkA_rec | ( | Aig_Obj_t * | pObj | ) |
Function*************************************************************
Synopsis [Cleans markB.]
Description []
SideEffects []
SeeAlso []
Definition at line 929 of file llb2Flow.c.


Function*************************************************************
Synopsis [Prepares flow computation.]
Description []
SideEffects []
SeeAlso []
Definition at line 996 of file llb2Flow.c.

Function*************************************************************
Synopsis []
Description []
SideEffects []
SeeAlso []
Definition at line 629 of file llb2Flow.c.


Function*************************************************************
Synopsis [Verifies the min-cut is indeed a cut.]
Description []
SideEffects []
SeeAlso []
Definition at line 734 of file llb2Flow.c.


Function*************************************************************
Synopsis [Verifies the min-cut is indeed a cut.]
Description []
SideEffects []
SeeAlso []
Definition at line 703 of file llb2Flow.c.


| void Llb_ManMinCutTest | ( | Aig_Man_t * | pAig, |
| int | Num ) |
Function*************************************************************
Synopsis [Finds balanced cut.]
Description []
SideEffects []
SeeAlso []
Definition at line 1335 of file llb2Flow.c.


Function*************************************************************
Synopsis [Prints the given cluster.]
Description []
SideEffects []
SeeAlso []
Definition at line 525 of file llb2Flow.c.

