#include "llbInt.h"
Go to the source code of this file.
Functions | |
| ABC_NAMESPACE_IMPL_START void | Llb_Nonlin4SweepOrder_rec (Aig_Man_t *pAig, Aig_Obj_t *pObj, Vec_Int_t *vOrder, int *pCounter, int fSaveAll) |
| DECLARATIONS ///. | |
| Vec_Int_t * | Llb_Nonlin4SweepOrder (Aig_Man_t *pAig, int *pCounter, int fSaveAll) |
| int | Llb4_Nonlin4SweepCutpoints (Aig_Man_t *pAig, Vec_Int_t *vOrder, int nBddLimit, int fVerbose) |
| DdNode * | Llb_Nonlin4SweepPartitions_rec (DdManager *dd, Aig_Obj_t *pObj, Vec_Int_t *vOrder, Vec_Ptr_t *vRoots) |
| Vec_Ptr_t * | Llb_Nonlin4SweepPartitions (DdManager *dd, Aig_Man_t *pAig, Vec_Int_t *vOrder, int fTransition) |
| DdNode * | Llb4_Nonlin4SweepBadMonitor (Aig_Man_t *pAig, Vec_Int_t *vOrder, DdManager *dd) |
| Vec_Int_t * | Llb_Nonlin4SweepVars2Q (Aig_Man_t *pAig, Vec_Int_t *vOrder, int fAddLis) |
| void | Llb_Nonlin4SweepDeref (DdManager *dd, Vec_Ptr_t *vParts) |
| void | Llb_Nonlin4SweepPrint (Vec_Ptr_t *vFuncs) |
| DdManager * | Llb4_Nonlin4SweepBadStates (Aig_Man_t *pAig, Vec_Int_t *vOrder, int nVars) |
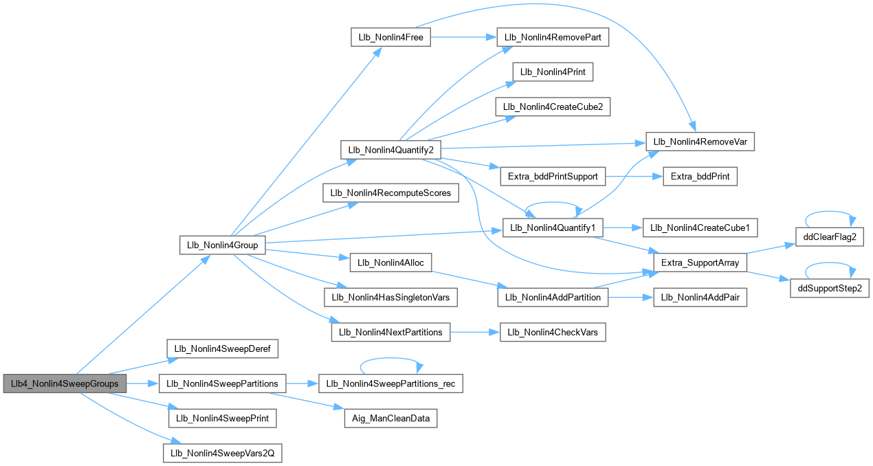
| DdManager * | Llb4_Nonlin4SweepGroups (Aig_Man_t *pAig, Vec_Int_t *vOrder, int nVars, Vec_Ptr_t **pvGroups, int nBddLimitClp, int fVerbose) |
| void | Llb_Nonlin4SweepPrintSuppProfile (DdManager *dd, Aig_Man_t *pAig, Vec_Int_t *vOrder, Vec_Ptr_t *vGroups, int fVerbose) |
| void | Llb4_Nonlin4Sweep (Aig_Man_t *pAig, int nSweepMax, int nClusterMax, DdManager **pdd, Vec_Int_t **pvOrder, Vec_Ptr_t **pvGroups, int fVerbose) |
| void | Llb4_Nonlin4SweepExperiment (Aig_Man_t *pAig) |
| void Llb4_Nonlin4Sweep | ( | Aig_Man_t * | pAig, |
| int | nSweepMax, | ||
| int | nClusterMax, | ||
| DdManager ** | pdd, | ||
| Vec_Int_t ** | pvOrder, | ||
| Vec_Ptr_t ** | pvGroups, | ||
| int | fVerbose ) |
Function*************************************************************
Synopsis [Performs BDD sweep on the netlist.]
Description [Returns BDD manager, ordering, clusters, and bad states inside dd->bFunc.]
SideEffects []
SeeAlso []
Definition at line 520 of file llb4Sweep.c.


Function*************************************************************
Synopsis [Get bad state monitor.]
Description []
SideEffects []
SeeAlso []
Definition at line 285 of file llb4Sweep.c.

Function*************************************************************
Synopsis [Computes bad states.]
Description []
SideEffects []
SeeAlso []
Definition at line 384 of file llb4Sweep.c.


| int Llb4_Nonlin4SweepCutpoints | ( | Aig_Man_t * | pAig, |
| Vec_Int_t * | vOrder, | ||
| int | nBddLimit, | ||
| int | fVerbose ) |
Function*************************************************************
Synopsis [Performs BDD sweep on the netlist.]
Description [Returns AIG with internal cut points labeled with fMarkA.]
SideEffects []
SeeAlso []
Definition at line 121 of file llb4Sweep.c.


| void Llb4_Nonlin4SweepExperiment | ( | Aig_Man_t * | pAig | ) |
Function*************************************************************
Synopsis [Performs BDD sweep on the netlist.]
Description []
SideEffects []
SeeAlso []
Definition at line 569 of file llb4Sweep.c.

| DdManager * Llb4_Nonlin4SweepGroups | ( | Aig_Man_t * | pAig, |
| Vec_Int_t * | vOrder, | ||
| int | nVars, | ||
| Vec_Ptr_t ** | pvGroups, | ||
| int | nBddLimitClp, | ||
| int | fVerbose ) |
Function*************************************************************
Synopsis [Computes clusters.]
Description []
SideEffects []
SeeAlso []
Definition at line 420 of file llb4Sweep.c.


| void Llb_Nonlin4SweepDeref | ( | DdManager * | dd, |
| Vec_Ptr_t * | vParts ) |
Function*************************************************************
Synopsis [Multiply every partition by the cube.]
Description []
SideEffects []
SeeAlso []
Definition at line 343 of file llb4Sweep.c.

Function*************************************************************
Synopsis [Find good static variable ordering.]
Description []
SideEffects []
SeeAlso []
Definition at line 86 of file llb4Sweep.c.


| ABC_NAMESPACE_IMPL_START void Llb_Nonlin4SweepOrder_rec | ( | Aig_Man_t * | pAig, |
| Aig_Obj_t * | pObj, | ||
| Vec_Int_t * | vOrder, | ||
| int * | pCounter, | ||
| int | fSaveAll ) |
DECLARATIONS ///.
CFile****************************************************************
FileName [llb2Sweep.c]
SystemName [ABC: Logic synthesis and verification system.]
PackageName [BDD based reachability.]
Synopsis [Non-linear quantification scheduling.]
Author [Alan Mishchenko]
Affiliation [UC Berkeley]
Date [Ver. 1.0. Started - June 20, 2005.]
Revision [
] FUNCTION DEFINITIONS /// Function*************************************************************
Synopsis [Find good static variable ordering.]
Description []
SideEffects []
SeeAlso []
Definition at line 45 of file llb4Sweep.c.


| Vec_Ptr_t * Llb_Nonlin4SweepPartitions | ( | DdManager * | dd, |
| Aig_Man_t * | pAig, | ||
| Vec_Int_t * | vOrder, | ||
| int | fTransition ) |
Function*************************************************************
Synopsis [Derives BDDs for the partitions.]
Description []
SideEffects []
SeeAlso []
Definition at line 251 of file llb4Sweep.c.


| DdNode * Llb_Nonlin4SweepPartitions_rec | ( | DdManager * | dd, |
| Aig_Obj_t * | pObj, | ||
| Vec_Int_t * | vOrder, | ||
| Vec_Ptr_t * | vRoots ) |
Function*************************************************************
Synopsis [Derives BDDs for the partitions.]
Description []
SideEffects []
SeeAlso []
Definition at line 209 of file llb4Sweep.c.


| void Llb_Nonlin4SweepPrint | ( | Vec_Ptr_t * | vFuncs | ) |
Function*************************************************************
Synopsis [Multiply every partition by the cube.]
Description []
SideEffects []
SeeAlso []
Definition at line 363 of file llb4Sweep.c.

| void Llb_Nonlin4SweepPrintSuppProfile | ( | DdManager * | dd, |
| Aig_Man_t * | pAig, | ||
| Vec_Int_t * | vOrder, | ||
| Vec_Ptr_t * | vGroups, | ||
| int | fVerbose ) |
Function*************************************************************
Synopsis [Creates quantifiable variables for both types of traversal.]
Description []
SideEffects []
SeeAlso []
Definition at line 461 of file llb4Sweep.c.


Function*************************************************************
Synopsis [Creates quantifiable variables for both types of traversal.]
Description []
SideEffects []
SeeAlso []
Definition at line 315 of file llb4Sweep.c.
