#include <stdio.h>#include <stdlib.h>#include <assert.h>#include <string.h>#include <math.h>#include <time.h>#include "misc/util/abc_global.h"#include "lucky.h"

Go to the source code of this file.
Classes | |
| struct | Abc_TtStore_t |
| struct | varInfo |
| struct | swapInfo |
Macros | |
| #define | _RUNNING_ABC_ |
Functions | |
| int | memCompare (word *x, word *y, int nVars) |
| int | Kit_TruthWordNum_64bit (int nVars) |
| Abc_TtStore_t * | setTtStore (char *pFileInput) |
| void | Abc_TruthStoreFree (Abc_TtStore_t *p) |
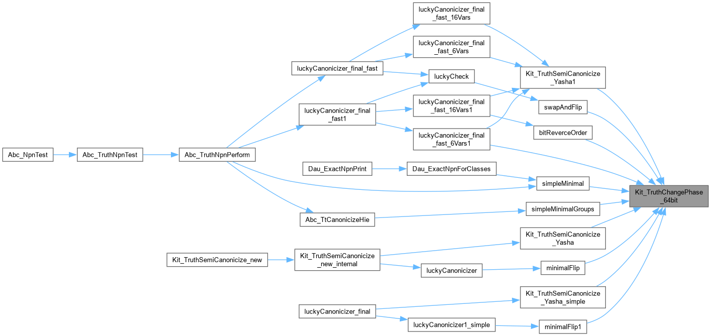
| void | Kit_TruthChangePhase_64bit (word *pInOut, int nVars, int iVar) |
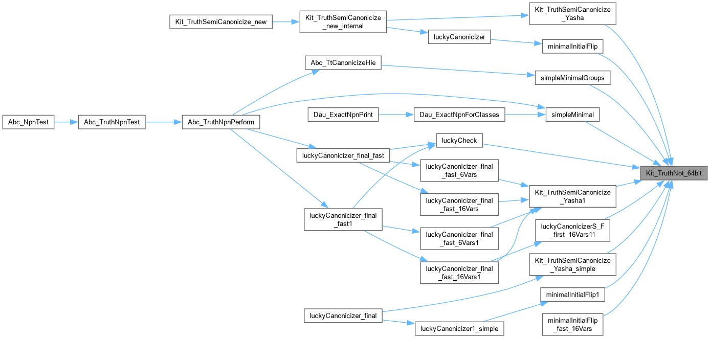
| void | Kit_TruthNot_64bit (word *pIn, int nVars) |
| void | Kit_TruthCopy_64bit (word *pOut, word *pIn, int nVars) |
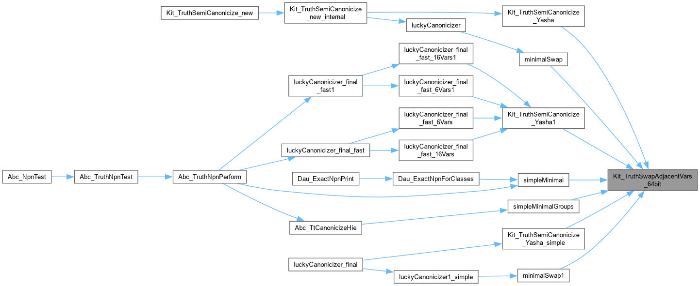
| void | Kit_TruthSwapAdjacentVars_64bit (word *pInOut, int nVars, int iVar) |
| int | Kit_TruthCountOnes_64bit (word *pIn, int nVars) |
| void | simpleMinimal (word *x, word *pAux, word *minimal, permInfo *pi, int nVars) |
| permInfo * | setPermInfoPtr (int var) |
| void | freePermInfoPtr (permInfo *x) |
| void | Kit_TruthSemiCanonicize_Yasha_simple (word *pInOut, int nVars, int *pStore) |
| unsigned | Kit_TruthSemiCanonicize_Yasha (word *pInOut, int nVars, char *pCanonPerm) |
| unsigned | Kit_TruthSemiCanonicize_Yasha1 (word *pInOut, int nVars, char *pCanonPerm, int *pStore) |
| word | luckyCanonicizer_final_fast_6Vars (word InOut, int *pStore, char *pCanonPerm, unsigned *pCanonPhase) |
| word | luckyCanonicizer_final_fast_6Vars1 (word InOut, int *pStore, char *pCanonPerm, unsigned *pCanonPhase) |
| unsigned | adjustInfoAfterSwap (char *pCanonPerm, unsigned uCanonPhase, int iVar, unsigned info) |
| void | resetPCanonPermArray_6Vars (char *x) |
| void | swap_ij (word *f, int totalVars, int varI, int varJ) |
| #define _RUNNING_ABC_ |
CFile****************************************************************
FileName [luckyInt.h]
SystemName [ABC: Logic synthesis and verification system.]
PackageName [Semi-canonical form computation package.]
Synopsis [Internal declarations.]
Author [Jake]
Date [Started - August 2012]
Definition at line 28 of file luckyInt.h.
|
extern |
|
extern |
Definition at line 51 of file luckyFast6.c.

|
extern |
Definition at line 126 of file luckySimple.c.
|
extern |
Definition at line 100 of file luckySwap.c.


Definition at line 136 of file luckySwap.c.


|
extern |
Definition at line 49 of file luckySwap.c.


|
extern |
Definition at line 130 of file luckySwap.c.


|
extern |
Definition at line 186 of file luckySwap.c.


|
extern |
Definition at line 245 of file luckySwap.c.


|
extern |
Definition at line 358 of file luckySwap.c.


|
extern |
Definition at line 141 of file luckySwap.c.


|
extern |
Definition at line 36 of file luckySwap.c.

|
extern |
Definition at line 265 of file luckyFast6.c.


|
extern |
Definition at line 270 of file luckyFast6.c.


CFile****************************************************************
FileName [lucky.c]
SystemName [ABC: Logic synthesis and verification system.]
PackageName [Semi-canonical form computation package.]
Synopsis [Truth table minimization procedures.]
Author [Jake]
Date [Started - August 2012]
Definition at line 22 of file lucky.c.


|
extern |
CFile****************************************************************
FileName [luckyFast6.c]
SystemName [ABC: Logic synthesis and verification system.]
PackageName [Semi-canonical form computation package.]
Synopsis [Truth table minimization procedures for 6 vars.]
Author [Jake]
Date [Started - September 2012]
Definition at line 21 of file luckyFast6.c.
|
extern |
Definition at line 110 of file luckySimple.c.
|
extern |
Definition at line 319 of file luckyRead.c.

Definition at line 156 of file luckySimple.c.
|
extern |
Definition at line 88 of file luckySwapIJ.c.

