
Go to the source code of this file.
| void Nwk_ManCleanMarks | ( | Nwk_Man_t * | pMan | ) |
Function*************************************************************
Synopsis [Cleans the temporary marks of the nodes.]
Description []
SideEffects []
SeeAlso []
Definition at line 464 of file nwkUtil.c.

| void Nwk_ManDumpBlif | ( | Nwk_Man_t * | pNtk, |
| char * | pFileName, | ||
| Vec_Ptr_t * | vPiNames, | ||
| Vec_Ptr_t * | vPoNames ) |
Function*************************************************************
Synopsis [Dumps the BLIF file for the network.]
Description []
SideEffects []
SeeAlso []
Definition at line 257 of file nwkUtil.c.


| int Nwk_ManGetAigNodeNum | ( | Nwk_Man_t * | pNtk | ) |
Function*************************************************************
Synopsis [Reads the number of AIG nodes.]
Description []
SideEffects []
SeeAlso []
Definition at line 155 of file nwkUtil.c.


| int Nwk_ManGetFaninMax | ( | Nwk_Man_t * | pNtk | ) |
Function*************************************************************
Synopsis [Reads the maximum number of fanins of a node.]
Description []
SideEffects []
SeeAlso []
Definition at line 71 of file nwkUtil.c.

| int Nwk_ManGetTotalFanins | ( | Nwk_Man_t * | pNtk | ) |
Function*************************************************************
Synopsis [Reads the total number of all fanins.]
Description []
SideEffects []
SeeAlso []
Definition at line 94 of file nwkUtil.c.

| ABC_NAMESPACE_IMPL_START void Nwk_ManIncrementTravId | ( | Nwk_Man_t * | pNtk | ) |
DECLARATIONS ///.
CFile****************************************************************
FileName [nwkUtil.c]
SystemName [ABC: Logic synthesis and verification system.]
PackageName [Logic network representation.]
Synopsis [Various utilities.]
Author [Alan Mishchenko]
Affiliation [UC Berkeley]
Date [Ver. 1.0. Started - June 20, 2005.]
Revision [
] FUNCTION DEFINITIONS /// Function*************************************************************
Synopsis [Increments the current traversal ID of the network.]
Description []
SideEffects []
SeeAlso []
Definition at line 47 of file nwkUtil.c.

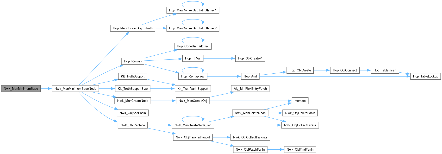
| void Nwk_ManMinimumBase | ( | Nwk_Man_t * | pNtk, |
| int | fVerbose ) |
Function*************************************************************
Synopsis [Minimizes the support of all nodes.]
Description []
SideEffects []
SeeAlso []
Definition at line 563 of file nwkUtil.c.


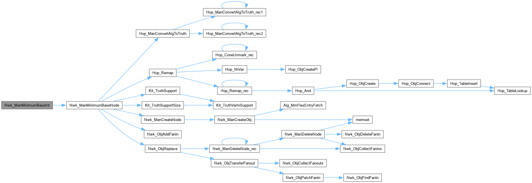
| int Nwk_ManMinimumBaseInt | ( | Nwk_Man_t * | pNtk, |
| int | fVerbose ) |
Function*************************************************************
Synopsis [Minimizes the support of all nodes.]
Description []
SideEffects []
SeeAlso []
Definition at line 519 of file nwkUtil.c.


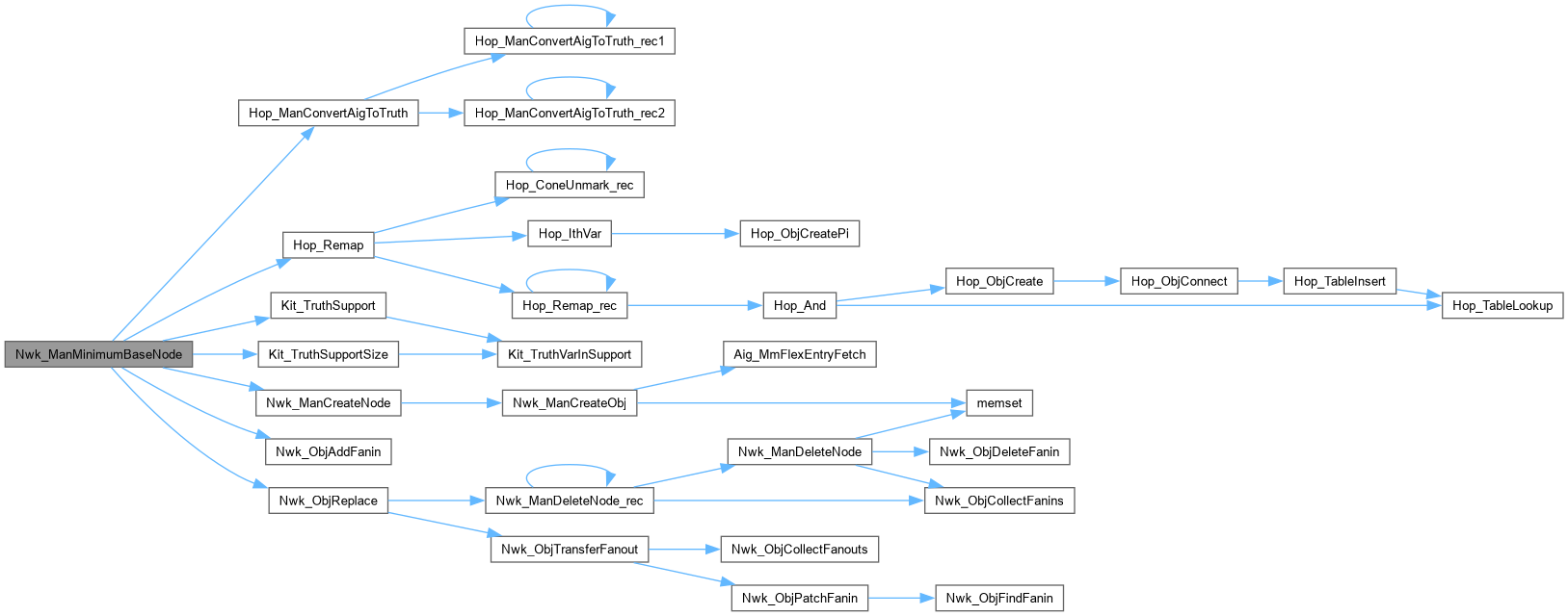
Function*************************************************************
Synopsis [Minimizes the support of all nodes.]
Description []
SideEffects []
SeeAlso []
Definition at line 483 of file nwkUtil.c.


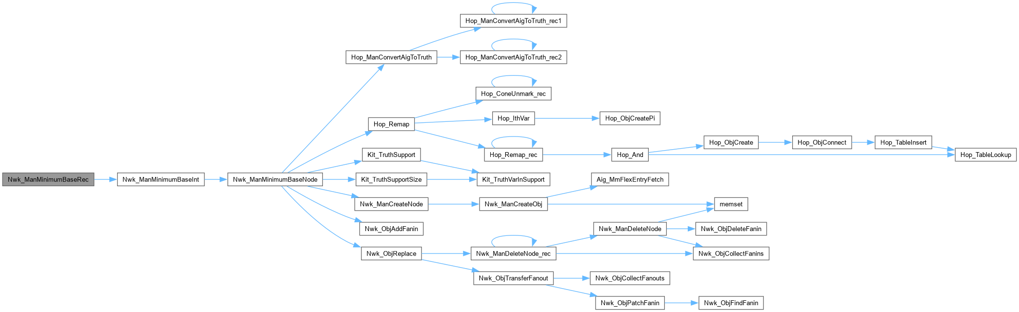
| void Nwk_ManMinimumBaseRec | ( | Nwk_Man_t * | pNtk, |
| int | fVerbose ) |
Function*************************************************************
Synopsis [Minimizes the support of all nodes.]
Description []
SideEffects []
SeeAlso []
Definition at line 544 of file nwkUtil.c.

| int Nwk_ManPiNum | ( | Nwk_Man_t * | pNtk | ) |
Function*************************************************************
Synopsis [Returns the number of true PIs.]
Description []
SideEffects []
SeeAlso []
Definition at line 115 of file nwkUtil.c.

| int Nwk_ManPoNum | ( | Nwk_Man_t * | pNtk | ) |
Function*************************************************************
Synopsis [Returns the number of true POs.]
Description []
SideEffects []
SeeAlso []
Definition at line 135 of file nwkUtil.c.

| void Nwk_ManPrintFanioNew | ( | Nwk_Man_t * | pNtk | ) |
Function*************************************************************
Synopsis [Prints the distribution of fanins/fanouts in the network.]
Description []
SideEffects []
SeeAlso []
Definition at line 357 of file nwkUtil.c.

| void Nwk_ManRemoveDupFanins | ( | Nwk_Man_t * | pNtk, |
| int | fVerbose ) |
Function*************************************************************
Synopsis [Minimizes the support of all nodes.]
Description []
SideEffects []
SeeAlso []
Definition at line 608 of file nwkUtil.c.

Function*************************************************************
Synopsis [Minimizes the support of all nodes.]
Description []
SideEffects []
SeeAlso []
Definition at line 587 of file nwkUtil.c.


Function*************************************************************
Synopsis [Procedure used for sorting the nodes in decreasing order of levels.]
Description []
SideEffects []
SeeAlso []
Definition at line 205 of file nwkUtil.c.
Function*************************************************************
Synopsis [Procedure used for sorting the nodes in increasing order of levels.]
Description []
SideEffects []
SeeAlso []
Definition at line 184 of file nwkUtil.c.
| void Nwk_ObjPrint | ( | Nwk_Obj_t * | pObj | ) |
Function*************************************************************
Synopsis [Prints the objects.]
Description []
SideEffects []
SeeAlso []
Definition at line 226 of file nwkUtil.c.