#include "pdrInt.h"
Go to the source code of this file.
Macros | |
| #define | PDR_ZER 1 |
| DECLARATIONS ///. | |
| #define | PDR_ONE 2 |
| #define | PDR_UND 3 |
Functions | |
| void | Pdr_ManCollectCone_rec (Aig_Man_t *pAig, Aig_Obj_t *pObj, Vec_Int_t *vCiObjs, Vec_Int_t *vNodes) |
| FUNCTION DEFINITIONS ///. | |
| void | Pdr_ManCollectCone (Aig_Man_t *pAig, Vec_Int_t *vCoObjs, Vec_Int_t *vCiObjs, Vec_Int_t *vNodes) |
| int | Pdr_ManExtendOneEval (Aig_Man_t *pAig, Aig_Obj_t *pObj) |
| int | Pdr_ManSimDataInit (Aig_Man_t *pAig, Vec_Int_t *vCiObjs, Vec_Int_t *vCiVals, Vec_Int_t *vNodes, Vec_Int_t *vCoObjs, Vec_Int_t *vCoVals, Vec_Int_t *vCi2Rem) |
| int | Pdr_ManExtendOne (Aig_Man_t *pAig, Aig_Obj_t *pObj, Vec_Int_t *vUndo, Vec_Int_t *vVis) |
| void | Pdr_ManExtendUndo (Aig_Man_t *pAig, Vec_Int_t *vUndo) |
| void | Pdr_ManDeriveResult (Aig_Man_t *pAig, Vec_Int_t *vCiObjs, Vec_Int_t *vCiVals, Vec_Int_t *vCi2Rem, Vec_Int_t *vRes, Vec_Int_t *vPiLits) |
| void | Pdr_ManPrintCex (Aig_Man_t *pAig, Vec_Int_t *vCiObjs, Vec_Int_t *vCiVals, Vec_Int_t *vCi2Rem) |
| Pdr_Set_t * | Pdr_ManTernarySim (Pdr_Man_t *p, int k, Pdr_Set_t *pCube) |
| #define PDR_ZER 1 |
DECLARATIONS ///.
CFile****************************************************************
FileName [pdrTsim.c]
SystemName [ABC: Logic synthesis and verification system.]
PackageName [Property driven reachability.]
Synopsis [Ternary simulation.]
Author [Alan Mishchenko]
Affiliation [UC Berkeley]
Date [Ver. 1.0. Started - November 20, 2010.]
Revision [
]
| void Pdr_ManCollectCone | ( | Aig_Man_t * | pAig, |
| Vec_Int_t * | vCoObjs, | ||
| Vec_Int_t * | vCiObjs, | ||
| Vec_Int_t * | vNodes ) |
Function*************************************************************
Synopsis [Marks the TFI cone and collects CIs and nodes.]
Description []
SideEffects []
SeeAlso []
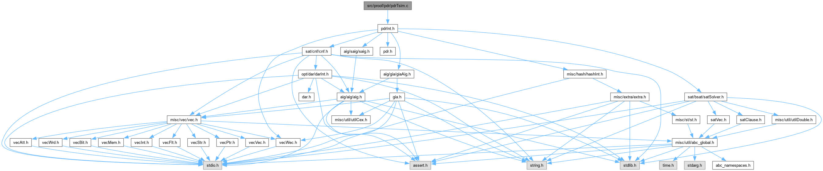
Definition at line 107 of file pdrTsim.c.


| void Pdr_ManCollectCone_rec | ( | Aig_Man_t * | pAig, |
| Aig_Obj_t * | pObj, | ||
| Vec_Int_t * | vCiObjs, | ||
| Vec_Int_t * | vNodes ) |
FUNCTION DEFINITIONS ///.
Function*************************************************************
Synopsis [Marks the TFI cone and collects CIs and nodes.]
Description []
SideEffects []
SeeAlso []
Definition at line 78 of file pdrTsim.c.


| void Pdr_ManDeriveResult | ( | Aig_Man_t * | pAig, |
| Vec_Int_t * | vCiObjs, | ||
| Vec_Int_t * | vCiVals, | ||
| Vec_Int_t * | vCi2Rem, | ||
| Vec_Int_t * | vRes, | ||
| Vec_Int_t * | vPiLits ) |
Function*************************************************************
Synopsis [Derives the resulting cube.]
Description []
SideEffects []
SeeAlso []
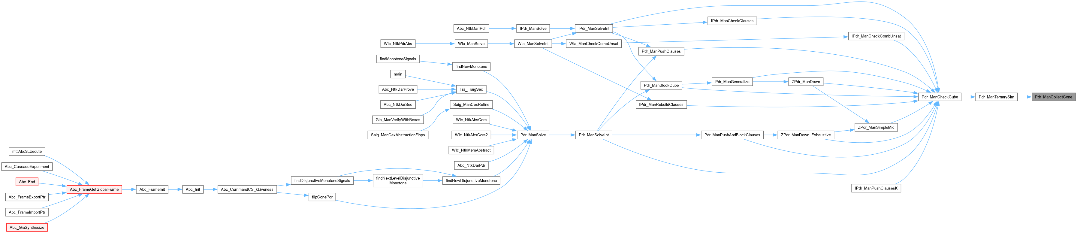
Definition at line 274 of file pdrTsim.c.


Function*************************************************************
Synopsis [Tries to assign ternary value to one of the CIs.]
Description []
SideEffects []
SeeAlso []
Definition at line 199 of file pdrTsim.c.


Function*************************************************************
Synopsis [Performs ternary simulation for one node.]
Description []
SideEffects []
SeeAlso []
Definition at line 130 of file pdrTsim.c.

Function*************************************************************
Synopsis [Undoes the partial results of ternary simulation.]
Description []
SideEffects []
SeeAlso []
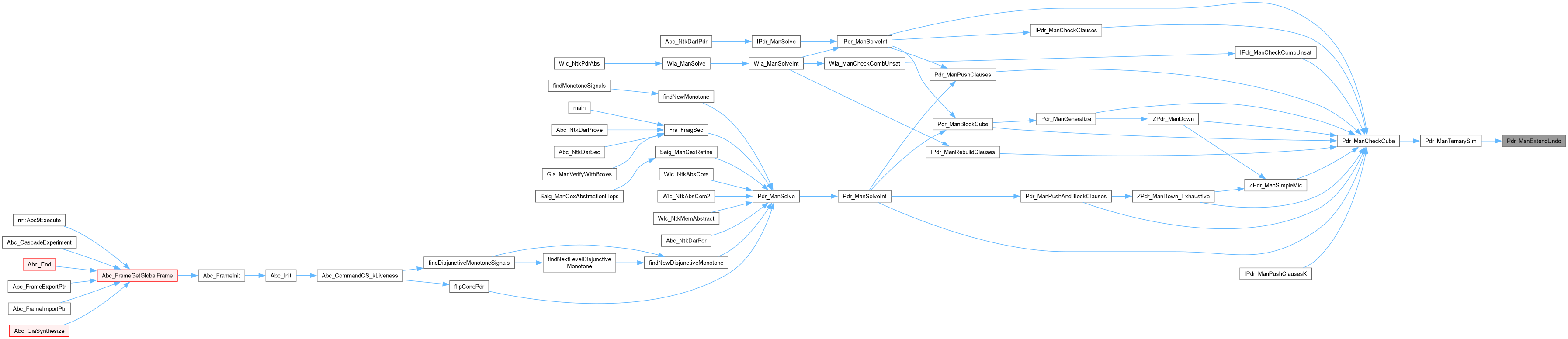
Definition at line 251 of file pdrTsim.c.

| void Pdr_ManPrintCex | ( | Aig_Man_t * | pAig, |
| Vec_Int_t * | vCiObjs, | ||
| Vec_Int_t * | vCiVals, | ||
| Vec_Int_t * | vCi2Rem ) |
Function*************************************************************
Synopsis [Derives the resulting cube.]
Description []
SideEffects []
SeeAlso []
Definition at line 317 of file pdrTsim.c.

| int Pdr_ManSimDataInit | ( | Aig_Man_t * | pAig, |
| Vec_Int_t * | vCiObjs, | ||
| Vec_Int_t * | vCiVals, | ||
| Vec_Int_t * | vNodes, | ||
| Vec_Int_t * | vCoObjs, | ||
| Vec_Int_t * | vCoVals, | ||
| Vec_Int_t * | vCi2Rem ) |
Function*************************************************************
Synopsis [Performs ternary simulation for one design.]
Description []
SideEffects []
SeeAlso []
Definition at line 161 of file pdrTsim.c.


Function*************************************************************
Synopsis [Shrinks values using ternary simulation.]
Description [The cube contains the set of flop index literals which, when converted into a clause and applied to the combinational outputs, led to a satisfiable SAT run in frame k (values stored in the SAT solver). If the cube is NULL, it is assumed that the first property output was asserted and failed. The resulting array is a set of flop index literals that asserts the COs. Priority contains 0 for i-th entry if the i-th FF is desirable to remove.]
SideEffects []
SeeAlso []
Definition at line 351 of file pdrTsim.c.

