#include "cecInt.h"
Go to the source code of this file.
Functions | |
| ABC_NAMESPACE_IMPL_START void | Cec_ManSatSetDefaultParams (Cec_ParSat_t *p) |
| DECLARATIONS ///. | |
| void | Cec_ManSimSetDefaultParams (Cec_ParSim_t *p) |
| void | Cec_ManSmfSetDefaultParams (Cec_ParSmf_t *p) |
| void | Cec_ManFraSetDefaultParams (Cec_ParFra_t *p) |
| void | Cec_ManCecSetDefaultParams (Cec_ParCec_t *p) |
| void | Cec_ManCorSetDefaultParams (Cec_ParCor_t *p) |
| void | Cec_ManChcSetDefaultParams (Cec_ParChc_t *p) |
| Gia_Man_t * | Cec_ManSatSolving (Gia_Man_t *pAig, Cec_ParSat_t *pPars, int f0Proved) |
| int | Cec_ManSimulationOne (Gia_Man_t *pAig, Cec_ParSim_t *pPars) |
| void | Cec_ManSimulation (Gia_Man_t *pAig, Cec_ParSim_t *pPars) |
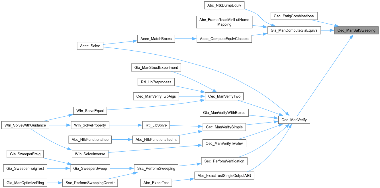
| Gia_Man_t * | Cec_ManSatSweeping (Gia_Man_t *pAig, Cec_ParFra_t *pPars, int fSilent) |
| void Cec_ManCecSetDefaultParams | ( | Cec_ParCec_t * | p | ) |
Function*************************************************************
Synopsis [This procedure sets default parameters.]
Description []
SideEffects []
SeeAlso []
Definition at line 159 of file cecCore.c.


| void Cec_ManChcSetDefaultParams | ( | Cec_ParChc_t * | p | ) |
| void Cec_ManCorSetDefaultParams | ( | Cec_ParCor_t * | p | ) |
Function*************************************************************
Synopsis [This procedure sets default parameters.]
Description []
SideEffects []
SeeAlso []
Definition at line 183 of file cecCore.c.


| void Cec_ManFraSetDefaultParams | ( | Cec_ParFra_t * | p | ) |
Function************ *************************************************
Synopsis [This procedure sets default parameters.]
Description []
SideEffects []
SeeAlso []
Definition at line 126 of file cecCore.c.


| ABC_NAMESPACE_IMPL_START void Cec_ManSatSetDefaultParams | ( | Cec_ParSat_t * | p | ) |
DECLARATIONS ///.
CFile****************************************************************
FileName [cecCore.c]
SystemName [ABC: Logic synthesis and verification system.]
PackageName [Combinational equivalence checking.]
Synopsis [Core procedures.]
Author [Alan Mishchenko]
Affiliation [UC Berkeley]
Date [Ver. 1.0. Started - June 20, 2005.]
Revision [
] FUNCTION DEFINITIONS /// Function*************************************************************
Synopsis [This procedure sets default parameters.]
Description []
SideEffects []
SeeAlso []
Definition at line 45 of file cecCore.c.


| Gia_Man_t * Cec_ManSatSolving | ( | Gia_Man_t * | pAig, |
| Cec_ParSat_t * | pPars, | ||
| int | f0Proved ) |
Function*************************************************************
Synopsis [Core procedure for SAT sweeping.]
Description []
SideEffects []
SeeAlso []
Definition at line 236 of file cecCore.c.

| Gia_Man_t * Cec_ManSatSweeping | ( | Gia_Man_t * | pAig, |
| Cec_ParFra_t * | pPars, | ||
| int | fSilent ) |
Function*************************************************************
Synopsis [Core procedure for SAT sweeping.]
Description []
SideEffects []
SeeAlso []
Definition at line 344 of file cecCore.c.


| void Cec_ManSimSetDefaultParams | ( | Cec_ParSim_t * | p | ) |
Function************ *************************************************
Synopsis [This procedure sets default parameters.]
Description []
SideEffects []
SeeAlso []
Definition at line 71 of file cecCore.c.


| void Cec_ManSimulation | ( | Gia_Man_t * | pAig, |
| Cec_ParSim_t * | pPars ) |
Function*************************************************************
Synopsis [Core procedure for simulation.]
Description []
SideEffects []
SeeAlso []
Definition at line 291 of file cecCore.c.

| int Cec_ManSimulationOne | ( | Gia_Man_t * | pAig, |
| Cec_ParSim_t * | pPars ) |
Function*************************************************************
Synopsis [Core procedure for simulation.]
Description [Returns 1 if refinement has happened.]
SideEffects []
SeeAlso []
Definition at line 264 of file cecCore.c.


| void Cec_ManSmfSetDefaultParams | ( | Cec_ParSmf_t * | p | ) |
Function************ *************************************************
Synopsis [This procedure sets default parameters.]
Description []
SideEffects []
SeeAlso []
Definition at line 99 of file cecCore.c.
