#include "cecInt.h"
Go to the source code of this file.
Functions | |
| ABC_NAMESPACE_IMPL_START Cec_ManSat_t * | Cec_ManSatCreate (Gia_Man_t *pAig, Cec_ParSat_t *pPars) |
| DECLARATIONS ///. | |
| void | Cec_ManSatPrintStats (Cec_ManSat_t *p) |
| void | Cec_ManSatStop (Cec_ManSat_t *p) |
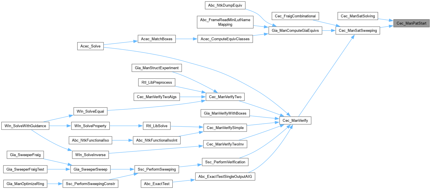
| Cec_ManPat_t * | Cec_ManPatStart () |
| void | Cec_ManPatPrintStats (Cec_ManPat_t *p) |
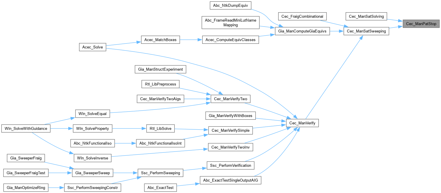
| void | Cec_ManPatStop (Cec_ManPat_t *p) |
| Cec_ManSim_t * | Cec_ManSimStart (Gia_Man_t *pAig, Cec_ParSim_t *pPars) |
| void | Cec_ManSimStop (Cec_ManSim_t *p) |
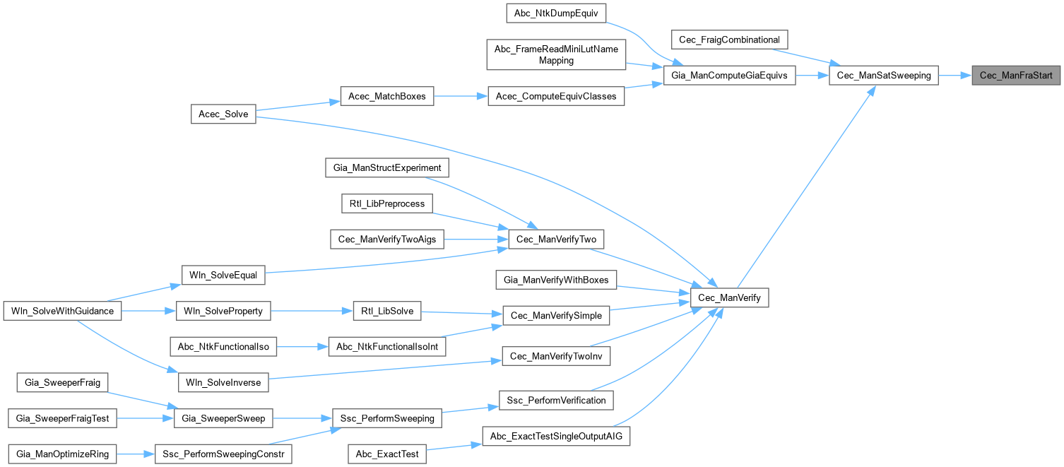
| Cec_ManFra_t * | Cec_ManFraStart (Gia_Man_t *pAig, Cec_ParFra_t *pPars) |
| void | Cec_ManFraStop (Cec_ManFra_t *p) |
| Cec_ManFra_t * Cec_ManFraStart | ( | Gia_Man_t * | pAig, |
| Cec_ParFra_t * | pPars ) |
Function*************************************************************
Synopsis [Creates AIG.]
Description []
SideEffects []
SeeAlso []
Definition at line 263 of file cecMan.c.


| void Cec_ManFraStop | ( | Cec_ManFra_t * | p | ) |
| void Cec_ManPatPrintStats | ( | Cec_ManPat_t * | p | ) |
Function*************************************************************
Synopsis [Creates AIG.]
Description []
SideEffects []
SeeAlso []
Definition at line 151 of file cecMan.c.

| Cec_ManPat_t * Cec_ManPatStart | ( | ) |
Function*************************************************************
Synopsis [Creates AIG.]
Description []
SideEffects []
SeeAlso []
Definition at line 130 of file cecMan.c.

| void Cec_ManPatStop | ( | Cec_ManPat_t * | p | ) |
Function*************************************************************
Synopsis [Deletes AIG.]
Description []
SideEffects []
SeeAlso []
Definition at line 178 of file cecMan.c.

| ABC_NAMESPACE_IMPL_START Cec_ManSat_t * Cec_ManSatCreate | ( | Gia_Man_t * | pAig, |
| Cec_ParSat_t * | pPars ) |
DECLARATIONS ///.
CFile****************************************************************
FileName [cecMan.c]
SystemName [ABC: Logic synthesis and verification system.]
PackageName [Combinational equivalence checking.]
Synopsis [Manager procedures.]
Author [Alan Mishchenko]
Affiliation [UC Berkeley]
Date [Ver. 1.0. Started - June 20, 2005.]
Revision [
] FUNCTION DEFINITIONS /// Function*************************************************************
Synopsis [Creates the manager.]
Description []
SideEffects []
SeeAlso []
Definition at line 45 of file cecMan.c.


| void Cec_ManSatPrintStats | ( | Cec_ManSat_t * | p | ) |
Function*************************************************************
Synopsis [Prints statistics of the manager.]
Description []
SideEffects []
SeeAlso []
Definition at line 74 of file cecMan.c.

| void Cec_ManSatStop | ( | Cec_ManSat_t * | p | ) |
Function*************************************************************
Synopsis [Frees the manager.]
Description []
SideEffects []
SeeAlso []
Definition at line 105 of file cecMan.c.


| Cec_ManSim_t * Cec_ManSimStart | ( | Gia_Man_t * | pAig, |
| Cec_ParSim_t * | pPars ) |
Function*************************************************************
Synopsis [Creates AIG.]
Description []
SideEffects []
SeeAlso []
Definition at line 199 of file cecMan.c.


| void Cec_ManSimStop | ( | Cec_ManSim_t * | p | ) |
Function*************************************************************
Synopsis [Deletes AIG.]
Description []
SideEffects []
SeeAlso []
Definition at line 233 of file cecMan.c.
