#include "fra.h"
Go to the source code of this file.
Functions | |
| Fra_Cla_t * | Fra_ClassesStart (Aig_Man_t *pAig) |
| FUNCTION DEFINITIONS ///. | |
| void | Fra_ClassesStop (Fra_Cla_t *p) |
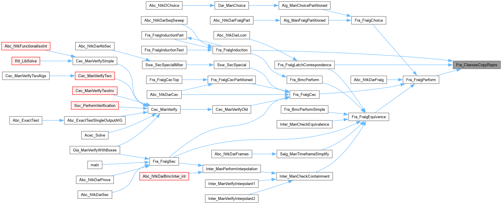
| void | Fra_ClassesCopyReprs (Fra_Cla_t *p, Vec_Ptr_t *vFailed) |
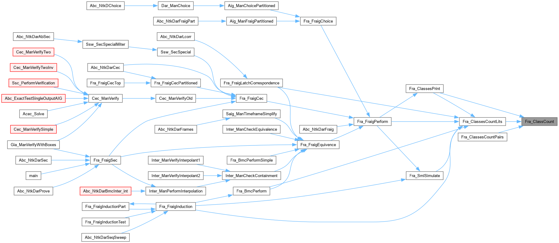
| int | Fra_ClassCount (Aig_Obj_t **pClass) |
| int | Fra_ClassesCountLits (Fra_Cla_t *p) |
| int | Fra_ClassesCountPairs (Fra_Cla_t *p) |
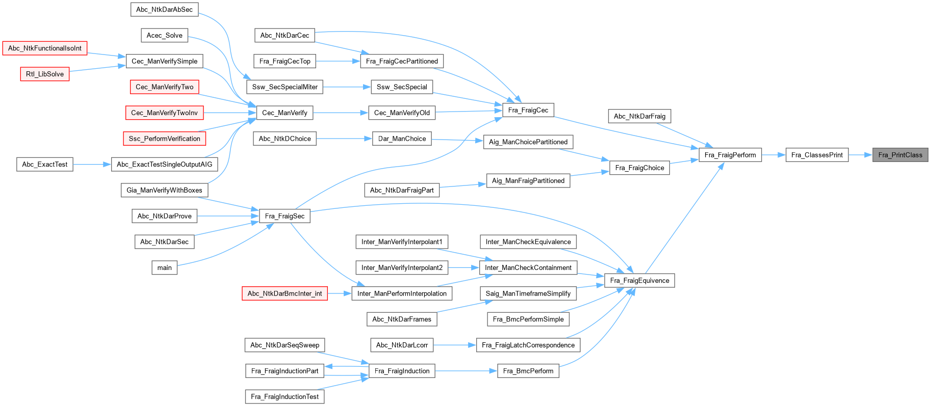
| void | Fra_PrintClass (Fra_Cla_t *p, Aig_Obj_t **pClass) |
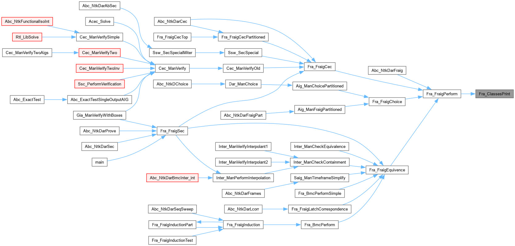
| void | Fra_ClassesPrint (Fra_Cla_t *p, int fVeryVerbose) |
| void | Fra_ClassesPrepare (Fra_Cla_t *p, int fLatchCorr, int nMaxLevs) |
| Aig_Obj_t ** | Fra_RefineClassOne (Fra_Cla_t *p, Aig_Obj_t **ppClass) |
| int | Fra_RefineClassLastIter (Fra_Cla_t *p, Vec_Ptr_t *vClasses) |
| int | Fra_ClassesRefine (Fra_Cla_t *p) |
| int | Fra_ClassesRefine1 (Fra_Cla_t *p, int fRefineNewClass, int *pSkipped) |
| void | Fra_ClassesTest (Fra_Cla_t *p, int Id1, int Id2) |
| void | Fra_ClassesLatchCorr (Fra_Man_t *p) |
| void | Fra_ClassesPostprocess (Fra_Cla_t *p) |
| void | Fra_ClassesSelectRepr (Fra_Cla_t *p) |
| Aig_Man_t * | Fra_ClassesDeriveAig (Fra_Cla_t *p, int nFramesK) |
| int Fra_ClassCount | ( | Aig_Obj_t ** | pClass | ) |
Function*************************************************************
Synopsis [Prints simulation classes.]
Description []
SideEffects []
SeeAlso []
Definition at line 145 of file fraClass.c.

Function*************************************************************
Synopsis [Starts representation of equivalence classes.]
Description []
SideEffects []
SeeAlso []
Definition at line 114 of file fraClass.c.


| int Fra_ClassesCountLits | ( | Fra_Cla_t * | p | ) |
Function*************************************************************
Synopsis [Count the number of literals.]
Description []
SideEffects []
SeeAlso []
Definition at line 164 of file fraClass.c.


| int Fra_ClassesCountPairs | ( | Fra_Cla_t * | p | ) |
Function*************************************************************
Synopsis [Count the number of pairs.]
Description []
SideEffects []
SeeAlso []
Definition at line 189 of file fraClass.c.

Function*************************************************************
Synopsis [Derives AIG for the partitioned problem.]
Description []
SideEffects []
SeeAlso []
Definition at line 796 of file fraClass.c.

| void Fra_ClassesLatchCorr | ( | Fra_Man_t * | p | ) |
Function*************************************************************
Synopsis [Creates latch correspondence classes.]
Description []
SideEffects []
SeeAlso []
Definition at line 615 of file fraClass.c.
| void Fra_ClassesPostprocess | ( | Fra_Cla_t * | p | ) |
Function*************************************************************
Synopsis [Postprocesses the classes by removing half of the less useful.]
Description []
SideEffects []
SeeAlso []
Definition at line 641 of file fraClass.c.

| void Fra_ClassesPrepare | ( | Fra_Cla_t * | p, |
| int | fLatchCorr, | ||
| int | nMaxLevs ) |
Function*************************************************************
Synopsis [Creates initial simulation classes.]
Description [Assumes that simulation info is assigned.]
SideEffects []
SeeAlso []
Definition at line 276 of file fraClass.c.


| void Fra_ClassesPrint | ( | Fra_Cla_t * | p, |
| int | fVeryVerbose ) |
Function*************************************************************
Synopsis [Prints simulation classes.]
Description []
SideEffects []
SeeAlso []
Definition at line 236 of file fraClass.c.


| int Fra_ClassesRefine | ( | Fra_Cla_t * | p | ) |
Function*************************************************************
Synopsis [Refines the classes after simulation.]
Description [Assumes that simulation info is assigned. Returns the number of classes refined.]
SideEffects []
SeeAlso []
Definition at line 493 of file fraClass.c.


| int Fra_ClassesRefine1 | ( | Fra_Cla_t * | p, |
| int | fRefineNewClass, | ||
| int * | pSkipped ) |
Function*************************************************************
Synopsis [Refines constant 1 equivalence class.]
Description []
SideEffects []
SeeAlso []
Definition at line 527 of file fraClass.c.


| void Fra_ClassesSelectRepr | ( | Fra_Cla_t * | p | ) |
Function*************************************************************
Synopsis [Postprocesses the classes by selecting representative lowest in top order.]
Description []
SideEffects []
SeeAlso []
Definition at line 706 of file fraClass.c.


FUNCTION DEFINITIONS ///.
Function*************************************************************
Synopsis [Starts representation of equivalence classes.]
Description []
SideEffects []
SeeAlso []
Definition at line 60 of file fraClass.c.


| void Fra_ClassesStop | ( | Fra_Cla_t * | p | ) |
Function*************************************************************
Synopsis [Stop representation of equivalence classes.]
Description []
SideEffects []
SeeAlso []
Definition at line 90 of file fraClass.c.

| void Fra_ClassesTest | ( | Fra_Cla_t * | p, |
| int | Id1, | ||
| int | Id2 ) |
Function*************************************************************
Synopsis [Starts representation of equivalence classes with one class.]
Description []
SideEffects []
SeeAlso []
Definition at line 590 of file fraClass.c.
Function*************************************************************
Synopsis [Prints simulation classes.]
Description []
SideEffects []
SeeAlso []
Definition at line 213 of file fraClass.c.


Function*************************************************************
Synopsis [Iteratively refines the classes after simulation.]
Description [Returns the number of refinements performed.]
SideEffects []
SeeAlso []
Definition at line 457 of file fraClass.c.


Function*************************************************************
Synopsis [Refines one class using simulation info.]
Description [Returns the new class if refinement happened.]
SideEffects []
SeeAlso []
Definition at line 398 of file fraClass.c.
