#include "fra.h"
Go to the source code of this file.
Functions | |
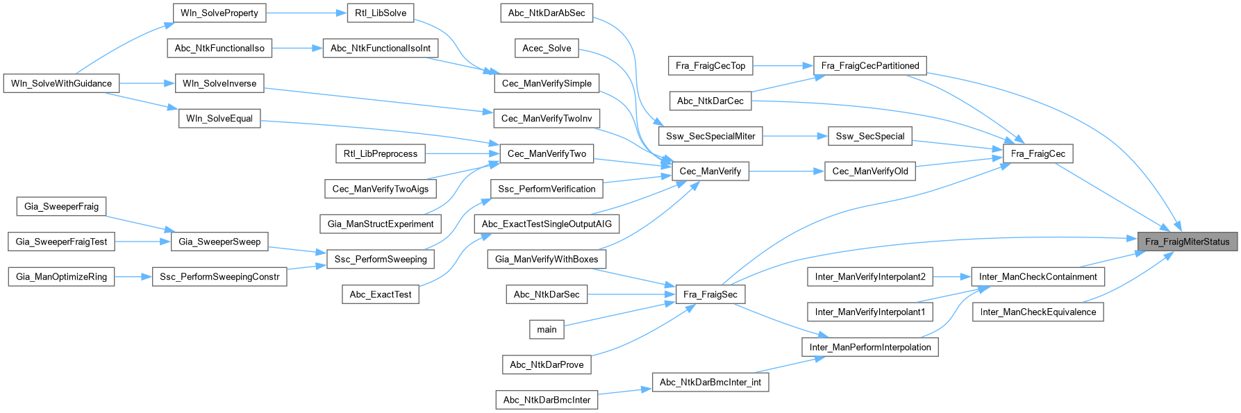
| ABC_NAMESPACE_IMPL_START int | Fra_FraigMiterStatus (Aig_Man_t *p) |
| DECLARATIONS ///. | |
| int | Fra_FraigMiterAssertedOutput (Aig_Man_t *p) |
| void | Fra_FraigVerifyCounterEx (Fra_Man_t *p, Vec_Int_t *vCex) |
| void | Fra_FraigSweep (Fra_Man_t *p) |
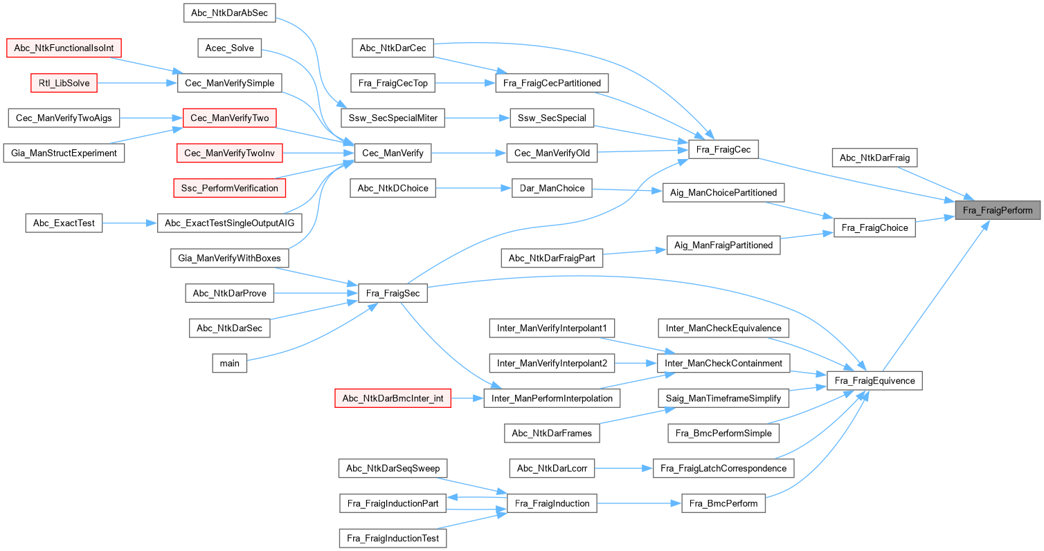
| Aig_Man_t * | Fra_FraigPerform (Aig_Man_t *pManAig, Fra_Par_t *pPars) |
| Aig_Man_t * | Fra_FraigChoice (Aig_Man_t *pManAig, int nConfMax, int nLevelMax) |
| Aig_Man_t * | Fra_FraigEquivence (Aig_Man_t *pManAig, int nConfMax, int fProve) |
Function*************************************************************
Synopsis [Performs choicing of the AIG.]
Description []
SideEffects []
SeeAlso []
Definition at line 442 of file fraCore.c.


Function*************************************************************
Synopsis []
Description []
SideEffects []
SeeAlso []
Definition at line 468 of file fraCore.c.


| int Fra_FraigMiterAssertedOutput | ( | Aig_Man_t * | p | ) |
Function*************************************************************
Synopsis [Reports the status of the miter.]
Description []
SideEffects []
SeeAlso []
Definition at line 125 of file fraCore.c.

| ABC_NAMESPACE_IMPL_START int Fra_FraigMiterStatus | ( | Aig_Man_t * | p | ) |
DECLARATIONS ///.
CFile****************************************************************
FileName [fraCore.c]
SystemName [ABC: Logic synthesis and verification system.]
PackageName [New FRAIG package.]
Synopsis []
Author [Alan Mishchenko]
Affiliation [UC Berkeley]
Date [Ver. 1.0. Started - June 30, 2007.]
Revision [
] FUNCTION DEFINITIONS /// Function*************************************************************
Synopsis [Reports the status of the miter.]
Description []
SideEffects []
SeeAlso []
Definition at line 62 of file fraCore.c.

Function*************************************************************
Synopsis [Performs fraiging of the AIG.]
Description []
SideEffects []
SeeAlso []
Definition at line 375 of file fraCore.c.


| void Fra_FraigSweep | ( | Fra_Man_t * | p | ) |
Function*************************************************************
Synopsis [Performs fraiging for the internal nodes.]
Description []
SideEffects []
SeeAlso []
Definition at line 310 of file fraCore.c.


Function*************************************************************
Synopsis [Verifies the generated counter-ex.]
Description []
SideEffects []
SeeAlso []
Definition at line 186 of file fraCore.c.