#include <congruence.hpp>

Public Types | |
| typedef unordered_set< Gate *, Hash, GateEqualTo > | GatesTable |
Definition at line 297 of file congruence.hpp.
| typedef unordered_set<Gate *, Hash, GateEqualTo> CaDiCaL::Closure::GatesTable |
Definition at line 307 of file congruence.hpp.
| CaDiCaL::Closure::Closure | ( | Internal * | i | ) |
Definition at line 15 of file cadical_congruence.cpp.

| Clause * CaDiCaL::Closure::add_binary_clause | ( | int | a, |
| int | b ) |
Definition at line 3036 of file cadical_congruence.cpp.

| void CaDiCaL::Closure::add_clause_to_chain | ( | std::vector< int > | unsimplified, |
| LRAT_ID | id ) |
Definition at line 3666 of file cadical_congruence.cpp.

| void CaDiCaL::Closure::add_ite_matching_proof_chain | ( | Gate * | g, |
| Gate * | h, | ||
| int | lhs1, | ||
| int | lhs2, | ||
| std::vector< LRAT_ID > & | reasons1, | ||
| std::vector< LRAT_ID > & | reasons2 ) |
Definition at line 6477 of file cadical_congruence.cpp.

| void CaDiCaL::Closure::add_ite_turned_and_binary_clauses | ( | Gate * | g | ) |
Definition at line 3726 of file cadical_congruence.cpp.

| Clause * CaDiCaL::Closure::add_tmp_binary_clause | ( | int | a, |
| int | b ) |
Definition at line 3094 of file cadical_congruence.cpp.


| void CaDiCaL::Closure::add_xor_matching_proof_chain | ( | Gate * | g, |
| int | lhs1, | ||
| const vector< LitClausePair > & | clauses2, | ||
| int | lhs2, | ||
| vector< LRAT_ID > & | to_lrat, | ||
| vector< LRAT_ID > & | back_lrat ) |
Definition at line 3765 of file cadical_congruence.cpp.

| void CaDiCaL::Closure::add_xor_shrinking_proof_chain | ( | Gate * | g, |
| int | src ) |
Definition at line 3453 of file cadical_congruence.cpp.

Definition at line 3652 of file cadical_congruence.cpp.

| void CaDiCaL::Closure::check_and_gate_implied | ( | Gate * | g | ) |
Definition at line 2270 of file cadical_congruence.cpp.

| void CaDiCaL::Closure::check_binary_implied | ( | int | a, |
| int | b ) |
Definition at line 3435 of file cadical_congruence.cpp.


| void CaDiCaL::Closure::check_contained_module_rewriting | ( | Clause * | c, |
| int | lit, | ||
| bool | normalized, | ||
| int | except ) |
Definition at line 6891 of file cadical_congruence.cpp.

| void CaDiCaL::Closure::check_implied | ( | ) |
Definition at line 3447 of file cadical_congruence.cpp.

| void CaDiCaL::Closure::check_ite_gate_implied | ( | Gate * | g | ) |
Definition at line 6932 of file cadical_congruence.cpp.
| void CaDiCaL::Closure::check_ite_implied | ( | int | lhs, |
| int | cond, | ||
| int | then_lit, | ||
| int | else_lit ) |
Definition at line 6881 of file cadical_congruence.cpp.
Definition at line 6918 of file cadical_congruence.cpp.

| void CaDiCaL::Closure::check_not_tmp_binary_clause | ( | Clause * | c | ) |
Definition at line 3063 of file cadical_congruence.cpp.

| void CaDiCaL::Closure::check_ternary | ( | int | a, |
| int | b, | ||
| int | c ) |
Definition at line 3521 of file cadical_congruence.cpp.

| void CaDiCaL::Closure::compute_rewritten_clause_lrat_simple | ( | Clause * | c, |
| int | except ) |
Definition at line 738 of file cadical_congruence.cpp.


| void CaDiCaL::Closure::connect_goccs | ( | Gate * | g, |
| int | lit ) |
Definition at line 2191 of file cadical_congruence.cpp.


| void CaDiCaL::Closure::copy_conditional_equivalences | ( | int | lit, |
| lit_implications & | condbin ) |
Definition at line 7019 of file cadical_congruence.cpp.

| void CaDiCaL::Closure::delete_proof_chain | ( | ) |
| int & CaDiCaL::Closure::eager_representative | ( | int | lit | ) |
Definition at line 416 of file cadical_congruence.cpp.

| int CaDiCaL::Closure::eager_representative | ( | int | lit | ) | const |
Definition at line 421 of file cadical_congruence.cpp.
| LRAT_ID & CaDiCaL::Closure::eager_representative_id | ( | int | lit | ) |
Definition at line 638 of file cadical_congruence.cpp.

| LRAT_ID CaDiCaL::Closure::eager_representative_id | ( | int | lit | ) | const |
Definition at line 642 of file cadical_congruence.cpp.
| void CaDiCaL::Closure::extract_and_gates | ( | ) |
Definition at line 3358 of file cadical_congruence.cpp.


| void CaDiCaL::Closure::extract_and_gates | ( | Closure & | ) |

| void CaDiCaL::Closure::extract_and_gates_with_base_clause | ( | Clause * | c | ) |
Definition at line 3225 of file cadical_congruence.cpp.


| void CaDiCaL::Closure::extract_binaries | ( | ) |
Definition at line 164 of file cadical_congruence.cpp.

| void CaDiCaL::Closure::extract_condeq_pairs | ( | int | lit, |
| lit_implications & | condbin, | ||
| lit_equivalences & | condeq ) |
Definition at line 7174 of file cadical_congruence.cpp.


| void CaDiCaL::Closure::extract_congruence | ( | ) |
| void CaDiCaL::Closure::extract_gates | ( | ) |
Definition at line 7406 of file cadical_congruence.cpp.

| void CaDiCaL::Closure::extract_ite_gates | ( | ) |
Definition at line 7384 of file cadical_congruence.cpp.


| void CaDiCaL::Closure::extract_ite_gates_of_literal | ( | int | lit | ) |
Definition at line 7348 of file cadical_congruence.cpp.


| void CaDiCaL::Closure::extract_ite_gates_of_variable | ( | int | idx | ) |
Definition at line 7367 of file cadical_congruence.cpp.


| void CaDiCaL::Closure::extract_xor_gates | ( | ) |
Definition at line 4277 of file cadical_congruence.cpp.


| void CaDiCaL::Closure::extract_xor_gates_with_base_clause | ( | Clause * | c | ) |
Definition at line 4153 of file cadical_congruence.cpp.


Definition at line 2826 of file cadical_congruence.cpp.


| bool CaDiCaL::Closure::find_binary | ( | int | lit, |
| int | other ) const |
Definition at line 144 of file cadical_congruence.cpp.

| void CaDiCaL::Closure::find_conditional_equivalences | ( | int | lit, |
| lit_implications & | condbin, | ||
| lit_equivalences & | condeq ) |
Definition at line 7281 of file cadical_congruence.cpp.


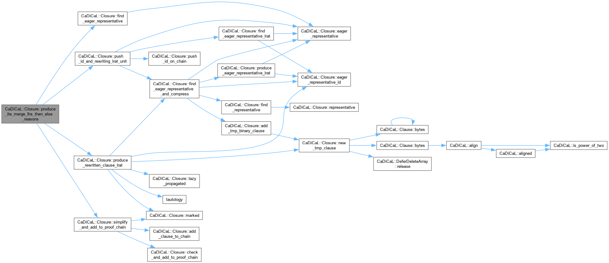
| int CaDiCaL::Closure::find_eager_representative | ( | int | lit | ) |
Definition at line 505 of file cadical_congruence.cpp.


| int CaDiCaL::Closure::find_eager_representative_and_compress | ( | int | lit | ) |
Definition at line 516 of file cadical_congruence.cpp.


| LRAT_ID CaDiCaL::Closure::find_eager_representative_lrat | ( | int | lit | ) |
Definition at line 624 of file cadical_congruence.cpp.


| void CaDiCaL::Closure::find_equivalences | ( | ) |
Definition at line 4337 of file cadical_congruence.cpp.

Definition at line 2948 of file cadical_congruence.cpp.


| Gate * CaDiCaL::Closure::find_gate_lits | ( | const vector< int > & | rhs, |
| Gate_Type | typ, | ||
| Gate * | except = nullptr ) |
Definition at line 2835 of file cadical_congruence.cpp.

Definition at line 3646 of file cadical_congruence.cpp.


| Clause * CaDiCaL::Closure::find_large_xor_side_clause | ( | std::vector< int > & | lits | ) |
Definition at line 4085 of file cadical_congruence.cpp.


| lit_implications::const_iterator CaDiCaL::Closure::find_lit_implication_second_literal | ( | int | lit, |
| lit_implications::const_iterator | begin, | ||
| lit_implications::const_iterator | end ) |
Definition at line 7088 of file cadical_congruence.cpp.

| int CaDiCaL::Closure::find_lrat_representative_with_marks | ( | int | lit | ) |
Definition at line 426 of file cadical_congruence.cpp.

Definition at line 3122 of file cadical_congruence.cpp.


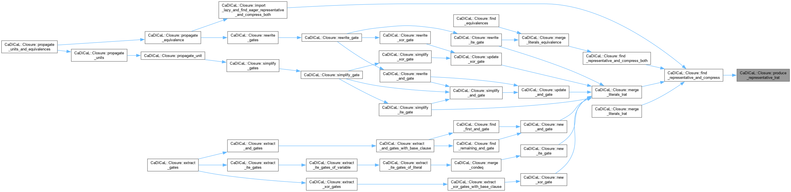
| int CaDiCaL::Closure::find_representative | ( | int | lit | ) |
Definition at line 440 of file cadical_congruence.cpp.


Definition at line 451 of file cadical_congruence.cpp.


| void CaDiCaL::Closure::find_representative_and_compress_both | ( | int | lit | ) |
Definition at line 559 of file cadical_congruence.cpp.


| LRAT_ID CaDiCaL::Closure::find_representative_lrat | ( | int | lit | ) |
Definition at line 610 of file cadical_congruence.cpp.


Definition at line 5044 of file cadical_congruence.cpp.


| void CaDiCaL::Closure::find_units | ( | ) |
Definition at line 4297 of file cadical_congruence.cpp.

Definition at line 3560 of file cadical_congruence.cpp.


Definition at line 3554 of file cadical_congruence.cpp.


| void CaDiCaL::Closure::forward_subsume_matching_clauses | ( | ) |
Definition at line 4908 of file cadical_congruence.cpp.

| bool CaDiCaL::Closure::fully_propagate | ( | ) |
Definition at line 1275 of file cadical_congruence.cpp.

| void CaDiCaL::Closure::gate_sort_lrat_reasons | ( | LitClausePair & | litId, |
| int | lhs, | ||
| int | except2 = 0, | ||
| bool | flip = 0 ) |
Definition at line 3953 of file cadical_congruence.cpp.

| void CaDiCaL::Closure::gate_sort_lrat_reasons | ( | std::vector< LitClausePair > & | xs, |
| int | lhs, | ||
| int | except2 = 0, | ||
| bool | flip = 0 ) |
Definition at line 3970 of file cadical_congruence.cpp.


| GOccs & CaDiCaL::Closure::goccs | ( | int | lit | ) |
| void CaDiCaL::Closure::import_lazy_and_find_eager_representative_and_compress_both | ( | int | lit | ) |
Definition at line 564 of file cadical_congruence.cpp.


| void CaDiCaL::Closure::index_gate | ( | Gate * | g | ) |
Definition at line 683 of file cadical_congruence.cpp.


| void CaDiCaL::Closure::init_and_gate_extraction | ( | ) |
Definition at line 2251 of file cadical_congruence.cpp.

| void CaDiCaL::Closure::init_closure | ( | ) |
Definition at line 2207 of file cadical_congruence.cpp.

| void CaDiCaL::Closure::init_ite_gate_extraction | ( | std::vector< ClauseSize > & | candidates | ) |
Definition at line 6939 of file cadical_congruence.cpp.


| void CaDiCaL::Closure::init_xor_gate_extraction | ( | std::vector< Clause * > & | candidates | ) |
Definition at line 3987 of file cadical_congruence.cpp.


| uint64_t & CaDiCaL::Closure::largecount | ( | int | lit | ) |
Definition at line 2199 of file cadical_congruence.cpp.

| uint64_t & CaDiCaL::Closure::largecounts | ( | int | lit | ) |
Definition at line 3395 of file cadical_congruence.cpp.

| char & CaDiCaL::Closure::lazy_propagated | ( | int | lit | ) |
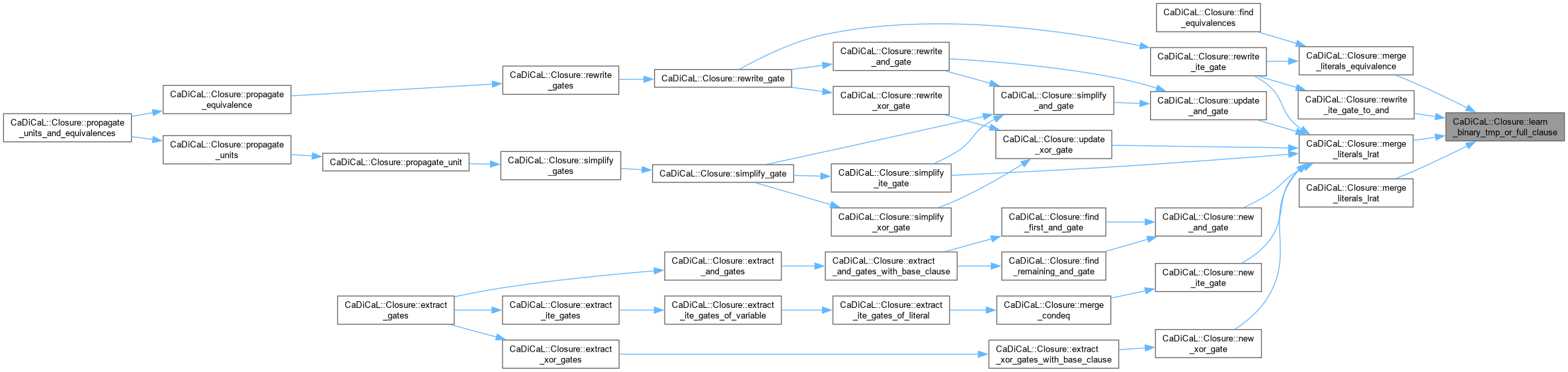
| Clause * CaDiCaL::Closure::learn_binary_tmp_or_full_clause | ( | int | a, |
| int | b ) |
Definition at line 2992 of file cadical_congruence.cpp.


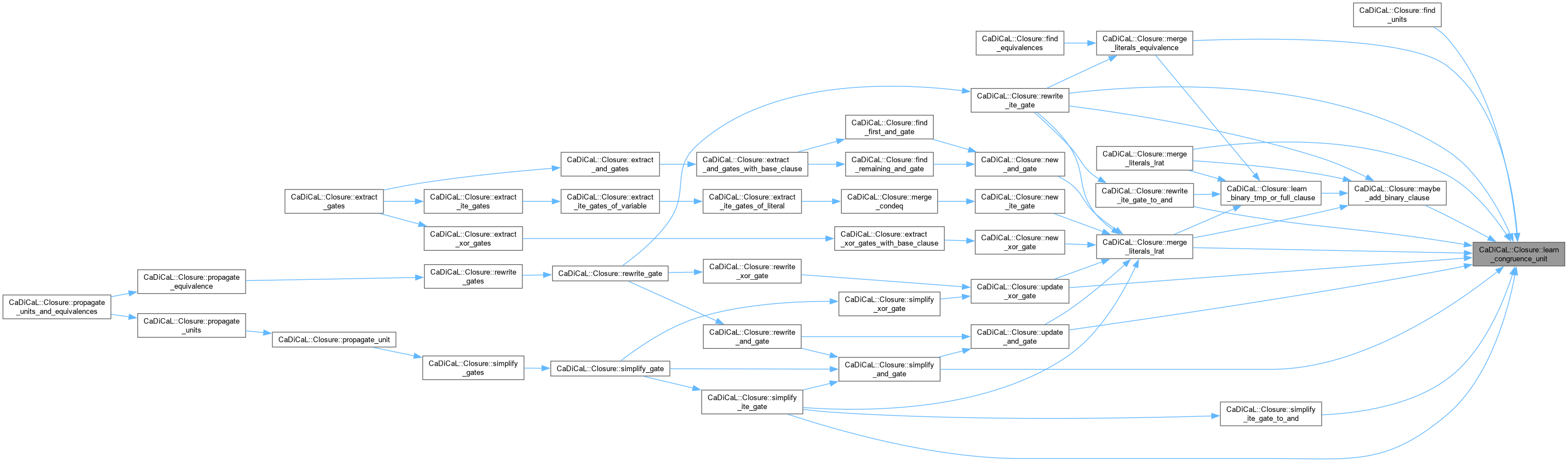
| bool CaDiCaL::Closure::learn_congruence_unit | ( | int | unit, |
| bool | delay_propagation = false, | ||
| bool | force_propagation = false ) |
Definition at line 1291 of file cadical_congruence.cpp.


| void CaDiCaL::Closure::learn_congruence_unit_falsifies_lrat_chain | ( | Gate * | g, |
| int | src, | ||
| int | dst, | ||
| int | clashing, | ||
| int | falsified, | ||
| int | unit ) |
Definition at line 1170 of file cadical_congruence.cpp.


| void CaDiCaL::Closure::learn_congruence_unit_when_lhs_set | ( | Gate * | g, |
| int | src, | ||
| LRAT_ID | id1, | ||
| LRAT_ID | id2, | ||
| int | dst ) |
Definition at line 1145 of file cadical_congruence.cpp.


| void CaDiCaL::Closure::mark_garbage | ( | Gate * | g | ) |
Definition at line 656 of file cadical_congruence.cpp.

| signed char & CaDiCaL::Closure::marked | ( | int | lit | ) |
Definition at line 287 of file cadical_congruence.cpp.

| LitClausePair CaDiCaL::Closure::marked_mu1 | ( | int | lit | ) |
| LitClausePair CaDiCaL::Closure::marked_mu2 | ( | int | lit | ) |
Definition at line 326 of file cadical_congruence.cpp.
| LitClausePair CaDiCaL::Closure::marked_mu4 | ( | int | lit | ) |
Definition at line 330 of file cadical_congruence.cpp.
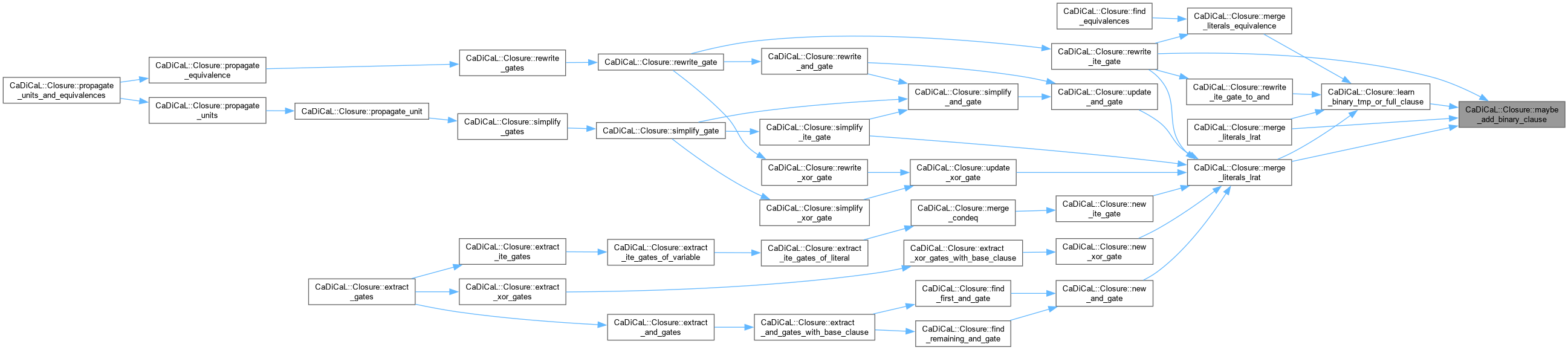
| Clause * CaDiCaL::Closure::maybe_add_binary_clause | ( | int | a, |
| int | b ) |
Definition at line 3002 of file cadical_congruence.cpp.


Definition at line 3077 of file cadical_congruence.cpp.


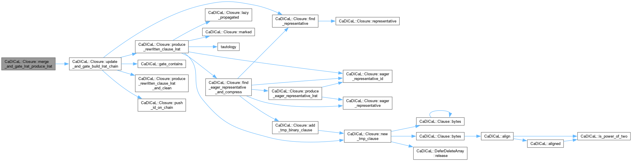
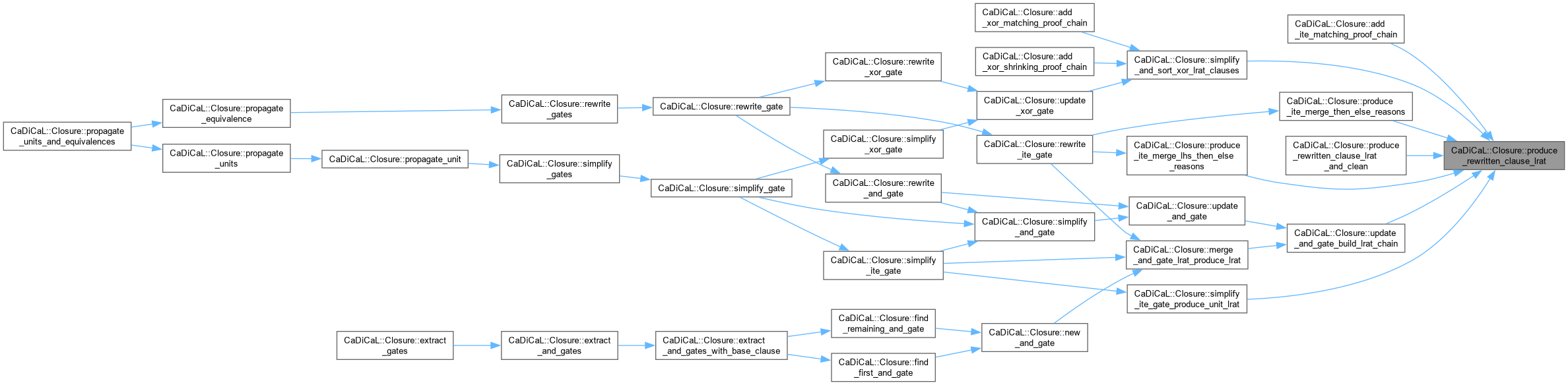
| void CaDiCaL::Closure::merge_and_gate_lrat_produce_lrat | ( | Gate * | g, |
| Gate * | h, | ||
| std::vector< LRAT_ID > & | reasons_lrat, | ||
| std::vector< LRAT_ID > & | reasons_lrat_back, | ||
| bool | remove_units = true ) |
Definition at line 6150 of file cadical_congruence.cpp.


| void CaDiCaL::Closure::merge_condeq | ( | int | cond, |
| lit_equivalences & | condeq, | ||
| lit_equivalences & | not_condeq ) |
Definition at line 7304 of file cadical_congruence.cpp.


| void CaDiCaL::Closure::merge_ite_gate_same_then_else_lrat | ( | std::vector< LitClausePair > & | clauses, |
| std::vector< LRAT_ID > & | reasons_implication, | ||
| std::vector< LRAT_ID > & | reasons_back ) |
Definition at line 6280 of file cadical_congruence.cpp.


Definition at line 1994 of file cadical_congruence.cpp.


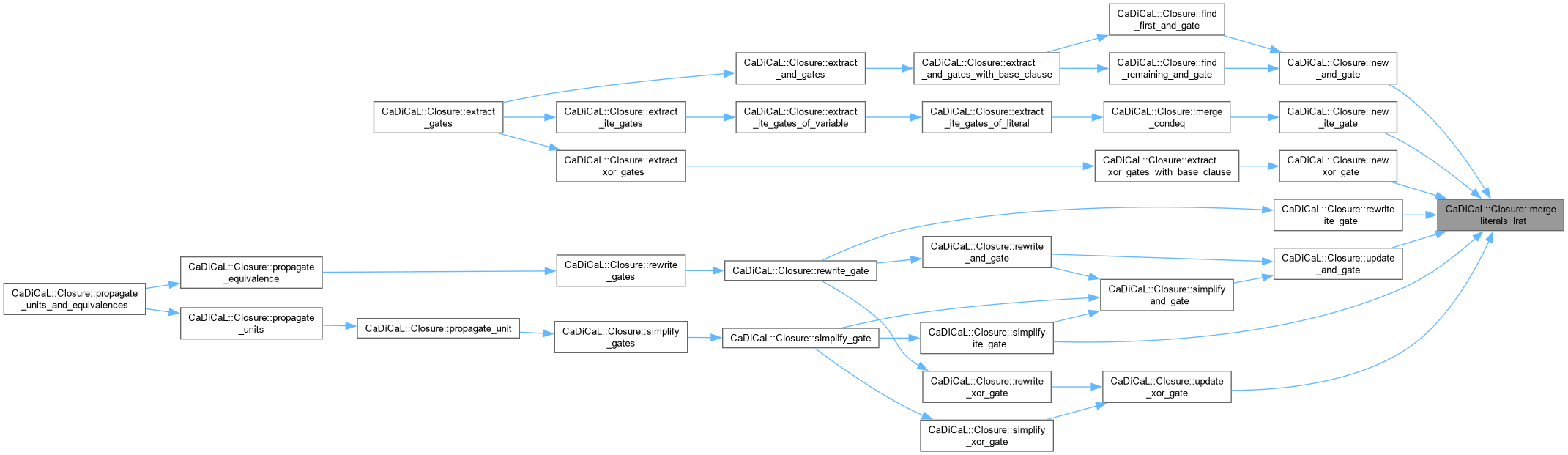
| bool CaDiCaL::Closure::merge_literals_lrat | ( | Gate * | g, |
| Gate * | h, | ||
| int | lit, | ||
| int | other, | ||
| const std::vector< LRAT_ID > & | extra_reasons_lit = {}, | ||
| const std::vector< LRAT_ID > & | extra_reasons_ulit = {} ) |
Definition at line 1332 of file cadical_congruence.cpp.


| bool CaDiCaL::Closure::merge_literals_lrat | ( | int | lit, |
| int | other, | ||
| const std::vector< LRAT_ID > & | extra_reasons_lit = {}, | ||
| const std::vector< LRAT_ID > & | extra_reasons_ulit = {} ) |
Definition at line 1636 of file cadical_congruence.cpp.

Definition at line 2875 of file cadical_congruence.cpp.


| Clause * CaDiCaL::Closure::new_clause | ( | ) |
Definition at line 880 of file cadical_congruence.cpp.
| Gate * CaDiCaL::Closure::new_ite_gate | ( | int | lhs, |
| int | cond, | ||
| int | then_lit, | ||
| int | else_lit, | ||
| std::vector< LitClausePair > && | clauses ) |
Definition at line 6783 of file cadical_congruence.cpp.


| uint64_t & CaDiCaL::Closure::new_largecounts | ( | int | lit | ) |
Definition at line 3390 of file cadical_congruence.cpp.

| Clause * CaDiCaL::Closure::new_tmp_clause | ( | std::vector< int > & | clause | ) |
Definition at line 815 of file cadical_congruence.cpp.


| Gate * CaDiCaL::Closure::new_xor_gate | ( | const vector< LitClausePair > & | glauses, |
| int | lhs ) |
Definition at line 3873 of file cadical_congruence.cpp.


Definition at line 3569 of file cadical_congruence.cpp.


| uint32_t CaDiCaL::Closure::number_from_xor_reason | ( | const std::vector< int > & | rhs, |
| int | lhs, | ||
| int | except2 = 0, | ||
| bool | flip = 0 ) |
Definition at line 3935 of file cadical_congruence.cpp.

Definition at line 3922 of file cadical_congruence.cpp.

| void CaDiCaL::Closure::produce_eager_representative_lrat | ( | int | lit | ) |
Definition at line 591 of file cadical_congruence.cpp.


| void CaDiCaL::Closure::produce_ite_merge_lhs_then_else_reasons | ( | Gate * | g, |
| std::vector< LRAT_ID > & | reasons_implication, | ||
| std::vector< LRAT_ID > & | reasons_back, | ||
| std::vector< LRAT_ID > & | reasons_unit, | ||
| bool | rewritting_then, | ||
| bool & | learn_units ) |
Definition at line 5316 of file cadical_congruence.cpp.


| void CaDiCaL::Closure::produce_ite_merge_then_else_reasons | ( | Gate * | g, |
| int | dst, | ||
| int | src, | ||
| std::vector< LRAT_ID > & | reasons_implication, | ||
| std::vector< LRAT_ID > & | reasons_back ) |
Definition at line 5121 of file cadical_congruence.cpp.


| void CaDiCaL::Closure::produce_representative_lrat | ( | int | lit | ) |
Definition at line 572 of file cadical_congruence.cpp.


| Clause * CaDiCaL::Closure::produce_rewritten_clause_lrat | ( | Clause * | c, |
| int | execept_lhs = 0, | ||
| bool | remove_units = true, | ||
| bool | fail_on_unit = true ) |
Definition at line 914 of file cadical_congruence.cpp.


| void CaDiCaL::Closure::produce_rewritten_clause_lrat | ( | vector< LitClausePair > & | , |
| int | execept_lhs = 0, | ||
| bool | = true ) |
| void CaDiCaL::Closure::produce_rewritten_clause_lrat_and_clean | ( | std::vector< LitClausePair > & | litIds, |
| int | except_lhs, | ||
| size_t & | old_position1, | ||
| size_t & | old_position2, | ||
| bool | remove_units = true ) |
Definition at line 708 of file cadical_congruence.cpp.

| void CaDiCaL::Closure::produce_rewritten_clause_lrat_and_clean | ( | vector< LitClausePair > & | , |
| int | execept_lhs = 0, | ||
| bool | = true ) |

|
inline |
Definition at line 1969 of file cadical_congruence.cpp.


| bool CaDiCaL::Closure::propagate_equivalence | ( | int | lit | ) |
Definition at line 4756 of file cadical_congruence.cpp.


| bool CaDiCaL::Closure::propagate_unit | ( | int | lit | ) |
Definition at line 4736 of file cadical_congruence.cpp.


| bool CaDiCaL::Closure::propagate_units | ( | ) |
Definition at line 4743 of file cadical_congruence.cpp.


| size_t CaDiCaL::Closure::propagate_units_and_equivalences | ( | ) |
Definition at line 4769 of file cadical_congruence.cpp.

| void CaDiCaL::Closure::push_id_and_rewriting_lrat_full | ( | Clause * | c, |
| Rewrite | rewrite1, | ||
| std::vector< LRAT_ID > & | chain, | ||
| bool | insert_id_after = true, | ||
| Rewrite | rewrite2 = Rewrite (), | ||
| int | execept_lhs = 0, | ||
| int | except_lhs2 = 0 ) |
Definition at line 1081 of file cadical_congruence.cpp.


| void CaDiCaL::Closure::push_id_and_rewriting_lrat_unit | ( | Clause * | c, |
| Rewrite | rewrite1, | ||
| std::vector< LRAT_ID > & | chain, | ||
| bool | insert_id_after = true, | ||
| Rewrite | rewrite2 = Rewrite (), | ||
| int | execept_lhs = 0, | ||
| int | except_lhs2 = 0 ) |
Definition at line 1020 of file cadical_congruence.cpp.


| void CaDiCaL::Closure::push_id_on_chain | ( | std::vector< LRAT_ID > & | chain, |
| const std::vector< LitClausePair > & | c ) |
Definition at line 1135 of file cadical_congruence.cpp.

| void CaDiCaL::Closure::push_lrat_unit | ( | int | lit | ) |
Definition at line 497 of file cadical_congruence.cpp.

Definition at line 672 of file cadical_congruence.cpp.

| bool CaDiCaL::Closure::remove_gate | ( | GatesTable::iterator | git | ) |
Definition at line 663 of file cadical_congruence.cpp.
| int & CaDiCaL::Closure::representative | ( | int | lit | ) |
Definition at line 407 of file cadical_congruence.cpp.

| int CaDiCaL::Closure::representative | ( | int | lit | ) | const |
Definition at line 411 of file cadical_congruence.cpp.
| LRAT_ID & CaDiCaL::Closure::representative_id | ( | int | lit | ) |
Definition at line 647 of file cadical_congruence.cpp.

| LRAT_ID CaDiCaL::Closure::representative_id | ( | int | lit | ) | const |
Definition at line 651 of file cadical_congruence.cpp.
| void CaDiCaL::Closure::reset_and_gate_extraction | ( | ) |
| void CaDiCaL::Closure::reset_closure | ( | ) |
Definition at line 4836 of file cadical_congruence.cpp.

| void CaDiCaL::Closure::reset_extraction | ( | ) |
Definition at line 4868 of file cadical_congruence.cpp.
| void CaDiCaL::Closure::reset_ite_gate_extraction | ( | ) |
Definition at line 7010 of file cadical_congruence.cpp.

| void CaDiCaL::Closure::reset_xor_gate_extraction | ( | ) |
Definition at line 3567 of file cadical_congruence.cpp.

Definition at line 4416 of file cadical_congruence.cpp.


Definition at line 4549 of file cadical_congruence.cpp.


Definition at line 4569 of file cadical_congruence.cpp.


| void CaDiCaL::Closure::rewrite_ite_gate | ( | Gate * | g, |
| int | dst, | ||
| int | src ) |
Definition at line 5526 of file cadical_congruence.cpp.


| bool CaDiCaL::Closure::rewrite_ite_gate_to_and | ( | Gate * | g, |
| int | dst, | ||
| int | src, | ||
| size_t | c, | ||
| size_t | d, | ||
| int | cond_lit_to_learn_if_degenerated ) |
Definition at line 5182 of file cadical_congruence.cpp.


| void CaDiCaL::Closure::rewrite_ite_gate_update_lrat_reasons | ( | Gate * | g, |
| int | src, | ||
| int | dst ) |
Definition at line 5167 of file cadical_congruence.cpp.


| void CaDiCaL::Closure::rewrite_xor_gate | ( | Gate * | g, |
| int | dst, | ||
| int | src ) |
Definition at line 4600 of file cadical_congruence.cpp.


Definition at line 4592 of file cadical_congruence.cpp.


| void CaDiCaL::Closure::schedule_literal | ( | int | lit | ) |
Definition at line 4726 of file cadical_congruence.cpp.


| void CaDiCaL::Closure::search_condeq | ( | int | lit, |
| int | pos_lit, | ||
| lit_implications::const_iterator | pos_begin, | ||
| lit_implications::const_iterator | pos_end, | ||
| int | neg_lit, | ||
| lit_implications::const_iterator | neg_begin, | ||
| lit_implications::const_iterator | neg_end, | ||
| lit_equivalences & | condeq ) |
Definition at line 7114 of file cadical_congruence.cpp.


| void CaDiCaL::Closure::set_mu1_reason | ( | int | lit, |
| Clause * | c ) |
| void CaDiCaL::Closure::set_mu2_reason | ( | int | lit, |
| Clause * | c ) |
Definition at line 306 of file cadical_congruence.cpp.


| void CaDiCaL::Closure::set_mu4_reason | ( | int | lit, |
| Clause * | c ) |
Definition at line 314 of file cadical_congruence.cpp.


| void CaDiCaL::Closure::shrink_and_gate | ( | Gate * | g, |
| int | falsified = 0, | ||
| int | clashing = 0 ) |
Definition at line 2350 of file cadical_congruence.cpp.

| LRAT_ID CaDiCaL::Closure::simplify_and_add_to_proof_chain | ( | vector< int > & | unsimplified, |
| LRAT_ID | delete_id = 0 ) |
Definition at line 3678 of file cadical_congruence.cpp.


| void CaDiCaL::Closure::simplify_and_gate | ( | Gate * | g | ) |
Definition at line 2720 of file cadical_congruence.cpp.


| void CaDiCaL::Closure::simplify_and_sort_xor_lrat_clauses | ( | const vector< LitClausePair > & | source, |
| vector< LitClausePair > & | target, | ||
| int | lhs, | ||
| int | except2 = 0, | ||
| bool | flip = 0 ) |
Definition at line 3753 of file cadical_congruence.cpp.


Definition at line 2794 of file cadical_congruence.cpp.


| bool CaDiCaL::Closure::simplify_gates | ( | int | lit | ) |
Definition at line 2813 of file cadical_congruence.cpp.


| void CaDiCaL::Closure::simplify_ite_gate | ( | Gate * | g | ) |
Definition at line 6343 of file cadical_congruence.cpp.


| void CaDiCaL::Closure::simplify_ite_gate_condition_set | ( | Gate * | g, |
| std::vector< LRAT_ID > & | reasons_lrat, | ||
| std::vector< LRAT_ID > & | reasons_back_lrat, | ||
| size_t | idx1, | ||
| size_t | idx2 ) |
Definition at line 6322 of file cadical_congruence.cpp.


| void CaDiCaL::Closure::simplify_ite_gate_produce_unit_lrat | ( | Gate * | g, |
| int | lit, | ||
| size_t | idx1, | ||
| size_t | idx2 ) |
Definition at line 6094 of file cadical_congruence.cpp.


| void CaDiCaL::Closure::simplify_ite_gate_then_else_set | ( | Gate * | g, |
| std::vector< LRAT_ID > & | reasons_implication, | ||
| std::vector< LRAT_ID > & | reasons_back, | ||
| size_t | idx1, | ||
| size_t | idx2 ) |
Definition at line 6297 of file cadical_congruence.cpp.


Definition at line 6162 of file cadical_congruence.cpp.


| void CaDiCaL::Closure::simplify_unit_xor_lrat_clauses | ( | const vector< LitClausePair > & | source, |
| int | lhs ) |
Definition at line 3743 of file cadical_congruence.cpp.


| void CaDiCaL::Closure::simplify_xor_gate | ( | Gate * | g | ) |
Definition at line 4681 of file cadical_congruence.cpp.


Definition at line 2328 of file cadical_congruence.cpp.


Definition at line 2342 of file cadical_congruence.cpp.


| void CaDiCaL::Closure::sort_literals_by_var | ( | vector< int > & | rhs | ) |
| void CaDiCaL::Closure::sort_literals_by_var_except | ( | vector< int > & | rhs, |
| int | lhs, | ||
| int | except2 = 0 ) |
Definition at line 395 of file cadical_congruence.cpp.

Definition at line 5014 of file cadical_congruence.cpp.

| void CaDiCaL::Closure::unmark_all | ( | ) |
Definition at line 292 of file cadical_congruence.cpp.


| void CaDiCaL::Closure::update_and_gate | ( | Gate * | g, |
| GatesTable::iterator | it, | ||
| int | src, | ||
| int | dst, | ||
| LRAT_ID | id1, | ||
| LRAT_ID | id2, | ||
| int | falsified = 0, | ||
| int | clashing = 0 ) |
Definition at line 2549 of file cadical_congruence.cpp.


| void CaDiCaL::Closure::update_and_gate_build_lrat_chain | ( | Gate * | g, |
| Gate * | h, | ||
| std::vector< LRAT_ID > & | extra_reasons_lit, | ||
| std::vector< LRAT_ID > & | extra_reasons_ulit, | ||
| bool | remove_units = true ) |
Definition at line 2412 of file cadical_congruence.cpp.


| void CaDiCaL::Closure::update_and_gate_unit_build_lrat_chain | ( | Gate * | g, |
| int | src, | ||
| LRAT_ID | id1, | ||
| LRAT_ID | id2, | ||
| int | dst, | ||
| std::vector< LRAT_ID > & | extra_reasons_lit, | ||
| std::vector< LRAT_ID > & | extra_reasons_ulit ) |
Definition at line 2366 of file cadical_congruence.cpp.


| void CaDiCaL::Closure::update_xor_gate | ( | Gate * | g, |
| GatesTable::iterator | git ) |
Definition at line 2630 of file cadical_congruence.cpp.


| vector<CompactBinary> CaDiCaL::Closure::binaries |
Definition at line 303 of file congruence.hpp.
| vector<int> CaDiCaL::Closure::chain |
Definition at line 320 of file congruence.hpp.
| vector<int> CaDiCaL::Closure::clause |
Definition at line 321 of file congruence.hpp.
| std::array<lit_implications, 2> CaDiCaL::Closure::condbin |
Definition at line 327 of file congruence.hpp.
| std::array<lit_equivalences, 2> CaDiCaL::Closure::condeq |
Definition at line 328 of file congruence.hpp.
| vector<int> CaDiCaL::Closure::eager_representant |
Definition at line 344 of file congruence.hpp.
Definition at line 346 of file congruence.hpp.
Definition at line 302 of file congruence.hpp.
Definition at line 305 of file congruence.hpp.
Definition at line 474 of file congruence.hpp.
| vector<uint64_t> CaDiCaL::Closure::glargecounts |
Definition at line 323 of file congruence.hpp.
| vector<uint64_t> CaDiCaL::Closure::gnew_largecounts |
Definition at line 324 of file congruence.hpp.
Definition at line 471 of file congruence.hpp.
Definition at line 301 of file congruence.hpp.
| std::vector<char> CaDiCaL::Closure::lazy_propagated_idx |
Definition at line 355 of file congruence.hpp.
| vector<int> CaDiCaL::Closure::lits |
Definition at line 316 of file congruence.hpp.
Definition at line 333 of file congruence.hpp.
| vector<LitClausePair> CaDiCaL::Closure::lrat_chain_and_gate |
Definition at line 436 of file congruence.hpp.
| vector<signed char> CaDiCaL::Closure::marks |
Definition at line 310 of file congruence.hpp.
| vector<LitClausePair> CaDiCaL::Closure::mu1_ids |
Definition at line 311 of file congruence.hpp.
| vector<LitClausePair> CaDiCaL::Closure::mu2_ids |
Definition at line 311 of file congruence.hpp.
| vector<LitClausePair> CaDiCaL::Closure::mu4_ids |
Definition at line 312 of file congruence.hpp.
| std::vector<Clause *> CaDiCaL::Closure::new_unwatched_binary_clauses |
Definition at line 330 of file congruence.hpp.
| std::array<int, 16> CaDiCaL::Closure::nonces |
Definition at line 306 of file congruence.hpp.
| std::vector<std::pair<size_t, size_t> > CaDiCaL::Closure::offsetsize |
Definition at line 304 of file congruence.hpp.
| vector<int> CaDiCaL::Closure::representant |
Definition at line 343 of file congruence.hpp.
Definition at line 345 of file congruence.hpp.
| vector<int> CaDiCaL::Closure::resolvent_analyzed |
Definition at line 332 of file congruence.hpp.
| vector<int> CaDiCaL::Closure::rhs |
Definition at line 317 of file congruence.hpp.
| queue<int> CaDiCaL::Closure::schedule |
Definition at line 656 of file congruence.hpp.
Definition at line 309 of file congruence.hpp.
| GatesTable CaDiCaL::Closure::table |
Definition at line 326 of file congruence.hpp.
| size_t CaDiCaL::Closure::units |
Definition at line 512 of file congruence.hpp.
| vector<int> CaDiCaL::Closure::unsimplified |
Definition at line 318 of file congruence.hpp.