#include "cecInt.h"
Go to the source code of this file.
Functions | |
| ABC_NAMESPACE_IMPL_START void | Cec_ManSeqDeriveInfoFromCex (Vec_Ptr_t *vInfo, Gia_Man_t *pAig, Abc_Cex_t *pCex) |
| DECLARATIONS ///. | |
| void | Cec_ManSeqDeriveInfoInitRandom (Vec_Ptr_t *vInfo, Gia_Man_t *pAig, Abc_Cex_t *pCex) |
| int | Cec_ManSeqResimulate (Cec_ManSim_t *p, Vec_Ptr_t *vInfo) |
| int | Cec_ManSeqResimulateInfo (Gia_Man_t *pAig, Vec_Ptr_t *vSimInfo, Abc_Cex_t *pBestState, int fCheckMiter) |
| int | Cec_ManSeqResimulateCounter (Gia_Man_t *pAig, Cec_ParSim_t *pPars, Abc_Cex_t *pCex) |
| int | Cec_ManCountNonConstOutputs (Gia_Man_t *pAig) |
| int | Cec_ManCheckNonTrivialCands (Gia_Man_t *pAig) |
| int | Cec_ManSeqSemiformal (Gia_Man_t *pAig, Cec_ParSmf_t *pPars) |
| int Cec_ManCheckNonTrivialCands | ( | Gia_Man_t * | pAig | ) |
Function*************************************************************
Synopsis [Returns the number of POs that are not const0 cands.]
Description []
SideEffects []
SeeAlso []
Definition at line 295 of file cecSeq.c.

| int Cec_ManCountNonConstOutputs | ( | Gia_Man_t * | pAig | ) |
Function*************************************************************
Synopsis [Returns the number of POs that are not const0 cands.]
Description []
SideEffects []
SeeAlso []
Definition at line 272 of file cecSeq.c.

| ABC_NAMESPACE_IMPL_START void Cec_ManSeqDeriveInfoFromCex | ( | Vec_Ptr_t * | vInfo, |
| Gia_Man_t * | pAig, | ||
| Abc_Cex_t * | pCex ) |
DECLARATIONS ///.
CFile****************************************************************
FileName [cecSeq.c]
SystemName [ABC: Logic synthesis and verification system.]
PackageName [Combinational equivalence checking.]
Synopsis [Refinement of sequential equivalence classes.]
Author [Alan Mishchenko]
Affiliation [UC Berkeley]
Date [Ver. 1.0. Started - June 20, 2005.]
Revision [
] FUNCTION DEFINITIONS /// Function*************************************************************
Synopsis [Sets register values from the counter-example.]
Description []
SideEffects []
SeeAlso []
Definition at line 45 of file cecSeq.c.


Function*************************************************************
Synopsis [Sets register values from the counter-example.]
Description []
SideEffects []
SeeAlso []
Definition at line 104 of file cecSeq.c.


| int Cec_ManSeqResimulate | ( | Cec_ManSim_t * | p, |
| Vec_Ptr_t * | vInfo ) |
Function*************************************************************
Synopsis [Resimulates the classes using sequential simulation info.]
Description []
SideEffects []
SeeAlso []
Definition at line 137 of file cecSeq.c.


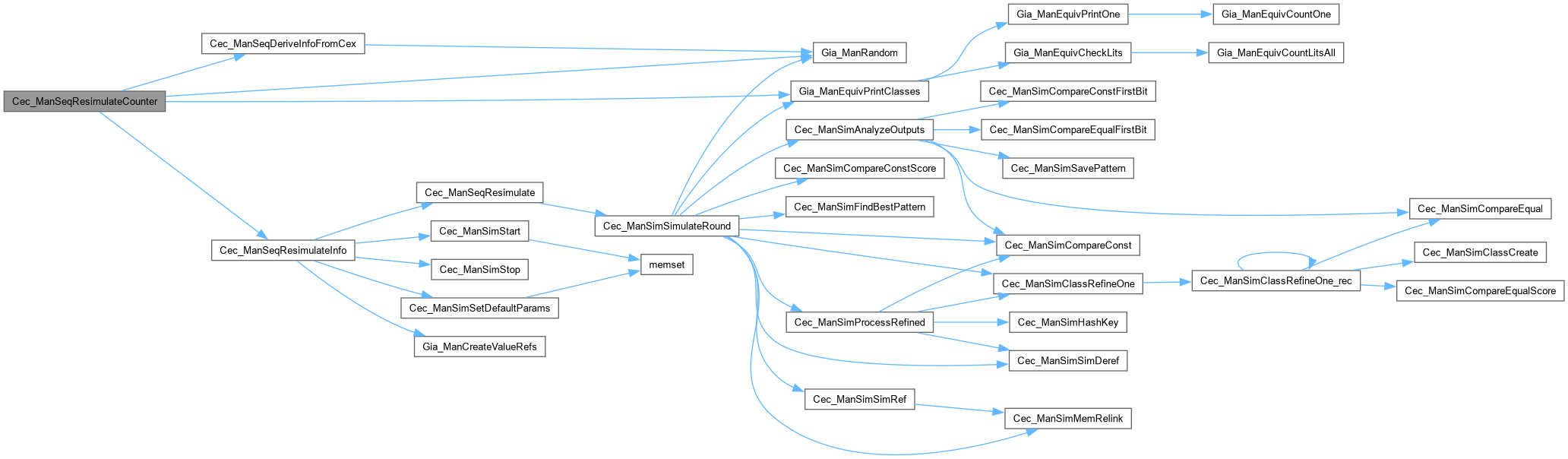
| int Cec_ManSeqResimulateCounter | ( | Gia_Man_t * | pAig, |
| Cec_ParSim_t * | pPars, | ||
| Abc_Cex_t * | pCex ) |
Function*************************************************************
Synopsis [Resimuates one counter-example to refine equivalence classes.]
Description []
SideEffects []
SeeAlso []
Definition at line 215 of file cecSeq.c.


| int Cec_ManSeqResimulateInfo | ( | Gia_Man_t * | pAig, |
| Vec_Ptr_t * | vSimInfo, | ||
| Abc_Cex_t * | pBestState, | ||
| int | fCheckMiter ) |
Function*************************************************************
Synopsis [Resimulates information to refine equivalence classes.]
Description []
SideEffects []
SeeAlso []
Definition at line 184 of file cecSeq.c.


| int Cec_ManSeqSemiformal | ( | Gia_Man_t * | pAig, |
| Cec_ParSmf_t * | pPars ) |
Function*************************************************************
Synopsis [Performs semiformal refinement of equivalence classes.]
Description []
SideEffects []
SeeAlso []
Definition at line 328 of file cecSeq.c.
