#include "fra.h"
Go to the source code of this file.
Functions | |
| ABC_NAMESPACE_IMPL_START void | Fra_ParamsDefault (Fra_Par_t *pPars) |
| DECLARATIONS ///. | |
| void | Fra_ParamsDefaultSeq (Fra_Par_t *pPars) |
| Fra_Man_t * | Fra_ManStart (Aig_Man_t *pManAig, Fra_Par_t *pPars) |
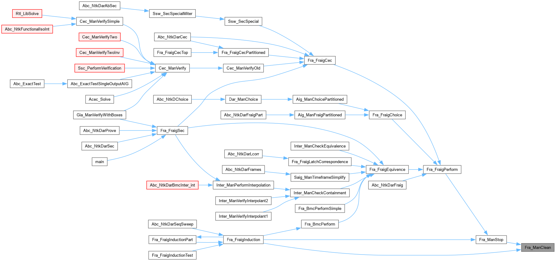
| void | Fra_ManClean (Fra_Man_t *p, int nNodesMax) |
| Aig_Man_t * | Fra_ManPrepareComb (Fra_Man_t *p) |
| void | Fra_ManFinalizeComb (Fra_Man_t *p) |
| void | Fra_ManStop (Fra_Man_t *p) |
| void | Fra_ManPrint (Fra_Man_t *p) |
| void Fra_ManClean | ( | Fra_Man_t * | p, |
| int | nNodesMax ) |
Function*************************************************************
Synopsis [Starts the fraiging manager.]
Description []
SideEffects []
SeeAlso []
Definition at line 145 of file fraMan.c.


| void Fra_ManFinalizeComb | ( | Fra_Man_t * | p | ) |
Function*************************************************************
Synopsis [Finalizes the combinational miter after fraiging.]
Description []
SideEffects []
SeeAlso []
Definition at line 217 of file fraMan.c.


Function*************************************************************
Synopsis [Prepares the new manager to begin fraiging.]
Description []
SideEffects []
SeeAlso []
Definition at line 176 of file fraMan.c.


| void Fra_ManPrint | ( | Fra_Man_t * | p | ) |
Function*************************************************************
Synopsis [Prints stats for the fraiging manager.]
Description []
SideEffects []
SeeAlso []
Definition at line 278 of file fraMan.c.


Function*************************************************************
Synopsis [Starts the fraiging manager.]
Description []
SideEffects []
SeeAlso []
Definition at line 104 of file fraMan.c.


| void Fra_ManStop | ( | Fra_Man_t * | p | ) |
Function*************************************************************
Synopsis [Stops the fraiging manager.]
Description []
SideEffects []
SeeAlso []
Definition at line 240 of file fraMan.c.


| ABC_NAMESPACE_IMPL_START void Fra_ParamsDefault | ( | Fra_Par_t * | pPars | ) |
DECLARATIONS ///.
CFile****************************************************************
FileName [fraMan.c]
SystemName [ABC: Logic synthesis and verification system.]
PackageName [New FRAIG package.]
Synopsis [Starts the FRAIG manager.]
Author [Alan Mishchenko]
Affiliation [UC Berkeley]
Date [Ver. 1.0. Started - June 30, 2007.]
Revision [
] FUNCTION DEFINITIONS /// Function*************************************************************
Synopsis [Sets the default solving parameters.]
Description []
SideEffects []
SeeAlso []
Definition at line 45 of file fraMan.c.


| void Fra_ParamsDefaultSeq | ( | Fra_Par_t * | pPars | ) |
Function*************************************************************
Synopsis [Sets the default solving parameters.]
Description []
SideEffects []
SeeAlso []
Definition at line 75 of file fraMan.c.

