
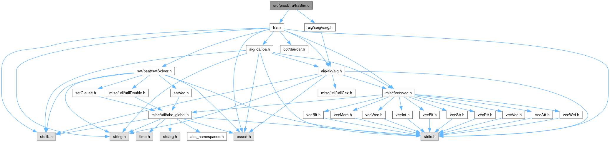
Go to the source code of this file.
Function*************************************************************
Synopsis [Assigns constant patterns to the PI node.]
Description []
SideEffects []
SeeAlso []
Definition at line 379 of file fraSim.c.

| void Fra_SmlAssignDist1 | ( | Fra_Sml_t * | p, |
| unsigned * | pPat ) |
Function*************************************************************
Synopsis [Assings distance-1 simulation info for the PIs.]
Description []
SideEffects []
SeeAlso []
Definition at line 433 of file fraSim.c.


Function*************************************************************
Synopsis [Assigns random patterns to the PI node.]
Description []
SideEffects []
SeeAlso []
Definition at line 358 of file fraSim.c.

| int Fra_SmlCheckNonConstOutputs | ( | Fra_Sml_t * | p | ) |
Function*************************************************************
Synopsis [Check if any of the POs becomes non-constant.]
Description []
SideEffects []
SeeAlso []
Definition at line 642 of file fraSim.c.


| int Fra_SmlCheckOutput | ( | Fra_Man_t * | p | ) |
Function*************************************************************
Synopsis [Returns 1 if the one of the output is already non-constant 0.]
Description []
SideEffects []
SeeAlso []
Definition at line 326 of file fraSim.c.


Function*************************************************************
Synopsis [Creates the counter-example from the successful pattern.]
Description []
SideEffects []
SeeAlso []
Definition at line 281 of file fraSim.c.

Function*************************************************************
Synopsis [Generates seq counter-example from the combinational one.]
Description []
SideEffects []
SeeAlso []
Definition at line 1123 of file fraSim.c.


Function*************************************************************
Synopsis [Creates sequential counter-example from the simulation info.]
Description []
SideEffects []
SeeAlso []
Definition at line 1049 of file fraSim.c.


| void Fra_SmlInitialize | ( | Fra_Sml_t * | p, |
| int | fInit ) |
Function*************************************************************
Synopsis [Assings random simulation info for the PIs.]
Description []
SideEffects []
SeeAlso []
Definition at line 400 of file fraSim.c.


Function*************************************************************
Synopsis [Assigns simulation patters derived from file.]
Description []
SideEffects []
SeeAlso []
Definition at line 917 of file fraSim.c.

Function*************************************************************
Synopsis [Simulates one node.]
Description []
SideEffects []
SeeAlso []
Definition at line 579 of file fraSim.c.

Function*************************************************************
Synopsis [Counts the number of one's in the patten of the output.]
Description []
SideEffects []
SeeAlso []
Definition at line 177 of file fraSim.c.

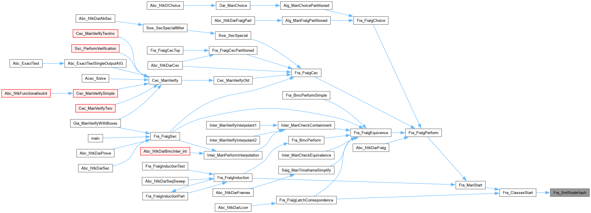
| ABC_NAMESPACE_IMPL_START int Fra_SmlNodeHash | ( | Aig_Obj_t * | pObj, |
| int | nTableSize ) |
DECLARATIONS ///.
CFile****************************************************************
FileName [fraSim.c]
SystemName [ABC: Logic synthesis and verification system.]
PackageName [New FRAIG package.]
Synopsis []
Author [Alan Mishchenko]
Affiliation [UC Berkeley]
Date [Ver. 1.0. Started - June 30, 2007.]
Revision [
] FUNCTION DEFINITIONS /// Function*************************************************************
Synopsis [Computes hash value of the node using its simulation info.]
Description []
SideEffects []
SeeAlso []
Definition at line 46 of file fraSim.c.

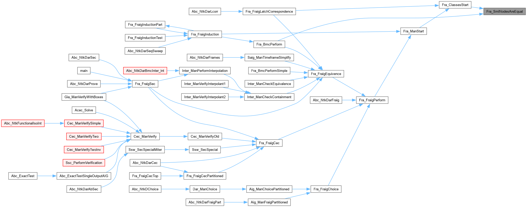
| int Fra_SmlNodeIsConst | ( | Aig_Obj_t * | pObj | ) |
Function*************************************************************
Synopsis [Returns 1 if simulation info is composed of all zeros.]
Description []
SideEffects []
SeeAlso []
Definition at line 86 of file fraSim.c.

Function*************************************************************
Synopsis [Returns 1 if simulation info is composed of all zeros.]
Description []
SideEffects []
SeeAlso []
Definition at line 155 of file fraSim.c.

| int Fra_SmlNodeNotEquWeight | ( | Fra_Sml_t * | p, |
| int | Left, | ||
| int | Right ) |
Function*************************************************************
Synopsis [Counts the number of 1s in the XOR of simulation data.]
Description []
SideEffects []
SeeAlso []
Definition at line 133 of file fraSim.c.

Function*************************************************************
Synopsis [Returns 1 if simulation infos are equal.]
Description []
SideEffects []
SeeAlso []
Definition at line 109 of file fraSim.c.

| int Fra_SmlNodesCompareInFrame | ( | Fra_Sml_t * | p, |
| Aig_Obj_t * | pObj0, | ||
| Aig_Obj_t * | pObj1, | ||
| int | iFrame0, | ||
| int | iFrame1 ) |
Function*************************************************************
Synopsis [Simulates one node.]
Description []
SideEffects []
SeeAlso []
Definition at line 550 of file fraSim.c.

Function*************************************************************
Synopsis [Simulates one node.]
Description []
SideEffects []
SeeAlso []
Definition at line 485 of file fraSim.c.

Function*************************************************************
Synopsis [Simulates one node.]
Description []
SideEffects []
SeeAlso []
Definition at line 613 of file fraSim.c.

| void Fra_SmlPrintOutputs | ( | Fra_Sml_t * | p, |
| int | nPatterns ) |
Function*************************************************************
Synopsis [Prints output values.]
Description []
SideEffects []
SeeAlso []
Definition at line 954 of file fraSim.c.

| void Fra_SmlResimulate | ( | Fra_Man_t * | p | ) |
Function*************************************************************
Synopsis [Resimulates fraiging manager after finding a counter-example.]
Description []
SideEffects []
SeeAlso []
Definition at line 703 of file fraSim.c.


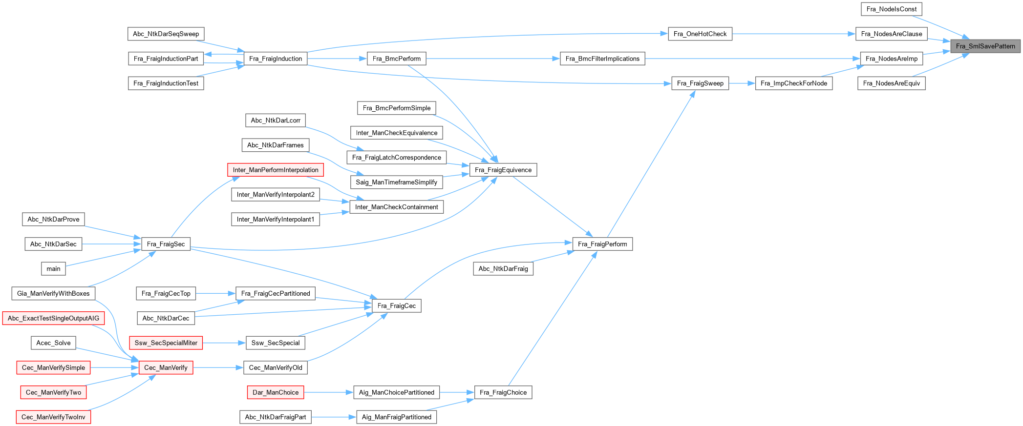
| void Fra_SmlSavePattern | ( | Fra_Man_t * | p | ) |
Function*************************************************************
Synopsis [Copy pattern from the solver into the internal storage.]
Description []
SideEffects []
SeeAlso []
Definition at line 241 of file fraSim.c.


| void Fra_SmlSavePattern0 | ( | Fra_Man_t * | p, |
| int | fInit ) |
| void Fra_SmlSavePattern1 | ( | Fra_Man_t * | p, |
| int | fInit ) |
Function*************************************************************
Synopsis [[Generated const 1 pattern.]
Description []
SideEffects []
SeeAlso []
Definition at line 216 of file fraSim.c.


| void Fra_SmlSimulate | ( | Fra_Man_t * | p, |
| int | fInit ) |
Function*************************************************************
Synopsis [Performs simulation of the manager.]
Description []
SideEffects []
SeeAlso []
Definition at line 738 of file fraSim.c.


Function*************************************************************
Synopsis [Performs simulation of the uninitialized circuit.]
Description []
SideEffects []
SeeAlso []
Definition at line 856 of file fraSim.c.


| Fra_Sml_t * Fra_SmlSimulateCombGiven | ( | Aig_Man_t * | pAig, |
| char * | pFileName, | ||
| int | fCheckMiter, | ||
| int | fVerbose ) |
Function*************************************************************
Synopsis [Assigns simulation patters derived from file.]
Description []
SideEffects []
SeeAlso []
Definition at line 987 of file fraSim.c.


| void Fra_SmlSimulateOne | ( | Fra_Sml_t * | p | ) |
Function*************************************************************
Synopsis [Simulates AIG manager.]
Description [Assumes that the PI simulation info is attached.]
SideEffects []
SeeAlso []
Definition at line 663 of file fraSim.c.


| Vec_Str_t * Fra_SmlSimulateReadFile | ( | char * | pFileName | ) |
Function*************************************************************
Synopsis [Reads simulation patterns from file.]
Description [Each pattern contains the given number (nInputs) of binary digits. No other symbols (except spaces and line endings) are allowed in the file.]
SideEffects []
SeeAlso []
Definition at line 879 of file fraSim.c.

| Fra_Sml_t * Fra_SmlSimulateSeq | ( | Aig_Man_t * | pAig, |
| int | nPref, | ||
| int | nFrames, | ||
| int | nWords, | ||
| int | fCheckMiter ) |
Function*************************************************************
Synopsis [Performs simulation of the initialized circuit.]
Description []
SideEffects []
SeeAlso []
Definition at line 1027 of file fraSim.c.


Function*************************************************************
Synopsis [Allocates simulation manager.]
Description []
SideEffects []
SeeAlso []
Definition at line 813 of file fraSim.c.

