
Go to the source code of this file.
Functions | |
| ABC_NAMESPACE_IMPL_START char * | Dau_DsdMerge (char *pDsd0i, int *pPerm0, char *pDsd1i, int *pPerm1, int fCompl0, int fCompl1, int nVars) |
| DECLARATIONS ///. | |
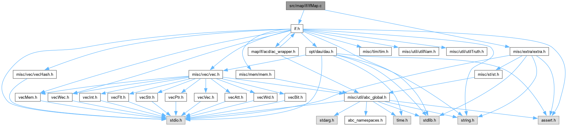
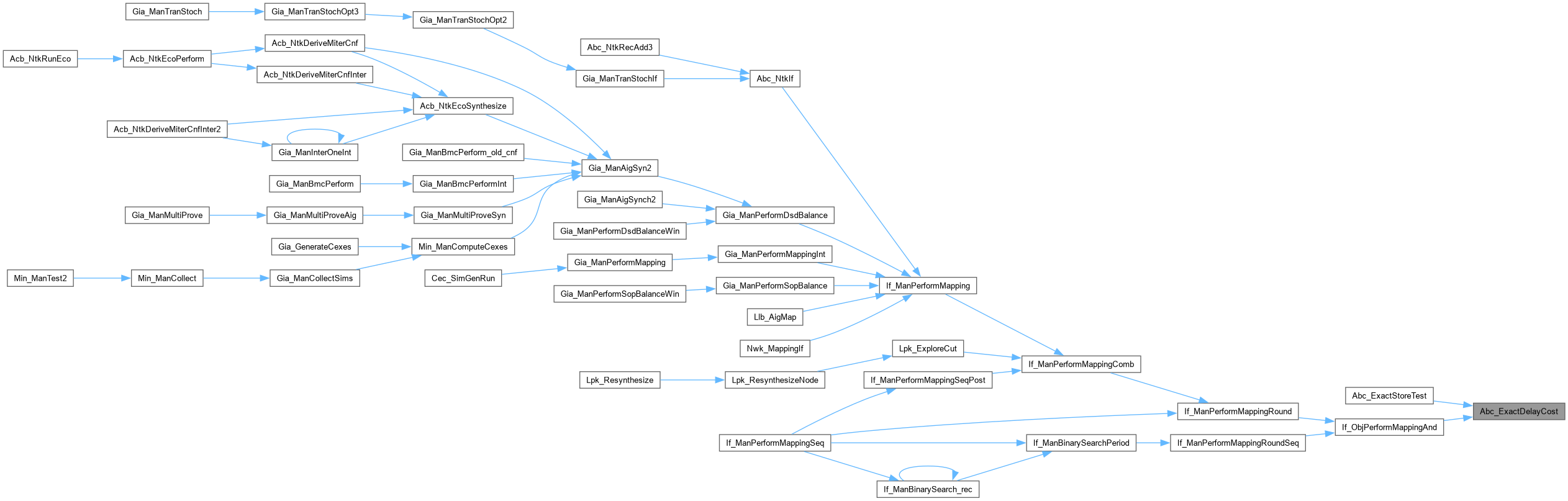
| int | If_CutDelayRecCost3 (If_Man_t *p, If_Cut_t *pCut, If_Obj_t *pObj) |
| int | Abc_ExactDelayCost (word *pTruth, int nVars, int *pArrTimeProfile, char *pPerm, int *Cost, int AigLevel) |
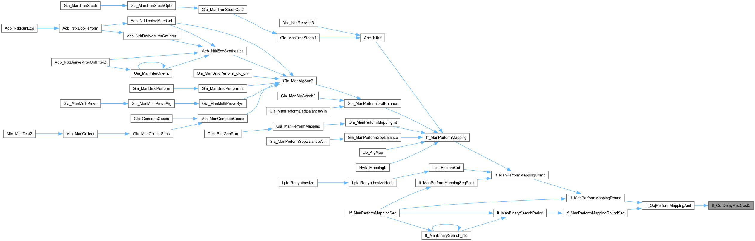
| int | If_ManCutAigDelay_rec (If_Man_t *p, If_Obj_t *pObj, Vec_Ptr_t *vVisited) |
| FUNCTION DEFINITIONS ///. | |
| int | If_ManCutAigDelay (If_Man_t *p, If_Obj_t *pObj, If_Cut_t *pCut) |
| float | If_CutDelaySpecial (If_Man_t *p, If_Cut_t *pCut, int fCarry) |
| int * | If_CutArrTimeProfile (If_Man_t *p, If_Cut_t *pCut) |
| void | If_ObjPerformMappingAnd (If_Man_t *p, If_Obj_t *pObj, int Mode, int fPreprocess, int fFirst) |
| void | If_ObjPerformMappingChoice (If_Man_t *p, If_Obj_t *pObj, int Mode, int fPreprocess) |
| int | If_ManPerformMappingRound (If_Man_t *p, int nCutsUsed, int Mode, int fPreprocess, int fFirst, char *pLabel) |
|
extern |
Definition at line 2716 of file abcExact.c.


|
extern |
DECLARATIONS ///.
CFile****************************************************************
FileName [ifMap.c]
SystemName [ABC: Logic synthesis and verification system.]
PackageName [FPGA mapping based on priority cuts.]
Synopsis [Mapping procedures.]
Author [Alan Mishchenko]
Affiliation [UC Berkeley]
Date [Ver. 1.0. Started - November 21, 2006.]
Revision [
]
Function*************************************************************
Synopsis [Performs merging of two DSD formulas.]
Description []
SideEffects []
SeeAlso []
Definition at line 587 of file dauMerge.c.

Function*************************************************************
Synopsis [Returns arrival time profile of the cut.]
Description [The procedure returns static storage, which should not be deallocated and is only valid until before the procedure is called again.]
SideEffects []
SeeAlso []
Definition at line 143 of file ifMap.c.

Definition at line 1004 of file abcRec3.c.


Function*************************************************************
Synopsis [Counts the number of 1s in the signature.]
Description []
SideEffects []
SeeAlso []
Definition at line 66 of file ifMap.c.


FUNCTION DEFINITIONS ///.
Function*************************************************************
Synopsis [Compute delay of the cut's output in terms of logic levels.]
Description [Uses the best arrival time of the fanins of the cut to compute the arrival times of the output of the cut.]
SideEffects []
SeeAlso []
Definition at line 50 of file ifMap.c.


| int If_ManPerformMappingRound | ( | If_Man_t * | p, |
| int | nCutsUsed, | ||
| int | Mode, | ||
| int | fPreprocess, | ||
| int | fFirst, | ||
| char * | pLabel ) |
Function*************************************************************
Synopsis [Performs one mapping pass over all nodes.]
Description []
SideEffects []
SeeAlso []
Definition at line 606 of file ifMap.c.


| void If_ObjPerformMappingAnd | ( | If_Man_t * | p, |
| If_Obj_t * | pObj, | ||
| int | Mode, | ||
| int | fPreprocess, | ||
| int | fFirst ) |
Function*************************************************************
Synopsis [Finds the best cut for the given node.]
Description [Mapping modes: delay (0), area flow (1), area (2).]
SideEffects []
SeeAlso []
Definition at line 162 of file ifMap.c.


Function*************************************************************
Synopsis [Finds the best cut for the choice node.]
Description []
SideEffects []
SeeAlso []
Definition at line 521 of file ifMap.c.

