#include "pdrInt.h"
Go to the source code of this file.
Functions | |
| int | Pdr_ObjSatVar2 (Pdr_Man_t *p, int k, Aig_Obj_t *pObj, int Level, int Pol) |
| int | Pdr_ObjSatVar (Pdr_Man_t *p, int k, int Pol, Aig_Obj_t *pObj) |
| FUNCTION DECLARATIONS ///. | |
| int | Pdr_ObjRegNum (Pdr_Man_t *p, int k, int iSatVar) |
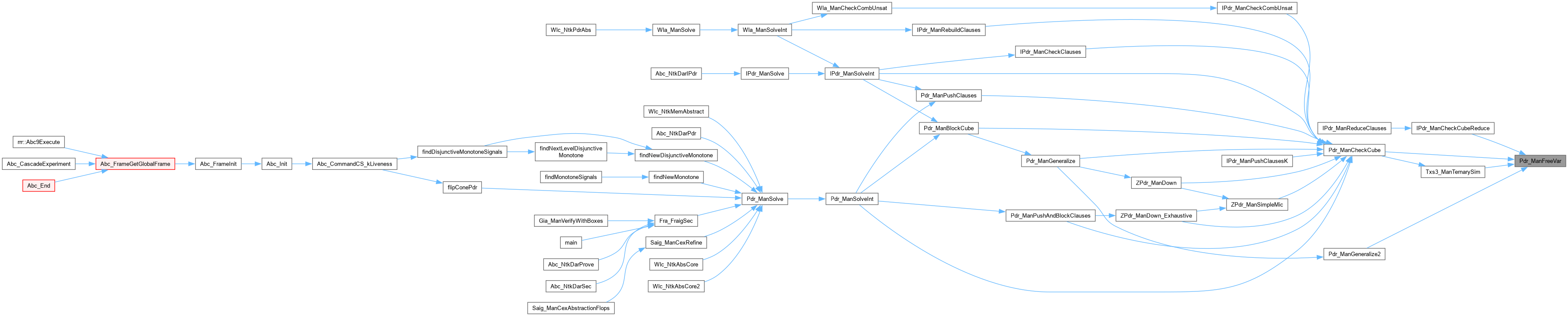
| int | Pdr_ManFreeVar (Pdr_Man_t *p, int k) |
| sat_solver * | Pdr_ManNewSolver (sat_solver *pSat, Pdr_Man_t *p, int k, int fInit) |
| int Pdr_ManFreeVar | ( | Pdr_Man_t * | p, |
| int | k ) |
Function*************************************************************
Synopsis [Returns the index of unused SAT variable.]
Description []
SideEffects []
SeeAlso []
Definition at line 332 of file pdrCnf.c.


| sat_solver * Pdr_ManNewSolver | ( | sat_solver * | pSat, |
| Pdr_Man_t * | p, | ||
| int | k, | ||
| int | fInit ) |
| int Pdr_ObjRegNum | ( | Pdr_Man_t * | p, |
| int | k, | ||
| int | iSatVar ) |
FUNCTION DECLARATIONS ///.
Function*************************************************************
Synopsis [Returns SAT variable of the given object.]
Description []
SideEffects []
SeeAlso []
Definition at line 241 of file pdrCnf.c.


Definition at line 200 of file pdrCnf.c.

