#include "sfmInt.h"#include "map/mio/mio.h"#include "misc/util/utilTruth.h"#include "misc/util/utilNam.h"#include "map/scl/sclLib.h"#include "map/scl/sclCon.h"#include "opt/dau/dau.h"
Go to the source code of this file.
Functions | |
| ABC_NAMESPACE_IMPL_START Vec_Int_t * | Abc_NtkPrecomputeCellPairs (Mio_Cell2_t *pCells, int nCells) |
| DECLARATIONS ///. | |
| Vec_Int_t * | Abc_NtkPrecomputeFirsts (Mio_Cell2_t *pCells, int nCells) |
| int | Abc_NtkPrecomputePrint (Mio_Cell2_t *pCells, int nCells, Vec_Int_t *vInfo) |
| void | Abc_NtkPrecomputeCellPairsTest () |
| int | Abc_NodeCheckFanoutHasFanin (Abc_Obj_t *pNode, Abc_Obj_t *pFanin) |
| int | Abc_ObjHasDupFanins (Abc_Obj_t *pObj) |
| int | Abc_ObjHasDupFanouts (Abc_Obj_t *pObj) |
| int | Abc_ObjChangeEval (Abc_Obj_t *pObj, Vec_Int_t *vInfo, Vec_Int_t *vFirst, int InvArea, int *pfUseInv) |
| void | Abc_ObjChangeUpdate (Abc_Obj_t *pObj, int iFanin, Mio_Cell2_t *pCells, int *pNodeInfo, Vec_Int_t *vTemp) |
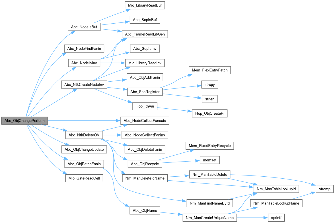
| void | Abc_ObjChangePerform (Abc_Obj_t *pObj, Vec_Int_t *vInfo, Vec_Int_t *vFirst, int fUseInv, Vec_Int_t *vTemp, Vec_Ptr_t *vFanout, Vec_Ptr_t *vFanout2, Mio_Cell2_t *pCells) |
| void | Abc_NtkChangePerform (Abc_Ntk_t *pNtk, int fVerbose) |
Definition at line 178 of file sfmArea.c.


| void Abc_NtkChangePerform | ( | Abc_Ntk_t * | pNtk, |
| int | fVerbose ) |
Definition at line 333 of file sfmArea.c.


| ABC_NAMESPACE_IMPL_START Vec_Int_t * Abc_NtkPrecomputeCellPairs | ( | Mio_Cell2_t * | pCells, |
| int | nCells ) |
DECLARATIONS ///.
CFile****************************************************************
FileName [sfmArea.c]
SystemName [ABC: Logic synthesis and verification system.]
PackageName [SAT-based optimization using internal don't-cares.]
Synopsis [Area optimization.]
Author [Alan Mishchenko]
Affiliation [UC Berkeley]
Date [Ver. 1.0. Started - June 20, 2005.]
Revision [
] FUNCTION DEFINITIONS /// Function*************************************************************
Synopsis [Precompute cell parameters.]
Description []
SideEffects []
SeeAlso []
Definition at line 51 of file sfmArea.c.


| void Abc_NtkPrecomputeCellPairsTest | ( | ) |
Definition at line 163 of file sfmArea.c.

| Vec_Int_t * Abc_NtkPrecomputeFirsts | ( | Mio_Cell2_t * | pCells, |
| int | nCells ) |
Definition at line 123 of file sfmArea.c.

| int Abc_NtkPrecomputePrint | ( | Mio_Cell2_t * | pCells, |
| int | nCells, | ||
| Vec_Int_t * | vInfo ) |
Definition at line 135 of file sfmArea.c.


| int Abc_ObjChangeEval | ( | Abc_Obj_t * | pObj, |
| Vec_Int_t * | vInfo, | ||
| Vec_Int_t * | vFirst, | ||
| int | InvArea, | ||
| int * | pfUseInv ) |
Definition at line 219 of file sfmArea.c.


| void Abc_ObjChangePerform | ( | Abc_Obj_t * | pObj, |
| Vec_Int_t * | vInfo, | ||
| Vec_Int_t * | vFirst, | ||
| int | fUseInv, | ||
| Vec_Int_t * | vTemp, | ||
| Vec_Ptr_t * | vFanout, | ||
| Vec_Ptr_t * | vFanout2, | ||
| Mio_Cell2_t * | pCells ) |
Definition at line 281 of file sfmArea.c.


| void Abc_ObjChangeUpdate | ( | Abc_Obj_t * | pObj, |
| int | iFanin, | ||
| Mio_Cell2_t * | pCells, | ||
| int * | pNodeInfo, | ||
| Vec_Int_t * | vTemp ) |
Definition at line 267 of file sfmArea.c.

| int Abc_ObjHasDupFanins | ( | Abc_Obj_t * | pObj | ) |
Function*************************************************************
Synopsis [Evaluate changes.]
Description []
SideEffects []
SeeAlso []
Definition at line 199 of file sfmArea.c.

| int Abc_ObjHasDupFanouts | ( | Abc_Obj_t * | pObj | ) |