
Go to the source code of this file.
Functions | |
| ABC_NAMESPACE_IMPL_START void | Wlc_GenerateCodeMax4 (int nBits) |
| DECLARATIONS ///. | |
| void | Wlc_BlastFullAdderCtrlCnf (sat_solver *pSat, int a, int ac, int b, int c, int *pc, int *ps, int *piVars) |
| void | Wlc_BlastMultiplierCnf (sat_solver *pSat, int *pArgA, int *pArgB, int nArgA, int nArgB, Vec_Int_t *vTemp, Vec_Int_t *vRes, int *piVars) |
| sat_solver * | Wlc_BlastMultiplierCnfMain (int nBits) |
| void | Wlc_BlastMultiplierCnfTest (int nBits) |
| Vec_Int_t * | Wlc_ManGenAdderN (Gia_Man_t *p, int nLits, int *pLitsA, int *pLitsB, int Carry) |
| Vec_Int_t * | Wlc_ManGenAdder2_rec (Gia_Man_t *p, int nLits, int *pLitsA, int *pLitsB, int Carry, int Size) |
| Gia_Man_t * | Wlc_ManGenAdder2 (int nBits, int Size, int fSigned) |
| Vec_Int_t * | Wlc_ManGenAdder_rec (Gia_Man_t *p, int nLits, int *pLitsA, int *pLitsB, int Carry, int Size) |
| Gia_Man_t * | Wlc_ManGenAdder (int nBits) |
| void | Wlc_BuildOne32 (Gia_Man_t *p, int *pLitIn, int *pLitOut) |
| void | Wlc_BuildOne51 (Gia_Man_t *p, int *pLitIn, int *pLitOut) |
| void | Wlc_BuildOne6 (Gia_Man_t *p, int *pLitIn, int Const1, int *pLitOut) |
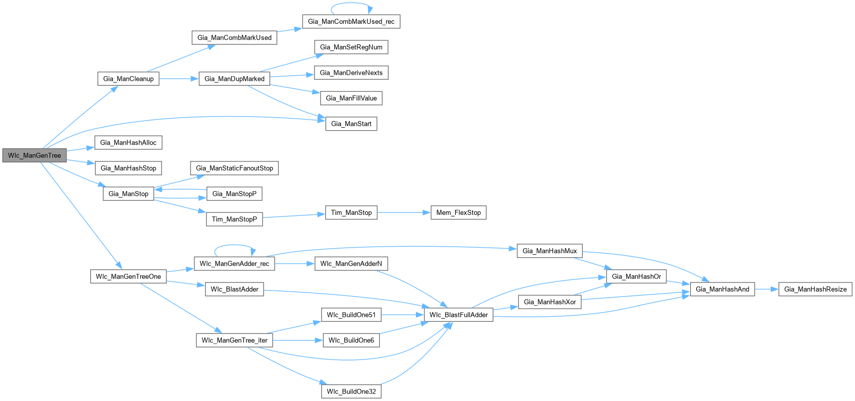
| Vec_Wec_t * | Wlc_ManGenTree_iter (Gia_Man_t *p, Vec_Wec_t *vBits, int *pCounter) |
| void | Wlc_ManGenTreeOne (Gia_Man_t *pNew, Vec_Wec_t *vBits0, int fMult, int fVerbose) |
| Gia_Man_t * | Wlc_ManGenTree (int nInputs, int Value, int nBits, int fVerbose) |
| Gia_Man_t * | Wlc_ManGenProd (int nInputs, int fVerbose) |
| void | Extra_PrintTernary (FILE *pFile, word *pFunc, word *pCare, int nBits) |
| void | Wlc_AdderTreeGen (int n) |
Function*************************************************************
Synopsis []
Description []
SideEffects []
SeeAlso []
Definition at line 716 of file wlc.c.

| void Wlc_AdderTreeGen | ( | int | n | ) |
Definition at line 726 of file wlc.c.

| void Wlc_BlastFullAdderCtrlCnf | ( | sat_solver * | pSat, |
| int | a, | ||
| int | ac, | ||
| int | b, | ||
| int | c, | ||
| int * | pc, | ||
| int * | ps, | ||
| int * | piVars ) |
Function*************************************************************
Synopsis []
Description []
SideEffects []
SeeAlso []
Definition at line 142 of file wlc.c.

| void Wlc_BlastMultiplierCnf | ( | sat_solver * | pSat, |
| int * | pArgA, | ||
| int * | pArgB, | ||
| int | nArgA, | ||
| int | nArgB, | ||
| Vec_Int_t * | vTemp, | ||
| Vec_Int_t * | vRes, | ||
| int * | piVars ) |
Definition at line 195 of file wlc.c.


| sat_solver * Wlc_BlastMultiplierCnfMain | ( | int | nBits | ) |
Definition at line 215 of file wlc.c.


| void Wlc_BlastMultiplierCnfTest | ( | int | nBits | ) |
Definition at line 253 of file wlc.c.

| void Wlc_BuildOne32 | ( | Gia_Man_t * | p, |
| int * | pLitIn, | ||
| int * | pLitOut ) |
Function*************************************************************
Synopsis []
Description []
SideEffects []
SeeAlso []
Definition at line 400 of file wlc.c.


| void Wlc_BuildOne51 | ( | Gia_Man_t * | p, |
| int * | pLitIn, | ||
| int * | pLitOut ) |
| void Wlc_BuildOne6 | ( | Gia_Man_t * | p, |
| int * | pLitIn, | ||
| int | Const1, | ||
| int * | pLitOut ) |
| ABC_NAMESPACE_IMPL_START void Wlc_GenerateCodeMax4 | ( | int | nBits | ) |
DECLARATIONS ///.
CFile****************************************************************
FileName [wlc.c]
SystemName [ABC: Logic synthesis and verification system.]
PackageName [Verilog parser.]
Synopsis [Parses several flavors of word-level Verilog.]
Author [Alan Mishchenko]
Affiliation [UC Berkeley]
Date [Ver. 1.0. Started - August 22, 2014.]
Revision [
] FUNCTION DEFINITIONS /// Function*************************************************************
Synopsis []
Description []
SideEffects []
SeeAlso []
Definition at line 46 of file wlc.c.
| Gia_Man_t * Wlc_ManGenAdder | ( | int | nBits | ) |
Definition at line 362 of file wlc.c.

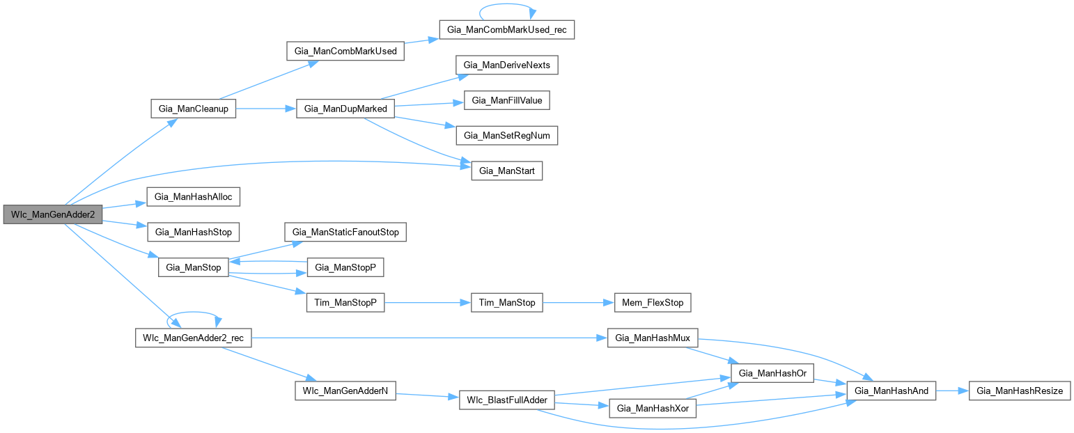
| Gia_Man_t * Wlc_ManGenAdder2 | ( | int | nBits, |
| int | Size, | ||
| int | fSigned ) |
Definition at line 308 of file wlc.c.

| Vec_Int_t * Wlc_ManGenAdder2_rec | ( | Gia_Man_t * | p, |
| int | nLits, | ||
| int * | pLitsA, | ||
| int * | pLitsB, | ||
| int | Carry, | ||
| int | Size ) |
Definition at line 289 of file wlc.c.


| Vec_Int_t * Wlc_ManGenAdder_rec | ( | Gia_Man_t * | p, |
| int | nLits, | ||
| int * | pLitsA, | ||
| int * | pLitsB, | ||
| int | Carry, | ||
| int | Size ) |
Definition at line 335 of file wlc.c.


Function*************************************************************
Synopsis []
Description []
SideEffects []
SeeAlso []
Definition at line 279 of file wlc.c.


| Gia_Man_t * Wlc_ManGenProd | ( | int | nInputs, |
| int | fVerbose ) |
Function*************************************************************
Synopsis []
Description []
SideEffects []
SeeAlso []
Definition at line 678 of file wlc.c.

| Gia_Man_t * Wlc_ManGenTree | ( | int | nInputs, |
| int | Value, | ||
| int | nBits, | ||
| int | fVerbose ) |
Definition at line 647 of file wlc.c.

Definition at line 420 of file wlc.c.


Definition at line 529 of file wlc.c.

