
Go to the source code of this file.
| Vec_Int_t * Abc_NtkCollectCopies | ( | Abc_Ntk_t * | p, |
| Gia_Man_t * | pGia, | ||
| Vec_Ptr_t ** | pvNodesR, | ||
| Vec_Bit_t ** | pvPolar ) |
Function*************************************************************
Synopsis []
Description []
SideEffects []
SeeAlso []
Definition at line 922 of file acbUtil.c.


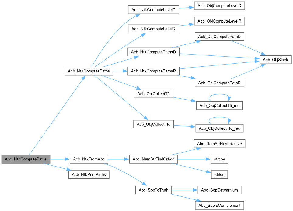
| void Abc_NtkComputePaths | ( | Abc_Ntk_t * | p | ) |
Definition at line 523 of file acbUtil.c.

| int Abc_NtkExtract | ( | char * | pFileName0, |
| char * | pFileName1, | ||
| int | fUseXors, | ||
| int | fVerbose, | ||
| Gia_Man_t ** | ppGiaF, | ||
| Gia_Man_t ** | ppGiaG, | ||
| Vec_Int_t ** | pvNodes, | ||
| Vec_Ptr_t ** | pvNodesR, | ||
| Vec_Bit_t ** | pvPolar ) |
Definition at line 1000 of file acbUtil.c.

Definition at line 975 of file acbUtil.c.


| int Abc_ObjToGia2 | ( | Gia_Man_t * | pNew, |
| Abc_Ntk_t * | p, | ||
| Abc_Obj_t * | pObj, | ||
| Vec_Int_t * | vTemp, | ||
| int | fUseXors ) |
Definition at line 956 of file acbUtil.c.


Definition at line 252 of file acbUtil.c.

| void Acb_Ntk4CollectAdd | ( | Acb_Ntk_t * | pNtk, |
| int | iObj, | ||
| Vec_Int_t * | vRes, | ||
| Vec_Int_t * | vDists, | ||
| int | Dist ) |
Function*************************************************************
Synopsis []
Description []
SideEffects []
SeeAlso []
Definition at line 1165 of file acbUtil.c.

| void Acb_Ntk4CollectRing | ( | Acb_Ntk_t * | pNtk, |
| Vec_Int_t * | vStart, | ||
| Vec_Int_t * | vRes, | ||
| Vec_Int_t * | vDists ) |
Definition at line 1172 of file acbUtil.c.


| void Acb_Ntk4DumpWeights | ( | char * | pFileNameIn, |
| Vec_Ptr_t * | vObjNames, | ||
| char * | pFileName ) |
Definition at line 1245 of file acbUtil.c.

Definition at line 1184 of file acbUtil.c.


| Vec_Int_t * Acb_NtkCollectCopies | ( | Acb_Ntk_t * | p, |
| Gia_Man_t * | pGia, | ||
| Vec_Ptr_t ** | pvNodesR, | ||
| Vec_Bit_t ** | pvPolar ) |
Function*************************************************************
Synopsis []
Description []
SideEffects []
SeeAlso []
Definition at line 817 of file acbUtil.c.


Function*************************************************************
Synopsis [Computing and updating direct and reverse logic level.]
Description []
SideEffects []
SeeAlso []
Definition at line 213 of file acbUtil.c.


Definition at line 227 of file acbUtil.c.


| int Acb_NtkCollectMfsGates | ( | char * | pFileName, |
| Vec_Ptr_t * | vNamesRefed, | ||
| Vec_Ptr_t * | vNamesDerefed, | ||
| int | nGates[5] ) |
Definition at line 268 of file acbUtil.c.


Definition at line 853 of file acbUtil.c.

Definition at line 340 of file acbUtil.c.


Definition at line 361 of file acbUtil.c.


| int Acb_NtkComputePaths | ( | Acb_Ntk_t * | p | ) |
Definition at line 509 of file acbUtil.c.


Definition at line 409 of file acbUtil.c.


Definition at line 456 of file acbUtil.c.


Definition at line 139 of file acbUtil.c.


Definition at line 146 of file acbUtil.c.

| int Acb_NtkExtract | ( | char * | pFileName0, |
| char * | pFileName1, | ||
| int | fUseXors, | ||
| int | fVerbose, | ||
| Gia_Man_t ** | ppGiaF, | ||
| Gia_Man_t ** | ppGiaG, | ||
| int | fUseBuf, | ||
| Vec_Int_t ** | pvNodes, | ||
| Vec_Ptr_t ** | pvNodesR, | ||
| Vec_Bit_t ** | pvPolar ) |
Function*************************************************************
Synopsis []
Description []
SideEffects []
SeeAlso []
Definition at line 886 of file acbUtil.c.

Definition at line 721 of file acbUtil.c.


Function*************************************************************
Synopsis [Derive AIG for one network.]
Description []
SideEffects []
SeeAlso []
Definition at line 709 of file acbUtil.c.


| void Acb_NtkInsert | ( | char * | pFileNameIn, |
| char * | pFileNameOut, | ||
| Vec_Ptr_t * | vNames, | ||
| int | fNumber, | ||
| int | fSkipMffc ) |
Definition at line 1076 of file acbUtil.c.


| int Acb_NtkIsPiBuffers | ( | Acb_Ntk_t * | p, |
| int | iObj ) |
Function*************************************************************
Synopsis [Count the number of nodes driving the POs.]
Description []
SideEffects []
SeeAlso []
Definition at line 131 of file acbUtil.c.


Function*************************************************************
Synopsis [Compute MFFC size.]
Description []
SideEffects []
SeeAlso []
Definition at line 174 of file acbUtil.c.


Definition at line 188 of file acbUtil.c.


Function*************************************************************
Synopsis []
Description []
SideEffects []
SeeAlso []
Definition at line 1035 of file acbUtil.c.


| void Acb_NtkPrintNode | ( | Acb_Ntk_t * | p, |
| int | iObj ) |
Function*************************************************************
Synopsis []
Description []
SideEffects []
SeeAlso []
Definition at line 628 of file acbUtil.c.

| void Acb_NtkPrintPaths | ( | Acb_Ntk_t * | p | ) |
Definition at line 645 of file acbUtil.c.


Definition at line 303 of file acbUtil.c.


| void Acb_NtkSaveSupport | ( | Acb_Ntk_t * | p, |
| int | iObj ) |
| Gia_Man_t * Acb_NtkToGia2 | ( | Acb_Ntk_t * | p, |
| int | fUseBuf, | ||
| int | fUseXors, | ||
| Vec_Int_t * | vTargets, | ||
| int | nTargets ) |
Definition at line 775 of file acbUtil.c.


| void Acb_NtkUpdateLevelD | ( | Acb_Ntk_t * | p, |
| int | Pivot ) |
Definition at line 681 of file acbUtil.c.


| void Acb_NtkUpdateTiming | ( | Acb_Ntk_t * | p, |
| int | iObj ) |
Definition at line 570 of file acbUtil.c.


Definition at line 59 of file acbUtil.c.


| ABC_NAMESPACE_IMPL_START void Acb_ObjCollectTfi_rec | ( | Acb_Ntk_t * | p, |
| int | iObj, | ||
| int | fTerm ) |
DECLARATIONS ///.
CFile****************************************************************
FileName [acbUtil.c]
SystemName [ABC: Logic synthesis and verification system.]
PackageName [Hierarchical word-level netlist.]
Synopsis [Various utilities.]
Author [Alan Mishchenko]
Affiliation [UC Berkeley]
Date [Ver. 1.0. Started - July 21, 2015.]
Revision [
] FUNCTION DEFINITIONS /// Function*************************************************************
Synopsis [Collecting TFI and TFO.]
Description []
SideEffects []
SeeAlso []
Definition at line 48 of file acbUtil.c.


Definition at line 75 of file acbUtil.c.


Definition at line 96 of file acbUtil.c.


| void Acb_ObjCollectTfo_rec | ( | Acb_Ntk_t * | p, |
| int | iObj, | ||
| int | fTerm ) |
| int Acb_ObjComputeLevelD | ( | Acb_Ntk_t * | p, |
| int | iObj ) |
Function*************************************************************
Synopsis [Computing and updating direct and reverse logic level.]
Description []
SideEffects []
SeeAlso []
Definition at line 333 of file acbUtil.c.

| int Acb_ObjComputeLevelR | ( | Acb_Ntk_t * | p, |
| int | iObj ) |
| int Acb_ObjComputePathD | ( | Acb_Ntk_t * | p, |
| int | iObj ) |
| int Acb_ObjComputePathR | ( | Acb_Ntk_t * | p, |
| int | iObj ) |
| int Acb_ObjSlack | ( | Acb_Ntk_t * | p, |
| int | iObj ) |
| int Acb_ObjToGia2 | ( | Gia_Man_t * | pNew, |
| int | fUseBuf, | ||
| Acb_Ntk_t * | p, | ||
| int | iObj, | ||
| Vec_Int_t * | vTemp, | ||
| int | fUseXors ) |
Definition at line 730 of file acbUtil.c.

| void Acb_ObjUpdatePriority | ( | Acb_Ntk_t * | p, |
| int | iObj ) |
Function*************************************************************
Synopsis []
Description []
SideEffects []
SeeAlso []
Definition at line 546 of file acbUtil.c.
