

Go to the source code of this file.
Classes | |
| struct | Acec_Box_t_ |
Typedefs | |
| typedef typedefABC_NAMESPACE_HEADER_START struct Acec_Box_t_ | Acec_Box_t |
| INCLUDES ///. | |
Functions | |
| Vec_Int_t * | Gia_PolynCoreOrder (Gia_Man_t *pGia, Vec_Int_t *vAdds, Vec_Int_t *vAddCos, Vec_Int_t **pvIns, Vec_Int_t **pvOuts) |
| ITERATORS ///. | |
| Vec_Wec_t * | Gia_PolynCoreOrderArray (Gia_Man_t *pGia, Vec_Int_t *vAdds, Vec_Int_t *vRootBoxes) |
| Vec_Int_t * | Acec_MultDetectInputs (Gia_Man_t *p, Vec_Wec_t *vLeafLits, Vec_Wec_t *vRootLits) |
| Vec_Bit_t * | Acec_BoothFindPPG (Gia_Man_t *p) |
| Vec_Bit_t * | Acec_MultMarkPPs (Gia_Man_t *p) |
| void | Acec_InsertFadd (Gia_Man_t *pNew, int In[3], int Out[2]) |
| Gia_Man_t * | Acec_InsertBox (Acec_Box_t *pBox, int fAll) |
| void | Acec_PrintAdders (Vec_Wec_t *vBoxes, Vec_Int_t *vAdds) |
| void | Acec_TreePrintBox (Acec_Box_t *pBox, Vec_Int_t *vAdds) |
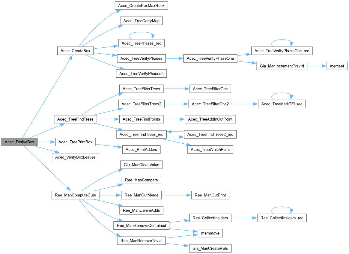
| Acec_Box_t * | Acec_DeriveBox (Gia_Man_t *p, Vec_Bit_t *vIgnore, int fFilterIn, int fFilterOut, int fVerbose) |
| void | Acec_BoxFreeP (Acec_Box_t **ppBox) |
| void | Gia_PolynAnalyzeXors (Gia_Man_t *pGia, int fVerbose) |
| Vec_Int_t * | Gia_PolynCollectLastXor (Gia_Man_t *pGia, int fVerbose) |
| Acec_Box_t * | Acec_ProduceBox (Gia_Man_t *p, int fVerbose) |
| typedef typedefABC_NAMESPACE_HEADER_START struct Acec_Box_t_ Acec_Box_t |
INCLUDES ///.
CFile****************************************************************
FileName [acecInt.h]
SystemName [ABC: Logic synthesis and verification system.]
PackageName [CEC for arithmetic circuits.]
Synopsis [Internal declarations.]
Author [Alan Mishchenko]
Affiliation [UC Berkeley]
Date [Ver. 1.0. Started - June 20, 2005.]
Revision [
] PARAMETERS ///
Definition at line 656 of file acecMult.c.


|
extern |
Definition at line 54 of file acecTree.c.


|
extern |
Function*************************************************************
Synopsis []
Description []
SideEffects []
SeeAlso []
Definition at line 754 of file acecTree.c.


|
extern |
Definition at line 156 of file acecNorm.c.


|
extern |
Definition at line 53 of file acecNorm.c.


|
extern |
Function*************************************************************
Synopsis []
Description []
SideEffects []
SeeAlso []
Definition at line 431 of file acecMult.c.

Function*************************************************************
Synopsis [Mark nodes whose function is exactly that of a Booth PP.]
Description []
SideEffects []
SeeAlso []
Definition at line 509 of file acecMult.c.


Function*************************************************************
Synopsis [Derives one adder tree.]
Description []
SideEffects []
SeeAlso [] `
Definition at line 570 of file acecTree.c.

|
extern |
Definition at line 375 of file acecXor.c.


|
extern |
Definition at line 586 of file acecTree.c.


|
extern |
Definition at line 69 of file acecUtil.c.

Definition at line 57 of file acecUtil.c.


|
extern |
ITERATORS ///.
FUNCTION DECLARATIONS ///
Definition at line 163 of file acecCo.c.


|
extern |
Definition at line 222 of file acecCo.c.

