#include "fra.h"
Go to the source code of this file.
Functions | |
| int | Fra_OneHotNodeIsConst (Fra_Sml_t *pSeq, Aig_Obj_t *pObj) |
| FUNCTION DEFINITIONS ///. | |
| int | Fra_OneHotNodesAreEqual (Fra_Sml_t *pSeq, Aig_Obj_t *pObj0, Aig_Obj_t *pObj1) |
| int | Fra_OneHotNodesAreClause (Fra_Sml_t *pSeq, Aig_Obj_t *pObj1, Aig_Obj_t *pObj2, int fCompl1, int fCompl2) |
| Vec_Int_t * | Fra_OneHotCompute (Fra_Man_t *p, Fra_Sml_t *pSim) |
| void | Fra_OneHotAssume (Fra_Man_t *p, Vec_Int_t *vOneHots) |
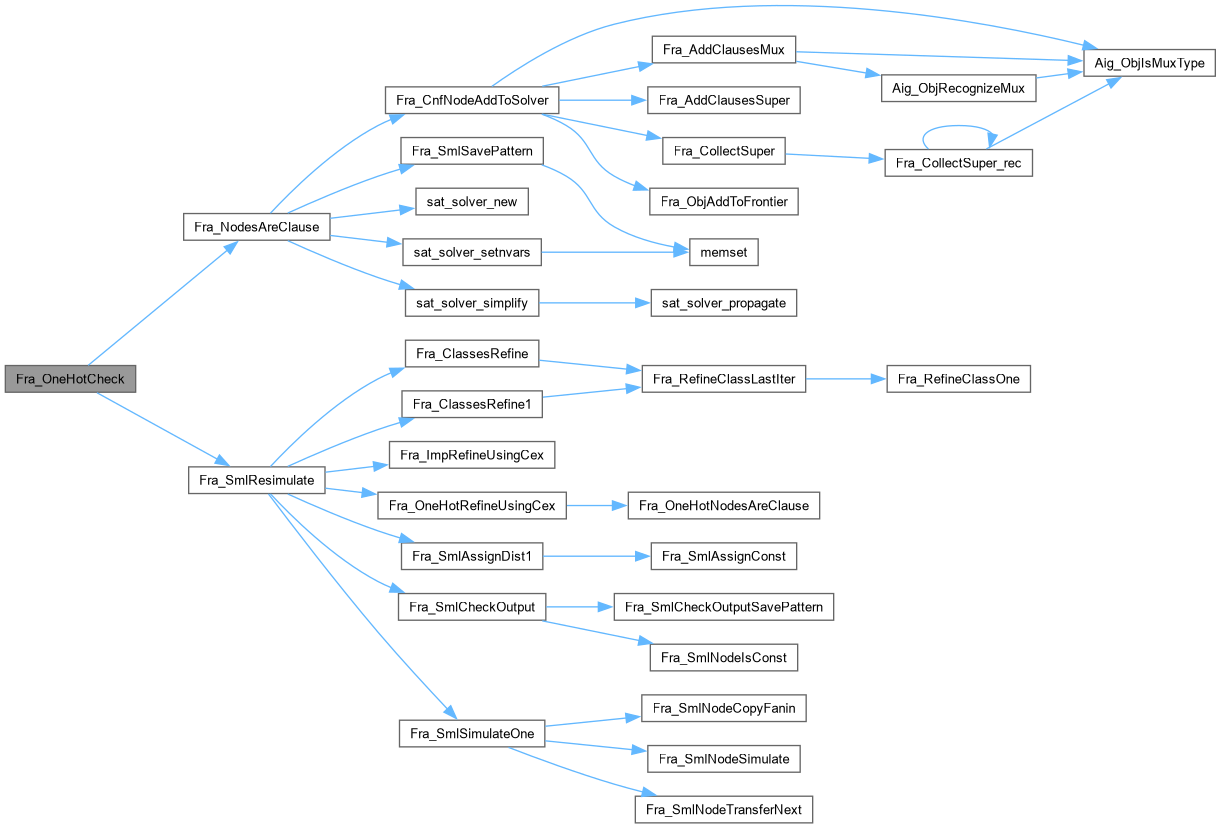
| void | Fra_OneHotCheck (Fra_Man_t *p, Vec_Int_t *vOneHots) |
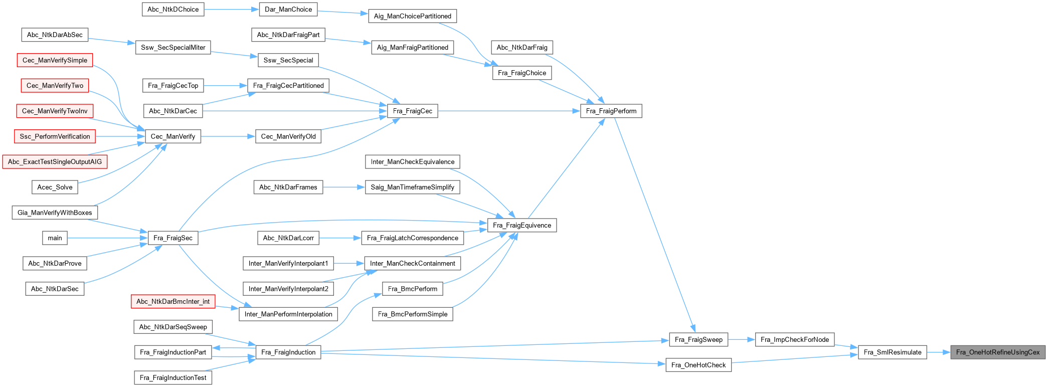
| int | Fra_OneHotRefineUsingCex (Fra_Man_t *p, Vec_Int_t *vOneHots) |
| int | Fra_OneHotCount (Fra_Man_t *p, Vec_Int_t *vOneHots) |
| void | Fra_OneHotEstimateCoverage (Fra_Man_t *p, Vec_Int_t *vOneHots) |
| Aig_Man_t * | Fra_OneHotCreateExdc (Fra_Man_t *p, Vec_Int_t *vOneHots) |
| void | Fra_OneHotAddKnownConstraint (Fra_Man_t *p, Vec_Ptr_t *vOnehots) |
Function*************************************************************
Synopsis [Assumes one-hot implications in the SAT solver.]
Description []
SideEffects []
SeeAlso []
Definition at line 439 of file fraHot.c.

Function*************************************************************
Synopsis [Assumes one-hot implications in the SAT solver.]
Description []
SideEffects []
SeeAlso []
Definition at line 191 of file fraHot.c.


Function*************************************************************
Synopsis [Checks one-hot implications.]
Description []
SideEffects []
SeeAlso []
Definition at line 229 of file fraHot.c.


Function*************************************************************
Synopsis [Computes one-hot implications.]
Description []
SideEffects []
SeeAlso []
Definition at line 134 of file fraHot.c.


Function*************************************************************
Synopsis [Removes those implications that no longer hold.]
Description [Returns 1 if refinement has happened.]
SideEffects []
SeeAlso []
Definition at line 303 of file fraHot.c.

Function*************************************************************
Synopsis [Creates one-hotness EXDC.]
Description []
SideEffects []
SeeAlso []
Definition at line 398 of file fraHot.c.


Function*************************************************************
Synopsis [Estimates the coverage of state space by clauses.]
Description []
SideEffects []
SeeAlso []
Definition at line 328 of file fraHot.c.


FUNCTION DEFINITIONS ///.
Function*************************************************************
Synopsis [Returns 1 if simulation info is composed of all zeros.]
Description []
SideEffects []
SeeAlso []
Definition at line 49 of file fraHot.c.

| int Fra_OneHotNodesAreClause | ( | Fra_Sml_t * | pSeq, |
| Aig_Obj_t * | pObj1, | ||
| Aig_Obj_t * | pObj2, | ||
| int | fCompl1, | ||
| int | fCompl2 ) |
Function*************************************************************
Synopsis [Returns 1 if implications holds.]
Description []
SideEffects []
SeeAlso []
Definition at line 94 of file fraHot.c.

Function*************************************************************
Synopsis [Returns 1 if simulation infos are equal.]
Description []
SideEffects []
SeeAlso []
Definition at line 71 of file fraHot.c.

Function*************************************************************
Synopsis [Removes those implications that no longer hold.]
Description [Returns 1 if refinement has happened.]
SideEffects []
SeeAlso []
Definition at line 266 of file fraHot.c.

